细胞成熟过程中的表观遗传调控和机械生物学适应。

IF 4.1 3区 医学 Q1 ENGINEERING, BIOMEDICAL
APL Bioengineering Pub Date : 2025-06-26 eCollection Date: 2025-06-01 DOI:10.1063/5.0271050
Ellen Y Zhang, Tyler E Blanch, Saeed B Ahmed, Xi Jiang, Nathaniel A Dyment, Su Chin Heo
{"title":"细胞成熟过程中的表观遗传调控和机械生物学适应。","authors":"Ellen Y Zhang, Tyler E Blanch, Saeed B Ahmed, Xi Jiang, Nathaniel A Dyment, Su Chin Heo","doi":"10.1063/5.0271050","DOIUrl":null,"url":null,"abstract":"<p><p>Tendons are essential for musculoskeletal function, facilitating movement by transmitting forces from muscles to bones. However, aging alters the tendon microenvironment, disrupting the delicate interactions between tenocytes and the extracellular matrix (ECM), contributing to tissue degeneration. While prior studies have characterized the mechanical and structural changes in tendons during maturation, the epigenetic regulation of tenocyte function during aging remains poorly understood. Here, we investigate age-dependent mechanobiological and epigenetic changes in murine tenocytes. Our findings demonstrate that mature tenocytes generate higher traction forces and migrate faster. Furthermore, we reveal increased chromatin condensation in mature tenocytes, accompanied by elevated levels of the repressive histone mark H3K27me3 and reduced levels of the activating mark H3K4me3. Chromatin immunoprecipitation sequencing indicates that these histone modifications regulate genes associated with cellular contractility, ECM production, and mechanotransduction, highlighting the critical role of epigenetic mechanisms in governing tenocyte function. These findings suggest that age-related epigenetic changes may contribute to both the maintenance of tissue homeostasis and the suppression of degenerative diseases in tendons, providing new avenues for therapeutic strategies aimed at restoring tenocyte function and enhancing tendon regeneration.</p>","PeriodicalId":46288,"journal":{"name":"APL Bioengineering","volume":"9 2","pages":"026127"},"PeriodicalIF":4.1000,"publicationDate":"2025-06-26","publicationTypes":"Journal Article","fieldsOfStudy":null,"isOpenAccess":false,"openAccessPdf":"https://www.ncbi.nlm.nih.gov/pmc/articles/PMC12204717/pdf/","citationCount":"0","resultStr":"{\"title\":\"Epigenetic regulation and mechanobiological adaptation in tenocytes during maturation.\",\"authors\":\"Ellen Y Zhang, Tyler E Blanch, Saeed B Ahmed, Xi Jiang, Nathaniel A Dyment, Su Chin Heo\",\"doi\":\"10.1063/5.0271050\",\"DOIUrl\":null,\"url\":null,\"abstract\":\"<p><p>Tendons are essential for musculoskeletal function, facilitating movement by transmitting forces from muscles to bones. However, aging alters the tendon microenvironment, disrupting the delicate interactions between tenocytes and the extracellular matrix (ECM), contributing to tissue degeneration. While prior studies have characterized the mechanical and structural changes in tendons during maturation, the epigenetic regulation of tenocyte function during aging remains poorly understood. Here, we investigate age-dependent mechanobiological and epigenetic changes in murine tenocytes. Our findings demonstrate that mature tenocytes generate higher traction forces and migrate faster. Furthermore, we reveal increased chromatin condensation in mature tenocytes, accompanied by elevated levels of the repressive histone mark H3K27me3 and reduced levels of the activating mark H3K4me3. Chromatin immunoprecipitation sequencing indicates that these histone modifications regulate genes associated with cellular contractility, ECM production, and mechanotransduction, highlighting the critical role of epigenetic mechanisms in governing tenocyte function. These findings suggest that age-related epigenetic changes may contribute to both the maintenance of tissue homeostasis and the suppression of degenerative diseases in tendons, providing new avenues for therapeutic strategies aimed at restoring tenocyte function and enhancing tendon regeneration.</p>\",\"PeriodicalId\":46288,\"journal\":{\"name\":\"APL Bioengineering\",\"volume\":\"9 2\",\"pages\":\"026127\"},\"PeriodicalIF\":4.1000,\"publicationDate\":\"2025-06-26\",\"publicationTypes\":\"Journal Article\",\"fieldsOfStudy\":null,\"isOpenAccess\":false,\"openAccessPdf\":\"https://www.ncbi.nlm.nih.gov/pmc/articles/PMC12204717/pdf/\",\"citationCount\":\"0\",\"resultStr\":null,\"platform\":\"Semanticscholar\",\"paperid\":null,\"PeriodicalName\":\"APL Bioengineering\",\"FirstCategoryId\":\"5\",\"ListUrlMain\":\"https://doi.org/10.1063/5.0271050\",\"RegionNum\":3,\"RegionCategory\":\"医学\",\"ArticlePicture\":[],\"TitleCN\":null,\"AbstractTextCN\":null,\"PMCID\":null,\"EPubDate\":\"2025/6/1 0:00:00\",\"PubModel\":\"eCollection\",\"JCR\":\"Q1\",\"JCRName\":\"ENGINEERING, BIOMEDICAL\",\"Score\":null,\"Total\":0}","platform":"Semanticscholar","paperid":null,"PeriodicalName":"APL Bioengineering","FirstCategoryId":"5","ListUrlMain":"https://doi.org/10.1063/5.0271050","RegionNum":3,"RegionCategory":"医学","ArticlePicture":[],"TitleCN":null,"AbstractTextCN":null,"PMCID":null,"EPubDate":"2025/6/1 0:00:00","PubModel":"eCollection","JCR":"Q1","JCRName":"ENGINEERING, BIOMEDICAL","Score":null,"Total":0}
引用次数: 0

摘要

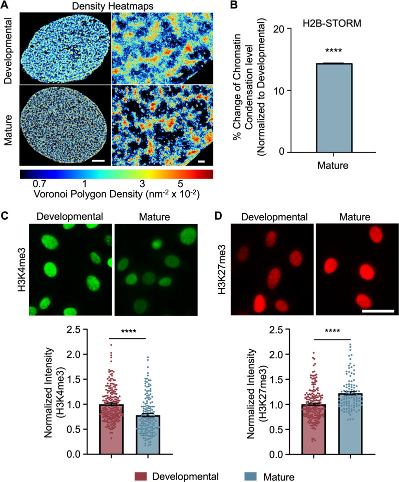
肌腱对肌肉骨骼功能至关重要,通过将力量从肌肉传递到骨骼来促进运动。然而,衰老改变了肌腱微环境,破坏了肌腱细胞和细胞外基质(ECM)之间的微妙相互作用,导致组织变性。虽然先前的研究已经描述了成熟过程中肌腱的机械和结构变化,但对衰老过程中肌腱细胞功能的表观遗传调控仍然知之甚少。在这里,我们研究了小鼠细胞中年龄依赖性的机械生物学和表观遗传学变化。我们的研究结果表明,成熟的细胞产生更高的牵引力和更快的迁移。此外,我们发现成熟细胞中染色质凝聚增加,同时抑制组蛋白标记H3K27me3水平升高,激活标记H3K4me3水平降低。染色质免疫沉淀测序表明,这些组蛋白修饰调节与细胞收缩性、ECM产生和机械转导相关的基因,突出了表观遗传机制在控制细胞功能中的关键作用。这些发现表明,年龄相关的表观遗传变化可能有助于维持组织稳态和抑制肌腱退行性疾病,为旨在恢复肌腱细胞功能和增强肌腱再生的治疗策略提供了新的途径。
本文章由计算机程序翻译,如有差异,请以英文原文为准。

Epigenetic regulation and mechanobiological adaptation in tenocytes during maturation.

Epigenetic regulation and mechanobiological adaptation in tenocytes during maturation.

Epigenetic regulation and mechanobiological adaptation in tenocytes during maturation.

Epigenetic regulation and mechanobiological adaptation in tenocytes during maturation.

Tendons are essential for musculoskeletal function, facilitating movement by transmitting forces from muscles to bones. However, aging alters the tendon microenvironment, disrupting the delicate interactions between tenocytes and the extracellular matrix (ECM), contributing to tissue degeneration. While prior studies have characterized the mechanical and structural changes in tendons during maturation, the epigenetic regulation of tenocyte function during aging remains poorly understood. Here, we investigate age-dependent mechanobiological and epigenetic changes in murine tenocytes. Our findings demonstrate that mature tenocytes generate higher traction forces and migrate faster. Furthermore, we reveal increased chromatin condensation in mature tenocytes, accompanied by elevated levels of the repressive histone mark H3K27me3 and reduced levels of the activating mark H3K4me3. Chromatin immunoprecipitation sequencing indicates that these histone modifications regulate genes associated with cellular contractility, ECM production, and mechanotransduction, highlighting the critical role of epigenetic mechanisms in governing tenocyte function. These findings suggest that age-related epigenetic changes may contribute to both the maintenance of tissue homeostasis and the suppression of degenerative diseases in tendons, providing new avenues for therapeutic strategies aimed at restoring tenocyte function and enhancing tendon regeneration.

求助全文
通过发布文献求助,成功后即可免费获取论文全文。 去求助
来源期刊
APL Bioengineering
APL Bioengineering ENGINEERING, BIOMEDICAL-
CiteScore
9.30
自引率
6.70%
发文量
39
审稿时长
19 weeks
期刊介绍: APL Bioengineering is devoted to research at the intersection of biology, physics, and engineering. The journal publishes high-impact manuscripts specific to the understanding and advancement of physics and engineering of biological systems. APL Bioengineering is the new home for the bioengineering and biomedical research communities. APL Bioengineering publishes original research articles, reviews, and perspectives. Topical coverage includes: -Biofabrication and Bioprinting -Biomedical Materials, Sensors, and Imaging -Engineered Living Systems -Cell and Tissue Engineering -Regenerative Medicine -Molecular, Cell, and Tissue Biomechanics -Systems Biology and Computational Biology
×
引用
GB/T 7714-2015
复制
MLA
复制
APA
复制
导出至
BibTeX EndNote RefMan NoteFirst NoteExpress
×
提示
您的信息不完整,为了账户安全,请先补充。
现在去补充
×
提示
您因"违规操作"
具体请查看互助需知
我知道了
×
提示
确定
请完成安全验证×
copy
已复制链接
快去分享给好友吧!
我知道了
右上角分享
点击右上角分享
0
联系我们:info@booksci.cn Book学术提供免费学术资源搜索服务,方便国内外学者检索中英文文献。致力于提供最便捷和优质的服务体验。 Copyright © 2023 布克学术 All rights reserved.
京ICP备2023020795号-1
ghs 京公网安备 11010802042870号
Book学术文献互助
Book学术文献互助群
群 号:604180095
Book学术官方微信