g蛋白偶联雌激素受体-1通过PTHrP/Ihh调控促进青春期骨骺生长板软骨细胞增殖。

IF 5.1 2区 医学 Q2 CELL & TISSUE ENGINEERING
Ya-Shuan Chou, Sung-Yen Lin, Shu-Chun Chuang, Pei-Yin Shih, Chung-Hwan Chen, Mei-Ling Ho, Je-Ken Chang
{"title":"g蛋白偶联雌激素受体-1通过PTHrP/Ihh调控促进青春期骨骺生长板软骨细胞增殖。","authors":"Ya-Shuan Chou, Sung-Yen Lin, Shu-Chun Chuang, Pei-Yin Shih, Chung-Hwan Chen, Mei-Ling Ho, Je-Ken Chang","doi":"10.1302/2046-3758.147.BJR-2024-0347.R1","DOIUrl":null,"url":null,"abstract":"<p><strong>Aims: </strong>Oestrogen drives long-bone development through various oestrogen receptors. G-protein-coupled oestrogen receptor-1 (GPER-1), a membrane oestrogen receptor, mediates longitudinal bone growth during early puberty; however, the underlying mechanisms remain unclear. Therefore, this study elucidated the mechanisms underlying GPER-1-mediated bone growth.</p><p><strong>Methods: </strong>A GPER-1 agonist (G1), GPER-1 antagonist (G15), and chondrocyte-specific GPER-1 knockout experiment (<i>Col2a1-Cre; GPER-1<sup>f/f</sup></i>, CKO) were used to investigate the role of GPER-1 in growth plate chondrocytes from C57BL/6 mice (total number = 48). We investigated the effects of GPER-1 activation or inhibition on the tibial growth plate and bone growth, including changes in proliferation and hypertrophy, and the expression of parathyroid hormone-related peptide (PTHrP), Indian hedgehog (Ihh), and their ratio (PTHrP/Ihh).</p><p><strong>Results: </strong>G1 treatment-induced GPER-1 activation increased tibial growth plate thickness, proliferative zone thickness, and chondrocyte proliferation in mice. The hypertrophic zone thickness and type X collagen-stained area decreased in four-week-old G1-treated mice compared with the control group. GPER-1 activation increased the PTHrP/Ihh ratio in the growth plates of four- and eight-week-old mice. In contrast, blocking or deleting GPER-1 decreased the proliferative zones of the growth plate, proliferative chondrocytes, and PTHrP/Ihh. Additionally, the hyperopic zones of the growth plates increased with GPER-1 deficiency. In vitro micromass-3D cultured chondrocyte studies confirmed that G1 treatment increased proliferation, decreased hypertrophy, and increased PTHrP/Ihh protein levels.</p><p><strong>Conclusion: </strong>This study demonstrates that GPER-1 maintains proliferation but suppresses chondrocyte hypertrophy in growth plates by upregulating PTHrP/Ihh during early puberty in male and female mice. Our findings suggest that GPER-1 may serve as a potential target for therapeutic modulation of linear bone growth during puberty.</p>","PeriodicalId":9074,"journal":{"name":"Bone & Joint Research","volume":"14 7","pages":"589-600"},"PeriodicalIF":5.1000,"publicationDate":"2025-07-01","publicationTypes":"Journal Article","fieldsOfStudy":null,"isOpenAccess":false,"openAccessPdf":"https://www.ncbi.nlm.nih.gov/pmc/articles/PMC12208743/pdf/","citationCount":"0","resultStr":"{\"title\":\"G-protein-coupled estrogen receptor-1 facilitates chondrocyte proliferation in pubertal epiphyseal growth plate via PTHrP/Ihh regulation.\",\"authors\":\"Ya-Shuan Chou, Sung-Yen Lin, Shu-Chun Chuang, Pei-Yin Shih, Chung-Hwan Chen, Mei-Ling Ho, Je-Ken Chang\",\"doi\":\"10.1302/2046-3758.147.BJR-2024-0347.R1\",\"DOIUrl\":null,\"url\":null,\"abstract\":\"<p><strong>Aims: </strong>Oestrogen drives long-bone development through various oestrogen receptors. G-protein-coupled oestrogen receptor-1 (GPER-1), a membrane oestrogen receptor, mediates longitudinal bone growth during early puberty; however, the underlying mechanisms remain unclear. Therefore, this study elucidated the mechanisms underlying GPER-1-mediated bone growth.</p><p><strong>Methods: </strong>A GPER-1 agonist (G1), GPER-1 antagonist (G15), and chondrocyte-specific GPER-1 knockout experiment (<i>Col2a1-Cre; GPER-1<sup>f/f</sup></i>, CKO) were used to investigate the role of GPER-1 in growth plate chondrocytes from C57BL/6 mice (total number = 48). We investigated the effects of GPER-1 activation or inhibition on the tibial growth plate and bone growth, including changes in proliferation and hypertrophy, and the expression of parathyroid hormone-related peptide (PTHrP), Indian hedgehog (Ihh), and their ratio (PTHrP/Ihh).</p><p><strong>Results: </strong>G1 treatment-induced GPER-1 activation increased tibial growth plate thickness, proliferative zone thickness, and chondrocyte proliferation in mice. The hypertrophic zone thickness and type X collagen-stained area decreased in four-week-old G1-treated mice compared with the control group. GPER-1 activation increased the PTHrP/Ihh ratio in the growth plates of four- and eight-week-old mice. In contrast, blocking or deleting GPER-1 decreased the proliferative zones of the growth plate, proliferative chondrocytes, and PTHrP/Ihh. Additionally, the hyperopic zones of the growth plates increased with GPER-1 deficiency. In vitro micromass-3D cultured chondrocyte studies confirmed that G1 treatment increased proliferation, decreased hypertrophy, and increased PTHrP/Ihh protein levels.</p><p><strong>Conclusion: </strong>This study demonstrates that GPER-1 maintains proliferation but suppresses chondrocyte hypertrophy in growth plates by upregulating PTHrP/Ihh during early puberty in male and female mice. Our findings suggest that GPER-1 may serve as a potential target for therapeutic modulation of linear bone growth during puberty.</p>\",\"PeriodicalId\":9074,\"journal\":{\"name\":\"Bone & Joint Research\",\"volume\":\"14 7\",\"pages\":\"589-600\"},\"PeriodicalIF\":5.1000,\"publicationDate\":\"2025-07-01\",\"publicationTypes\":\"Journal Article\",\"fieldsOfStudy\":null,\"isOpenAccess\":false,\"openAccessPdf\":\"https://www.ncbi.nlm.nih.gov/pmc/articles/PMC12208743/pdf/\",\"citationCount\":\"0\",\"resultStr\":null,\"platform\":\"Semanticscholar\",\"paperid\":null,\"PeriodicalName\":\"Bone & Joint Research\",\"FirstCategoryId\":\"3\",\"ListUrlMain\":\"https://doi.org/10.1302/2046-3758.147.BJR-2024-0347.R1\",\"RegionNum\":2,\"RegionCategory\":\"医学\",\"ArticlePicture\":[],\"TitleCN\":null,\"AbstractTextCN\":null,\"PMCID\":null,\"EPubDate\":\"\",\"PubModel\":\"\",\"JCR\":\"Q2\",\"JCRName\":\"CELL & TISSUE ENGINEERING\",\"Score\":null,\"Total\":0}","platform":"Semanticscholar","paperid":null,"PeriodicalName":"Bone & Joint Research","FirstCategoryId":"3","ListUrlMain":"https://doi.org/10.1302/2046-3758.147.BJR-2024-0347.R1","RegionNum":2,"RegionCategory":"医学","ArticlePicture":[],"TitleCN":null,"AbstractTextCN":null,"PMCID":null,"EPubDate":"","PubModel":"","JCR":"Q2","JCRName":"CELL & TISSUE ENGINEERING","Score":null,"Total":0}
引用次数: 0

摘要

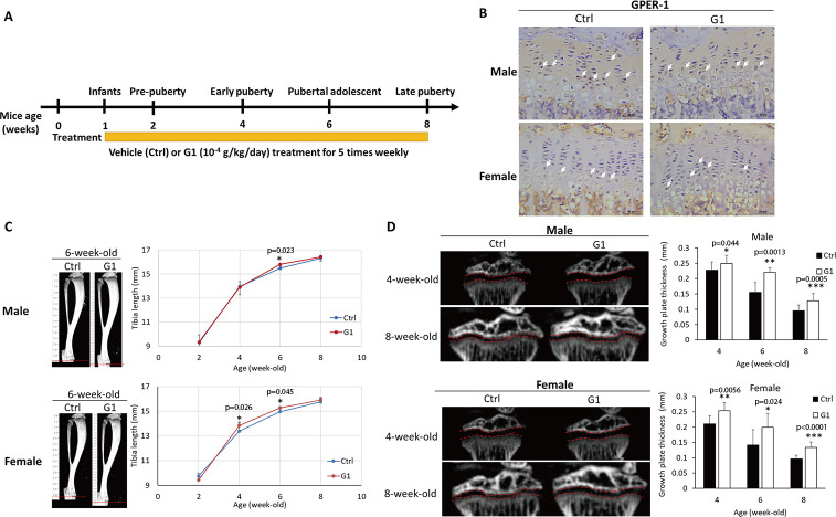
目的:雌激素通过多种雌激素受体驱动长骨发育。g蛋白偶联雌激素受体-1 (GPER-1)是一种膜雌激素受体,在青春期早期介导纵向骨生长;然而,潜在的机制仍不清楚。因此,本研究阐明了gper -1介导骨生长的机制。方法:GPER-1激动剂(G1)、GPER-1拮抗剂(G15)和软骨细胞特异性GPER-1敲除实验(Col2a1-Cre;采用GPER-1f/f, CKO)研究GPER-1在C57BL/6小鼠生长板软骨细胞中的作用(共48只)。我们研究了GPER-1激活或抑制对胫骨生长板和骨生长的影响,包括增殖和肥大的变化,以及甲状旁腺激素相关肽(PTHrP)、印度hedgehog基因(Ihh)及其比值(PTHrP/Ihh)的表达。结果:G1诱导的GPER-1激活增加了小鼠胫骨生长板厚度、增殖带厚度和软骨细胞增殖。与对照组相比,4周龄g1处理小鼠增厚带厚度和X型胶原染色面积减少。GPER-1激活增加了4周龄和8周龄小鼠生长板中的PTHrP/Ihh比率。相反,阻断或删除GPER-1可降低生长板的增殖区、增殖软骨细胞和PTHrP/Ihh。此外,GPER-1缺乏导致生长板的远视区增加。体外微块3d培养软骨细胞的研究证实,G1处理增加了增殖,减少了肥大,增加了PTHrP/Ihh蛋白水平。结论:本研究表明GPER-1通过上调雄性和雌性小鼠青春期早期的PTHrP/Ihh来维持生长板的增殖,但抑制软骨细胞肥大。我们的研究结果表明,GPER-1可能作为青春期线状骨生长治疗调节的潜在靶点。
本文章由计算机程序翻译,如有差异,请以英文原文为准。

G-protein-coupled estrogen receptor-1 facilitates chondrocyte proliferation in pubertal epiphyseal growth plate via PTHrP/Ihh regulation.

G-protein-coupled estrogen receptor-1 facilitates chondrocyte proliferation in pubertal epiphyseal growth plate via PTHrP/Ihh regulation.

G-protein-coupled estrogen receptor-1 facilitates chondrocyte proliferation in pubertal epiphyseal growth plate via PTHrP/Ihh regulation.

G-protein-coupled estrogen receptor-1 facilitates chondrocyte proliferation in pubertal epiphyseal growth plate via PTHrP/Ihh regulation.

Aims: Oestrogen drives long-bone development through various oestrogen receptors. G-protein-coupled oestrogen receptor-1 (GPER-1), a membrane oestrogen receptor, mediates longitudinal bone growth during early puberty; however, the underlying mechanisms remain unclear. Therefore, this study elucidated the mechanisms underlying GPER-1-mediated bone growth.

Methods: A GPER-1 agonist (G1), GPER-1 antagonist (G15), and chondrocyte-specific GPER-1 knockout experiment (Col2a1-Cre; GPER-1f/f, CKO) were used to investigate the role of GPER-1 in growth plate chondrocytes from C57BL/6 mice (total number = 48). We investigated the effects of GPER-1 activation or inhibition on the tibial growth plate and bone growth, including changes in proliferation and hypertrophy, and the expression of parathyroid hormone-related peptide (PTHrP), Indian hedgehog (Ihh), and their ratio (PTHrP/Ihh).

Results: G1 treatment-induced GPER-1 activation increased tibial growth plate thickness, proliferative zone thickness, and chondrocyte proliferation in mice. The hypertrophic zone thickness and type X collagen-stained area decreased in four-week-old G1-treated mice compared with the control group. GPER-1 activation increased the PTHrP/Ihh ratio in the growth plates of four- and eight-week-old mice. In contrast, blocking or deleting GPER-1 decreased the proliferative zones of the growth plate, proliferative chondrocytes, and PTHrP/Ihh. Additionally, the hyperopic zones of the growth plates increased with GPER-1 deficiency. In vitro micromass-3D cultured chondrocyte studies confirmed that G1 treatment increased proliferation, decreased hypertrophy, and increased PTHrP/Ihh protein levels.

Conclusion: This study demonstrates that GPER-1 maintains proliferation but suppresses chondrocyte hypertrophy in growth plates by upregulating PTHrP/Ihh during early puberty in male and female mice. Our findings suggest that GPER-1 may serve as a potential target for therapeutic modulation of linear bone growth during puberty.

求助全文
通过发布文献求助,成功后即可免费获取论文全文。 去求助
来源期刊
Bone & Joint Research
Bone & Joint Research CELL & TISSUE ENGINEERING-ORTHOPEDICS
CiteScore
7.40
自引率
23.90%
发文量
156
审稿时长
12 weeks
期刊介绍: The gold open access journal for the musculoskeletal sciences. Included in PubMed and available in PubMed Central.
×
引用
GB/T 7714-2015
复制
MLA
复制
APA
复制
导出至
BibTeX EndNote RefMan NoteFirst NoteExpress
×
提示
您的信息不完整,为了账户安全,请先补充。
现在去补充
×
提示
您因"违规操作"
具体请查看互助需知
我知道了
×
提示
确定
请完成安全验证×
copy
已复制链接
快去分享给好友吧!
我知道了
右上角分享
点击右上角分享
0
联系我们:info@booksci.cn Book学术提供免费学术资源搜索服务,方便国内外学者检索中英文文献。致力于提供最便捷和优质的服务体验。 Copyright © 2023 布克学术 All rights reserved.
京ICP备2023020795号-1
ghs 京公网安备 11010802042870号
Book学术文献互助
Book学术文献互助群
群 号:604180095
Book学术官方微信