使用工程化mirna反应性寡核苷酸的自调节治疗平台。

IF 11 2区 材料科学 Q1 MATERIALS SCIENCE, MULTIDISCIPLINARY
Doyeong Ku, Hansol Kim, JinA Lim, Jayeon Song, Junhyeok Yoon, Liu Jun, Su-Ji Min, Ryeongeun Cho, Namseok Lee, Kyunghoon Hur, Jong-Eun Park, Luke P. Lee, Junshik Hong, Yoosik Kim, Hyun Gyu Park
{"title":"使用工程化mirna反应性寡核苷酸的自调节治疗平台。","authors":"Doyeong Ku,&nbsp;Hansol Kim,&nbsp;JinA Lim,&nbsp;Jayeon Song,&nbsp;Junhyeok Yoon,&nbsp;Liu Jun,&nbsp;Su-Ji Min,&nbsp;Ryeongeun Cho,&nbsp;Namseok Lee,&nbsp;Kyunghoon Hur,&nbsp;Jong-Eun Park,&nbsp;Luke P. Lee,&nbsp;Junshik Hong,&nbsp;Yoosik Kim,&nbsp;Hyun Gyu Park","doi":"10.1186/s40580-025-00499-w","DOIUrl":null,"url":null,"abstract":"<div><p>Due to a pivotal role in the post-transcriptional regulation of genes implicated in numerous diseases, miRNAs serve as promising disease biomarkers and therapeutic targets. We introduce a new oligonucleotide probe termed miRNA-trigger, which selectively downregulates newly assigned target mRNAs by hijacking specific miRNAs. By engineering the miRNA-trigger to suppress the anti-apoptotic <i>BCL-xL</i> gene, we induce apoptosis selectively in breast cancer cells overexpressing specific miRNAs and further validate its therapeutic efficacy in vivo, by significantly reducing the tumor volume of the xenograft mouse upon its tail-vein injection. This approach establishes a new platform for self-modulating oligonucleotide therapy by redirecting disease-associated miRNAs.</p><h3>Graphical Abstract</h3>\n<div><figure><div><div><picture><source><img></source></picture></div></div></figure></div></div>","PeriodicalId":712,"journal":{"name":"Nano Convergence","volume":"12 1","pages":""},"PeriodicalIF":11.0000,"publicationDate":"2025-06-30","publicationTypes":"Journal Article","fieldsOfStudy":null,"isOpenAccess":false,"openAccessPdf":"https://www.ncbi.nlm.nih.gov/pmc/articles/PMC12209101/pdf/","citationCount":"0","resultStr":"{\"title\":\"Self-modulating therapeutic platform using engineered miRNA-responsive oligonucleotides\",\"authors\":\"Doyeong Ku,&nbsp;Hansol Kim,&nbsp;JinA Lim,&nbsp;Jayeon Song,&nbsp;Junhyeok Yoon,&nbsp;Liu Jun,&nbsp;Su-Ji Min,&nbsp;Ryeongeun Cho,&nbsp;Namseok Lee,&nbsp;Kyunghoon Hur,&nbsp;Jong-Eun Park,&nbsp;Luke P. Lee,&nbsp;Junshik Hong,&nbsp;Yoosik Kim,&nbsp;Hyun Gyu Park\",\"doi\":\"10.1186/s40580-025-00499-w\",\"DOIUrl\":null,\"url\":null,\"abstract\":\"<div><p>Due to a pivotal role in the post-transcriptional regulation of genes implicated in numerous diseases, miRNAs serve as promising disease biomarkers and therapeutic targets. We introduce a new oligonucleotide probe termed miRNA-trigger, which selectively downregulates newly assigned target mRNAs by hijacking specific miRNAs. By engineering the miRNA-trigger to suppress the anti-apoptotic <i>BCL-xL</i> gene, we induce apoptosis selectively in breast cancer cells overexpressing specific miRNAs and further validate its therapeutic efficacy in vivo, by significantly reducing the tumor volume of the xenograft mouse upon its tail-vein injection. This approach establishes a new platform for self-modulating oligonucleotide therapy by redirecting disease-associated miRNAs.</p><h3>Graphical Abstract</h3>\\n<div><figure><div><div><picture><source><img></source></picture></div></div></figure></div></div>\",\"PeriodicalId\":712,\"journal\":{\"name\":\"Nano Convergence\",\"volume\":\"12 1\",\"pages\":\"\"},\"PeriodicalIF\":11.0000,\"publicationDate\":\"2025-06-30\",\"publicationTypes\":\"Journal Article\",\"fieldsOfStudy\":null,\"isOpenAccess\":false,\"openAccessPdf\":\"https://www.ncbi.nlm.nih.gov/pmc/articles/PMC12209101/pdf/\",\"citationCount\":\"0\",\"resultStr\":null,\"platform\":\"Semanticscholar\",\"paperid\":null,\"PeriodicalName\":\"Nano Convergence\",\"FirstCategoryId\":\"88\",\"ListUrlMain\":\"https://link.springer.com/article/10.1186/s40580-025-00499-w\",\"RegionNum\":2,\"RegionCategory\":\"材料科学\",\"ArticlePicture\":[],\"TitleCN\":null,\"AbstractTextCN\":null,\"PMCID\":null,\"EPubDate\":\"\",\"PubModel\":\"\",\"JCR\":\"Q1\",\"JCRName\":\"MATERIALS SCIENCE, MULTIDISCIPLINARY\",\"Score\":null,\"Total\":0}","platform":"Semanticscholar","paperid":null,"PeriodicalName":"Nano Convergence","FirstCategoryId":"88","ListUrlMain":"https://link.springer.com/article/10.1186/s40580-025-00499-w","RegionNum":2,"RegionCategory":"材料科学","ArticlePicture":[],"TitleCN":null,"AbstractTextCN":null,"PMCID":null,"EPubDate":"","PubModel":"","JCR":"Q1","JCRName":"MATERIALS SCIENCE, MULTIDISCIPLINARY","Score":null,"Total":0}
引用次数: 0

摘要

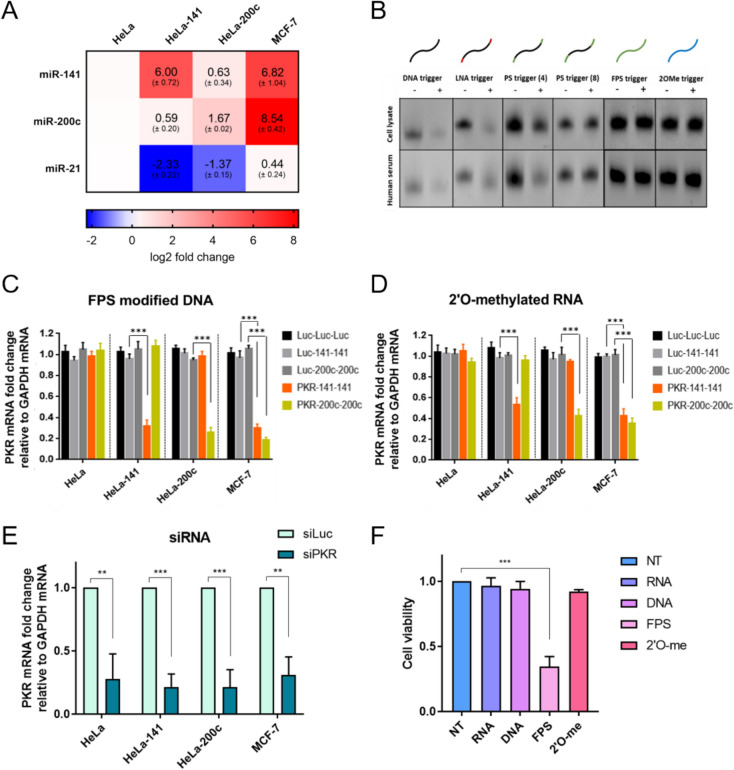
由于mirna在许多疾病相关基因的转录后调控中起着关键作用,因此mirna可作为有希望的疾病生物标志物和治疗靶点。我们引入了一种新的寡核苷酸探针,称为miRNA-trigger,它通过劫持特定的mirna,选择性地下调新分配的靶mrna。通过设计miRNA-trigger来抑制抗凋亡的BCL-xL基因,我们在过表达特定mirna的乳腺癌细胞中选择性诱导凋亡,并进一步验证其在体内的治疗效果,在其尾静脉注射后显著减少异种移植小鼠的肿瘤体积。这种方法通过重定向疾病相关的mirna,为自我调节寡核苷酸治疗建立了一个新的平台。
本文章由计算机程序翻译,如有差异,请以英文原文为准。

Self-modulating therapeutic platform using engineered miRNA-responsive oligonucleotides

Self-modulating therapeutic platform using engineered miRNA-responsive oligonucleotides

Self-modulating therapeutic platform using engineered miRNA-responsive oligonucleotides

Self-modulating therapeutic platform using engineered miRNA-responsive oligonucleotides

Due to a pivotal role in the post-transcriptional regulation of genes implicated in numerous diseases, miRNAs serve as promising disease biomarkers and therapeutic targets. We introduce a new oligonucleotide probe termed miRNA-trigger, which selectively downregulates newly assigned target mRNAs by hijacking specific miRNAs. By engineering the miRNA-trigger to suppress the anti-apoptotic BCL-xL gene, we induce apoptosis selectively in breast cancer cells overexpressing specific miRNAs and further validate its therapeutic efficacy in vivo, by significantly reducing the tumor volume of the xenograft mouse upon its tail-vein injection. This approach establishes a new platform for self-modulating oligonucleotide therapy by redirecting disease-associated miRNAs.

Graphical Abstract

求助全文
通过发布文献求助,成功后即可免费获取论文全文。 去求助
来源期刊
Nano Convergence
Nano Convergence Engineering-General Engineering
CiteScore
15.90
自引率
2.60%
发文量
50
审稿时长
13 weeks
期刊介绍: Nano Convergence is an internationally recognized, peer-reviewed, and interdisciplinary journal designed to foster effective communication among scientists spanning diverse research areas closely aligned with nanoscience and nanotechnology. Dedicated to encouraging the convergence of technologies across the nano- to microscopic scale, the journal aims to unveil novel scientific domains and cultivate fresh research prospects. Operating on a single-blind peer-review system, Nano Convergence ensures transparency in the review process, with reviewers cognizant of authors' names and affiliations while maintaining anonymity in the feedback provided to authors.
×
引用
GB/T 7714-2015
复制
MLA
复制
APA
复制
导出至
BibTeX EndNote RefMan NoteFirst NoteExpress
×
提示
您的信息不完整,为了账户安全,请先补充。
现在去补充
×
提示
您因"违规操作"
具体请查看互助需知
我知道了
×
提示
确定
请完成安全验证×
copy
已复制链接
快去分享给好友吧!
我知道了
右上角分享
点击右上角分享
0
联系我们:info@booksci.cn Book学术提供免费学术资源搜索服务,方便国内外学者检索中英文文献。致力于提供最便捷和优质的服务体验。 Copyright © 2023 布克学术 All rights reserved.
京ICP备2023020795号-1
ghs 京公网安备 11010802042870号
Book学术文献互助
Book学术文献互助群
群 号:604180095
Book学术官方微信