人体时钟增强新皮层功能

IF 20 1区 医学 Q1 NEUROSCIENCES
Yuxiang Liu, Miles R. Fontenot, Ashwinikumar Kulkarni, Nitin Khandelwal, Seon Hye E. Voth Park, Connor Criswell, Matthew Harper, Pin Xu, Nisha Gupta, Jay R. Gibson, Joseph S. Takahashi, Genevieve Konopka
{"title":"人体时钟增强新皮层功能","authors":"Yuxiang Liu, Miles R. Fontenot, Ashwinikumar Kulkarni, Nitin Khandelwal, Seon Hye E. Voth Park, Connor Criswell, Matthew Harper, Pin Xu, Nisha Gupta, Jay R. Gibson, Joseph S. Takahashi, Genevieve Konopka","doi":"10.1038/s41593-025-01993-4","DOIUrl":null,"url":null,"abstract":"The transcription factor CLOCK is ubiquitously expressed and important for circadian rhythms, while its human-specific expression in neocortex suggests additional functions. Here, we generated a mouse model (HU) that recapitulates human cortical expression of CLOCK. The HU mice show enhanced cognitive flexibility, which might be associated with alteration in spatiotemporal expression of CLOCK. Cell-type-specific genomic profiling identified upregulated genes related to dendritic growth and spine formation in excitatory neurons of HU mice. We also found that excitatory neurons in HU mice have increased dendritic complexity and spine density, and a greater frequency of excitatory postsynaptic currents, suggesting a greater abundance of neural connectivity. In contrast, CLOCK knockout in human induced pluripotent stem cell-derived neurons showed reduced complexity of dendrites and lower density of presynaptic puncta. Together, our data demonstrate that CLOCK might have evolved brain-relevant gains of function via altered spatiotemporal gene expression and that these functions may underlie human brain specializations. Regulation of gene expression is a facet of human brain specialization. Here, the authors show that human-like expression of the CLOCK gene in the mouse neocortex enhances cognitive flexibility and neural connectivity, suggesting an evolutionary gain of function that may have contributed to human cognitive specialization.","PeriodicalId":19076,"journal":{"name":"Nature neuroscience","volume":"28 8","pages":"1716-1728"},"PeriodicalIF":20.0000,"publicationDate":"2025-06-30","publicationTypes":"Journal Article","fieldsOfStudy":null,"isOpenAccess":false,"openAccessPdf":"","citationCount":"0","resultStr":"{\"title\":\"Human CLOCK enhances neocortical function\",\"authors\":\"Yuxiang Liu, Miles R. Fontenot, Ashwinikumar Kulkarni, Nitin Khandelwal, Seon Hye E. Voth Park, Connor Criswell, Matthew Harper, Pin Xu, Nisha Gupta, Jay R. Gibson, Joseph S. Takahashi, Genevieve Konopka\",\"doi\":\"10.1038/s41593-025-01993-4\",\"DOIUrl\":null,\"url\":null,\"abstract\":\"The transcription factor CLOCK is ubiquitously expressed and important for circadian rhythms, while its human-specific expression in neocortex suggests additional functions. Here, we generated a mouse model (HU) that recapitulates human cortical expression of CLOCK. The HU mice show enhanced cognitive flexibility, which might be associated with alteration in spatiotemporal expression of CLOCK. Cell-type-specific genomic profiling identified upregulated genes related to dendritic growth and spine formation in excitatory neurons of HU mice. We also found that excitatory neurons in HU mice have increased dendritic complexity and spine density, and a greater frequency of excitatory postsynaptic currents, suggesting a greater abundance of neural connectivity. In contrast, CLOCK knockout in human induced pluripotent stem cell-derived neurons showed reduced complexity of dendrites and lower density of presynaptic puncta. Together, our data demonstrate that CLOCK might have evolved brain-relevant gains of function via altered spatiotemporal gene expression and that these functions may underlie human brain specializations. Regulation of gene expression is a facet of human brain specialization. Here, the authors show that human-like expression of the CLOCK gene in the mouse neocortex enhances cognitive flexibility and neural connectivity, suggesting an evolutionary gain of function that may have contributed to human cognitive specialization.\",\"PeriodicalId\":19076,\"journal\":{\"name\":\"Nature neuroscience\",\"volume\":\"28 8\",\"pages\":\"1716-1728\"},\"PeriodicalIF\":20.0000,\"publicationDate\":\"2025-06-30\",\"publicationTypes\":\"Journal Article\",\"fieldsOfStudy\":null,\"isOpenAccess\":false,\"openAccessPdf\":\"\",\"citationCount\":\"0\",\"resultStr\":null,\"platform\":\"Semanticscholar\",\"paperid\":null,\"PeriodicalName\":\"Nature neuroscience\",\"FirstCategoryId\":\"3\",\"ListUrlMain\":\"https://www.nature.com/articles/s41593-025-01993-4\",\"RegionNum\":1,\"RegionCategory\":\"医学\",\"ArticlePicture\":[],\"TitleCN\":null,\"AbstractTextCN\":null,\"PMCID\":null,\"EPubDate\":\"\",\"PubModel\":\"\",\"JCR\":\"Q1\",\"JCRName\":\"NEUROSCIENCES\",\"Score\":null,\"Total\":0}","platform":"Semanticscholar","paperid":null,"PeriodicalName":"Nature neuroscience","FirstCategoryId":"3","ListUrlMain":"https://www.nature.com/articles/s41593-025-01993-4","RegionNum":1,"RegionCategory":"医学","ArticlePicture":[],"TitleCN":null,"AbstractTextCN":null,"PMCID":null,"EPubDate":"","PubModel":"","JCR":"Q1","JCRName":"NEUROSCIENCES","Score":null,"Total":0}
引用次数: 0

摘要

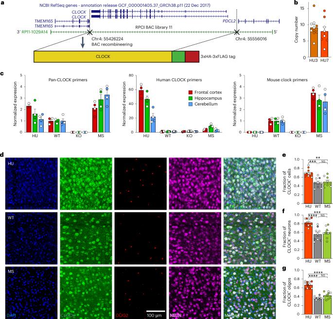
转录因子CLOCK在昼夜节律中无所不在地表达,而其在人类新皮层中的特异性表达表明其具有其他功能。在这里,我们建立了一个小鼠模型(HU),再现了人类皮层中CLOCK的表达。HU小鼠表现出增强的认知灵活性,这可能与CLOCK时空表达的改变有关。细胞类型特异性基因组图谱鉴定了HU小鼠兴奋性神经元中与树突生长和脊柱形成相关的上调基因。我们还发现,HU小鼠的兴奋性神经元树突复杂性和脊柱密度增加,兴奋性突触后电流频率更高,表明神经连通性更丰富。相比之下,在人类诱导的多能干细胞来源的神经元中,CLOCK敲除显示树突复杂性降低,突触前点密度降低。总之,我们的数据表明,CLOCK可能通过改变时空基因表达而进化出与大脑相关的功能增益,这些功能可能是人类大脑特化的基础。
本文章由计算机程序翻译,如有差异,请以英文原文为准。

Human CLOCK enhances neocortical function

Human CLOCK enhances neocortical function

Human CLOCK enhances neocortical function
The transcription factor CLOCK is ubiquitously expressed and important for circadian rhythms, while its human-specific expression in neocortex suggests additional functions. Here, we generated a mouse model (HU) that recapitulates human cortical expression of CLOCK. The HU mice show enhanced cognitive flexibility, which might be associated with alteration in spatiotemporal expression of CLOCK. Cell-type-specific genomic profiling identified upregulated genes related to dendritic growth and spine formation in excitatory neurons of HU mice. We also found that excitatory neurons in HU mice have increased dendritic complexity and spine density, and a greater frequency of excitatory postsynaptic currents, suggesting a greater abundance of neural connectivity. In contrast, CLOCK knockout in human induced pluripotent stem cell-derived neurons showed reduced complexity of dendrites and lower density of presynaptic puncta. Together, our data demonstrate that CLOCK might have evolved brain-relevant gains of function via altered spatiotemporal gene expression and that these functions may underlie human brain specializations. Regulation of gene expression is a facet of human brain specialization. Here, the authors show that human-like expression of the CLOCK gene in the mouse neocortex enhances cognitive flexibility and neural connectivity, suggesting an evolutionary gain of function that may have contributed to human cognitive specialization.
求助全文
通过发布文献求助,成功后即可免费获取论文全文。 去求助
来源期刊
Nature neuroscience
Nature neuroscience 医学-神经科学
CiteScore
38.60
自引率
1.20%
发文量
212
审稿时长
1 months
期刊介绍: Nature Neuroscience, a multidisciplinary journal, publishes papers of the utmost quality and significance across all realms of neuroscience. The editors welcome contributions spanning molecular, cellular, systems, and cognitive neuroscience, along with psychophysics, computational modeling, and nervous system disorders. While no area is off-limits, studies offering fundamental insights into nervous system function receive priority. The journal offers high visibility to both readers and authors, fostering interdisciplinary communication and accessibility to a broad audience. It maintains high standards of copy editing and production, rigorous peer review, rapid publication, and operates independently from academic societies and other vested interests. In addition to primary research, Nature Neuroscience features news and views, reviews, editorials, commentaries, perspectives, book reviews, and correspondence, aiming to serve as the voice of the global neuroscience community.
×
引用
GB/T 7714-2015
复制
MLA
复制
APA
复制
导出至
BibTeX EndNote RefMan NoteFirst NoteExpress
×
提示
您的信息不完整,为了账户安全,请先补充。
现在去补充
×
提示
您因"违规操作"
具体请查看互助需知
我知道了
×
提示
确定
请完成安全验证×
copy
已复制链接
快去分享给好友吧!
我知道了
右上角分享
点击右上角分享
0
联系我们:info@booksci.cn Book学术提供免费学术资源搜索服务,方便国内外学者检索中英文文献。致力于提供最便捷和优质的服务体验。 Copyright © 2023 布克学术 All rights reserved.
京ICP备2023020795号-1
ghs 京公网安备 11010802042870号
Book学术文献互助
Book学术文献互助群
群 号:604180095
Book学术官方微信