人类心脏类器官的成熟使复杂的疾病建模和药物发现成为可能。

IF 10.8 Q1 CARDIAC & CARDIOVASCULAR SYSTEMS
Mark W. Pocock, Janice D. Reid, Harley R. Robinson, Natalie Charitakis, James R. Krycer, Simon R. Foster, Rebecca L. Fitzsimmons, Mary Lor, Lynn A. C. Devilée, Christopher A. P. Batho, Natasha Tuano, Sara E. Howden, Katerina Vlahos, Kevin I. Watt, Adam T. Piers, Kaitlyn Bibby, James W. McNamara, Rebecca Sutton, Valerii Iaprintsev, Jacob Mathew, Holly K. Voges, Patrick R. J. Fortuna, Sebastian Bass-Stringer, Celine Vivien, James Rae, Robert G. Parton, Anthony B. Firulli, Leszek Lisowski, Hannah Huckstep, Sean J. Humphrey, Sean Lal, Igor E. Konstantinov, Robert G. Weintraub, David A. Elliott, Mirana Ramialison, Enzo R. Porrello, Richard J. Mills, James E. Hudson
{"title":"人类心脏类器官的成熟使复杂的疾病建模和药物发现成为可能。","authors":"Mark W. Pocock, Janice D. Reid, Harley R. Robinson, Natalie Charitakis, James R. Krycer, Simon R. Foster, Rebecca L. Fitzsimmons, Mary Lor, Lynn A. C. Devilée, Christopher A. P. Batho, Natasha Tuano, Sara E. Howden, Katerina Vlahos, Kevin I. Watt, Adam T. Piers, Kaitlyn Bibby, James W. McNamara, Rebecca Sutton, Valerii Iaprintsev, Jacob Mathew, Holly K. Voges, Patrick R. J. Fortuna, Sebastian Bass-Stringer, Celine Vivien, James Rae, Robert G. Parton, Anthony B. Firulli, Leszek Lisowski, Hannah Huckstep, Sean J. Humphrey, Sean Lal, Igor E. Konstantinov, Robert G. Weintraub, David A. Elliott, Mirana Ramialison, Enzo R. Porrello, Richard J. Mills, James E. Hudson","doi":"10.1038/s44161-025-00669-3","DOIUrl":null,"url":null,"abstract":"Maturation of human pluripotent stem (hPS) cell-derived cardiomyocytes is critical for their use as a model system. Here we mimic human heart maturation pathways in the setting of hPS cell-derived cardiac organoids (hCOs). Specifically, transient activation of 5′ AMP-activated protein kinase and estrogen-related receptor enhanced cardiomyocyte maturation, inducing expression of mature sarcomeric and oxidative phosphorylation proteins, and increasing metabolic capacity. hCOs generated using the directed maturation protocol (DM-hCOs) recapitulate cardiac drug responses and, when derived from calsequestrin 2 (CASQ2) and ryanodine receptor 2 (RYR2) mutant hPS cells exhibit a pro-arrhythmia phenotype. These DM-hCOs also comprise multiple cell types, which we characterize and benchmark to the human heart. Modeling of cardiomyopathy caused by a desmoplakin (DSP) mutation resulted in fibrosis and cardiac dysfunction and led to identifying the bromodomain and extra-terminal inhibitor INCB054329 as a drug mitigating the desmoplakin-related functional defect. These findings establish DM-hCOs as a versatile platform for applications in cardiac biology, disease and drug screening. Pocock et al. reveal that transient activation of 5′ AMP-activated protein kinase and estrogen-related receptor drives robust maturation of multicellular human cardiac organoids, enabling modeling of desmoplakin cardiomyopathy dysfunction, which could be rescued using the bromodomain and extra-terminal inhibitor INCB054329.","PeriodicalId":74245,"journal":{"name":"Nature cardiovascular research","volume":"4 7","pages":"821-840"},"PeriodicalIF":10.8000,"publicationDate":"2025-06-25","publicationTypes":"Journal Article","fieldsOfStudy":null,"isOpenAccess":false,"openAccessPdf":"https://www.ncbi.nlm.nih.gov/pmc/articles/PMC12259470/pdf/","citationCount":"0","resultStr":"{\"title\":\"Maturation of human cardiac organoids enables complex disease modeling and drug discovery\",\"authors\":\"Mark W. Pocock, Janice D. Reid, Harley R. Robinson, Natalie Charitakis, James R. Krycer, Simon R. Foster, Rebecca L. Fitzsimmons, Mary Lor, Lynn A. C. Devilée, Christopher A. P. Batho, Natasha Tuano, Sara E. Howden, Katerina Vlahos, Kevin I. Watt, Adam T. Piers, Kaitlyn Bibby, James W. McNamara, Rebecca Sutton, Valerii Iaprintsev, Jacob Mathew, Holly K. Voges, Patrick R. J. Fortuna, Sebastian Bass-Stringer, Celine Vivien, James Rae, Robert G. Parton, Anthony B. Firulli, Leszek Lisowski, Hannah Huckstep, Sean J. Humphrey, Sean Lal, Igor E. Konstantinov, Robert G. Weintraub, David A. Elliott, Mirana Ramialison, Enzo R. Porrello, Richard J. Mills, James E. Hudson\",\"doi\":\"10.1038/s44161-025-00669-3\",\"DOIUrl\":null,\"url\":null,\"abstract\":\"Maturation of human pluripotent stem (hPS) cell-derived cardiomyocytes is critical for their use as a model system. Here we mimic human heart maturation pathways in the setting of hPS cell-derived cardiac organoids (hCOs). Specifically, transient activation of 5′ AMP-activated protein kinase and estrogen-related receptor enhanced cardiomyocyte maturation, inducing expression of mature sarcomeric and oxidative phosphorylation proteins, and increasing metabolic capacity. hCOs generated using the directed maturation protocol (DM-hCOs) recapitulate cardiac drug responses and, when derived from calsequestrin 2 (CASQ2) and ryanodine receptor 2 (RYR2) mutant hPS cells exhibit a pro-arrhythmia phenotype. These DM-hCOs also comprise multiple cell types, which we characterize and benchmark to the human heart. Modeling of cardiomyopathy caused by a desmoplakin (DSP) mutation resulted in fibrosis and cardiac dysfunction and led to identifying the bromodomain and extra-terminal inhibitor INCB054329 as a drug mitigating the desmoplakin-related functional defect. These findings establish DM-hCOs as a versatile platform for applications in cardiac biology, disease and drug screening. Pocock et al. reveal that transient activation of 5′ AMP-activated protein kinase and estrogen-related receptor drives robust maturation of multicellular human cardiac organoids, enabling modeling of desmoplakin cardiomyopathy dysfunction, which could be rescued using the bromodomain and extra-terminal inhibitor INCB054329.\",\"PeriodicalId\":74245,\"journal\":{\"name\":\"Nature cardiovascular research\",\"volume\":\"4 7\",\"pages\":\"821-840\"},\"PeriodicalIF\":10.8000,\"publicationDate\":\"2025-06-25\",\"publicationTypes\":\"Journal Article\",\"fieldsOfStudy\":null,\"isOpenAccess\":false,\"openAccessPdf\":\"https://www.ncbi.nlm.nih.gov/pmc/articles/PMC12259470/pdf/\",\"citationCount\":\"0\",\"resultStr\":null,\"platform\":\"Semanticscholar\",\"paperid\":null,\"PeriodicalName\":\"Nature cardiovascular research\",\"FirstCategoryId\":\"1085\",\"ListUrlMain\":\"https://www.nature.com/articles/s44161-025-00669-3\",\"RegionNum\":0,\"RegionCategory\":null,\"ArticlePicture\":[],\"TitleCN\":null,\"AbstractTextCN\":null,\"PMCID\":null,\"EPubDate\":\"\",\"PubModel\":\"\",\"JCR\":\"Q1\",\"JCRName\":\"CARDIAC & CARDIOVASCULAR SYSTEMS\",\"Score\":null,\"Total\":0}","platform":"Semanticscholar","paperid":null,"PeriodicalName":"Nature cardiovascular research","FirstCategoryId":"1085","ListUrlMain":"https://www.nature.com/articles/s44161-025-00669-3","RegionNum":0,"RegionCategory":null,"ArticlePicture":[],"TitleCN":null,"AbstractTextCN":null,"PMCID":null,"EPubDate":"","PubModel":"","JCR":"Q1","JCRName":"CARDIAC & CARDIOVASCULAR SYSTEMS","Score":null,"Total":0}
引用次数: 0

摘要

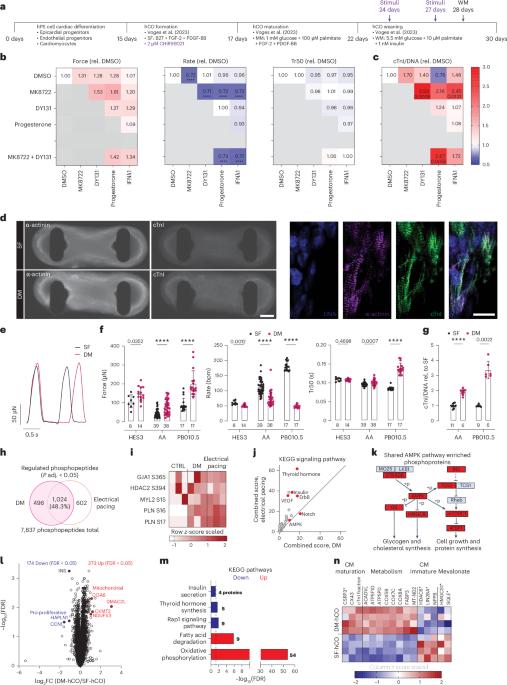
人类多能干细胞(hPS)衍生的心肌细胞的成熟对于其作为模型系统的使用至关重要。在这里,我们在hPS细胞衍生的心脏类器官(hCOs)的环境中模拟人类心脏成熟途径。具体而言,5' amp激活的蛋白激酶和雌激素相关受体的短暂激活促进了心肌细胞的成熟,诱导成熟的肉瘤和氧化磷酸化蛋白的表达,并增加了代谢能力。使用定向成熟方案(DM-hCOs)产生的hCOs再现了心脏药物反应,当从钙调睾酮2 (CASQ2)和良诺定受体2 (RYR2)突变体hPS细胞中提取时,表现出促心律失常表型。这些DM-hCOs还包括多种细胞类型,我们对其进行了表征并以人类心脏为基准。对由desmoplakin (DSP)突变引起的心肌病进行建模,导致纤维化和心功能障碍,并鉴定出溴结构域和外端抑制剂INCB054329是一种减轻desmoplakin相关功能缺陷的药物。这些发现确立了DM-hCOs在心脏生物学、疾病和药物筛选方面的多功能应用平台。
本文章由计算机程序翻译,如有差异,请以英文原文为准。

Maturation of human cardiac organoids enables complex disease modeling and drug discovery

Maturation of human cardiac organoids enables complex disease modeling and drug discovery
Maturation of human pluripotent stem (hPS) cell-derived cardiomyocytes is critical for their use as a model system. Here we mimic human heart maturation pathways in the setting of hPS cell-derived cardiac organoids (hCOs). Specifically, transient activation of 5′ AMP-activated protein kinase and estrogen-related receptor enhanced cardiomyocyte maturation, inducing expression of mature sarcomeric and oxidative phosphorylation proteins, and increasing metabolic capacity. hCOs generated using the directed maturation protocol (DM-hCOs) recapitulate cardiac drug responses and, when derived from calsequestrin 2 (CASQ2) and ryanodine receptor 2 (RYR2) mutant hPS cells exhibit a pro-arrhythmia phenotype. These DM-hCOs also comprise multiple cell types, which we characterize and benchmark to the human heart. Modeling of cardiomyopathy caused by a desmoplakin (DSP) mutation resulted in fibrosis and cardiac dysfunction and led to identifying the bromodomain and extra-terminal inhibitor INCB054329 as a drug mitigating the desmoplakin-related functional defect. These findings establish DM-hCOs as a versatile platform for applications in cardiac biology, disease and drug screening. Pocock et al. reveal that transient activation of 5′ AMP-activated protein kinase and estrogen-related receptor drives robust maturation of multicellular human cardiac organoids, enabling modeling of desmoplakin cardiomyopathy dysfunction, which could be rescued using the bromodomain and extra-terminal inhibitor INCB054329.
求助全文
通过发布文献求助,成功后即可免费获取论文全文。 去求助
来源期刊
CiteScore
5.70
自引率
0.00%
发文量
0
×
引用
GB/T 7714-2015
复制
MLA
复制
APA
复制
导出至
BibTeX EndNote RefMan NoteFirst NoteExpress
×
提示
您的信息不完整,为了账户安全,请先补充。
现在去补充
×
提示
您因"违规操作"
具体请查看互助需知
我知道了
×
提示
确定
请完成安全验证×
copy
已复制链接
快去分享给好友吧!
我知道了
右上角分享
点击右上角分享
0
联系我们:info@booksci.cn Book学术提供免费学术资源搜索服务,方便国内外学者检索中英文文献。致力于提供最便捷和优质的服务体验。 Copyright © 2023 布克学术 All rights reserved.
京ICP备2023020795号-1
ghs 京公网安备 11010802042870号
Book学术文献互助
Book学术文献互助群
群 号:604180095
Book学术官方微信