胞质氨酰胺和Ect2促进RhoA/myosin ii依赖的限制性迁移和侵袭

IF 38.5 1区 材料科学 Q1 CHEMISTRY, PHYSICAL
Avery T. Tran, Emily O. Wisniewski, Panagiotis Mistriotis, Konstantin Stoletov, Maria Parlani, Alice Amitrano, Brent Ifemembi, Se Jong Lee, Kaustav Bera, Yuqi Zhang, Soontorn Tuntithavornwat, Alexandros Afthinos, Alexander Kiepas, Bhawana Agarwal, Sanjiban Nath, John J. Jamieson, Yi Zuo, Daniel Habib, Pei-Hsun Wu, Stuart S. Martin, Sharon Gerecht, Luo Gu, John D. Lewis, Petr Kalab, Peter Friedl, Konstantinos Konstantopoulos
{"title":"胞质氨酰胺和Ect2促进RhoA/myosin ii依赖的限制性迁移和侵袭","authors":"Avery T. Tran, Emily O. Wisniewski, Panagiotis Mistriotis, Konstantin Stoletov, Maria Parlani, Alice Amitrano, Brent Ifemembi, Se Jong Lee, Kaustav Bera, Yuqi Zhang, Soontorn Tuntithavornwat, Alexandros Afthinos, Alexander Kiepas, Bhawana Agarwal, Sanjiban Nath, John J. Jamieson, Yi Zuo, Daniel Habib, Pei-Hsun Wu, Stuart S. Martin, Sharon Gerecht, Luo Gu, John D. Lewis, Petr Kalab, Peter Friedl, Konstantinos Konstantopoulos","doi":"10.1038/s41563-025-02269-9","DOIUrl":null,"url":null,"abstract":"Cell migration in mechanically confined environments is a crucial step of metastatic cancer progression. Nonetheless, the molecular components and processes mediating such behaviour are still not fully understood. Here we demonstrate that a pool of the scaffolding protein anillin and its cofactor Ect2, which are both predominantly nuclear proteins and critical mediators of cytokinesis, is present in the cytoplasm of multiple interphase cell types that promote confined cell migration. Confined migration in biomimetic microfluidic models triggers the actomyosin-binding-dependent recruitment of anillin to the plasma membrane at the poles of migrating cells in a manner that scales with microenvironmental stiffness and confinement. The guanine nucleotide exchange activity of Ect2 is required for its RhoA-GTPase-mediated activation of myosin II at the cell poles, enhancing invasion, bleb-based migration and extravasation. Confinement-induced nuclear envelope rupture further amplifies this process due to the release of further anillin and Ect2 into the cytoplasm. Overall, these results show how Ect2 and anillin cooperate to mediate RhoA/ROCK/myosin II-dependent mechanoadaptation and invasive cancer progression. Cell migration in confined environments is initiated by a cytoplasmic pool of anillin and Ect2 that promotes RhoA/myosin II-mediated activation at the poles of migrating cells, in a process dependent on the extracellular environment stiffness.","PeriodicalId":19058,"journal":{"name":"Nature Materials","volume":"24 9","pages":"1476-1488"},"PeriodicalIF":38.5000,"publicationDate":"2025-06-26","publicationTypes":"Journal Article","fieldsOfStudy":null,"isOpenAccess":false,"openAccessPdf":"https://www.nature.comhttps://www.nature.com/articles/s41563-025-02269-9.pdf","citationCount":"0","resultStr":"{\"title\":\"Cytoplasmic anillin and Ect2 promote RhoA/myosin II-dependent confined migration and invasion\",\"authors\":\"Avery T. Tran, Emily O. Wisniewski, Panagiotis Mistriotis, Konstantin Stoletov, Maria Parlani, Alice Amitrano, Brent Ifemembi, Se Jong Lee, Kaustav Bera, Yuqi Zhang, Soontorn Tuntithavornwat, Alexandros Afthinos, Alexander Kiepas, Bhawana Agarwal, Sanjiban Nath, John J. Jamieson, Yi Zuo, Daniel Habib, Pei-Hsun Wu, Stuart S. Martin, Sharon Gerecht, Luo Gu, John D. Lewis, Petr Kalab, Peter Friedl, Konstantinos Konstantopoulos\",\"doi\":\"10.1038/s41563-025-02269-9\",\"DOIUrl\":null,\"url\":null,\"abstract\":\"Cell migration in mechanically confined environments is a crucial step of metastatic cancer progression. Nonetheless, the molecular components and processes mediating such behaviour are still not fully understood. Here we demonstrate that a pool of the scaffolding protein anillin and its cofactor Ect2, which are both predominantly nuclear proteins and critical mediators of cytokinesis, is present in the cytoplasm of multiple interphase cell types that promote confined cell migration. Confined migration in biomimetic microfluidic models triggers the actomyosin-binding-dependent recruitment of anillin to the plasma membrane at the poles of migrating cells in a manner that scales with microenvironmental stiffness and confinement. The guanine nucleotide exchange activity of Ect2 is required for its RhoA-GTPase-mediated activation of myosin II at the cell poles, enhancing invasion, bleb-based migration and extravasation. Confinement-induced nuclear envelope rupture further amplifies this process due to the release of further anillin and Ect2 into the cytoplasm. Overall, these results show how Ect2 and anillin cooperate to mediate RhoA/ROCK/myosin II-dependent mechanoadaptation and invasive cancer progression. Cell migration in confined environments is initiated by a cytoplasmic pool of anillin and Ect2 that promotes RhoA/myosin II-mediated activation at the poles of migrating cells, in a process dependent on the extracellular environment stiffness.\",\"PeriodicalId\":19058,\"journal\":{\"name\":\"Nature Materials\",\"volume\":\"24 9\",\"pages\":\"1476-1488\"},\"PeriodicalIF\":38.5000,\"publicationDate\":\"2025-06-26\",\"publicationTypes\":\"Journal Article\",\"fieldsOfStudy\":null,\"isOpenAccess\":false,\"openAccessPdf\":\"https://www.nature.comhttps://www.nature.com/articles/s41563-025-02269-9.pdf\",\"citationCount\":\"0\",\"resultStr\":null,\"platform\":\"Semanticscholar\",\"paperid\":null,\"PeriodicalName\":\"Nature Materials\",\"FirstCategoryId\":\"88\",\"ListUrlMain\":\"https://www.nature.com/articles/s41563-025-02269-9\",\"RegionNum\":1,\"RegionCategory\":\"材料科学\",\"ArticlePicture\":[],\"TitleCN\":null,\"AbstractTextCN\":null,\"PMCID\":null,\"EPubDate\":\"\",\"PubModel\":\"\",\"JCR\":\"Q1\",\"JCRName\":\"CHEMISTRY, PHYSICAL\",\"Score\":null,\"Total\":0}","platform":"Semanticscholar","paperid":null,"PeriodicalName":"Nature Materials","FirstCategoryId":"88","ListUrlMain":"https://www.nature.com/articles/s41563-025-02269-9","RegionNum":1,"RegionCategory":"材料科学","ArticlePicture":[],"TitleCN":null,"AbstractTextCN":null,"PMCID":null,"EPubDate":"","PubModel":"","JCR":"Q1","JCRName":"CHEMISTRY, PHYSICAL","Score":null,"Total":0}
引用次数: 0

摘要

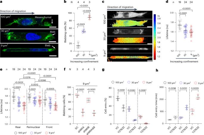
细胞在机械受限环境中的迁移是转移性癌症进展的关键步骤。尽管如此,介导这种行为的分子成分和过程仍未完全了解。在这里,我们证明了支架蛋白anillin及其辅助因子Ect2的池,它们都是主要的核蛋白和细胞质分裂的关键介质,存在于多种间期细胞类型的细胞质中,促进限制性细胞迁移。仿生微流体模型中的受限迁移触发了肌动球蛋白结合依赖的氨苄素向迁移细胞极点质膜的募集,其方式与微环境刚度和限制有关。Ect2的鸟嘌呤核苷酸交换活性是其rhoa - gtpase介导的细胞极肌球蛋白II激活所必需的,从而增强侵袭、基于泡的迁移和外渗。禁闭诱导的核膜破裂进一步放大了这一过程,因为进一步释放氨酰胺和Ect2进入细胞质。总的来说,这些结果显示了Ect2和苯胺素如何协同介导RhoA/ROCK/肌球蛋白ii依赖的机械适应和浸润性癌症进展。
本文章由计算机程序翻译,如有差异,请以英文原文为准。

Cytoplasmic anillin and Ect2 promote RhoA/myosin II-dependent confined migration and invasion

Cytoplasmic anillin and Ect2 promote RhoA/myosin II-dependent confined migration and invasion

Cytoplasmic anillin and Ect2 promote RhoA/myosin II-dependent confined migration and invasion
Cell migration in mechanically confined environments is a crucial step of metastatic cancer progression. Nonetheless, the molecular components and processes mediating such behaviour are still not fully understood. Here we demonstrate that a pool of the scaffolding protein anillin and its cofactor Ect2, which are both predominantly nuclear proteins and critical mediators of cytokinesis, is present in the cytoplasm of multiple interphase cell types that promote confined cell migration. Confined migration in biomimetic microfluidic models triggers the actomyosin-binding-dependent recruitment of anillin to the plasma membrane at the poles of migrating cells in a manner that scales with microenvironmental stiffness and confinement. The guanine nucleotide exchange activity of Ect2 is required for its RhoA-GTPase-mediated activation of myosin II at the cell poles, enhancing invasion, bleb-based migration and extravasation. Confinement-induced nuclear envelope rupture further amplifies this process due to the release of further anillin and Ect2 into the cytoplasm. Overall, these results show how Ect2 and anillin cooperate to mediate RhoA/ROCK/myosin II-dependent mechanoadaptation and invasive cancer progression. Cell migration in confined environments is initiated by a cytoplasmic pool of anillin and Ect2 that promotes RhoA/myosin II-mediated activation at the poles of migrating cells, in a process dependent on the extracellular environment stiffness.
求助全文
通过发布文献求助,成功后即可免费获取论文全文。 去求助
来源期刊
Nature Materials
Nature Materials 工程技术-材料科学:综合
CiteScore
62.20
自引率
0.70%
发文量
221
审稿时长
3.2 months
期刊介绍: Nature Materials is a monthly multi-disciplinary journal aimed at bringing together cutting-edge research across the entire spectrum of materials science and engineering. It covers all applied and fundamental aspects of the synthesis/processing, structure/composition, properties, and performance of materials. The journal recognizes that materials research has an increasing impact on classical disciplines such as physics, chemistry, and biology. Additionally, Nature Materials provides a forum for the development of a common identity among materials scientists and encourages interdisciplinary collaboration. It takes an integrated and balanced approach to all areas of materials research, fostering the exchange of ideas between scientists involved in different disciplines. Nature Materials is an invaluable resource for scientists in academia and industry who are active in discovering and developing materials and materials-related concepts. It offers engaging and informative papers of exceptional significance and quality, with the aim of influencing the development of society in the future.
×
引用
GB/T 7714-2015
复制
MLA
复制
APA
复制
导出至
BibTeX EndNote RefMan NoteFirst NoteExpress
×
提示
您的信息不完整,为了账户安全,请先补充。
现在去补充
×
提示
您因"违规操作"
具体请查看互助需知
我知道了
×
提示
确定
请完成安全验证×
copy
已复制链接
快去分享给好友吧!
我知道了
右上角分享
点击右上角分享
0
联系我们:info@booksci.cn Book学术提供免费学术资源搜索服务,方便国内外学者检索中英文文献。致力于提供最便捷和优质的服务体验。 Copyright © 2023 布克学术 All rights reserved.
京ICP备2023020795号-1
ghs 京公网安备 11010802042870号
Book学术文献互助
Book学术文献互助群
群 号:604180095
Book学术官方微信