高表达的信号调节蛋白β 2标志着预后良好的AML亚群,并与对吞噬的敏感性增加有关。

IF 3.1 4区 医学 Q3 IMMUNOLOGY
Nienke Visser, Nisha K van der Meer, Yuan He, Gerwin Huls, Jan Jacob Schuringa, Edwin Bremer
{"title":"高表达的信号调节蛋白β 2标志着预后良好的AML亚群,并与对吞噬的敏感性增加有关。","authors":"Nienke Visser, Nisha K van der Meer, Yuan He, Gerwin Huls, Jan Jacob Schuringa, Edwin Bremer","doi":"10.1007/s12026-025-09659-w","DOIUrl":null,"url":null,"abstract":"<p><p>Acute myeloid leukaemia is an aggressive hematologic malignancy that remains exceedingly difficult to treat despite recent advancements. High expression of CD47 on leukemic blasts interacts with the inhibitory receptor SIRP-alpha (SIRP-α) on innate immune cells, resulting in a strong \"don't eat me\" signal. Therefore, identifying AML patients who could benefit from immune-targeted therapies is crucial SIRP-β2 is predominantly expressed in myeloid cells and positively regulates innate anticancer immunity. Furthermore, endogenously expressed SIRP-β2 potentiates cancer cell trogocytosis by granulocytes. Here, we delineate the role of SIRP-β2 in AML. High expression of SIRP-β2 is independently associated with favorable overall survival (OS) and event free survival (EFS) independent of the ELN intermediate risk group. SIRP-β2 is more prevalent in the more committed FAB M4 and M5 subgroups. SIRP-β2 is also expressed on normal myeloid cells in patient samples, with higher expression on tumor-suppressive M1 macrophages than on adverse prognostic and tumor-supportive M2 macrophages. In line with this, co-culture of macrophages/neutrophils with ectopically expressed SIRP-β2 tumor cells results in an increased phagocytosis/trogocytosis treated with anti-CD47. These data indicate that AML patients with high SIRP-β2 AML expression could significantly benefit from innate immune-targeting therapies such as CD47 immune checkpoint inhibitor.</p>","PeriodicalId":13389,"journal":{"name":"Immunologic Research","volume":"73 1","pages":"98"},"PeriodicalIF":3.1000,"publicationDate":"2025-06-25","publicationTypes":"Journal Article","fieldsOfStudy":null,"isOpenAccess":false,"openAccessPdf":"https://www.ncbi.nlm.nih.gov/pmc/articles/PMC12198062/pdf/","citationCount":"0","resultStr":"{\"title\":\"High expression of signal regulatory protein beta 2 marks a favourable prognostic AML subgroup and associates with increased sensitivity to phagocytosis.\",\"authors\":\"Nienke Visser, Nisha K van der Meer, Yuan He, Gerwin Huls, Jan Jacob Schuringa, Edwin Bremer\",\"doi\":\"10.1007/s12026-025-09659-w\",\"DOIUrl\":null,\"url\":null,\"abstract\":\"<p><p>Acute myeloid leukaemia is an aggressive hematologic malignancy that remains exceedingly difficult to treat despite recent advancements. High expression of CD47 on leukemic blasts interacts with the inhibitory receptor SIRP-alpha (SIRP-α) on innate immune cells, resulting in a strong \\\"don't eat me\\\" signal. Therefore, identifying AML patients who could benefit from immune-targeted therapies is crucial SIRP-β2 is predominantly expressed in myeloid cells and positively regulates innate anticancer immunity. Furthermore, endogenously expressed SIRP-β2 potentiates cancer cell trogocytosis by granulocytes. Here, we delineate the role of SIRP-β2 in AML. High expression of SIRP-β2 is independently associated with favorable overall survival (OS) and event free survival (EFS) independent of the ELN intermediate risk group. SIRP-β2 is more prevalent in the more committed FAB M4 and M5 subgroups. SIRP-β2 is also expressed on normal myeloid cells in patient samples, with higher expression on tumor-suppressive M1 macrophages than on adverse prognostic and tumor-supportive M2 macrophages. In line with this, co-culture of macrophages/neutrophils with ectopically expressed SIRP-β2 tumor cells results in an increased phagocytosis/trogocytosis treated with anti-CD47. These data indicate that AML patients with high SIRP-β2 AML expression could significantly benefit from innate immune-targeting therapies such as CD47 immune checkpoint inhibitor.</p>\",\"PeriodicalId\":13389,\"journal\":{\"name\":\"Immunologic Research\",\"volume\":\"73 1\",\"pages\":\"98\"},\"PeriodicalIF\":3.1000,\"publicationDate\":\"2025-06-25\",\"publicationTypes\":\"Journal Article\",\"fieldsOfStudy\":null,\"isOpenAccess\":false,\"openAccessPdf\":\"https://www.ncbi.nlm.nih.gov/pmc/articles/PMC12198062/pdf/\",\"citationCount\":\"0\",\"resultStr\":null,\"platform\":\"Semanticscholar\",\"paperid\":null,\"PeriodicalName\":\"Immunologic Research\",\"FirstCategoryId\":\"3\",\"ListUrlMain\":\"https://doi.org/10.1007/s12026-025-09659-w\",\"RegionNum\":4,\"RegionCategory\":\"医学\",\"ArticlePicture\":[],\"TitleCN\":null,\"AbstractTextCN\":null,\"PMCID\":null,\"EPubDate\":\"\",\"PubModel\":\"\",\"JCR\":\"Q3\",\"JCRName\":\"IMMUNOLOGY\",\"Score\":null,\"Total\":0}","platform":"Semanticscholar","paperid":null,"PeriodicalName":"Immunologic Research","FirstCategoryId":"3","ListUrlMain":"https://doi.org/10.1007/s12026-025-09659-w","RegionNum":4,"RegionCategory":"医学","ArticlePicture":[],"TitleCN":null,"AbstractTextCN":null,"PMCID":null,"EPubDate":"","PubModel":"","JCR":"Q3","JCRName":"IMMUNOLOGY","Score":null,"Total":0}
引用次数: 0

摘要

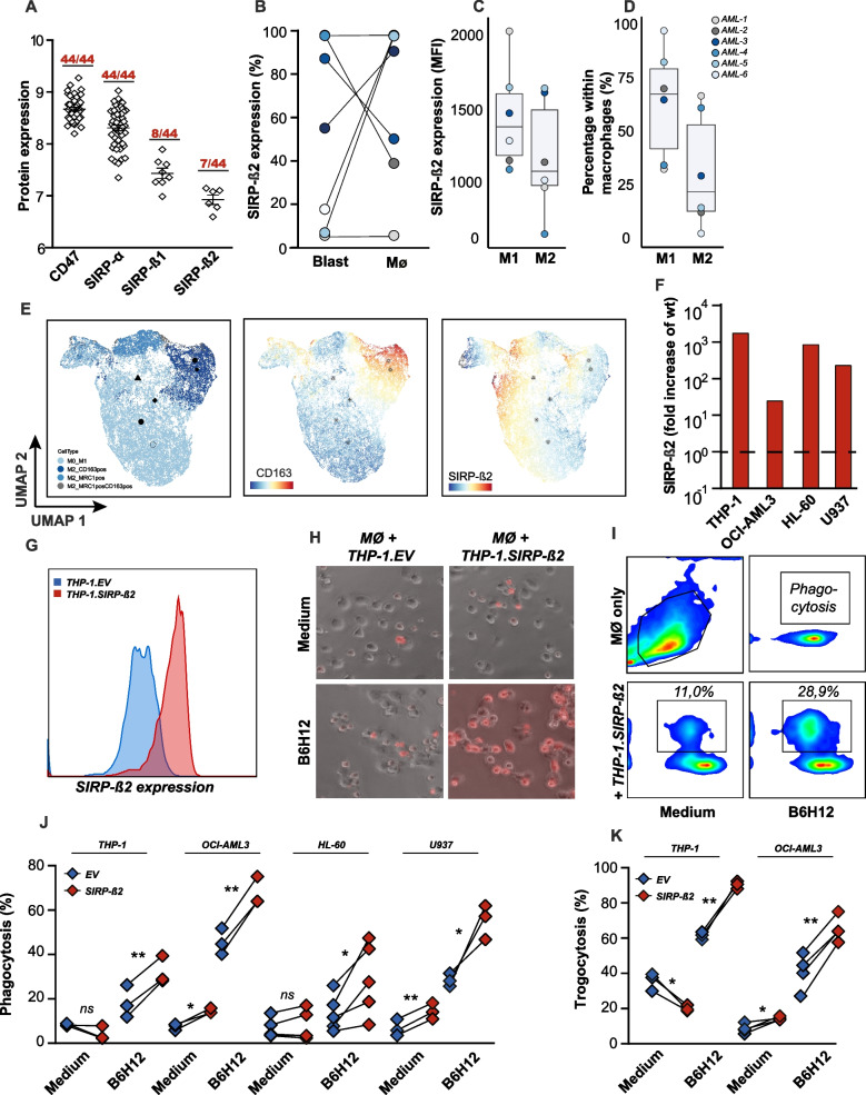
急性髓性白血病是一种侵袭性血液系统恶性肿瘤,尽管最近取得了进展,但仍然非常难以治疗。CD47在白血病细胞上的高表达与先天免疫细胞上的抑制受体SIRP-α (SIRP-α)相互作用,产生强烈的“不要吃我”信号。因此,确定能够从免疫靶向治疗中获益的AML患者至关重要,SIRP-β2主要表达于骨髓细胞中,并积极调节先天抗癌免疫。此外,内源性表达的SIRP-β2增强了粒细胞对癌细胞的吞噬作用。在这里,我们描述了SIRP-β2在AML中的作用。SIRP-β2的高表达与良好的总生存期(OS)和无事件生存期(EFS)独立相关,独立于ELN中间风险组。SIRP-β2在FAB M4和M5亚群中更为普遍。SIRP-β2也在患者样本的正常骨髓细胞上表达,在肿瘤抑制M1巨噬细胞上的表达高于在不良预后和肿瘤支持M2巨噬细胞上的表达。与此一致,巨噬细胞/中性粒细胞与异位表达的SIRP-β2肿瘤细胞共培养可导致抗cd47治疗的吞噬/巨噬细胞增加。这些数据表明,高SIRP-β2 AML表达的AML患者可以显著受益于CD47免疫检查点抑制剂等先天免疫靶向治疗。
本文章由计算机程序翻译,如有差异,请以英文原文为准。

High expression of signal regulatory protein beta 2 marks a favourable prognostic AML subgroup and associates with increased sensitivity to phagocytosis.

High expression of signal regulatory protein beta 2 marks a favourable prognostic AML subgroup and associates with increased sensitivity to phagocytosis.

High expression of signal regulatory protein beta 2 marks a favourable prognostic AML subgroup and associates with increased sensitivity to phagocytosis.

Acute myeloid leukaemia is an aggressive hematologic malignancy that remains exceedingly difficult to treat despite recent advancements. High expression of CD47 on leukemic blasts interacts with the inhibitory receptor SIRP-alpha (SIRP-α) on innate immune cells, resulting in a strong "don't eat me" signal. Therefore, identifying AML patients who could benefit from immune-targeted therapies is crucial SIRP-β2 is predominantly expressed in myeloid cells and positively regulates innate anticancer immunity. Furthermore, endogenously expressed SIRP-β2 potentiates cancer cell trogocytosis by granulocytes. Here, we delineate the role of SIRP-β2 in AML. High expression of SIRP-β2 is independently associated with favorable overall survival (OS) and event free survival (EFS) independent of the ELN intermediate risk group. SIRP-β2 is more prevalent in the more committed FAB M4 and M5 subgroups. SIRP-β2 is also expressed on normal myeloid cells in patient samples, with higher expression on tumor-suppressive M1 macrophages than on adverse prognostic and tumor-supportive M2 macrophages. In line with this, co-culture of macrophages/neutrophils with ectopically expressed SIRP-β2 tumor cells results in an increased phagocytosis/trogocytosis treated with anti-CD47. These data indicate that AML patients with high SIRP-β2 AML expression could significantly benefit from innate immune-targeting therapies such as CD47 immune checkpoint inhibitor.

求助全文
通过发布文献求助,成功后即可免费获取论文全文。 去求助
来源期刊
Immunologic Research
Immunologic Research 医学-免疫学
CiteScore
6.90
自引率
0.00%
发文量
83
审稿时长
6-12 weeks
期刊介绍: IMMUNOLOGIC RESEARCH represents a unique medium for the presentation, interpretation, and clarification of complex scientific data. Information is presented in the form of interpretive synthesis reviews, original research articles, symposia, editorials, and theoretical essays. The scope of coverage extends to cellular immunology, immunogenetics, molecular and structural immunology, immunoregulation and autoimmunity, immunopathology, tumor immunology, host defense and microbial immunity, including viral immunology, immunohematology, mucosal immunity, complement, transplantation immunology, clinical immunology, neuroimmunology, immunoendocrinology, immunotoxicology, translational immunology, and history of immunology.
×
引用
GB/T 7714-2015
复制
MLA
复制
APA
复制
导出至
BibTeX EndNote RefMan NoteFirst NoteExpress
×
提示
您的信息不完整,为了账户安全,请先补充。
现在去补充
×
提示
您因"违规操作"
具体请查看互助需知
我知道了
×
提示
确定
请完成安全验证×
copy
已复制链接
快去分享给好友吧!
我知道了
右上角分享
点击右上角分享
0
联系我们:info@booksci.cn Book学术提供免费学术资源搜索服务,方便国内外学者检索中英文文献。致力于提供最便捷和优质的服务体验。 Copyright © 2023 布克学术 All rights reserved.
京ICP备2023020795号-1
ghs 京公网安备 11010802042870号
Book学术文献互助
Book学术文献互助群
群 号:604180095
Book学术官方微信
小红书