有效控制SARS-CoV-2复制需要肺部协调的早期免疫反应

IF 15.7 1区 综合性期刊 Q1 MULTIDISCIPLINARY SCIENCES
Klara Lenart, Hendrik Feuerstein, Mariana Prado Marmorato, Laura Perez Vidakovics, Gerald McInerney, Mimi Guebre-Xabier, Jessica F. Trost, Bengt Eriksson, Gale Smith, Nita Patel, Karin Loré
{"title":"有效控制SARS-CoV-2复制需要肺部协调的早期免疫反应","authors":"Klara Lenart, Hendrik Feuerstein, Mariana Prado Marmorato, Laura Perez Vidakovics, Gerald McInerney, Mimi Guebre-Xabier, Jessica F. Trost, Bengt Eriksson, Gale Smith, Nita Patel, Karin Loré","doi":"10.1038/s41467-025-60885-0","DOIUrl":null,"url":null,"abstract":"<p>Despite waning of virus-neutralizing antibodies, protection against severe SARS-CoV-2 in the majority of immune individuals remains high, but the underlying immune mechanisms are incompletely understood. Here, rhesus macaques with pre-existing immunity from Novavax WA-1 and/or P.1 vaccines and WA-1 or P.1 infection are immunized with a bivalent WA-1/Omicron BA.5 Novavax vaccine ten months after the last exposure. The boost vaccination primarily increases the frequency of cross-reactive spike (S)-specific antibodies and B cells instead of inducing de novo BA.5-specific responses. Reinfection with heterologous Omicron XBB.1.5 six months after the boost vaccination results in low levels of virus replication in the respiratory tract compared with virus-naïve results from other studies. Whereas systemic S-specific immunity remains largely unchanged in all animals, the animals with complete protection from infection exhibit a stronger influx of S-specific IgG, monocytes, B cells and T cells into the bronchioalveolar space combined with expansion of CD69<sup>+</sup>CD103<sup>+</sup> lung tissue-resident, S-specific CD8 T cells compared to actively infected animals. Our results underscore the importance of localized respiratory immune responses in mediating protection from Omicron reinfection and provide guidance for future vaccine development.</p>","PeriodicalId":19066,"journal":{"name":"Nature Communications","volume":"141 1","pages":""},"PeriodicalIF":15.7000,"publicationDate":"2025-06-25","publicationTypes":"Journal Article","fieldsOfStudy":null,"isOpenAccess":false,"openAccessPdf":"","citationCount":"0","resultStr":"{\"title\":\"Coordinated early immune response in the lungs is required for effective control of SARS-CoV-2 replication\",\"authors\":\"Klara Lenart, Hendrik Feuerstein, Mariana Prado Marmorato, Laura Perez Vidakovics, Gerald McInerney, Mimi Guebre-Xabier, Jessica F. Trost, Bengt Eriksson, Gale Smith, Nita Patel, Karin Loré\",\"doi\":\"10.1038/s41467-025-60885-0\",\"DOIUrl\":null,\"url\":null,\"abstract\":\"<p>Despite waning of virus-neutralizing antibodies, protection against severe SARS-CoV-2 in the majority of immune individuals remains high, but the underlying immune mechanisms are incompletely understood. Here, rhesus macaques with pre-existing immunity from Novavax WA-1 and/or P.1 vaccines and WA-1 or P.1 infection are immunized with a bivalent WA-1/Omicron BA.5 Novavax vaccine ten months after the last exposure. The boost vaccination primarily increases the frequency of cross-reactive spike (S)-specific antibodies and B cells instead of inducing de novo BA.5-specific responses. Reinfection with heterologous Omicron XBB.1.5 six months after the boost vaccination results in low levels of virus replication in the respiratory tract compared with virus-naïve results from other studies. Whereas systemic S-specific immunity remains largely unchanged in all animals, the animals with complete protection from infection exhibit a stronger influx of S-specific IgG, monocytes, B cells and T cells into the bronchioalveolar space combined with expansion of CD69<sup>+</sup>CD103<sup>+</sup> lung tissue-resident, S-specific CD8 T cells compared to actively infected animals. Our results underscore the importance of localized respiratory immune responses in mediating protection from Omicron reinfection and provide guidance for future vaccine development.</p>\",\"PeriodicalId\":19066,\"journal\":{\"name\":\"Nature Communications\",\"volume\":\"141 1\",\"pages\":\"\"},\"PeriodicalIF\":15.7000,\"publicationDate\":\"2025-06-25\",\"publicationTypes\":\"Journal Article\",\"fieldsOfStudy\":null,\"isOpenAccess\":false,\"openAccessPdf\":\"\",\"citationCount\":\"0\",\"resultStr\":null,\"platform\":\"Semanticscholar\",\"paperid\":null,\"PeriodicalName\":\"Nature Communications\",\"FirstCategoryId\":\"103\",\"ListUrlMain\":\"https://doi.org/10.1038/s41467-025-60885-0\",\"RegionNum\":1,\"RegionCategory\":\"综合性期刊\",\"ArticlePicture\":[],\"TitleCN\":null,\"AbstractTextCN\":null,\"PMCID\":null,\"EPubDate\":\"\",\"PubModel\":\"\",\"JCR\":\"Q1\",\"JCRName\":\"MULTIDISCIPLINARY SCIENCES\",\"Score\":null,\"Total\":0}","platform":"Semanticscholar","paperid":null,"PeriodicalName":"Nature Communications","FirstCategoryId":"103","ListUrlMain":"https://doi.org/10.1038/s41467-025-60885-0","RegionNum":1,"RegionCategory":"综合性期刊","ArticlePicture":[],"TitleCN":null,"AbstractTextCN":null,"PMCID":null,"EPubDate":"","PubModel":"","JCR":"Q1","JCRName":"MULTIDISCIPLINARY SCIENCES","Score":null,"Total":0}
引用次数: 0

摘要

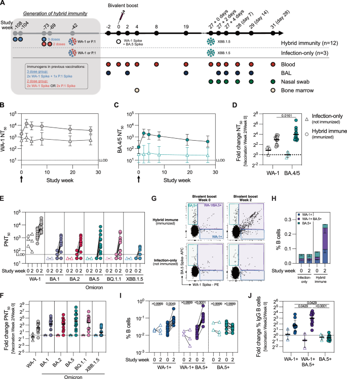
尽管病毒中和抗体减弱,但大多数免疫个体对严重SARS-CoV-2的保护作用仍然很高,但潜在的免疫机制尚不完全清楚。在本研究中,已对Novavax WA-1和/或p1疫苗产生免疫并感染了WA-1或p1的恒河猴在最后一次接触10个月后接种了双价WA-1/Omicron BA.5 Novavax疫苗。增强疫苗主要增加交叉反应尖峰(S)特异性抗体和B细胞的频率,而不是诱导新的ba .5特异性反应。与virus-naïve其他研究结果相比,增强疫苗接种6个月后再次感染异源Omicron XBB.1.5导致呼吸道病毒复制水平较低。尽管在所有动物中系统性s特异性免疫基本保持不变,但与主动感染动物相比,完全免受感染的动物表现出更强的s特异性IgG、单核细胞、B细胞和T细胞流入细支气管肺泡间隙,并伴有CD69+CD103+肺组织内s特异性CD8 T细胞的扩增。我们的研究结果强调了局部呼吸道免疫反应在介导对Omicron再感染的保护中的重要性,并为未来疫苗的开发提供了指导。
本文章由计算机程序翻译,如有差异,请以英文原文为准。

Coordinated early immune response in the lungs is required for effective control of SARS-CoV-2 replication

Coordinated early immune response in the lungs is required for effective control of SARS-CoV-2 replication

Despite waning of virus-neutralizing antibodies, protection against severe SARS-CoV-2 in the majority of immune individuals remains high, but the underlying immune mechanisms are incompletely understood. Here, rhesus macaques with pre-existing immunity from Novavax WA-1 and/or P.1 vaccines and WA-1 or P.1 infection are immunized with a bivalent WA-1/Omicron BA.5 Novavax vaccine ten months after the last exposure. The boost vaccination primarily increases the frequency of cross-reactive spike (S)-specific antibodies and B cells instead of inducing de novo BA.5-specific responses. Reinfection with heterologous Omicron XBB.1.5 six months after the boost vaccination results in low levels of virus replication in the respiratory tract compared with virus-naïve results from other studies. Whereas systemic S-specific immunity remains largely unchanged in all animals, the animals with complete protection from infection exhibit a stronger influx of S-specific IgG, monocytes, B cells and T cells into the bronchioalveolar space combined with expansion of CD69+CD103+ lung tissue-resident, S-specific CD8 T cells compared to actively infected animals. Our results underscore the importance of localized respiratory immune responses in mediating protection from Omicron reinfection and provide guidance for future vaccine development.

求助全文
通过发布文献求助,成功后即可免费获取论文全文。 去求助
来源期刊
Nature Communications
Nature Communications Biological Science Disciplines-
CiteScore
24.90
自引率
2.40%
发文量
6928
审稿时长
3.7 months
期刊介绍: Nature Communications, an open-access journal, publishes high-quality research spanning all areas of the natural sciences. Papers featured in the journal showcase significant advances relevant to specialists in each respective field. With a 2-year impact factor of 16.6 (2022) and a median time of 8 days from submission to the first editorial decision, Nature Communications is committed to rapid dissemination of research findings. As a multidisciplinary journal, it welcomes contributions from biological, health, physical, chemical, Earth, social, mathematical, applied, and engineering sciences, aiming to highlight important breakthroughs within each domain.
×
引用
GB/T 7714-2015
复制
MLA
复制
APA
复制
导出至
BibTeX EndNote RefMan NoteFirst NoteExpress
×
提示
您的信息不完整,为了账户安全,请先补充。
现在去补充
×
提示
您因"违规操作"
具体请查看互助需知
我知道了
×
提示
确定
请完成安全验证×
copy
已复制链接
快去分享给好友吧!
我知道了
右上角分享
点击右上角分享
0
联系我们:info@booksci.cn Book学术提供免费学术资源搜索服务,方便国内外学者检索中英文文献。致力于提供最便捷和优质的服务体验。 Copyright © 2023 布克学术 All rights reserved.
京ICP备2023020795号-1
ghs 京公网安备 11010802042870号
Book学术文献互助
Book学术文献互助群
群 号:604180095
Book学术官方微信