圆锥角膜患者人工晶状体计算的进展。

IF 2.3 Q2 OPHTHALMOLOGY
Therapeutic Advances in Ophthalmology Pub Date : 2025-06-21 eCollection Date: 2025-01-01 DOI:10.1177/25158414251348882
Assaf Gershoni, Graham D Barrett, Ruti Sella
{"title":"圆锥角膜患者人工晶状体计算的进展。","authors":"Assaf Gershoni, Graham D Barrett, Ruti Sella","doi":"10.1177/25158414251348882","DOIUrl":null,"url":null,"abstract":"<p><p>Keratoconus is a progressive ectatic corneal disease characterized by corneal thinning, steepening, and irregular astigmatism, presenting unique challenges for intraocular lens (IOL) calculations in cataract surgery. The use of traditional formulas for IOL calculations in eyes with keratoconus frequently leads to significant refractive prediction errors, often resulting in a hyperopic shift, which can lead to suboptimal outcomes and reduced patient satisfaction. This review examines the impact of keratoconus on IOL calculations and highlights recent advancements in formulas specifically designed for eyes with keratoconus, particularly the Barrett True-K and the Kane Keratoconus formulas. We assess the effectiveness of these formulas based on the current literature and provide clinical recommendations aimed at improving surgical outcomes in this complex patient group.</p>","PeriodicalId":23054,"journal":{"name":"Therapeutic Advances in Ophthalmology","volume":"17 ","pages":"25158414251348882"},"PeriodicalIF":2.3000,"publicationDate":"2025-06-21","publicationTypes":"Journal Article","fieldsOfStudy":null,"isOpenAccess":false,"openAccessPdf":"https://www.ncbi.nlm.nih.gov/pmc/articles/PMC12182609/pdf/","citationCount":"0","resultStr":"{\"title\":\"Advances in IOL calculations in patients with keratoconus.\",\"authors\":\"Assaf Gershoni, Graham D Barrett, Ruti Sella\",\"doi\":\"10.1177/25158414251348882\",\"DOIUrl\":null,\"url\":null,\"abstract\":\"<p><p>Keratoconus is a progressive ectatic corneal disease characterized by corneal thinning, steepening, and irregular astigmatism, presenting unique challenges for intraocular lens (IOL) calculations in cataract surgery. The use of traditional formulas for IOL calculations in eyes with keratoconus frequently leads to significant refractive prediction errors, often resulting in a hyperopic shift, which can lead to suboptimal outcomes and reduced patient satisfaction. This review examines the impact of keratoconus on IOL calculations and highlights recent advancements in formulas specifically designed for eyes with keratoconus, particularly the Barrett True-K and the Kane Keratoconus formulas. We assess the effectiveness of these formulas based on the current literature and provide clinical recommendations aimed at improving surgical outcomes in this complex patient group.</p>\",\"PeriodicalId\":23054,\"journal\":{\"name\":\"Therapeutic Advances in Ophthalmology\",\"volume\":\"17 \",\"pages\":\"25158414251348882\"},\"PeriodicalIF\":2.3000,\"publicationDate\":\"2025-06-21\",\"publicationTypes\":\"Journal Article\",\"fieldsOfStudy\":null,\"isOpenAccess\":false,\"openAccessPdf\":\"https://www.ncbi.nlm.nih.gov/pmc/articles/PMC12182609/pdf/\",\"citationCount\":\"0\",\"resultStr\":null,\"platform\":\"Semanticscholar\",\"paperid\":null,\"PeriodicalName\":\"Therapeutic Advances in Ophthalmology\",\"FirstCategoryId\":\"1085\",\"ListUrlMain\":\"https://doi.org/10.1177/25158414251348882\",\"RegionNum\":0,\"RegionCategory\":null,\"ArticlePicture\":[],\"TitleCN\":null,\"AbstractTextCN\":null,\"PMCID\":null,\"EPubDate\":\"2025/1/1 0:00:00\",\"PubModel\":\"eCollection\",\"JCR\":\"Q2\",\"JCRName\":\"OPHTHALMOLOGY\",\"Score\":null,\"Total\":0}","platform":"Semanticscholar","paperid":null,"PeriodicalName":"Therapeutic Advances in Ophthalmology","FirstCategoryId":"1085","ListUrlMain":"https://doi.org/10.1177/25158414251348882","RegionNum":0,"RegionCategory":null,"ArticlePicture":[],"TitleCN":null,"AbstractTextCN":null,"PMCID":null,"EPubDate":"2025/1/1 0:00:00","PubModel":"eCollection","JCR":"Q2","JCRName":"OPHTHALMOLOGY","Score":null,"Total":0}
引用次数: 0

摘要

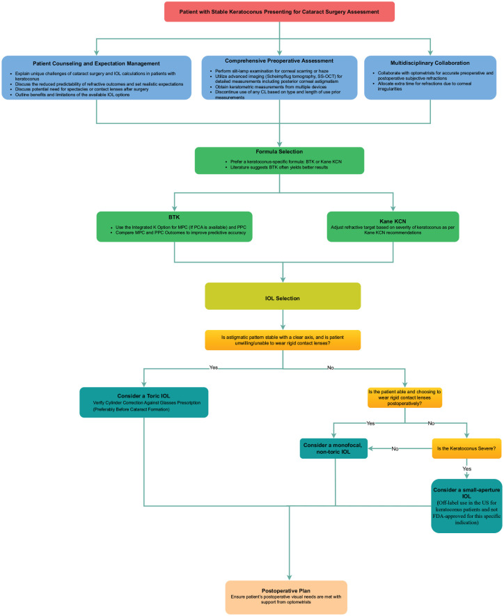
圆锥角膜是一种进行性扩张性角膜疾病,其特征是角膜变薄、变陡和不规则散光,对白内障手术中人工晶状体(IOL)的计算提出了独特的挑战。使用传统公式计算圆锥角膜的人工晶状体常常导致明显的屈光预测误差,经常导致远视移位,这可能导致次优结果和降低患者满意度。本文回顾了圆锥角膜对人工晶状体计算的影响,并重点介绍了专门为圆锥角膜设计的配方的最新进展,特别是Barrett True-K和Kane圆锥角膜配方。我们根据目前的文献评估这些配方的有效性,并提供临床建议,旨在改善这一复杂患者群体的手术结果。
本文章由计算机程序翻译,如有差异,请以英文原文为准。

Advances in IOL calculations in patients with keratoconus.

Advances in IOL calculations in patients with keratoconus.

Advances in IOL calculations in patients with keratoconus.

Advances in IOL calculations in patients with keratoconus.

Keratoconus is a progressive ectatic corneal disease characterized by corneal thinning, steepening, and irregular astigmatism, presenting unique challenges for intraocular lens (IOL) calculations in cataract surgery. The use of traditional formulas for IOL calculations in eyes with keratoconus frequently leads to significant refractive prediction errors, often resulting in a hyperopic shift, which can lead to suboptimal outcomes and reduced patient satisfaction. This review examines the impact of keratoconus on IOL calculations and highlights recent advancements in formulas specifically designed for eyes with keratoconus, particularly the Barrett True-K and the Kane Keratoconus formulas. We assess the effectiveness of these formulas based on the current literature and provide clinical recommendations aimed at improving surgical outcomes in this complex patient group.

求助全文
通过发布文献求助,成功后即可免费获取论文全文。 去求助
来源期刊
CiteScore
4.50
自引率
0.00%
发文量
44
审稿时长
12 weeks
×
引用
GB/T 7714-2015
复制
MLA
复制
APA
复制
导出至
BibTeX EndNote RefMan NoteFirst NoteExpress
×
提示
您的信息不完整,为了账户安全,请先补充。
现在去补充
×
提示
您因"违规操作"
具体请查看互助需知
我知道了
×
提示
确定
请完成安全验证×
copy
已复制链接
快去分享给好友吧!
我知道了
右上角分享
点击右上角分享
0
联系我们:info@booksci.cn Book学术提供免费学术资源搜索服务,方便国内外学者检索中英文文献。致力于提供最便捷和优质的服务体验。 Copyright © 2023 布克学术 All rights reserved.
京ICP备2023020795号-1
ghs 京公网安备 11010802042870号
Book学术文献互助
Book学术文献互助群
群 号:604180095
Book学术官方微信