利多卡因作为结直肠癌的潜在治疗剂:基因表达和预后的研究。

IF 2.8 4区 医学 Q3 BIOTECHNOLOGY & APPLIED MICROBIOLOGY
OncoTargets and therapy Pub Date : 2025-06-18 eCollection Date: 2025-01-01 DOI:10.2147/OTT.S505753
Wenyuan Li, Wenjie Gao, Chen Lu, Muhuo Ji, Yuan Yin, Hao Zhang, Cunming Liu, Chunzhao Yu
{"title":"利多卡因作为结直肠癌的潜在治疗剂:基因表达和预后的研究。","authors":"Wenyuan Li, Wenjie Gao, Chen Lu, Muhuo Ji, Yuan Yin, Hao Zhang, Cunming Liu, Chunzhao Yu","doi":"10.2147/OTT.S505753","DOIUrl":null,"url":null,"abstract":"<p><strong>Background: </strong>Colorectal cancer (CRC) is a significant contributor to cancer-related mortality globally. Despite the availability of treatments such as surgery, chemotherapy, and radiotherapy, these interventions are often accompanied by severe side effects and suboptimal patient outcomes. Recent studies have suggested that lidocaine, a widely used local anesthetic, may possess anti-tumor properties in various cancer types. This study aims to explore the impact of lidocaine on CRC cell lines, HCT 116 and SW480, to evaluate its potential as a therapeutic agent.</p><p><strong>Methods: </strong>In vitro assays were conducted to assess the effect of lidocaine on the proliferation, migration, and invasion of CRC cells. The suppression of cell proliferation and induction of apoptosis were confirmed using colony formation, EdU, and TUNEL assays. RNA sequencing was performed on lidocaine-treated HCT 116 cells to identify differentially expressed genes and enriched biological pathways. A prognostic signature based on 16 genes was developed and validated using clinical data.</p><p><strong>Results: </strong>Lidocaine significantly inhibited the proliferation, migration, and invasion of CRC cells in a dose-dependent manner. The assays confirmed that lidocaine suppressed cell proliferation and induced apoptosis. RNA sequencing revealed 8002 differentially expressed genes in lidocaine-treated HCT 116 cells, with significant enrichment of key pathways such as the estrogen signaling pathway and MAPK pathway. A prognostic signature based on 16 genes was developed and validated, providing a predictive model for patient survival. These findings suggest that lidocaine has potential as a therapeutic agent for CRC treatment, although further in vivo studies are required to clarify its mechanisms and optimize its clinical application.</p>","PeriodicalId":19534,"journal":{"name":"OncoTargets and therapy","volume":"18 ","pages":"737-749"},"PeriodicalIF":2.8000,"publicationDate":"2025-06-18","publicationTypes":"Journal Article","fieldsOfStudy":null,"isOpenAccess":false,"openAccessPdf":"https://www.ncbi.nlm.nih.gov/pmc/articles/PMC12182729/pdf/","citationCount":"0","resultStr":"{\"title\":\"Lidocaine as a Potential Therapeutic Agent in Colorectal Cancer: A Study of Gene Expression and Prognosis.\",\"authors\":\"Wenyuan Li, Wenjie Gao, Chen Lu, Muhuo Ji, Yuan Yin, Hao Zhang, Cunming Liu, Chunzhao Yu\",\"doi\":\"10.2147/OTT.S505753\",\"DOIUrl\":null,\"url\":null,\"abstract\":\"<p><strong>Background: </strong>Colorectal cancer (CRC) is a significant contributor to cancer-related mortality globally. Despite the availability of treatments such as surgery, chemotherapy, and radiotherapy, these interventions are often accompanied by severe side effects and suboptimal patient outcomes. Recent studies have suggested that lidocaine, a widely used local anesthetic, may possess anti-tumor properties in various cancer types. This study aims to explore the impact of lidocaine on CRC cell lines, HCT 116 and SW480, to evaluate its potential as a therapeutic agent.</p><p><strong>Methods: </strong>In vitro assays were conducted to assess the effect of lidocaine on the proliferation, migration, and invasion of CRC cells. The suppression of cell proliferation and induction of apoptosis were confirmed using colony formation, EdU, and TUNEL assays. RNA sequencing was performed on lidocaine-treated HCT 116 cells to identify differentially expressed genes and enriched biological pathways. A prognostic signature based on 16 genes was developed and validated using clinical data.</p><p><strong>Results: </strong>Lidocaine significantly inhibited the proliferation, migration, and invasion of CRC cells in a dose-dependent manner. The assays confirmed that lidocaine suppressed cell proliferation and induced apoptosis. RNA sequencing revealed 8002 differentially expressed genes in lidocaine-treated HCT 116 cells, with significant enrichment of key pathways such as the estrogen signaling pathway and MAPK pathway. A prognostic signature based on 16 genes was developed and validated, providing a predictive model for patient survival. These findings suggest that lidocaine has potential as a therapeutic agent for CRC treatment, although further in vivo studies are required to clarify its mechanisms and optimize its clinical application.</p>\",\"PeriodicalId\":19534,\"journal\":{\"name\":\"OncoTargets and therapy\",\"volume\":\"18 \",\"pages\":\"737-749\"},\"PeriodicalIF\":2.8000,\"publicationDate\":\"2025-06-18\",\"publicationTypes\":\"Journal Article\",\"fieldsOfStudy\":null,\"isOpenAccess\":false,\"openAccessPdf\":\"https://www.ncbi.nlm.nih.gov/pmc/articles/PMC12182729/pdf/\",\"citationCount\":\"0\",\"resultStr\":null,\"platform\":\"Semanticscholar\",\"paperid\":null,\"PeriodicalName\":\"OncoTargets and therapy\",\"FirstCategoryId\":\"3\",\"ListUrlMain\":\"https://doi.org/10.2147/OTT.S505753\",\"RegionNum\":4,\"RegionCategory\":\"医学\",\"ArticlePicture\":[],\"TitleCN\":null,\"AbstractTextCN\":null,\"PMCID\":null,\"EPubDate\":\"2025/1/1 0:00:00\",\"PubModel\":\"eCollection\",\"JCR\":\"Q3\",\"JCRName\":\"BIOTECHNOLOGY & APPLIED MICROBIOLOGY\",\"Score\":null,\"Total\":0}","platform":"Semanticscholar","paperid":null,"PeriodicalName":"OncoTargets and therapy","FirstCategoryId":"3","ListUrlMain":"https://doi.org/10.2147/OTT.S505753","RegionNum":4,"RegionCategory":"医学","ArticlePicture":[],"TitleCN":null,"AbstractTextCN":null,"PMCID":null,"EPubDate":"2025/1/1 0:00:00","PubModel":"eCollection","JCR":"Q3","JCRName":"BIOTECHNOLOGY & APPLIED MICROBIOLOGY","Score":null,"Total":0}
引用次数: 0

摘要

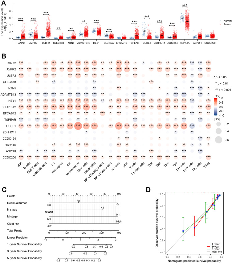
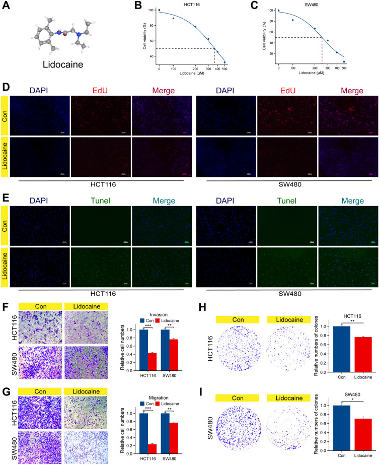
背景:结直肠癌(CRC)是全球癌症相关死亡率的重要因素。尽管有手术、化疗和放疗等治疗方法,但这些干预措施往往伴随着严重的副作用和不理想的患者预后。近年来的研究表明,利多卡因作为一种广泛使用的局部麻醉剂,可能对多种类型的癌症具有抗肿瘤作用。本研究旨在探讨利多卡因对结直肠癌细胞系HCT 116和SW480的影响,以评估其作为治疗药物的潜力。方法:采用体外实验研究利多卡因对结直肠癌细胞增殖、迁移和侵袭的影响。通过集落形成、EdU和TUNEL实验证实了其抑制细胞增殖和诱导细胞凋亡的作用。对利多卡因处理的HCT 116细胞进行RNA测序,以鉴定差异表达基因和富集的生物学途径。基于16个基因的预后特征被开发并使用临床数据进行验证。结果:利多卡因明显抑制结直肠癌细胞的增殖、迁移和侵袭,且呈剂量依赖性。实验证实利多卡因抑制细胞增殖,诱导细胞凋亡。RNA测序结果显示,在利多卡因处理的HCT 116细胞中,有8002个差异表达基因,其中雌激素信号通路和MAPK通路等关键通路显著富集。开发并验证了基于16个基因的预后标记,为患者生存提供了预测模型。这些发现表明,利多卡因有潜力作为治疗结直肠癌的药物,尽管需要进一步的体内研究来阐明其机制并优化其临床应用。
本文章由计算机程序翻译,如有差异,请以英文原文为准。

Lidocaine as a Potential Therapeutic Agent in Colorectal Cancer: A Study of Gene Expression and Prognosis.

Lidocaine as a Potential Therapeutic Agent in Colorectal Cancer: A Study of Gene Expression and Prognosis.

Lidocaine as a Potential Therapeutic Agent in Colorectal Cancer: A Study of Gene Expression and Prognosis.

Lidocaine as a Potential Therapeutic Agent in Colorectal Cancer: A Study of Gene Expression and Prognosis.

Background: Colorectal cancer (CRC) is a significant contributor to cancer-related mortality globally. Despite the availability of treatments such as surgery, chemotherapy, and radiotherapy, these interventions are often accompanied by severe side effects and suboptimal patient outcomes. Recent studies have suggested that lidocaine, a widely used local anesthetic, may possess anti-tumor properties in various cancer types. This study aims to explore the impact of lidocaine on CRC cell lines, HCT 116 and SW480, to evaluate its potential as a therapeutic agent.

Methods: In vitro assays were conducted to assess the effect of lidocaine on the proliferation, migration, and invasion of CRC cells. The suppression of cell proliferation and induction of apoptosis were confirmed using colony formation, EdU, and TUNEL assays. RNA sequencing was performed on lidocaine-treated HCT 116 cells to identify differentially expressed genes and enriched biological pathways. A prognostic signature based on 16 genes was developed and validated using clinical data.

Results: Lidocaine significantly inhibited the proliferation, migration, and invasion of CRC cells in a dose-dependent manner. The assays confirmed that lidocaine suppressed cell proliferation and induced apoptosis. RNA sequencing revealed 8002 differentially expressed genes in lidocaine-treated HCT 116 cells, with significant enrichment of key pathways such as the estrogen signaling pathway and MAPK pathway. A prognostic signature based on 16 genes was developed and validated, providing a predictive model for patient survival. These findings suggest that lidocaine has potential as a therapeutic agent for CRC treatment, although further in vivo studies are required to clarify its mechanisms and optimize its clinical application.

求助全文
通过发布文献求助,成功后即可免费获取论文全文。 去求助
来源期刊
OncoTargets and therapy
OncoTargets and therapy BIOTECHNOLOGY & APPLIED MICROBIOLOGY-ONCOLOGY
CiteScore
9.70
自引率
0.00%
发文量
221
审稿时长
1 months
期刊介绍: OncoTargets and Therapy is an international, peer-reviewed journal focusing on molecular aspects of cancer research, that is, the molecular diagnosis of and targeted molecular or precision therapy for all types of cancer. The journal is characterized by the rapid reporting of high-quality original research, basic science, reviews and evaluations, expert opinion and commentary that shed novel insight on a cancer or cancer subtype. Specific topics covered by the journal include: -Novel therapeutic targets and innovative agents -Novel therapeutic regimens for improved benefit and/or decreased side effects -Early stage clinical trials Further considerations when submitting to OncoTargets and Therapy: -Studies containing in vivo animal model data will be considered favorably. -Tissue microarray analyses will not be considered except in cases where they are supported by comprehensive biological studies involving multiple cell lines. -Biomarker association studies will be considered only when validated by comprehensive in vitro data and analysis of human tissue samples. -Studies utilizing publicly available data (e.g. GWAS/TCGA/GEO etc.) should add to the body of knowledge about a specific disease or relevant phenotype and must be validated using the authors’ own data through replication in an independent sample set and functional follow-up. -Bioinformatics studies must be validated using the authors’ own data through replication in an independent sample set and functional follow-up. -Single nucleotide polymorphism (SNP) studies will not be considered.
×
引用
GB/T 7714-2015
复制
MLA
复制
APA
复制
导出至
BibTeX EndNote RefMan NoteFirst NoteExpress
×
提示
您的信息不完整,为了账户安全,请先补充。
现在去补充
×
提示
您因"违规操作"
具体请查看互助需知
我知道了
×
提示
确定
请完成安全验证×
copy
已复制链接
快去分享给好友吧!
我知道了
右上角分享
点击右上角分享
0
联系我们:info@booksci.cn Book学术提供免费学术资源搜索服务,方便国内外学者检索中英文文献。致力于提供最便捷和优质的服务体验。 Copyright © 2023 布克学术 All rights reserved.
京ICP备2023020795号-1
ghs 京公网安备 11010802042870号
Book学术文献互助
Book学术文献互助群
群 号:604180095
Book学术官方微信