常压和室温等离子体结合Box-Behnken设计提高解淀粉芽孢杆菌产杆菌素L的研究

IF 4.9 2区 生物学 Q1 BIOTECHNOLOGY & APPLIED MICROBIOLOGY
Andong Zhang, Bin Yang, Yudong Ma, Ruolin Li, Zhiwei Zhou, Chen Luo, Yiyang Zhang, Yuhan Zhang, Ya Dan, Qun Sun
{"title":"常压和室温等离子体结合Box-Behnken设计提高解淀粉芽孢杆菌产杆菌素L的研究","authors":"Andong Zhang, Bin Yang, Yudong Ma, Ruolin Li, Zhiwei Zhou, Chen Luo, Yiyang Zhang, Yuhan Zhang, Ya Dan, Qun Sun","doi":"10.1186/s12934-025-02774-1","DOIUrl":null,"url":null,"abstract":"<p><p>Bacillomycin L, a cyclic lipopeptide derived from Bacillus amyloliquefaciens, has great potential for developing biochemical phytofungicides. In this study, a mutant M86 with high anti-Botrytis cinerea activity was obtained by atmospheric and room-temperature plasma (ARTP) mutagenesis from the original strain 1841, with bacillomycin L yield increasing from 244.22 to 415.89 mg/L. Mass spectrometry analysis identified that the main active compounds were C14-, C15-, and C16-bacillomycin L. Re-sequencing M86 showed that ARTP mutagenesis resulted in the effective mutations in sigma factors and ABC transporter proteins. Transcriptome sequencing further revealed the significant up-regulation of the bmyDABC and ytrBCC2DEF gene cluster involved in bacillomycin L synthesis and transporter, respectively, in M86. Bacillomycin L yield was further boosted to 676.47 mg/L after optimizing the fermentation medium by adjusting glycine, serine, and K<sub>2</sub>HPO<sub>4</sub> concentrations. Bacillomycin L exhibited broad inhibitory activity against 17 fungi and nine bacterial species. This investigation provides a foundation for bacillomycin L production and application.</p>","PeriodicalId":18582,"journal":{"name":"Microbial Cell Factories","volume":"24 1","pages":"144"},"PeriodicalIF":4.9000,"publicationDate":"2025-06-23","publicationTypes":"Journal Article","fieldsOfStudy":null,"isOpenAccess":false,"openAccessPdf":"https://www.ncbi.nlm.nih.gov/pmc/articles/PMC12183810/pdf/","citationCount":"0","resultStr":"{\"title\":\"Improving the bacillomycin L production in Bacillus amyloliquefaciens by atmospheric and room-temperature plasma combined with Box-Behnken design.\",\"authors\":\"Andong Zhang, Bin Yang, Yudong Ma, Ruolin Li, Zhiwei Zhou, Chen Luo, Yiyang Zhang, Yuhan Zhang, Ya Dan, Qun Sun\",\"doi\":\"10.1186/s12934-025-02774-1\",\"DOIUrl\":null,\"url\":null,\"abstract\":\"<p><p>Bacillomycin L, a cyclic lipopeptide derived from Bacillus amyloliquefaciens, has great potential for developing biochemical phytofungicides. In this study, a mutant M86 with high anti-Botrytis cinerea activity was obtained by atmospheric and room-temperature plasma (ARTP) mutagenesis from the original strain 1841, with bacillomycin L yield increasing from 244.22 to 415.89 mg/L. Mass spectrometry analysis identified that the main active compounds were C14-, C15-, and C16-bacillomycin L. Re-sequencing M86 showed that ARTP mutagenesis resulted in the effective mutations in sigma factors and ABC transporter proteins. Transcriptome sequencing further revealed the significant up-regulation of the bmyDABC and ytrBCC2DEF gene cluster involved in bacillomycin L synthesis and transporter, respectively, in M86. Bacillomycin L yield was further boosted to 676.47 mg/L after optimizing the fermentation medium by adjusting glycine, serine, and K<sub>2</sub>HPO<sub>4</sub> concentrations. Bacillomycin L exhibited broad inhibitory activity against 17 fungi and nine bacterial species. This investigation provides a foundation for bacillomycin L production and application.</p>\",\"PeriodicalId\":18582,\"journal\":{\"name\":\"Microbial Cell Factories\",\"volume\":\"24 1\",\"pages\":\"144\"},\"PeriodicalIF\":4.9000,\"publicationDate\":\"2025-06-23\",\"publicationTypes\":\"Journal Article\",\"fieldsOfStudy\":null,\"isOpenAccess\":false,\"openAccessPdf\":\"https://www.ncbi.nlm.nih.gov/pmc/articles/PMC12183810/pdf/\",\"citationCount\":\"0\",\"resultStr\":null,\"platform\":\"Semanticscholar\",\"paperid\":null,\"PeriodicalName\":\"Microbial Cell Factories\",\"FirstCategoryId\":\"5\",\"ListUrlMain\":\"https://doi.org/10.1186/s12934-025-02774-1\",\"RegionNum\":2,\"RegionCategory\":\"生物学\",\"ArticlePicture\":[],\"TitleCN\":null,\"AbstractTextCN\":null,\"PMCID\":null,\"EPubDate\":\"\",\"PubModel\":\"\",\"JCR\":\"Q1\",\"JCRName\":\"BIOTECHNOLOGY & APPLIED MICROBIOLOGY\",\"Score\":null,\"Total\":0}","platform":"Semanticscholar","paperid":null,"PeriodicalName":"Microbial Cell Factories","FirstCategoryId":"5","ListUrlMain":"https://doi.org/10.1186/s12934-025-02774-1","RegionNum":2,"RegionCategory":"生物学","ArticlePicture":[],"TitleCN":null,"AbstractTextCN":null,"PMCID":null,"EPubDate":"","PubModel":"","JCR":"Q1","JCRName":"BIOTECHNOLOGY & APPLIED MICROBIOLOGY","Score":null,"Total":0}
引用次数: 0

摘要

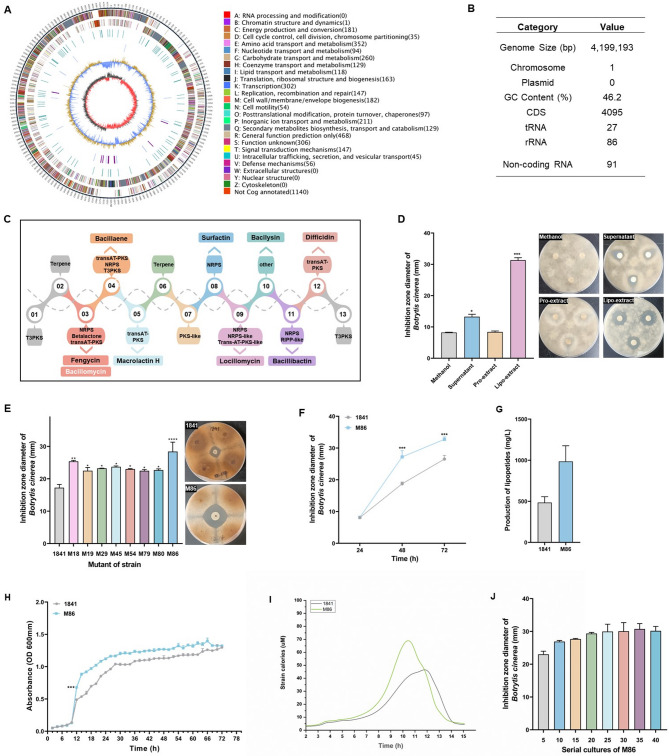
Bacillomycin L是一种从解淀粉芽孢杆菌中提取的环状脂肽,具有开发生化植物杀菌剂的巨大潜力。本研究以原菌株1841为基础,通过大气和室温等离子体(ARTP)诱变获得了抗灰霉病菌活性较高的突变体M86,其bacillomycin L产量由244.22 mg/L提高到415.89 mg/L。质谱分析鉴定其主要活性化合物为C14-、C15-和C16-bacillomycin L.重新测序M86表明,ARTP诱变导致sigma因子和ABC转运蛋白发生有效突变。转录组测序进一步显示,M86中bmyDABC和ytrBCC2DEF基因簇分别参与bacillomycin L合成和转运蛋白的显著上调。通过调整甘氨酸、丝氨酸和K2HPO4浓度对发酵培养基进行优化,使Bacillomycin L的产率达到676.47 mg/L。Bacillomycin L对17种真菌和9种细菌具有广泛的抑制活性。本研究为杆菌素L的生产和应用提供了依据。
本文章由计算机程序翻译,如有差异,请以英文原文为准。

Improving the bacillomycin L production in Bacillus amyloliquefaciens by atmospheric and room-temperature plasma combined with Box-Behnken design.

Improving the bacillomycin L production in Bacillus amyloliquefaciens by atmospheric and room-temperature plasma combined with Box-Behnken design.

Improving the bacillomycin L production in Bacillus amyloliquefaciens by atmospheric and room-temperature plasma combined with Box-Behnken design.

Improving the bacillomycin L production in Bacillus amyloliquefaciens by atmospheric and room-temperature plasma combined with Box-Behnken design.

Bacillomycin L, a cyclic lipopeptide derived from Bacillus amyloliquefaciens, has great potential for developing biochemical phytofungicides. In this study, a mutant M86 with high anti-Botrytis cinerea activity was obtained by atmospheric and room-temperature plasma (ARTP) mutagenesis from the original strain 1841, with bacillomycin L yield increasing from 244.22 to 415.89 mg/L. Mass spectrometry analysis identified that the main active compounds were C14-, C15-, and C16-bacillomycin L. Re-sequencing M86 showed that ARTP mutagenesis resulted in the effective mutations in sigma factors and ABC transporter proteins. Transcriptome sequencing further revealed the significant up-regulation of the bmyDABC and ytrBCC2DEF gene cluster involved in bacillomycin L synthesis and transporter, respectively, in M86. Bacillomycin L yield was further boosted to 676.47 mg/L after optimizing the fermentation medium by adjusting glycine, serine, and K2HPO4 concentrations. Bacillomycin L exhibited broad inhibitory activity against 17 fungi and nine bacterial species. This investigation provides a foundation for bacillomycin L production and application.

求助全文
通过发布文献求助,成功后即可免费获取论文全文。 去求助
来源期刊
Microbial Cell Factories
Microbial Cell Factories 工程技术-生物工程与应用微生物
CiteScore
9.30
自引率
4.70%
发文量
235
审稿时长
2.3 months
期刊介绍: Microbial Cell Factories is an open access peer-reviewed journal that covers any topic related to the development, use and investigation of microbial cells as producers of recombinant proteins and natural products, or as catalyzers of biological transformations of industrial interest. Microbial Cell Factories is the world leading, primary research journal fully focusing on Applied Microbiology. The journal is divided into the following editorial sections: -Metabolic engineering -Synthetic biology -Whole-cell biocatalysis -Microbial regulations -Recombinant protein production/bioprocessing -Production of natural compounds -Systems biology of cell factories -Microbial production processes -Cell-free systems
×
引用
GB/T 7714-2015
复制
MLA
复制
APA
复制
导出至
BibTeX EndNote RefMan NoteFirst NoteExpress
×
提示
您的信息不完整,为了账户安全,请先补充。
现在去补充
×
提示
您因"违规操作"
具体请查看互助需知
我知道了
×
提示
确定
请完成安全验证×
copy
已复制链接
快去分享给好友吧!
我知道了
右上角分享
点击右上角分享
0
联系我们:info@booksci.cn Book学术提供免费学术资源搜索服务,方便国内外学者检索中英文文献。致力于提供最便捷和优质的服务体验。 Copyright © 2023 布克学术 All rights reserved.
京ICP备2023020795号-1
ghs 京公网安备 11010802042870号
Book学术文献互助
Book学术文献互助群
群 号:604180095
Book学术官方微信