nedd4介导的内皮-间质转化通过ATM信号通路参与辐射诱导的肺损伤

IF 2.4 4区 医学 Q3 PHARMACOLOGY & PHARMACY
Dose-Response Pub Date : 2025-06-20 eCollection Date: 2025-04-01 DOI:10.1177/15593258251352726
Yang Feng, Lirong Zhang, Youbin Zhang, Ying Xu, Kaixiao Zhou, Zhao Yang, Wei Zhu, Qi Zhang, Jianping Cao, Lili Wang, Yang Jiao
{"title":"nedd4介导的内皮-间质转化通过ATM信号通路参与辐射诱导的肺损伤","authors":"Yang Feng, Lirong Zhang, Youbin Zhang, Ying Xu, Kaixiao Zhou, Zhao Yang, Wei Zhu, Qi Zhang, Jianping Cao, Lili Wang, Yang Jiao","doi":"10.1177/15593258251352726","DOIUrl":null,"url":null,"abstract":"<p><strong>Objective: </strong>To elucidate the role of NEDD4 in ionizing radiation (IR)-induced endothelial-mesenchymal transition (EndMT) and its molecular mechanism in radiation-induced lung injury (RILI), given the unclear regulatory pathways of EndMT in RILI pathogenesis.</p><p><strong>Methods: </strong>IR-induced EndMT was observed during RILI <i>in</i> <i>vivo</i> and <i>in</i> <i>vitro</i> by immunohistochemical staining and Western blot analysis. Proteomics identified NEDD4 as a candidate, validated by RNA sequencing (RNA-seq) and quantitative real-time polymerase chain reaction (qRT‒PCR). Kyoto Encyclopedia of Genes and Genomes (KEGG) pathway analysis linked NEDD4 to PI3K-AKT signaling. Co-immunoprecipitation (Co-IP) confirmed NEDD4-ATM interaction.</p><p><strong>Results: </strong>IR upregulated NEDD4 in endothelial cells, correlating with EndMT progression. NEDD4 overexpression enhanced ATM pathway activation, modulating genes upstream/downstream of ATM. Co-IP verified physical NEDD4-ATM binding, suggesting NEDD4 stabilizes ATM to promote EndMT.</p><p><strong>Conclusion: </strong>Overall, our study shows that NEDD4 mediates EndMT to participate in RILI through the ATM signaling pathway, which may break new ground for understanding the occurrence and development of RILI.</p>","PeriodicalId":11285,"journal":{"name":"Dose-Response","volume":"23 2","pages":"15593258251352726"},"PeriodicalIF":2.4000,"publicationDate":"2025-06-20","publicationTypes":"Journal Article","fieldsOfStudy":null,"isOpenAccess":false,"openAccessPdf":"https://www.ncbi.nlm.nih.gov/pmc/articles/PMC12181723/pdf/","citationCount":"0","resultStr":"{\"title\":\"NEDD4-Mediated Endothelial-Mesenchymal Transition Participates in Radiation-Induced Lung Injury Through the ATM Signaling Pathway.\",\"authors\":\"Yang Feng, Lirong Zhang, Youbin Zhang, Ying Xu, Kaixiao Zhou, Zhao Yang, Wei Zhu, Qi Zhang, Jianping Cao, Lili Wang, Yang Jiao\",\"doi\":\"10.1177/15593258251352726\",\"DOIUrl\":null,\"url\":null,\"abstract\":\"<p><strong>Objective: </strong>To elucidate the role of NEDD4 in ionizing radiation (IR)-induced endothelial-mesenchymal transition (EndMT) and its molecular mechanism in radiation-induced lung injury (RILI), given the unclear regulatory pathways of EndMT in RILI pathogenesis.</p><p><strong>Methods: </strong>IR-induced EndMT was observed during RILI <i>in</i> <i>vivo</i> and <i>in</i> <i>vitro</i> by immunohistochemical staining and Western blot analysis. Proteomics identified NEDD4 as a candidate, validated by RNA sequencing (RNA-seq) and quantitative real-time polymerase chain reaction (qRT‒PCR). Kyoto Encyclopedia of Genes and Genomes (KEGG) pathway analysis linked NEDD4 to PI3K-AKT signaling. Co-immunoprecipitation (Co-IP) confirmed NEDD4-ATM interaction.</p><p><strong>Results: </strong>IR upregulated NEDD4 in endothelial cells, correlating with EndMT progression. NEDD4 overexpression enhanced ATM pathway activation, modulating genes upstream/downstream of ATM. Co-IP verified physical NEDD4-ATM binding, suggesting NEDD4 stabilizes ATM to promote EndMT.</p><p><strong>Conclusion: </strong>Overall, our study shows that NEDD4 mediates EndMT to participate in RILI through the ATM signaling pathway, which may break new ground for understanding the occurrence and development of RILI.</p>\",\"PeriodicalId\":11285,\"journal\":{\"name\":\"Dose-Response\",\"volume\":\"23 2\",\"pages\":\"15593258251352726\"},\"PeriodicalIF\":2.4000,\"publicationDate\":\"2025-06-20\",\"publicationTypes\":\"Journal Article\",\"fieldsOfStudy\":null,\"isOpenAccess\":false,\"openAccessPdf\":\"https://www.ncbi.nlm.nih.gov/pmc/articles/PMC12181723/pdf/\",\"citationCount\":\"0\",\"resultStr\":null,\"platform\":\"Semanticscholar\",\"paperid\":null,\"PeriodicalName\":\"Dose-Response\",\"FirstCategoryId\":\"3\",\"ListUrlMain\":\"https://doi.org/10.1177/15593258251352726\",\"RegionNum\":4,\"RegionCategory\":\"医学\",\"ArticlePicture\":[],\"TitleCN\":null,\"AbstractTextCN\":null,\"PMCID\":null,\"EPubDate\":\"2025/4/1 0:00:00\",\"PubModel\":\"eCollection\",\"JCR\":\"Q3\",\"JCRName\":\"PHARMACOLOGY & PHARMACY\",\"Score\":null,\"Total\":0}","platform":"Semanticscholar","paperid":null,"PeriodicalName":"Dose-Response","FirstCategoryId":"3","ListUrlMain":"https://doi.org/10.1177/15593258251352726","RegionNum":4,"RegionCategory":"医学","ArticlePicture":[],"TitleCN":null,"AbstractTextCN":null,"PMCID":null,"EPubDate":"2025/4/1 0:00:00","PubModel":"eCollection","JCR":"Q3","JCRName":"PHARMACOLOGY & PHARMACY","Score":null,"Total":0}
引用次数: 0

摘要

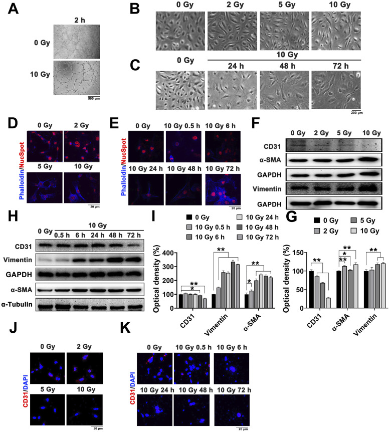
目的:鉴于EndMT在辐射肺损伤(RILI)发病机制中的调控途径尚不明确,阐明NEDD4在电离辐射(IR)诱导的内皮-间质转化(EndMT)中的作用及其分子机制。方法:采用免疫组化染色和Western blot方法,观察ir诱导的细胞内、外末端mt。通过RNA测序(RNA-seq)和定量实时聚合酶链反应(qRT-PCR),蛋白质组学鉴定出NEDD4为候选基因。京都基因与基因组百科(KEGG)通路分析将NEDD4与PI3K-AKT信号通路联系起来。共免疫沉淀(Co-IP)证实了NEDD4-ATM的相互作用。结果:IR上调内皮细胞中的NEDD4,与EndMT进展相关。NEDD4过表达增强ATM通路激活,调控ATM上下游基因。Co-IP验证了物理NEDD4-ATM绑定,表明NEDD4稳定了ATM,促进了EndMT。结论:总的来说,我们的研究表明NEDD4通过ATM信号通路介导EndMT参与RILI,这可能为了解RILI的发生和发展开辟了新的领域。
本文章由计算机程序翻译,如有差异,请以英文原文为准。

NEDD4-Mediated Endothelial-Mesenchymal Transition Participates in Radiation-Induced Lung Injury Through the ATM Signaling Pathway.

NEDD4-Mediated Endothelial-Mesenchymal Transition Participates in Radiation-Induced Lung Injury Through the ATM Signaling Pathway.

NEDD4-Mediated Endothelial-Mesenchymal Transition Participates in Radiation-Induced Lung Injury Through the ATM Signaling Pathway.

NEDD4-Mediated Endothelial-Mesenchymal Transition Participates in Radiation-Induced Lung Injury Through the ATM Signaling Pathway.

Objective: To elucidate the role of NEDD4 in ionizing radiation (IR)-induced endothelial-mesenchymal transition (EndMT) and its molecular mechanism in radiation-induced lung injury (RILI), given the unclear regulatory pathways of EndMT in RILI pathogenesis.

Methods: IR-induced EndMT was observed during RILI in vivo and in vitro by immunohistochemical staining and Western blot analysis. Proteomics identified NEDD4 as a candidate, validated by RNA sequencing (RNA-seq) and quantitative real-time polymerase chain reaction (qRT‒PCR). Kyoto Encyclopedia of Genes and Genomes (KEGG) pathway analysis linked NEDD4 to PI3K-AKT signaling. Co-immunoprecipitation (Co-IP) confirmed NEDD4-ATM interaction.

Results: IR upregulated NEDD4 in endothelial cells, correlating with EndMT progression. NEDD4 overexpression enhanced ATM pathway activation, modulating genes upstream/downstream of ATM. Co-IP verified physical NEDD4-ATM binding, suggesting NEDD4 stabilizes ATM to promote EndMT.

Conclusion: Overall, our study shows that NEDD4 mediates EndMT to participate in RILI through the ATM signaling pathway, which may break new ground for understanding the occurrence and development of RILI.

求助全文
通过发布文献求助,成功后即可免费获取论文全文。 去求助
来源期刊
Dose-Response
Dose-Response PHARMACOLOGY & PHARMACY-RADIOLOGY, NUCLEAR MEDICINE & MEDICAL IMAGING
CiteScore
4.90
自引率
4.00%
发文量
140
审稿时长
>12 weeks
期刊介绍: Dose-Response is an open access peer-reviewed online journal publishing original findings and commentaries on the occurrence of dose-response relationships across a broad range of disciplines. Particular interest focuses on experimental evidence providing mechanistic understanding of nonlinear dose-response relationships.
×
引用
GB/T 7714-2015
复制
MLA
复制
APA
复制
导出至
BibTeX EndNote RefMan NoteFirst NoteExpress
×
提示
您的信息不完整,为了账户安全,请先补充。
现在去补充
×
提示
您因"违规操作"
具体请查看互助需知
我知道了
×
提示
确定
请完成安全验证×
copy
已复制链接
快去分享给好友吧!
我知道了
右上角分享
点击右上角分享
0
联系我们:info@booksci.cn Book学术提供免费学术资源搜索服务,方便国内外学者检索中英文文献。致力于提供最便捷和优质的服务体验。 Copyright © 2023 布克学术 All rights reserved.
京ICP备2023020795号-1
ghs 京公网安备 11010802042870号
Book学术文献互助
Book学术文献互助群
群 号:604180095
Book学术官方微信
小红书