野生狒狒肠道微生物群中跨季节和社会群体的真核组成。

IF 4.4 Q1 MICROBIOLOGY
Mary N Chege, Pamela Ferretti, Shasta Webb, Rosaline W Macharia, George Obiero, Joseph Kamau, Susan C Alberts, Jenny Tung, Mercy Y Akinyi, Elizabeth A Archie
{"title":"野生狒狒肠道微生物群中跨季节和社会群体的真核组成。","authors":"Mary N Chege, Pamela Ferretti, Shasta Webb, Rosaline W Macharia, George Obiero, Joseph Kamau, Susan C Alberts, Jenny Tung, Mercy Y Akinyi, Elizabeth A Archie","doi":"10.1186/s42523-025-00436-6","DOIUrl":null,"url":null,"abstract":"<p><strong>Background: </strong>Animals coexist with complex microbiota, including bacteria, viruses, and eukaryotes (e.g., fungi, protists, and helminths). While high-throughput sequencing is commonly used to characterize bacterial communities in animal microbiota, these methods are less often applied to gut eukaryotic composition. Here we used shotgun metagenomic sequencing to characterize eukaryotic diversity in the microbiomes of wild baboons and tested the degree to which eukaryotic community composition was predicted by host social group membership, sex, age, sequencing depth, and season of sample collection.</p><p><strong>Results: </strong>We analyzed a total of 75 fecal samples collected in 2012 and 2014 from 73 wild baboons in the Amboseli ecosystem in Kenya. DNA from these samples was subjected to shotgun metagenomic sequencing, revealing members of the kingdoms Protista, Chromista, and Fungi in 90.7%, 46.7%, and 20.3% of all samples, respectively (percentages indicate the percent of samples in which each kingdom was observed). Social group membership explained 11.2% of the global diversity in gut eukaryotic species composition, but we did not detect statistically significant effects of season, host age, or host sex. Across samples, the most prevalent protists were Entamoeba coli (74.66% of samples), Enteromonas hominis (53.33% of samples), and Blastocystis subtype 3 (38.66% of samples), while the most prevalent fungi included Pichia manshurica (14.66% of samples), and Ogataea naganishii (6.66% of samples).</p><p><strong>Conclusions: </strong>Protista, Chromista, and Fungi are common members of the gut microbiome of wild baboons. More work on eukaryotic members of primate gut microbiota is important for primate health monitoring and management strategies.</p>","PeriodicalId":72201,"journal":{"name":"Animal microbiome","volume":"7 1","pages":"70"},"PeriodicalIF":4.4000,"publicationDate":"2025-06-21","publicationTypes":"Journal Article","fieldsOfStudy":null,"isOpenAccess":false,"openAccessPdf":"https://www.ncbi.nlm.nih.gov/pmc/articles/PMC12182654/pdf/","citationCount":"0","resultStr":"{\"title\":\"Eukaryotic composition across seasons and social groups in the gut microbiota of wild baboons.\",\"authors\":\"Mary N Chege, Pamela Ferretti, Shasta Webb, Rosaline W Macharia, George Obiero, Joseph Kamau, Susan C Alberts, Jenny Tung, Mercy Y Akinyi, Elizabeth A Archie\",\"doi\":\"10.1186/s42523-025-00436-6\",\"DOIUrl\":null,\"url\":null,\"abstract\":\"<p><strong>Background: </strong>Animals coexist with complex microbiota, including bacteria, viruses, and eukaryotes (e.g., fungi, protists, and helminths). While high-throughput sequencing is commonly used to characterize bacterial communities in animal microbiota, these methods are less often applied to gut eukaryotic composition. Here we used shotgun metagenomic sequencing to characterize eukaryotic diversity in the microbiomes of wild baboons and tested the degree to which eukaryotic community composition was predicted by host social group membership, sex, age, sequencing depth, and season of sample collection.</p><p><strong>Results: </strong>We analyzed a total of 75 fecal samples collected in 2012 and 2014 from 73 wild baboons in the Amboseli ecosystem in Kenya. DNA from these samples was subjected to shotgun metagenomic sequencing, revealing members of the kingdoms Protista, Chromista, and Fungi in 90.7%, 46.7%, and 20.3% of all samples, respectively (percentages indicate the percent of samples in which each kingdom was observed). Social group membership explained 11.2% of the global diversity in gut eukaryotic species composition, but we did not detect statistically significant effects of season, host age, or host sex. Across samples, the most prevalent protists were Entamoeba coli (74.66% of samples), Enteromonas hominis (53.33% of samples), and Blastocystis subtype 3 (38.66% of samples), while the most prevalent fungi included Pichia manshurica (14.66% of samples), and Ogataea naganishii (6.66% of samples).</p><p><strong>Conclusions: </strong>Protista, Chromista, and Fungi are common members of the gut microbiome of wild baboons. More work on eukaryotic members of primate gut microbiota is important for primate health monitoring and management strategies.</p>\",\"PeriodicalId\":72201,\"journal\":{\"name\":\"Animal microbiome\",\"volume\":\"7 1\",\"pages\":\"70\"},\"PeriodicalIF\":4.4000,\"publicationDate\":\"2025-06-21\",\"publicationTypes\":\"Journal Article\",\"fieldsOfStudy\":null,\"isOpenAccess\":false,\"openAccessPdf\":\"https://www.ncbi.nlm.nih.gov/pmc/articles/PMC12182654/pdf/\",\"citationCount\":\"0\",\"resultStr\":null,\"platform\":\"Semanticscholar\",\"paperid\":null,\"PeriodicalName\":\"Animal microbiome\",\"FirstCategoryId\":\"1085\",\"ListUrlMain\":\"https://doi.org/10.1186/s42523-025-00436-6\",\"RegionNum\":0,\"RegionCategory\":null,\"ArticlePicture\":[],\"TitleCN\":null,\"AbstractTextCN\":null,\"PMCID\":null,\"EPubDate\":\"\",\"PubModel\":\"\",\"JCR\":\"Q1\",\"JCRName\":\"MICROBIOLOGY\",\"Score\":null,\"Total\":0}","platform":"Semanticscholar","paperid":null,"PeriodicalName":"Animal microbiome","FirstCategoryId":"1085","ListUrlMain":"https://doi.org/10.1186/s42523-025-00436-6","RegionNum":0,"RegionCategory":null,"ArticlePicture":[],"TitleCN":null,"AbstractTextCN":null,"PMCID":null,"EPubDate":"","PubModel":"","JCR":"Q1","JCRName":"MICROBIOLOGY","Score":null,"Total":0}
引用次数: 0

摘要

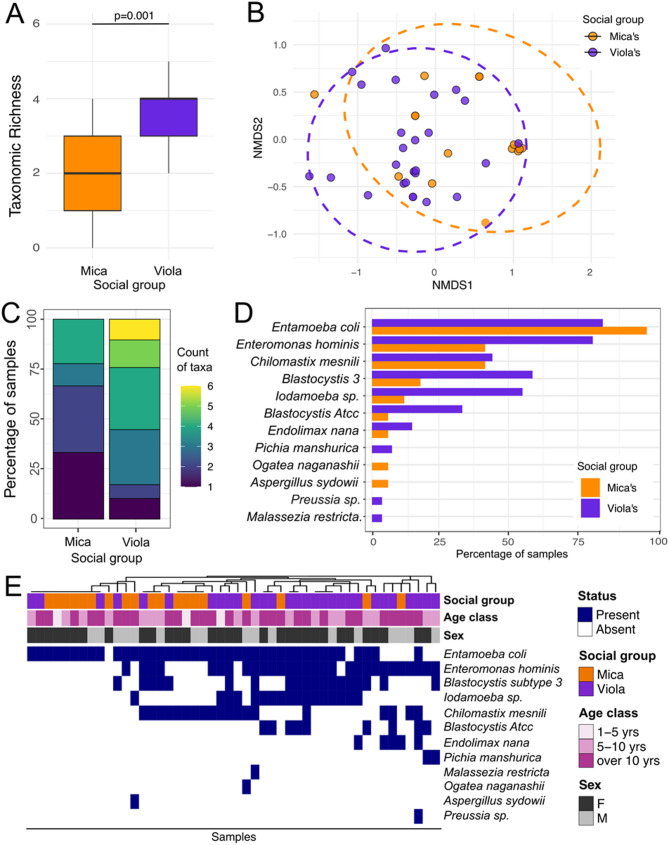
背景:动物与复杂的微生物群共存,包括细菌、病毒和真核生物(如真菌、原生生物和蠕虫)。虽然高通量测序通常用于表征动物微生物群中的细菌群落,但这些方法很少用于肠道真核生物组成。在这里,我们使用散弹枪宏基因组测序来表征野生狒狒微生物组的真核生物多样性,并测试了宿主社会群体成员、性别、年龄、测序深度和样本采集季节对真核生物群落组成的预测程度。结果:我们分析了2012年和2014年在肯尼亚安博塞利生态系统中收集的73只野生狒狒的75份粪便样本。对这些样本的DNA进行散弹枪宏基因组测序,分别在90.7%、46.7%和20.3%的样本中发现了原生动物、Chromista和真菌王国的成员(百分比表示每个王国观察到的样本的百分比)。社会群体成员解释了11.2%的肠道真核生物物种组成的全球多样性,但我们没有发现季节、宿主年龄或宿主性别的统计显著影响。各样本中,最常见的原生生物为大肠内阿米巴(74.66%)、人肠单胞菌(53.33%)和囊虫3亚型(38.66%),最常见的真菌为manshurica毕赤酵母(14.66%)和naganishiogataea(6.66%)。结论:原生菌、染色菌和真菌是野生狒狒肠道微生物群中常见的成员。更多关于灵长类动物肠道微生物群真核成员的研究对灵长类动物健康监测和管理策略具有重要意义。
本文章由计算机程序翻译,如有差异,请以英文原文为准。

Eukaryotic composition across seasons and social groups in the gut microbiota of wild baboons.

Eukaryotic composition across seasons and social groups in the gut microbiota of wild baboons.

Eukaryotic composition across seasons and social groups in the gut microbiota of wild baboons.

Eukaryotic composition across seasons and social groups in the gut microbiota of wild baboons.

Background: Animals coexist with complex microbiota, including bacteria, viruses, and eukaryotes (e.g., fungi, protists, and helminths). While high-throughput sequencing is commonly used to characterize bacterial communities in animal microbiota, these methods are less often applied to gut eukaryotic composition. Here we used shotgun metagenomic sequencing to characterize eukaryotic diversity in the microbiomes of wild baboons and tested the degree to which eukaryotic community composition was predicted by host social group membership, sex, age, sequencing depth, and season of sample collection.

Results: We analyzed a total of 75 fecal samples collected in 2012 and 2014 from 73 wild baboons in the Amboseli ecosystem in Kenya. DNA from these samples was subjected to shotgun metagenomic sequencing, revealing members of the kingdoms Protista, Chromista, and Fungi in 90.7%, 46.7%, and 20.3% of all samples, respectively (percentages indicate the percent of samples in which each kingdom was observed). Social group membership explained 11.2% of the global diversity in gut eukaryotic species composition, but we did not detect statistically significant effects of season, host age, or host sex. Across samples, the most prevalent protists were Entamoeba coli (74.66% of samples), Enteromonas hominis (53.33% of samples), and Blastocystis subtype 3 (38.66% of samples), while the most prevalent fungi included Pichia manshurica (14.66% of samples), and Ogataea naganishii (6.66% of samples).

Conclusions: Protista, Chromista, and Fungi are common members of the gut microbiome of wild baboons. More work on eukaryotic members of primate gut microbiota is important for primate health monitoring and management strategies.

求助全文
通过发布文献求助,成功后即可免费获取论文全文。 去求助
来源期刊
CiteScore
7.20
自引率
0.00%
发文量
0
审稿时长
13 weeks
×
引用
GB/T 7714-2015
复制
MLA
复制
APA
复制
导出至
BibTeX EndNote RefMan NoteFirst NoteExpress
×
提示
您的信息不完整,为了账户安全,请先补充。
现在去补充
×
提示
您因"违规操作"
具体请查看互助需知
我知道了
×
提示
确定
请完成安全验证×
copy
已复制链接
快去分享给好友吧!
我知道了
右上角分享
点击右上角分享
0
联系我们:info@booksci.cn Book学术提供免费学术资源搜索服务,方便国内外学者检索中英文文献。致力于提供最便捷和优质的服务体验。 Copyright © 2023 布克学术 All rights reserved.
京ICP备2023020795号-1
ghs 京公网安备 11010802042870号
Book学术文献互助
Book学术文献互助群
群 号:604180095
Book学术官方微信