巴西公共卫生系统急性缺血性脑卒中的诊断、治疗和临床监测方案。

IF 1.6 4区 医学 Q4 NEUROSCIENCES
Arquivos de neuro-psiquiatria Pub Date : 2025-05-01 Epub Date: 2025-06-20 DOI:10.1055/s-0045-1806923
Aline Rocha, Ana Carolina Pereira Numes Pinto, Cinara Stein, Verônica Colpani, Débora Gräf, Gilson Dorneles, Karlyse Claudino Belli, Suena Parahiba, Maicon Falavigna, Sheila Ouriques Martins, Álvaro Nagib Atallah
{"title":"巴西公共卫生系统急性缺血性脑卒中的诊断、治疗和临床监测方案。","authors":"Aline Rocha, Ana Carolina Pereira Numes Pinto, Cinara Stein, Verônica Colpani, Débora Gräf, Gilson Dorneles, Karlyse Claudino Belli, Suena Parahiba, Maicon Falavigna, Sheila Ouriques Martins, Álvaro Nagib Atallah","doi":"10.1055/s-0045-1806923","DOIUrl":null,"url":null,"abstract":"<p><p>The Brazilian Ministry of Health has issued new recommendations for the management of patients with acute ischemic stroke. The protocol covers aspects related to diagnosis, treatment, and patient monitoring, expanding the available treatment options for patients treated within the Brazilian Public Health System (Sistema Único de Saúde - SUS, in Portuguese). This article discusses some of the recommendations presented in the current Clinical Practice Protocol, aiming to spread awareness of the document's updates and assist healthcare professionals and services in implementing these recommendations.</p>","PeriodicalId":8694,"journal":{"name":"Arquivos de neuro-psiquiatria","volume":"83 5","pages":"1-12"},"PeriodicalIF":1.6000,"publicationDate":"2025-05-01","publicationTypes":"Journal Article","fieldsOfStudy":null,"isOpenAccess":false,"openAccessPdf":"https://www.ncbi.nlm.nih.gov/pmc/articles/PMC12180950/pdf/","citationCount":"0","resultStr":"{\"title\":\"Brazilian Public Health System protocol for the diagnosis, treatment, and clinical monitoring of acute ischemic stroke.\",\"authors\":\"Aline Rocha, Ana Carolina Pereira Numes Pinto, Cinara Stein, Verônica Colpani, Débora Gräf, Gilson Dorneles, Karlyse Claudino Belli, Suena Parahiba, Maicon Falavigna, Sheila Ouriques Martins, Álvaro Nagib Atallah\",\"doi\":\"10.1055/s-0045-1806923\",\"DOIUrl\":null,\"url\":null,\"abstract\":\"<p><p>The Brazilian Ministry of Health has issued new recommendations for the management of patients with acute ischemic stroke. The protocol covers aspects related to diagnosis, treatment, and patient monitoring, expanding the available treatment options for patients treated within the Brazilian Public Health System (Sistema Único de Saúde - SUS, in Portuguese). This article discusses some of the recommendations presented in the current Clinical Practice Protocol, aiming to spread awareness of the document's updates and assist healthcare professionals and services in implementing these recommendations.</p>\",\"PeriodicalId\":8694,\"journal\":{\"name\":\"Arquivos de neuro-psiquiatria\",\"volume\":\"83 5\",\"pages\":\"1-12\"},\"PeriodicalIF\":1.6000,\"publicationDate\":\"2025-05-01\",\"publicationTypes\":\"Journal Article\",\"fieldsOfStudy\":null,\"isOpenAccess\":false,\"openAccessPdf\":\"https://www.ncbi.nlm.nih.gov/pmc/articles/PMC12180950/pdf/\",\"citationCount\":\"0\",\"resultStr\":null,\"platform\":\"Semanticscholar\",\"paperid\":null,\"PeriodicalName\":\"Arquivos de neuro-psiquiatria\",\"FirstCategoryId\":\"3\",\"ListUrlMain\":\"https://doi.org/10.1055/s-0045-1806923\",\"RegionNum\":4,\"RegionCategory\":\"医学\",\"ArticlePicture\":[],\"TitleCN\":null,\"AbstractTextCN\":null,\"PMCID\":null,\"EPubDate\":\"2025/6/20 0:00:00\",\"PubModel\":\"Epub\",\"JCR\":\"Q4\",\"JCRName\":\"NEUROSCIENCES\",\"Score\":null,\"Total\":0}","platform":"Semanticscholar","paperid":null,"PeriodicalName":"Arquivos de neuro-psiquiatria","FirstCategoryId":"3","ListUrlMain":"https://doi.org/10.1055/s-0045-1806923","RegionNum":4,"RegionCategory":"医学","ArticlePicture":[],"TitleCN":null,"AbstractTextCN":null,"PMCID":null,"EPubDate":"2025/6/20 0:00:00","PubModel":"Epub","JCR":"Q4","JCRName":"NEUROSCIENCES","Score":null,"Total":0}
引用次数: 0

摘要

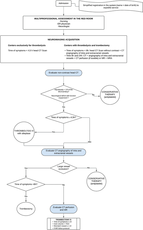
巴西卫生部发布了关于急性缺血性中风患者管理的新建议。该方案涵盖了与诊断、治疗和患者监测有关的各个方面,扩大了巴西公共卫生系统(Sistema Único de Saúde - SUS,葡萄牙语)内接受治疗的患者的现有治疗选择。本文讨论了当前临床实践协议中提出的一些建议,旨在传播对文档更新的认识,并帮助医疗保健专业人员和服务机构实施这些建议。
本文章由计算机程序翻译,如有差异,请以英文原文为准。

Brazilian Public Health System protocol for the diagnosis, treatment, and clinical monitoring of acute ischemic stroke.

Brazilian Public Health System protocol for the diagnosis, treatment, and clinical monitoring of acute ischemic stroke.

The Brazilian Ministry of Health has issued new recommendations for the management of patients with acute ischemic stroke. The protocol covers aspects related to diagnosis, treatment, and patient monitoring, expanding the available treatment options for patients treated within the Brazilian Public Health System (Sistema Único de Saúde - SUS, in Portuguese). This article discusses some of the recommendations presented in the current Clinical Practice Protocol, aiming to spread awareness of the document's updates and assist healthcare professionals and services in implementing these recommendations.

求助全文
通过发布文献求助,成功后即可免费获取论文全文。 去求助
来源期刊
Arquivos de neuro-psiquiatria
Arquivos de neuro-psiquiatria 医学-精神病学
CiteScore
2.10
自引率
7.10%
发文量
262
审稿时长
4-8 weeks
期刊介绍: Arquivos de Neuro-Psiquiatria is the official journal of the Brazilian Academy of Neurology. The mission of the journal is to provide neurologists, specialists and researchers in Neurology and related fields with open access to original articles (clinical and translational research), editorials, reviews, historical papers, neuroimages and letters about published manuscripts. It also publishes the consensus and guidelines on Neurology, as well as educational and scientific material from the different scientific departments of the Brazilian Academy of Neurology. The ultimate goals of the journal are to contribute to advance knowledge in the areas of Neurology and Neuroscience, and to provide valuable material for training and continuing education for neurologists and other health professionals working in the area. These goals might contribute to improving care for patients with neurological diseases. We aim to be the best Neuroscience journal in Latin America within the peer review system.
×
引用
GB/T 7714-2015
复制
MLA
复制
APA
复制
导出至
BibTeX EndNote RefMan NoteFirst NoteExpress
×
提示
您的信息不完整,为了账户安全,请先补充。
现在去补充
×
提示
您因"违规操作"
具体请查看互助需知
我知道了
×
提示
确定
请完成安全验证×
copy
已复制链接
快去分享给好友吧!
我知道了
右上角分享
点击右上角分享
0
联系我们:info@booksci.cn Book学术提供免费学术资源搜索服务,方便国内外学者检索中英文文献。致力于提供最便捷和优质的服务体验。 Copyright © 2023 布克学术 All rights reserved.
京ICP备2023020795号-1
ghs 京公网安备 11010802042870号
Book学术文献互助
Book学术文献互助群
群 号:604180095
Book学术官方微信