肿瘤切除后眼睑重建决策算法的开发与验证。

Giovanni Miotti, Davide Quaglia, Federico Cesare Novati, Pier Camillo Parodi, Martina Grando, Carlo Salati, Leopoldo Spadea, Caterina Gagliano, Mutali Musa, Marco Zeppieri
{"title":"肿瘤切除后眼睑重建决策算法的开发与验证。","authors":"Giovanni Miotti, Davide Quaglia, Federico Cesare Novati, Pier Camillo Parodi, Martina Grando, Carlo Salati, Leopoldo Spadea, Caterina Gagliano, Mutali Musa, Marco Zeppieri","doi":"10.5500/wjt.v15.i2.97571","DOIUrl":null,"url":null,"abstract":"<p><strong>Background: </strong>Eyelid reconstruction is an intricate process, addressing both aesthetic and functional aspects post-trauma or oncological surgery. Aesthetic concerns and oncological radicality guide personalized approaches. The complex anatomy, involving anterior and posterior lamellae, requires tailored reconstruction for optimal functionality.</p><p><strong>Aim: </strong>To formulate an eyelid reconstruction algorithm through an extensive literature review and to validate it by juxtaposing surgical outcomes from Cattinara Hospital with established findings.</p><p><strong>Methods: </strong>The algorithm was formulated by analyzing 1538 articles, which were subsequently refined to 113 according to quality standards, and then implemented in surgical cases at Cattinara Hospital. Complication rates were examined for validity.</p><p><strong>Results: </strong>The decision algorithm was employed to apply reconstructive techniques customized to the characteristics of the eyelid defect, including its depth and location. The results exhibited a minimal complication rate, consistent with established guidelines. Validation confirmed the algorithm's efficacy in reducing post-operative problems.</p><p><strong>Conclusion: </strong>This algorithm functions as an essential decision-making instrument for eyelid reconstruction, enhancing outcomes by minimizing complications in clinical practice.</p>","PeriodicalId":65557,"journal":{"name":"世界移植杂志","volume":"15 2","pages":"97571"},"PeriodicalIF":0.0000,"publicationDate":"2025-06-18","publicationTypes":"Journal Article","fieldsOfStudy":null,"isOpenAccess":false,"openAccessPdf":"https://www.ncbi.nlm.nih.gov/pmc/articles/PMC11886286/pdf/","citationCount":"0","resultStr":"{\"title\":\"Development and validation of a decision algorithm for eyelid reconstruction following oncological resection.\",\"authors\":\"Giovanni Miotti, Davide Quaglia, Federico Cesare Novati, Pier Camillo Parodi, Martina Grando, Carlo Salati, Leopoldo Spadea, Caterina Gagliano, Mutali Musa, Marco Zeppieri\",\"doi\":\"10.5500/wjt.v15.i2.97571\",\"DOIUrl\":null,\"url\":null,\"abstract\":\"<p><strong>Background: </strong>Eyelid reconstruction is an intricate process, addressing both aesthetic and functional aspects post-trauma or oncological surgery. Aesthetic concerns and oncological radicality guide personalized approaches. The complex anatomy, involving anterior and posterior lamellae, requires tailored reconstruction for optimal functionality.</p><p><strong>Aim: </strong>To formulate an eyelid reconstruction algorithm through an extensive literature review and to validate it by juxtaposing surgical outcomes from Cattinara Hospital with established findings.</p><p><strong>Methods: </strong>The algorithm was formulated by analyzing 1538 articles, which were subsequently refined to 113 according to quality standards, and then implemented in surgical cases at Cattinara Hospital. Complication rates were examined for validity.</p><p><strong>Results: </strong>The decision algorithm was employed to apply reconstructive techniques customized to the characteristics of the eyelid defect, including its depth and location. The results exhibited a minimal complication rate, consistent with established guidelines. Validation confirmed the algorithm's efficacy in reducing post-operative problems.</p><p><strong>Conclusion: </strong>This algorithm functions as an essential decision-making instrument for eyelid reconstruction, enhancing outcomes by minimizing complications in clinical practice.</p>\",\"PeriodicalId\":65557,\"journal\":{\"name\":\"世界移植杂志\",\"volume\":\"15 2\",\"pages\":\"97571\"},\"PeriodicalIF\":0.0000,\"publicationDate\":\"2025-06-18\",\"publicationTypes\":\"Journal Article\",\"fieldsOfStudy\":null,\"isOpenAccess\":false,\"openAccessPdf\":\"https://www.ncbi.nlm.nih.gov/pmc/articles/PMC11886286/pdf/\",\"citationCount\":\"0\",\"resultStr\":null,\"platform\":\"Semanticscholar\",\"paperid\":null,\"PeriodicalName\":\"世界移植杂志\",\"FirstCategoryId\":\"3\",\"ListUrlMain\":\"https://doi.org/10.5500/wjt.v15.i2.97571\",\"RegionNum\":0,\"RegionCategory\":null,\"ArticlePicture\":[],\"TitleCN\":null,\"AbstractTextCN\":null,\"PMCID\":null,\"EPubDate\":\"\",\"PubModel\":\"\",\"JCR\":\"\",\"JCRName\":\"\",\"Score\":null,\"Total\":0}","platform":"Semanticscholar","paperid":null,"PeriodicalName":"世界移植杂志","FirstCategoryId":"3","ListUrlMain":"https://doi.org/10.5500/wjt.v15.i2.97571","RegionNum":0,"RegionCategory":null,"ArticlePicture":[],"TitleCN":null,"AbstractTextCN":null,"PMCID":null,"EPubDate":"","PubModel":"","JCR":"","JCRName":"","Score":null,"Total":0}
引用次数: 0

摘要

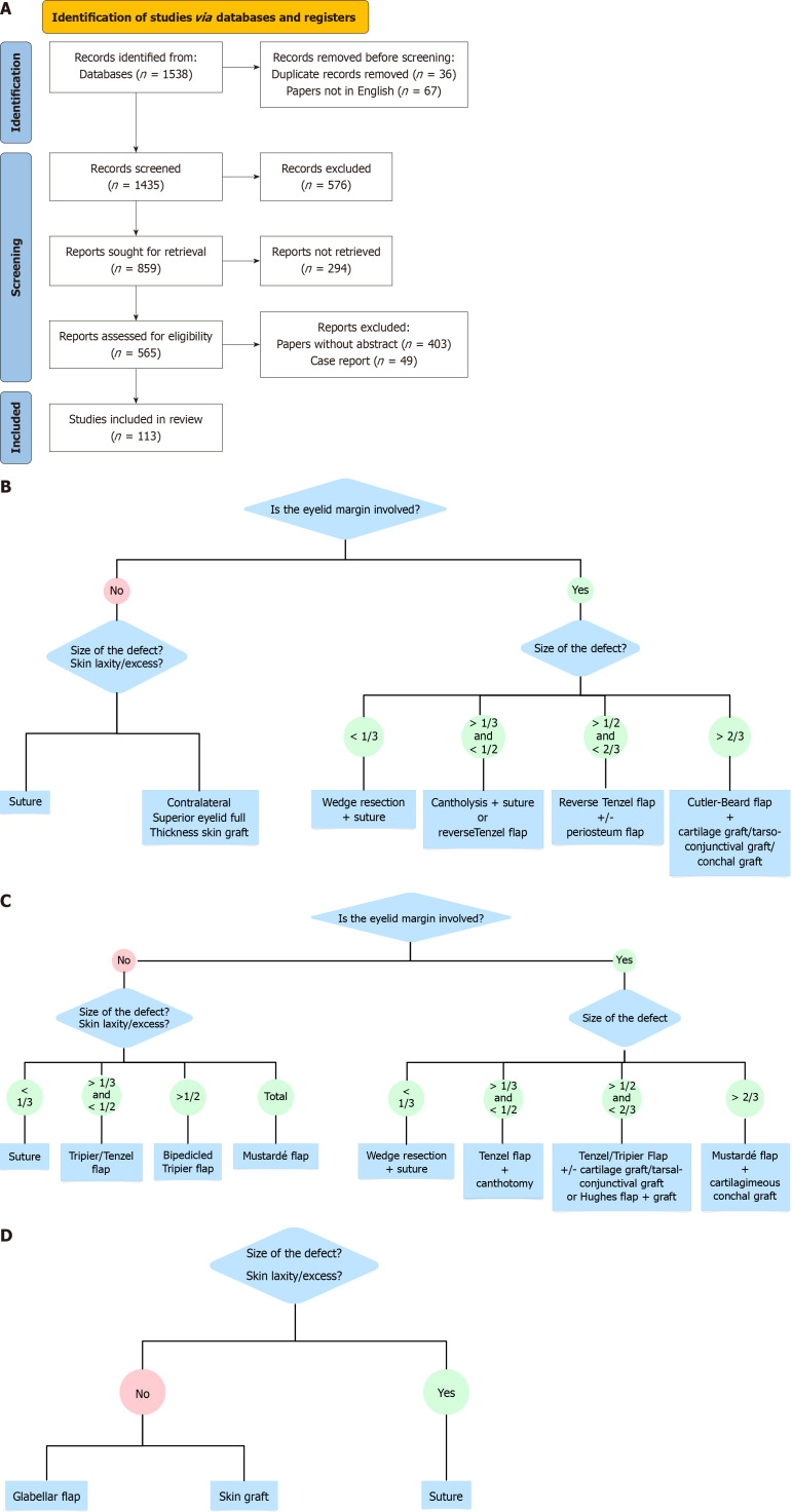
背景:眼睑重建是一个复杂的过程,涉及创伤或肿瘤手术后的美学和功能方面。审美的关注和肿瘤的激进性指导个性化的方法。复杂的解剖结构,包括前后板,需要量身定制的重建,以获得最佳的功能。目的:通过广泛的文献回顾,制定一种眼睑重建算法,并通过将卡蒂纳拉医院的手术结果与已有的发现并列验证该算法。方法:通过对1538篇文章的分析,制定算法,根据质量标准将其提炼为113篇,并在卡蒂纳拉医院的外科病例中实施。检查并发症发生率的有效性。结果:根据眼睑缺损的深度、位置等特征,采用该决策算法对眼睑缺损进行个性化的修复。结果显示最小的并发症发生率,与既定的指导方针一致。验证证实了该算法在减少术后问题方面的有效性。结论:该算法是眼睑重建的重要决策工具,在临床实践中通过减少并发症来提高效果。
本文章由计算机程序翻译,如有差异,请以英文原文为准。

Development and validation of a decision algorithm for eyelid reconstruction following oncological resection.

Development and validation of a decision algorithm for eyelid reconstruction following oncological resection.

Development and validation of a decision algorithm for eyelid reconstruction following oncological resection.

Background: Eyelid reconstruction is an intricate process, addressing both aesthetic and functional aspects post-trauma or oncological surgery. Aesthetic concerns and oncological radicality guide personalized approaches. The complex anatomy, involving anterior and posterior lamellae, requires tailored reconstruction for optimal functionality.

Aim: To formulate an eyelid reconstruction algorithm through an extensive literature review and to validate it by juxtaposing surgical outcomes from Cattinara Hospital with established findings.

Methods: The algorithm was formulated by analyzing 1538 articles, which were subsequently refined to 113 according to quality standards, and then implemented in surgical cases at Cattinara Hospital. Complication rates were examined for validity.

Results: The decision algorithm was employed to apply reconstructive techniques customized to the characteristics of the eyelid defect, including its depth and location. The results exhibited a minimal complication rate, consistent with established guidelines. Validation confirmed the algorithm's efficacy in reducing post-operative problems.

Conclusion: This algorithm functions as an essential decision-making instrument for eyelid reconstruction, enhancing outcomes by minimizing complications in clinical practice.

求助全文
通过发布文献求助,成功后即可免费获取论文全文。 去求助
来源期刊
CiteScore
3.50
自引率
0.00%
发文量
293
×
引用
GB/T 7714-2015
复制
MLA
复制
APA
复制
导出至
BibTeX EndNote RefMan NoteFirst NoteExpress
×
提示
您的信息不完整,为了账户安全,请先补充。
现在去补充
×
提示
您因"违规操作"
具体请查看互助需知
我知道了
×
提示
确定
请完成安全验证×
copy
已复制链接
快去分享给好友吧!
我知道了
右上角分享
点击右上角分享
0
联系我们:info@booksci.cn Book学术提供免费学术资源搜索服务,方便国内外学者检索中英文文献。致力于提供最便捷和优质的服务体验。 Copyright © 2023 布克学术 All rights reserved.
京ICP备2023020795号-1
ghs 京公网安备 11010802042870号
Book学术文献互助
Book学术文献互助群
群 号:604180095
Book学术官方微信