黄刺木素通过抑制NF-κB信号通路调节脊髓损伤后炎症微环境。

IF 3.9 4区 医学 Q2 NEUROSCIENCES
Zihao Fan, Lei Ye, Shijie Wang, Zhengming Zhu, Chaoqun Wu, Chaofan Wu, Lingchao Kong, Rende Ning
{"title":"黄刺木素通过抑制NF-κB信号通路调节脊髓损伤后炎症微环境。","authors":"Zihao Fan, Lei Ye, Shijie Wang, Zhengming Zhu, Chaoqun Wu, Chaofan Wu, Lingchao Kong, Rende Ning","doi":"10.1007/s12017-025-08863-z","DOIUrl":null,"url":null,"abstract":"<p><p>Spinal Cord Injury (SCI) is a severe disorder of the central nervous system, typically caused by trauma or disease, which significantly impacts the quality of life of affected individuals. Secondary inflammation following spinal cord injury is a critical factor influencing prognosis, making the exploration of the inflammatory microenvironment crucial for the treatment of SCI. Xanthoxylin, a small organic molecule extracted from plants, has demonstrated notable anti-inflammatory effects. To investigate the role of Xanthoxylin in spinal cord injury, we initially employed Hoechst staining and flow cytometry, revealing that Xanthoxylin reduces neuronal apoptosis. Subsequently, through Western blot, immunofluorescence, and qPCR, we discovered that Xanthoxylin promotes the polarization of microglia from the M1 inflammatory phenotype to the M2 anti-inflammatory phenotype. Furthermore, transcriptome sequencing identified differential expression in the NF-κB pathway, which was corroborated by Western blot analysis. Finally, animal experiments were conducted to further validate the therapeutic effects of Xanthoxylin on spinal cord injury in mice. These results suggest that Xanthoxylin has a significant therapeutic effect on SCI in mice. Overall, our study is the first to demonstrate the therapeutic effect of Xanthoxylin on SCI and provides a scientific exploration of its underlying mechanisms, offering new directions for pharmacological treatment of spinal cord injury.</p>","PeriodicalId":19304,"journal":{"name":"NeuroMolecular Medicine","volume":"27 1","pages":"47"},"PeriodicalIF":3.9000,"publicationDate":"2025-06-19","publicationTypes":"Journal Article","fieldsOfStudy":null,"isOpenAccess":false,"openAccessPdf":"https://www.ncbi.nlm.nih.gov/pmc/articles/PMC12179010/pdf/","citationCount":"0","resultStr":"{\"title\":\"Xanthoxylin Regulating the Inflammatory Microenvironment After Spinal Cord Injury Through Inhibition of the NF-κB Signaling Pathway.\",\"authors\":\"Zihao Fan, Lei Ye, Shijie Wang, Zhengming Zhu, Chaoqun Wu, Chaofan Wu, Lingchao Kong, Rende Ning\",\"doi\":\"10.1007/s12017-025-08863-z\",\"DOIUrl\":null,\"url\":null,\"abstract\":\"<p><p>Spinal Cord Injury (SCI) is a severe disorder of the central nervous system, typically caused by trauma or disease, which significantly impacts the quality of life of affected individuals. Secondary inflammation following spinal cord injury is a critical factor influencing prognosis, making the exploration of the inflammatory microenvironment crucial for the treatment of SCI. Xanthoxylin, a small organic molecule extracted from plants, has demonstrated notable anti-inflammatory effects. To investigate the role of Xanthoxylin in spinal cord injury, we initially employed Hoechst staining and flow cytometry, revealing that Xanthoxylin reduces neuronal apoptosis. Subsequently, through Western blot, immunofluorescence, and qPCR, we discovered that Xanthoxylin promotes the polarization of microglia from the M1 inflammatory phenotype to the M2 anti-inflammatory phenotype. Furthermore, transcriptome sequencing identified differential expression in the NF-κB pathway, which was corroborated by Western blot analysis. Finally, animal experiments were conducted to further validate the therapeutic effects of Xanthoxylin on spinal cord injury in mice. These results suggest that Xanthoxylin has a significant therapeutic effect on SCI in mice. Overall, our study is the first to demonstrate the therapeutic effect of Xanthoxylin on SCI and provides a scientific exploration of its underlying mechanisms, offering new directions for pharmacological treatment of spinal cord injury.</p>\",\"PeriodicalId\":19304,\"journal\":{\"name\":\"NeuroMolecular Medicine\",\"volume\":\"27 1\",\"pages\":\"47\"},\"PeriodicalIF\":3.9000,\"publicationDate\":\"2025-06-19\",\"publicationTypes\":\"Journal Article\",\"fieldsOfStudy\":null,\"isOpenAccess\":false,\"openAccessPdf\":\"https://www.ncbi.nlm.nih.gov/pmc/articles/PMC12179010/pdf/\",\"citationCount\":\"0\",\"resultStr\":null,\"platform\":\"Semanticscholar\",\"paperid\":null,\"PeriodicalName\":\"NeuroMolecular Medicine\",\"FirstCategoryId\":\"3\",\"ListUrlMain\":\"https://doi.org/10.1007/s12017-025-08863-z\",\"RegionNum\":4,\"RegionCategory\":\"医学\",\"ArticlePicture\":[],\"TitleCN\":null,\"AbstractTextCN\":null,\"PMCID\":null,\"EPubDate\":\"\",\"PubModel\":\"\",\"JCR\":\"Q2\",\"JCRName\":\"NEUROSCIENCES\",\"Score\":null,\"Total\":0}","platform":"Semanticscholar","paperid":null,"PeriodicalName":"NeuroMolecular Medicine","FirstCategoryId":"3","ListUrlMain":"https://doi.org/10.1007/s12017-025-08863-z","RegionNum":4,"RegionCategory":"医学","ArticlePicture":[],"TitleCN":null,"AbstractTextCN":null,"PMCID":null,"EPubDate":"","PubModel":"","JCR":"Q2","JCRName":"NEUROSCIENCES","Score":null,"Total":0}
引用次数: 0

摘要

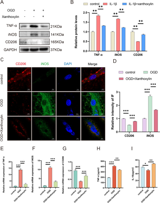
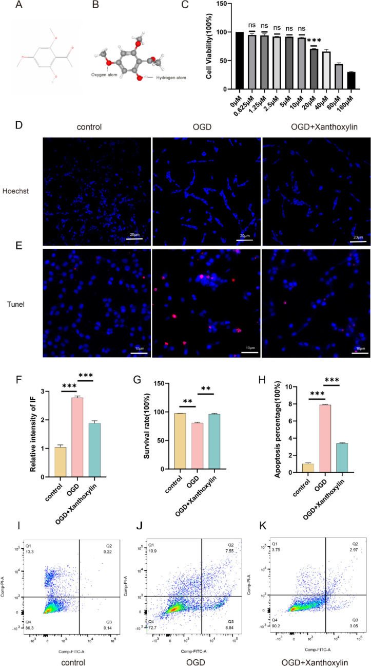
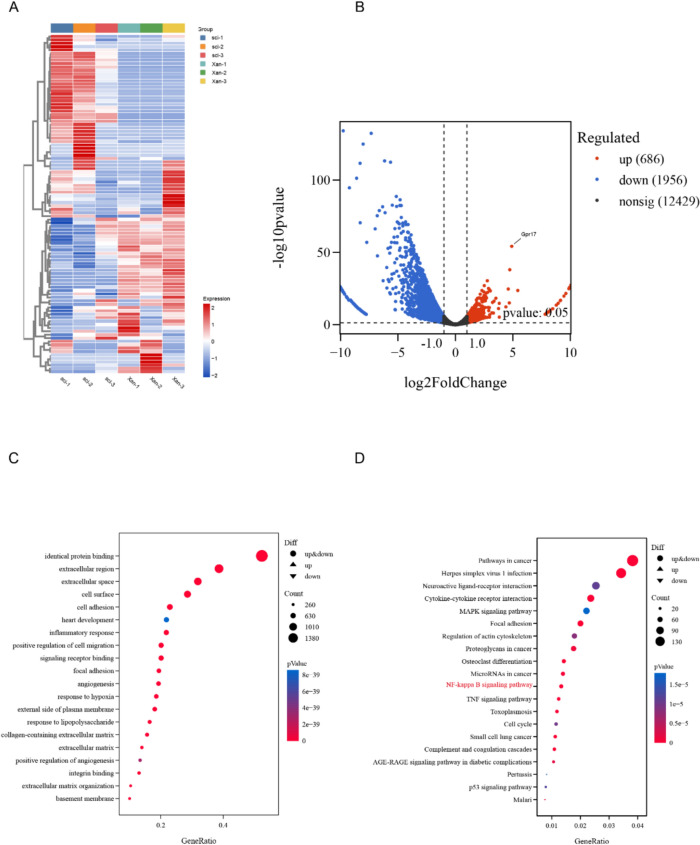
脊髓损伤(SCI)是一种严重的中枢神经系统疾病,通常由创伤或疾病引起,严重影响患者的生活质量。脊髓损伤后继发炎症是影响预后的重要因素,探究炎症微环境对脊髓损伤的治疗至关重要。黄氧木素是一种从植物中提取的有机小分子,具有显著的抗炎作用。为了研究黄刺木素在脊髓损伤中的作用,我们首先采用Hoechst染色和流式细胞术,发现黄刺木素可以减少神经元凋亡。随后,通过Western blot、免疫荧光和qPCR,我们发现Xanthoxylin促进小胶质细胞从M1炎症表型向M2抗炎表型极化。此外,转录组测序发现NF-κB通路的差异表达,Western blot分析证实了这一点。最后,通过动物实验进一步验证黄刺木素对小鼠脊髓损伤的治疗作用。这些结果表明,黄刺木素对小鼠脊髓损伤有显著的治疗作用。综上所述,我们的研究首次证实了Xanthoxylin对脊髓损伤的治疗作用,并对其机制进行了科学探索,为脊髓损伤的药物治疗提供了新的方向。
本文章由计算机程序翻译,如有差异,请以英文原文为准。

Xanthoxylin Regulating the Inflammatory Microenvironment After Spinal Cord Injury Through Inhibition of the NF-κB Signaling Pathway.

Xanthoxylin Regulating the Inflammatory Microenvironment After Spinal Cord Injury Through Inhibition of the NF-κB Signaling Pathway.

Xanthoxylin Regulating the Inflammatory Microenvironment After Spinal Cord Injury Through Inhibition of the NF-κB Signaling Pathway.

Xanthoxylin Regulating the Inflammatory Microenvironment After Spinal Cord Injury Through Inhibition of the NF-κB Signaling Pathway.

Spinal Cord Injury (SCI) is a severe disorder of the central nervous system, typically caused by trauma or disease, which significantly impacts the quality of life of affected individuals. Secondary inflammation following spinal cord injury is a critical factor influencing prognosis, making the exploration of the inflammatory microenvironment crucial for the treatment of SCI. Xanthoxylin, a small organic molecule extracted from plants, has demonstrated notable anti-inflammatory effects. To investigate the role of Xanthoxylin in spinal cord injury, we initially employed Hoechst staining and flow cytometry, revealing that Xanthoxylin reduces neuronal apoptosis. Subsequently, through Western blot, immunofluorescence, and qPCR, we discovered that Xanthoxylin promotes the polarization of microglia from the M1 inflammatory phenotype to the M2 anti-inflammatory phenotype. Furthermore, transcriptome sequencing identified differential expression in the NF-κB pathway, which was corroborated by Western blot analysis. Finally, animal experiments were conducted to further validate the therapeutic effects of Xanthoxylin on spinal cord injury in mice. These results suggest that Xanthoxylin has a significant therapeutic effect on SCI in mice. Overall, our study is the first to demonstrate the therapeutic effect of Xanthoxylin on SCI and provides a scientific exploration of its underlying mechanisms, offering new directions for pharmacological treatment of spinal cord injury.

求助全文
通过发布文献求助,成功后即可免费获取论文全文。 去求助
来源期刊
NeuroMolecular Medicine
NeuroMolecular Medicine 医学-神经科学
CiteScore
7.10
自引率
0.00%
发文量
33
审稿时长
>12 weeks
期刊介绍: NeuroMolecular Medicine publishes cutting-edge original research articles and critical reviews on the molecular and biochemical basis of neurological disorders. Studies range from genetic analyses of human populations to animal and cell culture models of neurological disorders. Emerging findings concerning the identification of genetic aberrancies and their pathogenic mechanisms at the molecular and cellular levels will be included. Also covered are experimental analyses of molecular cascades involved in the development and adult plasticity of the nervous system, in neurological dysfunction, and in neuronal degeneration and repair. NeuroMolecular Medicine encompasses basic research in the fields of molecular genetics, signal transduction, plasticity, and cell death. The information published in NEMM will provide a window into the future of molecular medicine for the nervous system.
×
引用
GB/T 7714-2015
复制
MLA
复制
APA
复制
导出至
BibTeX EndNote RefMan NoteFirst NoteExpress
×
提示
您的信息不完整,为了账户安全,请先补充。
现在去补充
×
提示
您因"违规操作"
具体请查看互助需知
我知道了
×
提示
确定
请完成安全验证×
copy
已复制链接
快去分享给好友吧!
我知道了
右上角分享
点击右上角分享
0
联系我们:info@booksci.cn Book学术提供免费学术资源搜索服务,方便国内外学者检索中英文文献。致力于提供最便捷和优质的服务体验。 Copyright © 2023 布克学术 All rights reserved.
京ICP备2023020795号-1
ghs 京公网安备 11010802042870号
Book学术文献互助
Book学术文献互助群
群 号:604180095
Book学术官方微信