尼泊尔社区卫生工作者心理健康素养评估量表的开发和验证。

IF 2.1 Q2 MEDICINE, GENERAL & INTERNAL
SAGE Open Medicine Pub Date : 2025-06-14 eCollection Date: 2025-01-01 DOI:10.1177/20503121251341423
Shishir Paudel, Anisha Chalise, Prashabdhi Shakya, Tulsi Ram Bhandari
{"title":"尼泊尔社区卫生工作者心理健康素养评估量表的开发和验证。","authors":"Shishir Paudel, Anisha Chalise, Prashabdhi Shakya, Tulsi Ram Bhandari","doi":"10.1177/20503121251341423","DOIUrl":null,"url":null,"abstract":"<p><strong>Objective: </strong>To develop and validate the Mental Health Literacy Assessment Scale for assessing mental health literacy among community health workers.</p><p><strong>Method: </strong>A total of 24 items were initially generated and refined through cognitive interviews and expert evaluation. The final scale consisted of 20 items. Face validity was ensured through cognitive interviews conducted in two phases with community health workers and volunteers. Content validity was assured based on the ratings of six experts. Cross-sectional survey was performed among 233 community health workers. Exploratory factor analysis using Varimax rotation was performed to identify latent variables with factor loadings > 0.4. Confirmatory factor analysis was employed to validate the model, using root mean square error of approximation < 0.05, standardized root mean square residual < 0.08, comparative fit index ⩾ 0.90, and Tucker-Lewis index ⩾ 0.90. Reliability was assessed through Cronbach's alpha where alpha coefficient > 0.70 indicated internal consistency.</p><p><strong>Results: </strong>Exploratory factor analysis identified four factors explaining 50.75% of variance explained by positive mental health behaviors (21.44%), misconceptions about mental health (14.24%), symptoms of mental distress (8.70%), and mental health stigma (6.37%). The confirmatory factor analysis demonstrated excellent model fit, with indices such as the normed Chi-square (1.31), comparative fit index (0.95), Tucker-Lewis index (0.94), and root mean square error of approximation (0.03). The scale displayed strong convergent and discriminant validity, with an average variance extracted > 0.43 and composite reliability > 0.70 for all factors. Internal consistency was confirmed, with a Cronbach's alpha value of 0.78 for the overall scale.</p><p><strong>Conclusion: </strong>The Mental Health Literacy Assessment Scale has demonstrated robust psychometric properties and comprehensive coverage of mental health literacy components, making it a valuable tool for both research and practical applications among Community health workers in Nepal. While these findings support its utility in this context, further validation is needed to establish its applicability across other low- and middle-income countries to assess its effectiveness in diverse cultural and geographic settings.</p>","PeriodicalId":21398,"journal":{"name":"SAGE Open Medicine","volume":"13 ","pages":"20503121251341423"},"PeriodicalIF":2.1000,"publicationDate":"2025-06-14","publicationTypes":"Journal Article","fieldsOfStudy":null,"isOpenAccess":false,"openAccessPdf":"https://www.ncbi.nlm.nih.gov/pmc/articles/PMC12171251/pdf/","citationCount":"0","resultStr":"{\"title\":\"Development and validation of Mental Health Literacy Assessment Scale among community health workers in Nepal.\",\"authors\":\"Shishir Paudel, Anisha Chalise, Prashabdhi Shakya, Tulsi Ram Bhandari\",\"doi\":\"10.1177/20503121251341423\",\"DOIUrl\":null,\"url\":null,\"abstract\":\"<p><strong>Objective: </strong>To develop and validate the Mental Health Literacy Assessment Scale for assessing mental health literacy among community health workers.</p><p><strong>Method: </strong>A total of 24 items were initially generated and refined through cognitive interviews and expert evaluation. The final scale consisted of 20 items. Face validity was ensured through cognitive interviews conducted in two phases with community health workers and volunteers. Content validity was assured based on the ratings of six experts. Cross-sectional survey was performed among 233 community health workers. Exploratory factor analysis using Varimax rotation was performed to identify latent variables with factor loadings > 0.4. Confirmatory factor analysis was employed to validate the model, using root mean square error of approximation < 0.05, standardized root mean square residual < 0.08, comparative fit index ⩾ 0.90, and Tucker-Lewis index ⩾ 0.90. Reliability was assessed through Cronbach's alpha where alpha coefficient > 0.70 indicated internal consistency.</p><p><strong>Results: </strong>Exploratory factor analysis identified four factors explaining 50.75% of variance explained by positive mental health behaviors (21.44%), misconceptions about mental health (14.24%), symptoms of mental distress (8.70%), and mental health stigma (6.37%). The confirmatory factor analysis demonstrated excellent model fit, with indices such as the normed Chi-square (1.31), comparative fit index (0.95), Tucker-Lewis index (0.94), and root mean square error of approximation (0.03). The scale displayed strong convergent and discriminant validity, with an average variance extracted > 0.43 and composite reliability > 0.70 for all factors. Internal consistency was confirmed, with a Cronbach's alpha value of 0.78 for the overall scale.</p><p><strong>Conclusion: </strong>The Mental Health Literacy Assessment Scale has demonstrated robust psychometric properties and comprehensive coverage of mental health literacy components, making it a valuable tool for both research and practical applications among Community health workers in Nepal. While these findings support its utility in this context, further validation is needed to establish its applicability across other low- and middle-income countries to assess its effectiveness in diverse cultural and geographic settings.</p>\",\"PeriodicalId\":21398,\"journal\":{\"name\":\"SAGE Open Medicine\",\"volume\":\"13 \",\"pages\":\"20503121251341423\"},\"PeriodicalIF\":2.1000,\"publicationDate\":\"2025-06-14\",\"publicationTypes\":\"Journal Article\",\"fieldsOfStudy\":null,\"isOpenAccess\":false,\"openAccessPdf\":\"https://www.ncbi.nlm.nih.gov/pmc/articles/PMC12171251/pdf/\",\"citationCount\":\"0\",\"resultStr\":null,\"platform\":\"Semanticscholar\",\"paperid\":null,\"PeriodicalName\":\"SAGE Open Medicine\",\"FirstCategoryId\":\"1085\",\"ListUrlMain\":\"https://doi.org/10.1177/20503121251341423\",\"RegionNum\":0,\"RegionCategory\":null,\"ArticlePicture\":[],\"TitleCN\":null,\"AbstractTextCN\":null,\"PMCID\":null,\"EPubDate\":\"2025/1/1 0:00:00\",\"PubModel\":\"eCollection\",\"JCR\":\"Q2\",\"JCRName\":\"MEDICINE, GENERAL & INTERNAL\",\"Score\":null,\"Total\":0}","platform":"Semanticscholar","paperid":null,"PeriodicalName":"SAGE Open Medicine","FirstCategoryId":"1085","ListUrlMain":"https://doi.org/10.1177/20503121251341423","RegionNum":0,"RegionCategory":null,"ArticlePicture":[],"TitleCN":null,"AbstractTextCN":null,"PMCID":null,"EPubDate":"2025/1/1 0:00:00","PubModel":"eCollection","JCR":"Q2","JCRName":"MEDICINE, GENERAL & INTERNAL","Score":null,"Total":0}
引用次数: 0

摘要

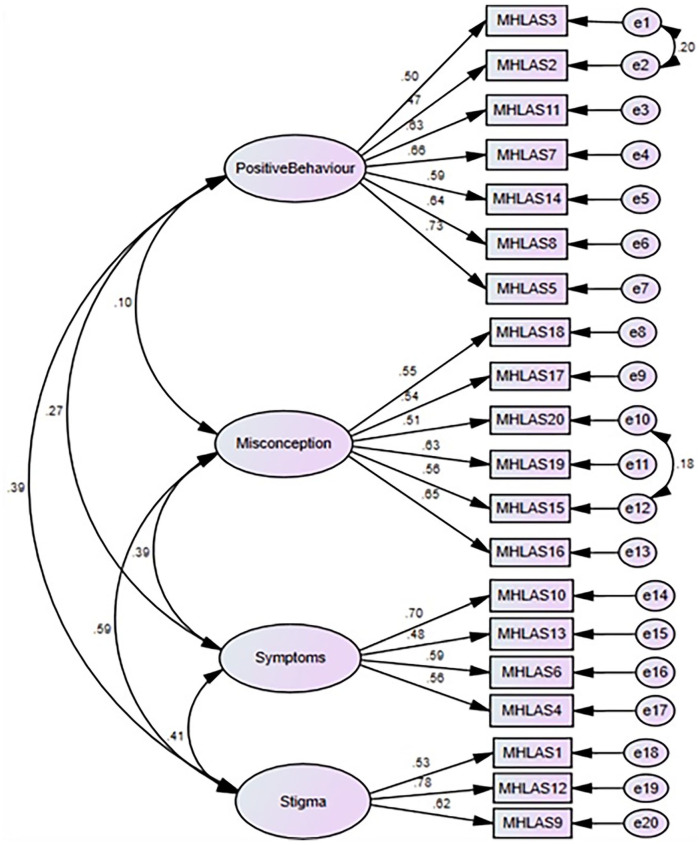
目的:编制并验证社区卫生工作者心理健康素养测评量表。方法:通过认知访谈和专家评价,初步生成并细化共24个项目。最终量表由20个项目组成。通过对社区卫生工作者和志愿者分两个阶段进行认知访谈来确保面孔效度。内容有效性是根据6位专家的评分来保证的。对233名社区卫生工作者进行了横断面调查。使用Varimax旋转进行探索性因子分析,以确定因子负荷> 0.4的潜在变量。采用验证性因子分析对模型进行验证,均方根误差近似为0.70表示内部一致性。结果:探索性因子分析发现4个因素可解释50.75%的方差,分别为积极心理健康行为(21.44%)、心理健康误解(14.24%)、精神困扰症状(8.70%)和心理健康耻辱感(6.37%)。验证性因子分析显示,模型拟合良好,归一化卡方(1.31)、比较拟合指数(0.95)、塔克-刘易斯指数(0.94)、近似均方根误差(0.03)。量表具有较强的收敛效度和判别效度,各因子提取的平均方差> 0.43,复合信度> 0.70。内部一致性得到证实,整体量表的Cronbach's alpha值为0.78。结论:心理健康素养评估量表显示出强大的心理测量特性和全面覆盖心理健康素养组成部分,使其成为尼泊尔社区卫生工作者研究和实际应用的宝贵工具。虽然这些发现支持其在此背景下的效用,但需要进一步验证以确定其在其他低收入和中等收入国家的适用性,以评估其在不同文化和地理环境中的有效性。
本文章由计算机程序翻译,如有差异,请以英文原文为准。

Development and validation of Mental Health Literacy Assessment Scale among community health workers in Nepal.

Development and validation of Mental Health Literacy Assessment Scale among community health workers in Nepal.

Development and validation of Mental Health Literacy Assessment Scale among community health workers in Nepal.

Development and validation of Mental Health Literacy Assessment Scale among community health workers in Nepal.

Objective: To develop and validate the Mental Health Literacy Assessment Scale for assessing mental health literacy among community health workers.

Method: A total of 24 items were initially generated and refined through cognitive interviews and expert evaluation. The final scale consisted of 20 items. Face validity was ensured through cognitive interviews conducted in two phases with community health workers and volunteers. Content validity was assured based on the ratings of six experts. Cross-sectional survey was performed among 233 community health workers. Exploratory factor analysis using Varimax rotation was performed to identify latent variables with factor loadings > 0.4. Confirmatory factor analysis was employed to validate the model, using root mean square error of approximation < 0.05, standardized root mean square residual < 0.08, comparative fit index ⩾ 0.90, and Tucker-Lewis index ⩾ 0.90. Reliability was assessed through Cronbach's alpha where alpha coefficient > 0.70 indicated internal consistency.

Results: Exploratory factor analysis identified four factors explaining 50.75% of variance explained by positive mental health behaviors (21.44%), misconceptions about mental health (14.24%), symptoms of mental distress (8.70%), and mental health stigma (6.37%). The confirmatory factor analysis demonstrated excellent model fit, with indices such as the normed Chi-square (1.31), comparative fit index (0.95), Tucker-Lewis index (0.94), and root mean square error of approximation (0.03). The scale displayed strong convergent and discriminant validity, with an average variance extracted > 0.43 and composite reliability > 0.70 for all factors. Internal consistency was confirmed, with a Cronbach's alpha value of 0.78 for the overall scale.

Conclusion: The Mental Health Literacy Assessment Scale has demonstrated robust psychometric properties and comprehensive coverage of mental health literacy components, making it a valuable tool for both research and practical applications among Community health workers in Nepal. While these findings support its utility in this context, further validation is needed to establish its applicability across other low- and middle-income countries to assess its effectiveness in diverse cultural and geographic settings.

求助全文
通过发布文献求助,成功后即可免费获取论文全文。 去求助
来源期刊
SAGE Open Medicine
SAGE Open Medicine MEDICINE, GENERAL & INTERNAL-
CiteScore
3.50
自引率
4.30%
发文量
289
审稿时长
12 weeks
×
引用
GB/T 7714-2015
复制
MLA
复制
APA
复制
导出至
BibTeX EndNote RefMan NoteFirst NoteExpress
×
提示
您的信息不完整,为了账户安全,请先补充。
现在去补充
×
提示
您因"违规操作"
具体请查看互助需知
我知道了
×
提示
确定
请完成安全验证×
copy
已复制链接
快去分享给好友吧!
我知道了
右上角分享
点击右上角分享
0
联系我们:info@booksci.cn Book学术提供免费学术资源搜索服务,方便国内外学者检索中英文文献。致力于提供最便捷和优质的服务体验。 Copyright © 2023 布克学术 All rights reserved.
京ICP备2023020795号-1
ghs 京公网安备 11010802042870号
Book学术文献互助
Book学术文献互助群
群 号:604180095
Book学术官方微信