利福昔明和乳果糖对轻度肝性脑病大鼠肠-肝-脑轴的影响。

IF 2.6 3区 综合性期刊 Q1 MULTIDISCIPLINARY SCIENCES
PLoS ONE Pub Date : 2025-06-17 eCollection Date: 2025-01-01 DOI:10.1371/journal.pone.0325988
Xueyan Lin, Zhengchao Zhang, Yi Lin, Shiyun Lu, Rongrong Chen
{"title":"利福昔明和乳果糖对轻度肝性脑病大鼠肠-肝-脑轴的影响。","authors":"Xueyan Lin, Zhengchao Zhang, Yi Lin, Shiyun Lu, Rongrong Chen","doi":"10.1371/journal.pone.0325988","DOIUrl":null,"url":null,"abstract":"<p><strong>Background: </strong>The principal therapeutic agents for minimal hepatic encephalopathy (MHE), which focus on the modulation of the gut microbiota, include lactulose and rifaximin; however, the precise mechanisms through which they operate remain unclear.</p><p><strong>Aim: </strong>This study aimed to investigate the effects of rifaximin and lactulose on the gut-liver-brain axis in a rat model of MHE and to clarify the underlying mechanisms involved.</p><p><strong>Methods: </strong>A rat model of MHE was established by subcutaneous carbon tetrachloride (CCl4) injection. The Morris water maze (MWM) test was used to assess cognitive function in MHE rats following treatment with rifaximin and lactulose. Serum and cerebrospinal fluid ammonia levels were quantified, along with measurements of portal lipopolysaccharide (LPS) and various serum inflammatory markers. Furthermore, the expression of Toll-like receptor 4 (TLR4) in the liver was examined by histopathological evaluation. Additional analyses included the detection of tight junction proteins in the intestinal mucosa as well as colon fecal 16S rRNA sequencing and metabolic pathway assessments.</p><p><strong>Results: </strong>Both rifaximin and lactulose were effective in reducing ammonia concentrations in MHE rats and ameliorating cognitive deficits, although they exhibited a minimal impact on hepatic function. Post-treatment assessments revealed significant reductions in portal LPS, serum interleukin-1β (IL-1β), and tumor necrosis factor-α (TNF-α). The expression of TLR4 in the liver and hepatic inflammatory infiltration were notably diminished. Rifaximin administration led to increased occludin expression in the intestinal tissues of MHE rats. Despite no significant alterations in the diversity or composition of the gut microbiota, metabolic pathway analyses indicated a downregulation of glycometabolism pathways following treatment.</p><p><strong>Conclusion: </strong>Rifaximin and lactulose may enhance cognitive performance in MHE rats by modulating gut microbiota metabolism and preserving the intestinal barrier integrity. This modulation is associated with lowered ammonia levels, decreased translocation of LPS to the liver, and reduced inflammatory response, both in the liver and systemically.</p>","PeriodicalId":20189,"journal":{"name":"PLoS ONE","volume":"20 6","pages":"e0325988"},"PeriodicalIF":2.6000,"publicationDate":"2025-06-17","publicationTypes":"Journal Article","fieldsOfStudy":null,"isOpenAccess":false,"openAccessPdf":"https://www.ncbi.nlm.nih.gov/pmc/articles/PMC12173377/pdf/","citationCount":"0","resultStr":"{\"title\":\"The effects of rifaximin and lactulose on the gut-liver-brain axis in rats with minimal hepatic encephalopathy.\",\"authors\":\"Xueyan Lin, Zhengchao Zhang, Yi Lin, Shiyun Lu, Rongrong Chen\",\"doi\":\"10.1371/journal.pone.0325988\",\"DOIUrl\":null,\"url\":null,\"abstract\":\"<p><strong>Background: </strong>The principal therapeutic agents for minimal hepatic encephalopathy (MHE), which focus on the modulation of the gut microbiota, include lactulose and rifaximin; however, the precise mechanisms through which they operate remain unclear.</p><p><strong>Aim: </strong>This study aimed to investigate the effects of rifaximin and lactulose on the gut-liver-brain axis in a rat model of MHE and to clarify the underlying mechanisms involved.</p><p><strong>Methods: </strong>A rat model of MHE was established by subcutaneous carbon tetrachloride (CCl4) injection. The Morris water maze (MWM) test was used to assess cognitive function in MHE rats following treatment with rifaximin and lactulose. Serum and cerebrospinal fluid ammonia levels were quantified, along with measurements of portal lipopolysaccharide (LPS) and various serum inflammatory markers. Furthermore, the expression of Toll-like receptor 4 (TLR4) in the liver was examined by histopathological evaluation. Additional analyses included the detection of tight junction proteins in the intestinal mucosa as well as colon fecal 16S rRNA sequencing and metabolic pathway assessments.</p><p><strong>Results: </strong>Both rifaximin and lactulose were effective in reducing ammonia concentrations in MHE rats and ameliorating cognitive deficits, although they exhibited a minimal impact on hepatic function. Post-treatment assessments revealed significant reductions in portal LPS, serum interleukin-1β (IL-1β), and tumor necrosis factor-α (TNF-α). The expression of TLR4 in the liver and hepatic inflammatory infiltration were notably diminished. Rifaximin administration led to increased occludin expression in the intestinal tissues of MHE rats. Despite no significant alterations in the diversity or composition of the gut microbiota, metabolic pathway analyses indicated a downregulation of glycometabolism pathways following treatment.</p><p><strong>Conclusion: </strong>Rifaximin and lactulose may enhance cognitive performance in MHE rats by modulating gut microbiota metabolism and preserving the intestinal barrier integrity. This modulation is associated with lowered ammonia levels, decreased translocation of LPS to the liver, and reduced inflammatory response, both in the liver and systemically.</p>\",\"PeriodicalId\":20189,\"journal\":{\"name\":\"PLoS ONE\",\"volume\":\"20 6\",\"pages\":\"e0325988\"},\"PeriodicalIF\":2.6000,\"publicationDate\":\"2025-06-17\",\"publicationTypes\":\"Journal Article\",\"fieldsOfStudy\":null,\"isOpenAccess\":false,\"openAccessPdf\":\"https://www.ncbi.nlm.nih.gov/pmc/articles/PMC12173377/pdf/\",\"citationCount\":\"0\",\"resultStr\":null,\"platform\":\"Semanticscholar\",\"paperid\":null,\"PeriodicalName\":\"PLoS ONE\",\"FirstCategoryId\":\"103\",\"ListUrlMain\":\"https://doi.org/10.1371/journal.pone.0325988\",\"RegionNum\":3,\"RegionCategory\":\"综合性期刊\",\"ArticlePicture\":[],\"TitleCN\":null,\"AbstractTextCN\":null,\"PMCID\":null,\"EPubDate\":\"2025/1/1 0:00:00\",\"PubModel\":\"eCollection\",\"JCR\":\"Q1\",\"JCRName\":\"MULTIDISCIPLINARY SCIENCES\",\"Score\":null,\"Total\":0}","platform":"Semanticscholar","paperid":null,"PeriodicalName":"PLoS ONE","FirstCategoryId":"103","ListUrlMain":"https://doi.org/10.1371/journal.pone.0325988","RegionNum":3,"RegionCategory":"综合性期刊","ArticlePicture":[],"TitleCN":null,"AbstractTextCN":null,"PMCID":null,"EPubDate":"2025/1/1 0:00:00","PubModel":"eCollection","JCR":"Q1","JCRName":"MULTIDISCIPLINARY SCIENCES","Score":null,"Total":0}
引用次数: 0

摘要

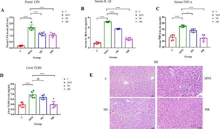
背景:关注肠道菌群调节的最小肝性脑病(MHE)的主要治疗剂包括乳果糖和利福昔明;然而,它们运作的确切机制仍不清楚。目的:本研究旨在探讨利福昔明和乳果糖对MHE大鼠模型肠-肝-脑轴的影响,并阐明其潜在机制。方法:采用四氯化碳皮下注射建立MHE大鼠模型。采用Morris水迷宫(MWM)试验评估利福昔明和乳果糖治疗后MHE大鼠的认知功能。测定血清和脑脊液氨水平,同时测定门脉脂多糖(LPS)和各种血清炎症标志物。此外,通过组织病理学评估检测toll样受体4 (TLR4)在肝脏中的表达。其他分析包括肠粘膜紧密连接蛋白的检测以及结肠粪便16S rRNA测序和代谢途径评估。结果:利福昔明和乳果糖都能有效降低MHE大鼠的氨浓度并改善认知缺陷,尽管它们对肝功能的影响很小。治疗后评估显示门脉脂多糖、血清白细胞介素-1β (IL-1β)和肿瘤坏死因子-α (TNF-α)显著降低。TLR4在肝脏和肝脏炎症浸润中的表达明显降低。利福昔明引起MHE大鼠肠组织occludin表达增加。尽管肠道微生物群的多样性或组成没有显著改变,但代谢途径分析表明,治疗后糖代谢途径下调。结论:利福昔明和乳果糖可能通过调节肠道菌群代谢和保持肠道屏障完整性来提高MHE大鼠的认知能力。这种调节与氨水平降低、脂多糖向肝脏转运减少以及肝脏和全身炎症反应减少有关。
本文章由计算机程序翻译,如有差异,请以英文原文为准。

The effects of rifaximin and lactulose on the gut-liver-brain axis in rats with minimal hepatic encephalopathy.

The effects of rifaximin and lactulose on the gut-liver-brain axis in rats with minimal hepatic encephalopathy.

The effects of rifaximin and lactulose on the gut-liver-brain axis in rats with minimal hepatic encephalopathy.

The effects of rifaximin and lactulose on the gut-liver-brain axis in rats with minimal hepatic encephalopathy.

Background: The principal therapeutic agents for minimal hepatic encephalopathy (MHE), which focus on the modulation of the gut microbiota, include lactulose and rifaximin; however, the precise mechanisms through which they operate remain unclear.

Aim: This study aimed to investigate the effects of rifaximin and lactulose on the gut-liver-brain axis in a rat model of MHE and to clarify the underlying mechanisms involved.

Methods: A rat model of MHE was established by subcutaneous carbon tetrachloride (CCl4) injection. The Morris water maze (MWM) test was used to assess cognitive function in MHE rats following treatment with rifaximin and lactulose. Serum and cerebrospinal fluid ammonia levels were quantified, along with measurements of portal lipopolysaccharide (LPS) and various serum inflammatory markers. Furthermore, the expression of Toll-like receptor 4 (TLR4) in the liver was examined by histopathological evaluation. Additional analyses included the detection of tight junction proteins in the intestinal mucosa as well as colon fecal 16S rRNA sequencing and metabolic pathway assessments.

Results: Both rifaximin and lactulose were effective in reducing ammonia concentrations in MHE rats and ameliorating cognitive deficits, although they exhibited a minimal impact on hepatic function. Post-treatment assessments revealed significant reductions in portal LPS, serum interleukin-1β (IL-1β), and tumor necrosis factor-α (TNF-α). The expression of TLR4 in the liver and hepatic inflammatory infiltration were notably diminished. Rifaximin administration led to increased occludin expression in the intestinal tissues of MHE rats. Despite no significant alterations in the diversity or composition of the gut microbiota, metabolic pathway analyses indicated a downregulation of glycometabolism pathways following treatment.

Conclusion: Rifaximin and lactulose may enhance cognitive performance in MHE rats by modulating gut microbiota metabolism and preserving the intestinal barrier integrity. This modulation is associated with lowered ammonia levels, decreased translocation of LPS to the liver, and reduced inflammatory response, both in the liver and systemically.

求助全文
通过发布文献求助,成功后即可免费获取论文全文。 去求助
来源期刊
PLoS ONE
PLoS ONE 生物-生物学
CiteScore
6.20
自引率
5.40%
发文量
14242
审稿时长
3.7 months
期刊介绍: PLOS ONE is an international, peer-reviewed, open-access, online publication. PLOS ONE welcomes reports on primary research from any scientific discipline. It provides: * Open-access—freely accessible online, authors retain copyright * Fast publication times * Peer review by expert, practicing researchers * Post-publication tools to indicate quality and impact * Community-based dialogue on articles * Worldwide media coverage
×
引用
GB/T 7714-2015
复制
MLA
复制
APA
复制
导出至
BibTeX EndNote RefMan NoteFirst NoteExpress
×
提示
您的信息不完整,为了账户安全,请先补充。
现在去补充
×
提示
您因"违规操作"
具体请查看互助需知
我知道了
×
提示
确定
请完成安全验证×
copy
已复制链接
快去分享给好友吧!
我知道了
右上角分享
点击右上角分享
0
联系我们:info@booksci.cn Book学术提供免费学术资源搜索服务,方便国内外学者检索中英文文献。致力于提供最便捷和优质的服务体验。 Copyright © 2023 布克学术 All rights reserved.
京ICP备2023020795号-1
ghs 京公网安备 11010802042870号
Book学术文献互助
Book学术文献互助群
群 号:604180095
Book学术官方微信