长春新碱对小鼠后爪无毛皮肤低阈和高阈机械感受器特性的影响。

IF 2.9 3区 医学 Q2 NEUROSCIENCES
Akihiro Yamada, Ayaka I Yamada, Jennifer Ling, Jianguo G Gu
{"title":"长春新碱对小鼠后爪无毛皮肤低阈和高阈机械感受器特性的影响。","authors":"Akihiro Yamada, Ayaka I Yamada, Jennifer Ling, Jianguo G Gu","doi":"10.1186/s13041-025-01223-9","DOIUrl":null,"url":null,"abstract":"<p><p>Vincristine is an important chemotherapy drug to treat various types of cancer, but it induces peripheral neuropathy, leading to numbness and mechanical allodynia in the hands and feet of patients. The peripheral neuropathy is a dose-limiting toxicity of vincristine chemotherapy. How vincristine treatment causes numbness and mechanical allodynia remains incompletely understood. In the present study, we utilized Nav1.8-ChR2 transgenic mice in which Nav1.8-ChR2-positive and Nav1.8-ChR2-negative mechanoreceptors could be characterized using the opto-electrophysiological method. Nav1.8-ChR2-negative Aβ- and Aδ-fiber mechanoreceptors are primarily low-threshold mechanoreceptors (LTMRs). On the other hand, Nav1.8-ChR2-positive Aβ- and Aδ-fiber mechanoreceptors are mainly high-threshold mechanoreceptors (HTMRs). We have shown that the mechanical threshold of Nav1.8-ChR2-negative Aβ-fiber mechanoreceptors, but not Nav1.8-ChR2-negative Aδ-fiber mechanoreceptors, were increased significantly in the animals treated with vincristine. In contrast, the mechanical threshold of Nav1.8-ChR2-positive Aβ-fiber mechanoreceptors were significantly reduced following vincristine treatment. Vincristine treatment did not significantly affect the mechanical sensitivity of Nav1.8-ChR2-positive Aδ- and C-fiber mechanoreceptors. Vincristine treatment also did not affect the opto-sensitivity of Nav1.8-ChR2-positive Aβ-, Aδ-, and C-fiber mechanoreceptors. Our findings suggest that mechanical sensitivity is decreased in Aβ-fiber LTMRs and increased in Aβ-HTMRs following vincristine treatment, providing insights into vincristine-induced numbness and mechanical allodynia.</p>","PeriodicalId":18851,"journal":{"name":"Molecular Brain","volume":"18 1","pages":"52"},"PeriodicalIF":2.9000,"publicationDate":"2025-06-17","publicationTypes":"Journal Article","fieldsOfStudy":null,"isOpenAccess":false,"openAccessPdf":"https://www.ncbi.nlm.nih.gov/pmc/articles/PMC12175344/pdf/","citationCount":"0","resultStr":"{\"title\":\"Effects of vincristine on the properties of low threshold mechanoreceptors and high threshold mechanoreceptors in the hindpaw glabrous skin of mice.\",\"authors\":\"Akihiro Yamada, Ayaka I Yamada, Jennifer Ling, Jianguo G Gu\",\"doi\":\"10.1186/s13041-025-01223-9\",\"DOIUrl\":null,\"url\":null,\"abstract\":\"<p><p>Vincristine is an important chemotherapy drug to treat various types of cancer, but it induces peripheral neuropathy, leading to numbness and mechanical allodynia in the hands and feet of patients. The peripheral neuropathy is a dose-limiting toxicity of vincristine chemotherapy. How vincristine treatment causes numbness and mechanical allodynia remains incompletely understood. In the present study, we utilized Nav1.8-ChR2 transgenic mice in which Nav1.8-ChR2-positive and Nav1.8-ChR2-negative mechanoreceptors could be characterized using the opto-electrophysiological method. Nav1.8-ChR2-negative Aβ- and Aδ-fiber mechanoreceptors are primarily low-threshold mechanoreceptors (LTMRs). On the other hand, Nav1.8-ChR2-positive Aβ- and Aδ-fiber mechanoreceptors are mainly high-threshold mechanoreceptors (HTMRs). We have shown that the mechanical threshold of Nav1.8-ChR2-negative Aβ-fiber mechanoreceptors, but not Nav1.8-ChR2-negative Aδ-fiber mechanoreceptors, were increased significantly in the animals treated with vincristine. In contrast, the mechanical threshold of Nav1.8-ChR2-positive Aβ-fiber mechanoreceptors were significantly reduced following vincristine treatment. Vincristine treatment did not significantly affect the mechanical sensitivity of Nav1.8-ChR2-positive Aδ- and C-fiber mechanoreceptors. Vincristine treatment also did not affect the opto-sensitivity of Nav1.8-ChR2-positive Aβ-, Aδ-, and C-fiber mechanoreceptors. Our findings suggest that mechanical sensitivity is decreased in Aβ-fiber LTMRs and increased in Aβ-HTMRs following vincristine treatment, providing insights into vincristine-induced numbness and mechanical allodynia.</p>\",\"PeriodicalId\":18851,\"journal\":{\"name\":\"Molecular Brain\",\"volume\":\"18 1\",\"pages\":\"52\"},\"PeriodicalIF\":2.9000,\"publicationDate\":\"2025-06-17\",\"publicationTypes\":\"Journal Article\",\"fieldsOfStudy\":null,\"isOpenAccess\":false,\"openAccessPdf\":\"https://www.ncbi.nlm.nih.gov/pmc/articles/PMC12175344/pdf/\",\"citationCount\":\"0\",\"resultStr\":null,\"platform\":\"Semanticscholar\",\"paperid\":null,\"PeriodicalName\":\"Molecular Brain\",\"FirstCategoryId\":\"3\",\"ListUrlMain\":\"https://doi.org/10.1186/s13041-025-01223-9\",\"RegionNum\":3,\"RegionCategory\":\"医学\",\"ArticlePicture\":[],\"TitleCN\":null,\"AbstractTextCN\":null,\"PMCID\":null,\"EPubDate\":\"\",\"PubModel\":\"\",\"JCR\":\"Q2\",\"JCRName\":\"NEUROSCIENCES\",\"Score\":null,\"Total\":0}","platform":"Semanticscholar","paperid":null,"PeriodicalName":"Molecular Brain","FirstCategoryId":"3","ListUrlMain":"https://doi.org/10.1186/s13041-025-01223-9","RegionNum":3,"RegionCategory":"医学","ArticlePicture":[],"TitleCN":null,"AbstractTextCN":null,"PMCID":null,"EPubDate":"","PubModel":"","JCR":"Q2","JCRName":"NEUROSCIENCES","Score":null,"Total":0}
引用次数: 0

摘要

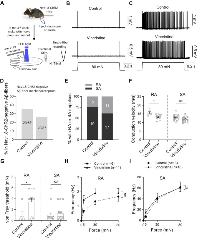
长春新碱是治疗各种类型癌症的重要化疗药物,但它会诱发周围神经病变,导致患者手脚麻木和机械性异痛。周围神经病变是长春新碱化疗的剂量限制性毒性。长春新碱治疗如何引起麻木和机械异位性痛仍不完全清楚。在本研究中,我们利用Nav1.8-ChR2转基因小鼠,利用光电生理方法可以对Nav1.8-ChR2阳性和Nav1.8-ChR2阴性的机械受体进行表征。nav1.8 - chr2阴性的Aβ-和a δ-纤维机械受体主要是低阈值机械受体(LTMRs)。另一方面,nav1.8 - chr2阳性的Aβ-和a δ-纤维机械感受器主要是高阈值机械感受器(HTMRs)。我们发现,在长春新碱处理的动物中,nav1.8 - chr2阴性的a - β-纤维机械受体的机械阈值显著升高,而nav1.8 - chr2阴性的a - δ-纤维机械受体的机械阈值则没有显著升高。相比之下,在长春新碱治疗后,nav1.8 - chr2阳性a β纤维机械受体的机械阈值显著降低。长春新碱处理对nav1.8 - chr2阳性的Aδ-和c纤维机械受体的机械敏感性没有显著影响。长春新碱治疗也不影响nav1.8 - chr2阳性的Aβ-、Aδ-和c纤维机械受体的光敏性。我们的研究结果表明,在长春新碱治疗后,a β-纤维ltmr的机械敏感性降低,a β- htmr的机械敏感性增加,这为长春新碱诱导的麻木和机械异常性痛提供了新的见解。
本文章由计算机程序翻译,如有差异,请以英文原文为准。

Effects of vincristine on the properties of low threshold mechanoreceptors and high threshold mechanoreceptors in the hindpaw glabrous skin of mice.

Effects of vincristine on the properties of low threshold mechanoreceptors and high threshold mechanoreceptors in the hindpaw glabrous skin of mice.

Effects of vincristine on the properties of low threshold mechanoreceptors and high threshold mechanoreceptors in the hindpaw glabrous skin of mice.

Effects of vincristine on the properties of low threshold mechanoreceptors and high threshold mechanoreceptors in the hindpaw glabrous skin of mice.

Vincristine is an important chemotherapy drug to treat various types of cancer, but it induces peripheral neuropathy, leading to numbness and mechanical allodynia in the hands and feet of patients. The peripheral neuropathy is a dose-limiting toxicity of vincristine chemotherapy. How vincristine treatment causes numbness and mechanical allodynia remains incompletely understood. In the present study, we utilized Nav1.8-ChR2 transgenic mice in which Nav1.8-ChR2-positive and Nav1.8-ChR2-negative mechanoreceptors could be characterized using the opto-electrophysiological method. Nav1.8-ChR2-negative Aβ- and Aδ-fiber mechanoreceptors are primarily low-threshold mechanoreceptors (LTMRs). On the other hand, Nav1.8-ChR2-positive Aβ- and Aδ-fiber mechanoreceptors are mainly high-threshold mechanoreceptors (HTMRs). We have shown that the mechanical threshold of Nav1.8-ChR2-negative Aβ-fiber mechanoreceptors, but not Nav1.8-ChR2-negative Aδ-fiber mechanoreceptors, were increased significantly in the animals treated with vincristine. In contrast, the mechanical threshold of Nav1.8-ChR2-positive Aβ-fiber mechanoreceptors were significantly reduced following vincristine treatment. Vincristine treatment did not significantly affect the mechanical sensitivity of Nav1.8-ChR2-positive Aδ- and C-fiber mechanoreceptors. Vincristine treatment also did not affect the opto-sensitivity of Nav1.8-ChR2-positive Aβ-, Aδ-, and C-fiber mechanoreceptors. Our findings suggest that mechanical sensitivity is decreased in Aβ-fiber LTMRs and increased in Aβ-HTMRs following vincristine treatment, providing insights into vincristine-induced numbness and mechanical allodynia.

求助全文
通过发布文献求助,成功后即可免费获取论文全文。 去求助
来源期刊
Molecular Brain
Molecular Brain NEUROSCIENCES-
CiteScore
7.30
自引率
0.00%
发文量
97
审稿时长
>12 weeks
期刊介绍: Molecular Brain is an open access, peer-reviewed journal that considers manuscripts on all aspects of studies on the nervous system at the molecular, cellular, and systems level providing a forum for scientists to communicate their findings. Molecular brain research is a rapidly expanding research field in which integrative approaches at the genetic, molecular, cellular and synaptic levels yield key information about the physiological and pathological brain. These studies involve the use of a wide range of modern techniques in molecular biology, genomics, proteomics, imaging and electrophysiology.
×
引用
GB/T 7714-2015
复制
MLA
复制
APA
复制
导出至
BibTeX EndNote RefMan NoteFirst NoteExpress
×
提示
您的信息不完整,为了账户安全,请先补充。
现在去补充
×
提示
您因"违规操作"
具体请查看互助需知
我知道了
×
提示
确定
请完成安全验证×
copy
已复制链接
快去分享给好友吧!
我知道了
右上角分享
点击右上角分享
0
联系我们:info@booksci.cn Book学术提供免费学术资源搜索服务,方便国内外学者检索中英文文献。致力于提供最便捷和优质的服务体验。 Copyright © 2023 布克学术 All rights reserved.
京ICP备2023020795号-1
ghs 京公网安备 11010802042870号
Book学术文献互助
Book学术文献互助群
群 号:604180095
Book学术官方微信