“用于重编程胶质母细胞瘤免疫抑制微环境的工程脑靶向外泌体”的勘误

IF 22.5
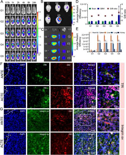
{"title":"“用于重编程胶质母细胞瘤免疫抑制微环境的工程脑靶向外泌体”的勘误","authors":"","doi":"10.1002/EXP.70002","DOIUrl":null,"url":null,"abstract":"<p>Jun Yang<sup>1,#</sup>, Yong Li<sup>1,#</sup>, Shaoping Jiang<sup>1</sup>, Yuxin Tian<sup>1</sup>, Mengjie Zhang<sup>1</sup>, Shuai Guo<sup>1</sup>, Pengfei Wu<sup>1</sup>, Jianan Li<sup>1</sup>, Lin Xu<sup>1</sup>, Wenpei Li<sup>1</sup>, Yushu Wang<sup>2</sup>, Huile Gao<sup>3</sup>, Yuanyu Huang<sup>1</sup>, Yuhua Weng<sup>1,*</sup>, Shaobo Ruan<sup>1,*</sup></p><p><sup>1</sup>School of Life Science, Advanced Research Institute of Multidisciplinary Science, Laboratory of Molecular Medicine and Biotherapy, Beijing Institute of Technology, Beijing, China</p><p><sup>2</sup>Department of Biomedical Engineering, Tufts University, Medford, Massachusetts, USA</p><p><sup>3</sup>West China School of Pharmacy, Sichuan University, Chengdu, China</p><p>J. Yang, Y. Li, S. Jiang, Y. Tian, M. Zhang, S. Guo, P. Wu, J. Li, L. Xu, W. Li, Y. Wang, H. Gao, Y. Huang, Y. Weng, S. Ruan, <i>Exploration</i> 2024, 20240039.</p><p>In our manuscript titled “Engineered brain-targeting exosome for reprogramming immunosuppressive microenvironment of glioblastoma,” the in vivo living images of G4 group at 0.5 and 1 h in Figure 5A were misplaced, and the in vivo living image of G3 group at 2 h used the wrong mouse due to a formatting error. The error was spotted in time after revisiting the article and we corrected this error by providing the revised image.</p><p>We apologize for this error.</p>","PeriodicalId":72997,"journal":{"name":"Exploration (Beijing, China)","volume":"5 3","pages":""},"PeriodicalIF":22.5000,"publicationDate":"2025-02-04","publicationTypes":"Journal Article","fieldsOfStudy":null,"isOpenAccess":false,"openAccessPdf":"https://onlinelibrary.wiley.com/doi/epdf/10.1002/EXP.70002","citationCount":"0","resultStr":"{\"title\":\"Erratum to “Engineered Brain-Targeting Exosome for Reprogramming Immunosuppressive Microenvironment of Glioblastoma”\",\"authors\":\"\",\"doi\":\"10.1002/EXP.70002\",\"DOIUrl\":null,\"url\":null,\"abstract\":\"<p>Jun Yang<sup>1,#</sup>, Yong Li<sup>1,#</sup>, Shaoping Jiang<sup>1</sup>, Yuxin Tian<sup>1</sup>, Mengjie Zhang<sup>1</sup>, Shuai Guo<sup>1</sup>, Pengfei Wu<sup>1</sup>, Jianan Li<sup>1</sup>, Lin Xu<sup>1</sup>, Wenpei Li<sup>1</sup>, Yushu Wang<sup>2</sup>, Huile Gao<sup>3</sup>, Yuanyu Huang<sup>1</sup>, Yuhua Weng<sup>1,*</sup>, Shaobo Ruan<sup>1,*</sup></p><p><sup>1</sup>School of Life Science, Advanced Research Institute of Multidisciplinary Science, Laboratory of Molecular Medicine and Biotherapy, Beijing Institute of Technology, Beijing, China</p><p><sup>2</sup>Department of Biomedical Engineering, Tufts University, Medford, Massachusetts, USA</p><p><sup>3</sup>West China School of Pharmacy, Sichuan University, Chengdu, China</p><p>J. Yang, Y. Li, S. Jiang, Y. Tian, M. Zhang, S. Guo, P. Wu, J. Li, L. Xu, W. Li, Y. Wang, H. Gao, Y. Huang, Y. Weng, S. Ruan, <i>Exploration</i> 2024, 20240039.</p><p>In our manuscript titled “Engineered brain-targeting exosome for reprogramming immunosuppressive microenvironment of glioblastoma,” the in vivo living images of G4 group at 0.5 and 1 h in Figure 5A were misplaced, and the in vivo living image of G3 group at 2 h used the wrong mouse due to a formatting error. The error was spotted in time after revisiting the article and we corrected this error by providing the revised image.</p><p>We apologize for this error.</p>\",\"PeriodicalId\":72997,\"journal\":{\"name\":\"Exploration (Beijing, China)\",\"volume\":\"5 3\",\"pages\":\"\"},\"PeriodicalIF\":22.5000,\"publicationDate\":\"2025-02-04\",\"publicationTypes\":\"Journal Article\",\"fieldsOfStudy\":null,\"isOpenAccess\":false,\"openAccessPdf\":\"https://onlinelibrary.wiley.com/doi/epdf/10.1002/EXP.70002\",\"citationCount\":\"0\",\"resultStr\":null,\"platform\":\"Semanticscholar\",\"paperid\":null,\"PeriodicalName\":\"Exploration (Beijing, China)\",\"FirstCategoryId\":\"1085\",\"ListUrlMain\":\"https://onlinelibrary.wiley.com/doi/10.1002/EXP.70002\",\"RegionNum\":0,\"RegionCategory\":null,\"ArticlePicture\":[],\"TitleCN\":null,\"AbstractTextCN\":null,\"PMCID\":null,\"EPubDate\":\"\",\"PubModel\":\"\",\"JCR\":\"\",\"JCRName\":\"\",\"Score\":null,\"Total\":0}","platform":"Semanticscholar","paperid":null,"PeriodicalName":"Exploration (Beijing, China)","FirstCategoryId":"1085","ListUrlMain":"https://onlinelibrary.wiley.com/doi/10.1002/EXP.70002","RegionNum":0,"RegionCategory":null,"ArticlePicture":[],"TitleCN":null,"AbstractTextCN":null,"PMCID":null,"EPubDate":"","PubModel":"","JCR":"","JCRName":"","Score":null,"Total":0}
引用次数: 0

摘要

杨军1,#,李勇1,#,江少平1,田玉新1,张梦杰1,郭帅1,吴鹏飞1,李佳男1,徐林1,李文培1,王玉树2,高慧乐3,黄元宇1,翁玉华1,*,苑少波1,*1北京理工大学生命科学学院,多学科科学高级研究所,分子医学与生物治疗实验室,美国马萨诸塞州梅德福塔夫茨大学生物医学工程系,美国马萨诸塞州,华西药学院,四川大学,中国成都杨勇,李勇,姜树林,田玉玉,张明,郭树生,吴鹏,李建军,徐磊,李伟,王勇,高华,黄勇,翁勇,阮生,勘探2024,20240039。在我们的稿件《用于重编程胶质母细胞瘤免疫抑制微环境的工程脑靶向外泌体》中,图5A中G4组0.5和1 h的活体图像错位,G3组2 h的活体图像由于格式错误使用了错误的小鼠。在重新访问文章后,我们及时发现了这个错误,并通过提供修改后的图像来纠正这个错误。我们为这个错误道歉。
本文章由计算机程序翻译,如有差异,请以英文原文为准。

Erratum to “Engineered Brain-Targeting Exosome for Reprogramming Immunosuppressive Microenvironment of Glioblastoma”

Erratum to “Engineered Brain-Targeting Exosome for Reprogramming Immunosuppressive Microenvironment of Glioblastoma”

Jun Yang1,#, Yong Li1,#, Shaoping Jiang1, Yuxin Tian1, Mengjie Zhang1, Shuai Guo1, Pengfei Wu1, Jianan Li1, Lin Xu1, Wenpei Li1, Yushu Wang2, Huile Gao3, Yuanyu Huang1, Yuhua Weng1,*, Shaobo Ruan1,*

1School of Life Science, Advanced Research Institute of Multidisciplinary Science, Laboratory of Molecular Medicine and Biotherapy, Beijing Institute of Technology, Beijing, China

2Department of Biomedical Engineering, Tufts University, Medford, Massachusetts, USA

3West China School of Pharmacy, Sichuan University, Chengdu, China

J. Yang, Y. Li, S. Jiang, Y. Tian, M. Zhang, S. Guo, P. Wu, J. Li, L. Xu, W. Li, Y. Wang, H. Gao, Y. Huang, Y. Weng, S. Ruan, Exploration 2024, 20240039.

In our manuscript titled “Engineered brain-targeting exosome for reprogramming immunosuppressive microenvironment of glioblastoma,” the in vivo living images of G4 group at 0.5 and 1 h in Figure 5A were misplaced, and the in vivo living image of G3 group at 2 h used the wrong mouse due to a formatting error. The error was spotted in time after revisiting the article and we corrected this error by providing the revised image.

We apologize for this error.

求助全文
通过发布文献求助,成功后即可免费获取论文全文。 去求助
来源期刊
CiteScore
17.20
自引率
0.00%
发文量
0
×
引用
GB/T 7714-2015
复制
MLA
复制
APA
复制
导出至
BibTeX EndNote RefMan NoteFirst NoteExpress
×
提示
您的信息不完整,为了账户安全,请先补充。
现在去补充
×
提示
您因"违规操作"
具体请查看互助需知
我知道了
×
提示
确定
请完成安全验证×
copy
已复制链接
快去分享给好友吧!
我知道了
右上角分享
点击右上角分享
0
联系我们:info@booksci.cn Book学术提供免费学术资源搜索服务,方便国内外学者检索中英文文献。致力于提供最便捷和优质的服务体验。 Copyright © 2023 布克学术 All rights reserved.
京ICP备2023020795号-1
ghs 京公网安备 11010802042870号
Book学术文献互助
Book学术文献互助群
群 号:604180095
Book学术官方微信