EXPRESS:术前活性氧通过半凝集素-3加重神经炎症,加重术后痛觉过敏。

IF 2.8 3区 医学 Q2 NEUROSCIENCES
Molecular Pain Pub Date : 2025-01-01 Epub Date: 2025-06-13 DOI:10.1177/17448069251353026
Xuemei Zheng, Bin Shu, Ai Yan, Yonggang Liang, Niannian Huang, Houping Wang, Weilong Hong, Yongqin Chen, He Huang, Guangyou Duan
{"title":"EXPRESS:术前活性氧通过半凝集素-3加重神经炎症,加重术后痛觉过敏。","authors":"Xuemei Zheng, Bin Shu, Ai Yan, Yonggang Liang, Niannian Huang, Houping Wang, Weilong Hong, Yongqin Chen, He Huang, Guangyou Duan","doi":"10.1177/17448069251353026","DOIUrl":null,"url":null,"abstract":"<p><p>Patients with preoperative pathological conditions such as anxiety, depression, and sleep disorders experience more severe postoperative pain, suggesting that preoperative pathological changes in patients may affect postoperative pain. However, the potential pathophysiological changes associated with postoperative pain remain unknown. Here, this study initially employed clinical research to investigate potential pathophysiological changes related to postoperative pain. Subsequently, animal behavioral experiments and mechanistic explorations were conducted accordingly. Pregnant women undergoing cesarean sections who could provide preoperative cerebrospinal fluid were selected as subjects. Preoperative cerebrospinal fluid proteomics, postoperative pain intensity, and neutrophil-to-lymphocyte ratio (NLR) were analyzed. Rats were used to model the corresponding preoperative pathological state. Mechanical pain thresholds were measured after plantar incision and spinal cords were harvested for analysis. Clinical studies showed that one-quarter of the proteins positively correlated with postoperative pain were related to reactive oxygen species (ROS). Furthermore, the NLR-Ratio, reflecting postoperative inflammation level, increased with the severity of postoperative pain. Establishing a preoperative ROS-increased model with oxidant t-BOOH enhanced postoperative acute mechanical hyperalgesia and spinal neuroinflammation in rats. Conversely, preoperative administration of antioxidant VE, reducing ROS, alleviated postoperative hyperalgesia and spinal neuroinflammation. galectin-3 inhibitors mitigated postoperative hyperalgesia and neuroinflammation in the preoperative ROS-increased model. Additionally, The effects of galectin-3 on pain sensitization and pro-inflammation in vitro were mediated by the TLR4 receptor. Thus, this study demonstrated that preoperative ROS exacerbated postoperative hyperalgesia via galectin-3-mediated neuroinflammation, suggesting that galectin-3 may be a potential therapeutic target for alleviating postoperative pain in clinical patients.</p>","PeriodicalId":19010,"journal":{"name":"Molecular Pain","volume":" ","pages":"17448069251353026"},"PeriodicalIF":2.8000,"publicationDate":"2025-01-01","publicationTypes":"Journal Article","fieldsOfStudy":null,"isOpenAccess":false,"openAccessPdf":"https://www.ncbi.nlm.nih.gov/pmc/articles/PMC12206262/pdf/","citationCount":"0","resultStr":"{\"title\":\"Preoperative reactive oxygen species exacerbate postoperative hyperalgesia by aggravating neuroinflammation through galectin-3.\",\"authors\":\"Xuemei Zheng, Bin Shu, Ai Yan, Yonggang Liang, Niannian Huang, Houping Wang, Weilong Hong, Yongqin Chen, He Huang, Guangyou Duan\",\"doi\":\"10.1177/17448069251353026\",\"DOIUrl\":null,\"url\":null,\"abstract\":\"<p><p>Patients with preoperative pathological conditions such as anxiety, depression, and sleep disorders experience more severe postoperative pain, suggesting that preoperative pathological changes in patients may affect postoperative pain. However, the potential pathophysiological changes associated with postoperative pain remain unknown. Here, this study initially employed clinical research to investigate potential pathophysiological changes related to postoperative pain. Subsequently, animal behavioral experiments and mechanistic explorations were conducted accordingly. Pregnant women undergoing cesarean sections who could provide preoperative cerebrospinal fluid were selected as subjects. Preoperative cerebrospinal fluid proteomics, postoperative pain intensity, and neutrophil-to-lymphocyte ratio (NLR) were analyzed. Rats were used to model the corresponding preoperative pathological state. Mechanical pain thresholds were measured after plantar incision and spinal cords were harvested for analysis. Clinical studies showed that one-quarter of the proteins positively correlated with postoperative pain were related to reactive oxygen species (ROS). Furthermore, the NLR-Ratio, reflecting postoperative inflammation level, increased with the severity of postoperative pain. Establishing a preoperative ROS-increased model with oxidant t-BOOH enhanced postoperative acute mechanical hyperalgesia and spinal neuroinflammation in rats. Conversely, preoperative administration of antioxidant VE, reducing ROS, alleviated postoperative hyperalgesia and spinal neuroinflammation. galectin-3 inhibitors mitigated postoperative hyperalgesia and neuroinflammation in the preoperative ROS-increased model. Additionally, The effects of galectin-3 on pain sensitization and pro-inflammation in vitro were mediated by the TLR4 receptor. Thus, this study demonstrated that preoperative ROS exacerbated postoperative hyperalgesia via galectin-3-mediated neuroinflammation, suggesting that galectin-3 may be a potential therapeutic target for alleviating postoperative pain in clinical patients.</p>\",\"PeriodicalId\":19010,\"journal\":{\"name\":\"Molecular Pain\",\"volume\":\" \",\"pages\":\"17448069251353026\"},\"PeriodicalIF\":2.8000,\"publicationDate\":\"2025-01-01\",\"publicationTypes\":\"Journal Article\",\"fieldsOfStudy\":null,\"isOpenAccess\":false,\"openAccessPdf\":\"https://www.ncbi.nlm.nih.gov/pmc/articles/PMC12206262/pdf/\",\"citationCount\":\"0\",\"resultStr\":null,\"platform\":\"Semanticscholar\",\"paperid\":null,\"PeriodicalName\":\"Molecular Pain\",\"FirstCategoryId\":\"3\",\"ListUrlMain\":\"https://doi.org/10.1177/17448069251353026\",\"RegionNum\":3,\"RegionCategory\":\"医学\",\"ArticlePicture\":[],\"TitleCN\":null,\"AbstractTextCN\":null,\"PMCID\":null,\"EPubDate\":\"2025/6/13 0:00:00\",\"PubModel\":\"Epub\",\"JCR\":\"Q2\",\"JCRName\":\"NEUROSCIENCES\",\"Score\":null,\"Total\":0}","platform":"Semanticscholar","paperid":null,"PeriodicalName":"Molecular Pain","FirstCategoryId":"3","ListUrlMain":"https://doi.org/10.1177/17448069251353026","RegionNum":3,"RegionCategory":"医学","ArticlePicture":[],"TitleCN":null,"AbstractTextCN":null,"PMCID":null,"EPubDate":"2025/6/13 0:00:00","PubModel":"Epub","JCR":"Q2","JCRName":"NEUROSCIENCES","Score":null,"Total":0}
引用次数: 0

摘要

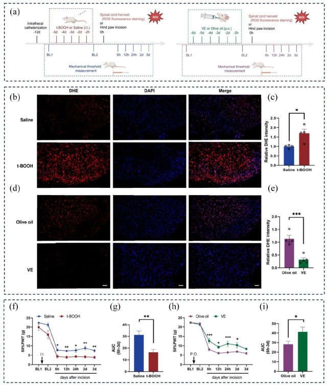
术前有焦虑、抑郁、睡眠障碍等病理情况的患者术后疼痛更严重,提示患者术前病理改变可能影响术后疼痛。然而,与术后疼痛相关的潜在病理生理变化仍然未知。在这里,本研究最初采用临床研究来调查与术后疼痛相关的潜在病理生理变化。随后进行动物行为实验和机理探索。选择剖宫产术中能够提供术前脑脊液的孕妇作为研究对象。分析术前脑脊液蛋白质组学、术后疼痛强度和中性粒细胞与淋巴细胞比值(NLR)。采用大鼠模拟相应的术前病理状态。在足底切开后测量机械痛阈值,并收集脊髓进行分析。临床研究表明,与术后疼痛呈正相关的蛋白中有四分之一与活性氧(ROS)有关。此外,反映术后炎症水平的NLR-Ratio随着术后疼痛的严重程度而增加。建立氧化t-BOOH增强大鼠术后急性机械性痛觉过敏和脊髓神经炎症的术前ros升高模型。相反,术前给予抗氧化剂VE,减少ROS,减轻术后痛觉过敏和脊髓神经炎症。半乳糖凝集素-3抑制剂在术前ros增加模型中减轻了术后痛觉过敏和神经炎症。此外,半乳糖凝集素-3对体外疼痛致敏和促炎症的作用是由TLR4受体介导的。因此,本研究表明术前ROS通过半乳糖凝集素-3介导的神经炎症加重了术后痛觉过敏,提示半乳糖凝集素-3可能是缓解临床患者术后疼痛的潜在治疗靶点。
本文章由计算机程序翻译,如有差异,请以英文原文为准。

Preoperative reactive oxygen species exacerbate postoperative hyperalgesia by aggravating neuroinflammation through galectin-3.

Preoperative reactive oxygen species exacerbate postoperative hyperalgesia by aggravating neuroinflammation through galectin-3.

Preoperative reactive oxygen species exacerbate postoperative hyperalgesia by aggravating neuroinflammation through galectin-3.

Preoperative reactive oxygen species exacerbate postoperative hyperalgesia by aggravating neuroinflammation through galectin-3.

Patients with preoperative pathological conditions such as anxiety, depression, and sleep disorders experience more severe postoperative pain, suggesting that preoperative pathological changes in patients may affect postoperative pain. However, the potential pathophysiological changes associated with postoperative pain remain unknown. Here, this study initially employed clinical research to investigate potential pathophysiological changes related to postoperative pain. Subsequently, animal behavioral experiments and mechanistic explorations were conducted accordingly. Pregnant women undergoing cesarean sections who could provide preoperative cerebrospinal fluid were selected as subjects. Preoperative cerebrospinal fluid proteomics, postoperative pain intensity, and neutrophil-to-lymphocyte ratio (NLR) were analyzed. Rats were used to model the corresponding preoperative pathological state. Mechanical pain thresholds were measured after plantar incision and spinal cords were harvested for analysis. Clinical studies showed that one-quarter of the proteins positively correlated with postoperative pain were related to reactive oxygen species (ROS). Furthermore, the NLR-Ratio, reflecting postoperative inflammation level, increased with the severity of postoperative pain. Establishing a preoperative ROS-increased model with oxidant t-BOOH enhanced postoperative acute mechanical hyperalgesia and spinal neuroinflammation in rats. Conversely, preoperative administration of antioxidant VE, reducing ROS, alleviated postoperative hyperalgesia and spinal neuroinflammation. galectin-3 inhibitors mitigated postoperative hyperalgesia and neuroinflammation in the preoperative ROS-increased model. Additionally, The effects of galectin-3 on pain sensitization and pro-inflammation in vitro were mediated by the TLR4 receptor. Thus, this study demonstrated that preoperative ROS exacerbated postoperative hyperalgesia via galectin-3-mediated neuroinflammation, suggesting that galectin-3 may be a potential therapeutic target for alleviating postoperative pain in clinical patients.

求助全文
通过发布文献求助,成功后即可免费获取论文全文。 去求助
来源期刊
Molecular Pain
Molecular Pain 医学-神经科学
CiteScore
5.60
自引率
3.00%
发文量
56
审稿时长
6-12 weeks
期刊介绍: Molecular Pain is a peer-reviewed, open access journal that considers manuscripts in pain research at the cellular, subcellular and molecular levels. Molecular Pain provides a forum for molecular pain scientists to communicate their research findings in a targeted manner to others in this important and growing field.
×
引用
GB/T 7714-2015
复制
MLA
复制
APA
复制
导出至
BibTeX EndNote RefMan NoteFirst NoteExpress
×
提示
您的信息不完整,为了账户安全,请先补充。
现在去补充
×
提示
您因"违规操作"
具体请查看互助需知
我知道了
×
提示
确定
请完成安全验证×
copy
已复制链接
快去分享给好友吧!
我知道了
右上角分享
点击右上角分享
0
联系我们:info@booksci.cn Book学术提供免费学术资源搜索服务,方便国内外学者检索中英文文献。致力于提供最便捷和优质的服务体验。 Copyright © 2023 布克学术 All rights reserved.
京ICP备2023020795号-1
ghs 京公网安备 11010802042870号
Book学术文献互助
Book学术文献互助群
群 号:604180095
Book学术官方微信