高度适合非洲猪瘟病毒复制和I型干扰素诱导免疫研究的LFBK细胞。

IF 3.5 1区 农林科学 Q1 VETERINARY SCIENCES
Eun-Gyeong Lee, Sang-Min Kang, Dongseob Tark
{"title":"高度适合非洲猪瘟病毒复制和I型干扰素诱导免疫研究的LFBK细胞。","authors":"Eun-Gyeong Lee, Sang-Min Kang, Dongseob Tark","doi":"10.1186/s13567-025-01543-7","DOIUrl":null,"url":null,"abstract":"<p><p>African swine fever virus (ASFV), the causative agent of African swine fever, is a fatal haemorrhagic virus affecting domestic pigs and wild boars. The primary target cells for ASFV infection are porcine alveolar macrophages (PAMs); however, PAM isolation and maintenance are technically challenging, and genetic manipulation of these cells is difficult. The lack of suitable cell lines that support ASFV infection and replication has significantly hindered vaccine development. This study aimed to overcome these limitations and advance ASFV research. The results demonstrate that the foetal porcine kidney cells (LFBK) are suitable for ASFV studies. We observed that ASFV replicated significantly more efficiently in LFBK cells than in PAMs. Furthermore, LFBK cells exhibited antiviral immune responses similar to PAMs following ASFV infection or DNA analog. These findings suggest that the LFBK cell line could provide a much-needed platform for studying ASFV replication and pathogenesis while serving as a valuable tool for understanding ASFV-induced immune mechanisms.</p>","PeriodicalId":23658,"journal":{"name":"Veterinary Research","volume":"56 1","pages":"116"},"PeriodicalIF":3.5000,"publicationDate":"2025-06-11","publicationTypes":"Journal Article","fieldsOfStudy":null,"isOpenAccess":false,"openAccessPdf":"https://www.ncbi.nlm.nih.gov/pmc/articles/PMC12153162/pdf/","citationCount":"0","resultStr":"{\"title\":\"Highly suitable LFBK cells for African swine fever virus replication and type I interferon-induced immune studies.\",\"authors\":\"Eun-Gyeong Lee, Sang-Min Kang, Dongseob Tark\",\"doi\":\"10.1186/s13567-025-01543-7\",\"DOIUrl\":null,\"url\":null,\"abstract\":\"<p><p>African swine fever virus (ASFV), the causative agent of African swine fever, is a fatal haemorrhagic virus affecting domestic pigs and wild boars. The primary target cells for ASFV infection are porcine alveolar macrophages (PAMs); however, PAM isolation and maintenance are technically challenging, and genetic manipulation of these cells is difficult. The lack of suitable cell lines that support ASFV infection and replication has significantly hindered vaccine development. This study aimed to overcome these limitations and advance ASFV research. The results demonstrate that the foetal porcine kidney cells (LFBK) are suitable for ASFV studies. We observed that ASFV replicated significantly more efficiently in LFBK cells than in PAMs. Furthermore, LFBK cells exhibited antiviral immune responses similar to PAMs following ASFV infection or DNA analog. These findings suggest that the LFBK cell line could provide a much-needed platform for studying ASFV replication and pathogenesis while serving as a valuable tool for understanding ASFV-induced immune mechanisms.</p>\",\"PeriodicalId\":23658,\"journal\":{\"name\":\"Veterinary Research\",\"volume\":\"56 1\",\"pages\":\"116\"},\"PeriodicalIF\":3.5000,\"publicationDate\":\"2025-06-11\",\"publicationTypes\":\"Journal Article\",\"fieldsOfStudy\":null,\"isOpenAccess\":false,\"openAccessPdf\":\"https://www.ncbi.nlm.nih.gov/pmc/articles/PMC12153162/pdf/\",\"citationCount\":\"0\",\"resultStr\":null,\"platform\":\"Semanticscholar\",\"paperid\":null,\"PeriodicalName\":\"Veterinary Research\",\"FirstCategoryId\":\"97\",\"ListUrlMain\":\"https://doi.org/10.1186/s13567-025-01543-7\",\"RegionNum\":1,\"RegionCategory\":\"农林科学\",\"ArticlePicture\":[],\"TitleCN\":null,\"AbstractTextCN\":null,\"PMCID\":null,\"EPubDate\":\"\",\"PubModel\":\"\",\"JCR\":\"Q1\",\"JCRName\":\"VETERINARY SCIENCES\",\"Score\":null,\"Total\":0}","platform":"Semanticscholar","paperid":null,"PeriodicalName":"Veterinary Research","FirstCategoryId":"97","ListUrlMain":"https://doi.org/10.1186/s13567-025-01543-7","RegionNum":1,"RegionCategory":"农林科学","ArticlePicture":[],"TitleCN":null,"AbstractTextCN":null,"PMCID":null,"EPubDate":"","PubModel":"","JCR":"Q1","JCRName":"VETERINARY SCIENCES","Score":null,"Total":0}
引用次数: 0

摘要

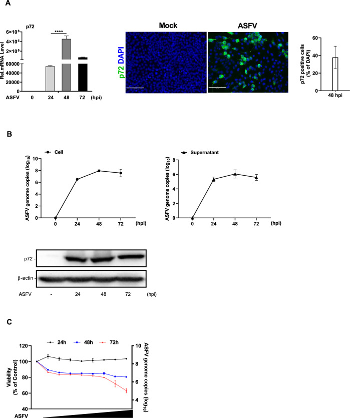
非洲猪瘟病毒(ASFV)是非洲猪瘟的病原体,是一种影响家猪和野猪的致命出血性病毒。ASFV感染的主要靶细胞是猪肺泡巨噬细胞(PAMs);然而,PAM的分离和维护在技术上具有挑战性,对这些细胞进行遗传操作也很困难。缺乏支持非洲猪瘟病毒感染和复制的合适细胞系严重阻碍了疫苗的开发。本研究旨在克服这些局限性,推进ASFV的研究。结果表明,猪胎肾细胞(LFBK)适合用于非洲猪瘟病毒的研究。我们观察到ASFV在LFBK细胞中的复制效率明显高于PAMs。此外,LFBK细胞在ASFV感染或DNA类似物后表现出类似于PAMs的抗病毒免疫反应。这些发现表明,LFBK细胞系可以为研究非洲猪瘟病毒的复制和发病机制提供一个急需的平台,同时也可以作为了解非洲猪瘟病毒诱导的免疫机制的有价值的工具。
本文章由计算机程序翻译,如有差异,请以英文原文为准。

Highly suitable LFBK cells for African swine fever virus replication and type I interferon-induced immune studies.

Highly suitable LFBK cells for African swine fever virus replication and type I interferon-induced immune studies.

Highly suitable LFBK cells for African swine fever virus replication and type I interferon-induced immune studies.

Highly suitable LFBK cells for African swine fever virus replication and type I interferon-induced immune studies.

African swine fever virus (ASFV), the causative agent of African swine fever, is a fatal haemorrhagic virus affecting domestic pigs and wild boars. The primary target cells for ASFV infection are porcine alveolar macrophages (PAMs); however, PAM isolation and maintenance are technically challenging, and genetic manipulation of these cells is difficult. The lack of suitable cell lines that support ASFV infection and replication has significantly hindered vaccine development. This study aimed to overcome these limitations and advance ASFV research. The results demonstrate that the foetal porcine kidney cells (LFBK) are suitable for ASFV studies. We observed that ASFV replicated significantly more efficiently in LFBK cells than in PAMs. Furthermore, LFBK cells exhibited antiviral immune responses similar to PAMs following ASFV infection or DNA analog. These findings suggest that the LFBK cell line could provide a much-needed platform for studying ASFV replication and pathogenesis while serving as a valuable tool for understanding ASFV-induced immune mechanisms.

求助全文
通过发布文献求助,成功后即可免费获取论文全文。 去求助
来源期刊
Veterinary Research
Veterinary Research 农林科学-兽医学
CiteScore
7.00
自引率
4.50%
发文量
92
审稿时长
3 months
期刊介绍: Veterinary Research is an open access journal that publishes high quality and novel research and review articles focusing on all aspects of infectious diseases and host-pathogen interaction in animals.
×
引用
GB/T 7714-2015
复制
MLA
复制
APA
复制
导出至
BibTeX EndNote RefMan NoteFirst NoteExpress
×
提示
您的信息不完整,为了账户安全,请先补充。
现在去补充
×
提示
您因"违规操作"
具体请查看互助需知
我知道了
×
提示
确定
请完成安全验证×
copy
已复制链接
快去分享给好友吧!
我知道了
右上角分享
点击右上角分享
0
联系我们:info@booksci.cn Book学术提供免费学术资源搜索服务,方便国内外学者检索中英文文献。致力于提供最便捷和优质的服务体验。 Copyright © 2023 布克学术 All rights reserved.
京ICP备2023020795号-1
ghs 京公网安备 11010802042870号
Book学术文献互助
Book学术文献互助群
群 号:604180095
Book学术官方微信