姜黄水提物与合欢水提物联合应用,通过抑制睾酮诱导的前列腺细胞增殖,改善体内外良性前列腺增生。

IF 1.5 4区 医学 Q3 NUTRITION & DIETETICS
Nutrition Research and Practice Pub Date : 2025-06-01 Epub Date: 2024-12-09 DOI:10.4162/nrp.2025.19.3.345
Ja Yeon Park, Woo Yong Park, Beomsu Lee, Gahee Song, Yunu Jung, Hyun Jeong Kwak, Kwang Seok Ahn, Jinbong Park, Jae-Young Um
{"title":"姜黄水提物与合欢水提物联合应用,通过抑制睾酮诱导的前列腺细胞增殖,改善体内外良性前列腺增生。","authors":"Ja Yeon Park, Woo Yong Park, Beomsu Lee, Gahee Song, Yunu Jung, Hyun Jeong Kwak, Kwang Seok Ahn, Jinbong Park, Jae-Young Um","doi":"10.4162/nrp.2025.19.3.345","DOIUrl":null,"url":null,"abstract":"<p><strong>Background/objectives: </strong>The traditional medicinal use of <i>Curcumae</i> Radix (CR) and <i>Syzygii</i> Flos (SF) supports the possible application in prostate-related diseases. In this study, we studied the therapeutic effects of CR and SF on benign prostatic hyperplasia (BPH) focusing on the proliferation of prostate cells.</p><p><strong>Materials/methods: </strong>We established BPH mimicking <i>in vitro</i> and <i>in vivo</i> models to confirm the BPH-improving effects of CR and SF. The human prostate epithelial cell RWPE-1 and myofibroblast stromal cell WPMY-1 were treated 0.5 µM of testosterone propionate (TP) to induce cell proliferation. Also, BPH was induced by a 2-week-pretreatment with daily subcutaneous injections of TP (5 mg/kg/day) in the inguinal region of rats. Then, the TP-injected rats were divided into 5 groups as following: a BPH group (TP with corn oil), a CR group (TP with CR, 50 mg/kg/day), an SF group (TP with SF, 50 mg/kg/day), a CR+SF group (TP with the combination of CR and SF (CR+SF), 50 mg/kg/day), and a finasteride (Fi) group (TP with Fi, 1mg/kg/day). All treatments were carried out for 4 weeks following the pre-2-week period.</p><p><strong>Results: </strong>TP treatments induced several pathological symptoms of BPH, such as enlarged prostate tissue, increased dihydrotestosterone serum level, and thickened epithelial thickness in TP-induced BPH rats. CR and SF treatment significantly alleviated these signs. In addition, CR and SF reduced the protein expression of BPH-related factors and cell proliferation. Similar patterns of changes were also seen <i>in vitro</i> models. Interestingly, the number of sperms decreased in Fi group, while in the CR+SF group, there was no reduction in sperm counts.</p><p><strong>Conclusion: </strong>These results showed that CR and SF alleviated BPH by inhibiting cell proliferation. Also, unlike Fi, sperm loss did not occur by CR and SF co-treatment. Based on these results, we suggested that CR and SF are new substitutes for BPH treatment.</p>","PeriodicalId":19232,"journal":{"name":"Nutrition Research and Practice","volume":"19 3","pages":"345-360"},"PeriodicalIF":1.5000,"publicationDate":"2025-06-01","publicationTypes":"Journal Article","fieldsOfStudy":null,"isOpenAccess":false,"openAccessPdf":"https://www.ncbi.nlm.nih.gov/pmc/articles/PMC12148630/pdf/","citationCount":"0","resultStr":"{\"title\":\"The combination of water extracts of <i>Curcumae</i> Radix and <i>Syzygii</i> Flos improves benign prostatic hyperplasia by suppressing testosterone-induced proliferation of prostate cells <i>in vivo</i> and <i>in vitro</i>.\",\"authors\":\"Ja Yeon Park, Woo Yong Park, Beomsu Lee, Gahee Song, Yunu Jung, Hyun Jeong Kwak, Kwang Seok Ahn, Jinbong Park, Jae-Young Um\",\"doi\":\"10.4162/nrp.2025.19.3.345\",\"DOIUrl\":null,\"url\":null,\"abstract\":\"<p><strong>Background/objectives: </strong>The traditional medicinal use of <i>Curcumae</i> Radix (CR) and <i>Syzygii</i> Flos (SF) supports the possible application in prostate-related diseases. In this study, we studied the therapeutic effects of CR and SF on benign prostatic hyperplasia (BPH) focusing on the proliferation of prostate cells.</p><p><strong>Materials/methods: </strong>We established BPH mimicking <i>in vitro</i> and <i>in vivo</i> models to confirm the BPH-improving effects of CR and SF. The human prostate epithelial cell RWPE-1 and myofibroblast stromal cell WPMY-1 were treated 0.5 µM of testosterone propionate (TP) to induce cell proliferation. Also, BPH was induced by a 2-week-pretreatment with daily subcutaneous injections of TP (5 mg/kg/day) in the inguinal region of rats. Then, the TP-injected rats were divided into 5 groups as following: a BPH group (TP with corn oil), a CR group (TP with CR, 50 mg/kg/day), an SF group (TP with SF, 50 mg/kg/day), a CR+SF group (TP with the combination of CR and SF (CR+SF), 50 mg/kg/day), and a finasteride (Fi) group (TP with Fi, 1mg/kg/day). All treatments were carried out for 4 weeks following the pre-2-week period.</p><p><strong>Results: </strong>TP treatments induced several pathological symptoms of BPH, such as enlarged prostate tissue, increased dihydrotestosterone serum level, and thickened epithelial thickness in TP-induced BPH rats. CR and SF treatment significantly alleviated these signs. In addition, CR and SF reduced the protein expression of BPH-related factors and cell proliferation. Similar patterns of changes were also seen <i>in vitro</i> models. Interestingly, the number of sperms decreased in Fi group, while in the CR+SF group, there was no reduction in sperm counts.</p><p><strong>Conclusion: </strong>These results showed that CR and SF alleviated BPH by inhibiting cell proliferation. Also, unlike Fi, sperm loss did not occur by CR and SF co-treatment. Based on these results, we suggested that CR and SF are new substitutes for BPH treatment.</p>\",\"PeriodicalId\":19232,\"journal\":{\"name\":\"Nutrition Research and Practice\",\"volume\":\"19 3\",\"pages\":\"345-360\"},\"PeriodicalIF\":1.5000,\"publicationDate\":\"2025-06-01\",\"publicationTypes\":\"Journal Article\",\"fieldsOfStudy\":null,\"isOpenAccess\":false,\"openAccessPdf\":\"https://www.ncbi.nlm.nih.gov/pmc/articles/PMC12148630/pdf/\",\"citationCount\":\"0\",\"resultStr\":null,\"platform\":\"Semanticscholar\",\"paperid\":null,\"PeriodicalName\":\"Nutrition Research and Practice\",\"FirstCategoryId\":\"3\",\"ListUrlMain\":\"https://doi.org/10.4162/nrp.2025.19.3.345\",\"RegionNum\":4,\"RegionCategory\":\"医学\",\"ArticlePicture\":[],\"TitleCN\":null,\"AbstractTextCN\":null,\"PMCID\":null,\"EPubDate\":\"2024/12/9 0:00:00\",\"PubModel\":\"Epub\",\"JCR\":\"Q3\",\"JCRName\":\"NUTRITION & DIETETICS\",\"Score\":null,\"Total\":0}","platform":"Semanticscholar","paperid":null,"PeriodicalName":"Nutrition Research and Practice","FirstCategoryId":"3","ListUrlMain":"https://doi.org/10.4162/nrp.2025.19.3.345","RegionNum":4,"RegionCategory":"医学","ArticlePicture":[],"TitleCN":null,"AbstractTextCN":null,"PMCID":null,"EPubDate":"2024/12/9 0:00:00","PubModel":"Epub","JCR":"Q3","JCRName":"NUTRITION & DIETETICS","Score":null,"Total":0}
引用次数: 0

摘要

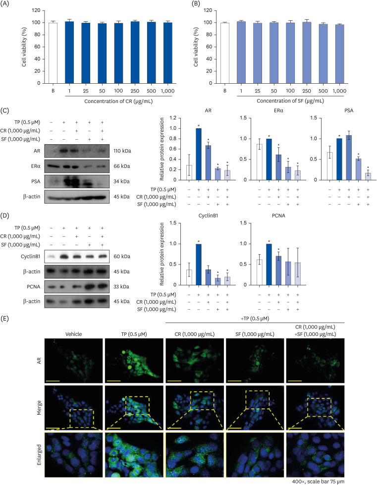
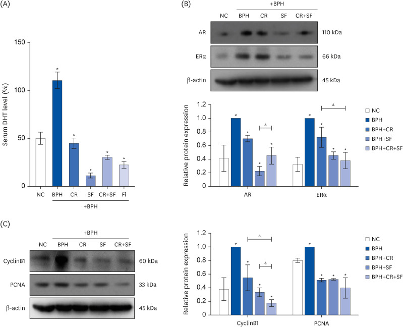
背景/目的:Curcumae Radix (CR)和Syzygii Flos (SF)的传统药用价值支持了其在前列腺相关疾病中的潜在应用。在本研究中,我们研究了CR和SF对良性前列腺增生(BPH)的治疗作用,重点是前列腺细胞的增殖。材料/方法:建立体外和体内模拟BPH模型,证实CR和SF对BPH的改善作用。用0.5µM丙酸睾酮(TP)诱导人前列腺上皮细胞RWPE-1和肌成纤维基质细胞WPMY-1增殖。大鼠腹股沟区每日皮下注射TP (5 mg/kg/天)预处理2周,诱导BPH。然后将TP注射大鼠分为5组:BPH组(TP +玉米油)、CR组(TP + CR, 50 mg/kg/d)、SF组(TP +SF, 50 mg/kg/d)、CR+SF组(TP +SF, 50 mg/kg/d)、非那雄胺组(TP + Fi, 1mg/kg/d)。所有治疗均在前2周后的第4周进行。结果:TP诱导的BPH大鼠出现前列腺组织增大、血清双氢睾酮水平升高、上皮细胞厚度增厚等病理症状。CR和SF治疗可显著缓解这些症状。此外,CR和SF降低了bph相关因子的蛋白表达和细胞增殖。在体外模型中也观察到类似的变化模式。有趣的是,Fi组精子数量减少,而CR+SF组精子数量没有减少。结论:CR和SF通过抑制细胞增殖来减轻BPH。此外,与Fi不同的是,CR和SF联合治疗没有发生精子丢失。基于这些结果,我们认为CR和SF是治疗BPH的新替代品。
本文章由计算机程序翻译,如有差异,请以英文原文为准。

The combination of water extracts of <i>Curcumae</i> Radix and <i>Syzygii</i> Flos improves benign prostatic hyperplasia by suppressing testosterone-induced proliferation of prostate cells <i>in vivo</i> and <i>in vitro</i>.

The combination of water extracts of <i>Curcumae</i> Radix and <i>Syzygii</i> Flos improves benign prostatic hyperplasia by suppressing testosterone-induced proliferation of prostate cells <i>in vivo</i> and <i>in vitro</i>.

The combination of water extracts of <i>Curcumae</i> Radix and <i>Syzygii</i> Flos improves benign prostatic hyperplasia by suppressing testosterone-induced proliferation of prostate cells <i>in vivo</i> and <i>in vitro</i>.

The combination of water extracts of Curcumae Radix and Syzygii Flos improves benign prostatic hyperplasia by suppressing testosterone-induced proliferation of prostate cells in vivo and in vitro.

Background/objectives: The traditional medicinal use of Curcumae Radix (CR) and Syzygii Flos (SF) supports the possible application in prostate-related diseases. In this study, we studied the therapeutic effects of CR and SF on benign prostatic hyperplasia (BPH) focusing on the proliferation of prostate cells.

Materials/methods: We established BPH mimicking in vitro and in vivo models to confirm the BPH-improving effects of CR and SF. The human prostate epithelial cell RWPE-1 and myofibroblast stromal cell WPMY-1 were treated 0.5 µM of testosterone propionate (TP) to induce cell proliferation. Also, BPH was induced by a 2-week-pretreatment with daily subcutaneous injections of TP (5 mg/kg/day) in the inguinal region of rats. Then, the TP-injected rats were divided into 5 groups as following: a BPH group (TP with corn oil), a CR group (TP with CR, 50 mg/kg/day), an SF group (TP with SF, 50 mg/kg/day), a CR+SF group (TP with the combination of CR and SF (CR+SF), 50 mg/kg/day), and a finasteride (Fi) group (TP with Fi, 1mg/kg/day). All treatments were carried out for 4 weeks following the pre-2-week period.

Results: TP treatments induced several pathological symptoms of BPH, such as enlarged prostate tissue, increased dihydrotestosterone serum level, and thickened epithelial thickness in TP-induced BPH rats. CR and SF treatment significantly alleviated these signs. In addition, CR and SF reduced the protein expression of BPH-related factors and cell proliferation. Similar patterns of changes were also seen in vitro models. Interestingly, the number of sperms decreased in Fi group, while in the CR+SF group, there was no reduction in sperm counts.

Conclusion: These results showed that CR and SF alleviated BPH by inhibiting cell proliferation. Also, unlike Fi, sperm loss did not occur by CR and SF co-treatment. Based on these results, we suggested that CR and SF are new substitutes for BPH treatment.

求助全文
通过发布文献求助,成功后即可免费获取论文全文。 去求助
来源期刊
Nutrition Research and Practice
Nutrition Research and Practice NUTRITION & DIETETICS-
CiteScore
3.50
自引率
4.20%
发文量
62
审稿时长
6-12 weeks
期刊介绍: Nutrition Research and Practice (NRP) is an official journal, jointly published by the Korean Nutrition Society and the Korean Society of Community Nutrition since 2007. The journal had been published quarterly at the initial stage and has been published bimonthly since 2010. NRP aims to stimulate research and practice across diverse areas of human nutrition. The Journal publishes peer-reviewed original manuscripts on nutrition biochemistry and metabolism, community nutrition, nutrition and disease management, nutritional epidemiology, nutrition education, foodservice management in the following categories: Original Research Articles, Notes, Communications, and Reviews. Reviews will be received by the invitation of the editors only. Statements made and opinions expressed in the manuscripts published in this Journal represent the views of authors and do not necessarily reflect the opinion of the Societies.
×
引用
GB/T 7714-2015
复制
MLA
复制
APA
复制
导出至
BibTeX EndNote RefMan NoteFirst NoteExpress
×
提示
您的信息不完整,为了账户安全,请先补充。
现在去补充
×
提示
您因"违规操作"
具体请查看互助需知
我知道了
×
提示
确定
请完成安全验证×
copy
已复制链接
快去分享给好友吧!
我知道了
右上角分享
点击右上角分享
0
联系我们:info@booksci.cn Book学术提供免费学术资源搜索服务,方便国内外学者检索中英文文献。致力于提供最便捷和优质的服务体验。 Copyright © 2023 布克学术 All rights reserved.
京ICP备2023020795号-1
ghs 京公网安备 11010802042870号
Book学术文献互助
Book学术文献互助群
群 号:604180095
Book学术官方微信