Dmd外显子10-17重复的杜氏肌营养不良大鼠模型的广泛横纹肌损伤

IF 4.4 2区 医学 Q2 CELL BIOLOGY
Jean-Daniel Masson, Valentina Taglietti, François Ruby, Hiroya Ono, Nadir Mouri, Alan Jorge, Laurent Guillaud, Laurent Tiret, Frederic Relaix
{"title":"Dmd外显子10-17重复的杜氏肌营养不良大鼠模型的广泛横纹肌损伤","authors":"Jean-Daniel Masson, Valentina Taglietti, François Ruby, Hiroya Ono, Nadir Mouri, Alan Jorge, Laurent Guillaud, Laurent Tiret, Frederic Relaix","doi":"10.1186/s13395-025-00386-2","DOIUrl":null,"url":null,"abstract":"<p><strong>Background: </strong>Duchenne muscular dystrophy (DMD) mainly affects young boys with out-of-frame mutations in the DMD gene, leading to dystrophin deficiency. This loss disrupts the assembly of the sarcolemmal dystrophin-associated glycoprotein complex, resulting in membrane fragility and damage during muscle contraction-relaxation cycles. Consequently, patients experience progressive muscle weakness, loss of ambulation and cardiorespiratory failure. Gene therapy represents one of the most promising therapeutic approaches, requiring rigorous preclinical validation of candidate strategies. While several preclinical models of dystrophin deficiency mimic point mutations or exon deletions, no existing rat model accurately replicates DMD gene duplications, which account for approximately 10% of DMD cases.</p><p><strong>Methods: </strong>Using CRISPR/Cas9 genome editing, we generated a ~ 125 kbp duplication encompassing exons 10-17 of the Dmd gene in Sprague Dawley rats. To characterise disease progression in these rats, we assessed biochemical, histological and functional biomarkers at 6 and 10 months of age, comparing them to their healthy littermates.</p><p><strong>Results: </strong>We established the R-DMDdup10-17 line. The microstructure of limb, diaphragm and cardiac muscles of R-DMDdup10-17 (DMD) rats exhibited dystrophic changes at 6 and 10 months, including loss of myofibres and fibrosis. These alterations led to a significant body mass reduction, muscle weakness (including diaphragm deficiency) and cardiac electrical defects. Premature lethality was observed between 10 and 13 months.</p><p><strong>Conclusion: </strong>Duplication of the Dmd genomic region encompassing exons 10 to 17 in rats results in dystrophin deficiency, severe striated muscle dystrophy, and premature death. The R-DMDdup10-17 line represents the first reported genetic model of a severe and early lethal duplication variant in the Dmd gene. It provides a critical tool for assessing targeted gene therapies aimed to correct such mutations.</p>","PeriodicalId":21747,"journal":{"name":"Skeletal Muscle","volume":"15 1","pages":"16"},"PeriodicalIF":4.4000,"publicationDate":"2025-06-09","publicationTypes":"Journal Article","fieldsOfStudy":null,"isOpenAccess":false,"openAccessPdf":"https://www.ncbi.nlm.nih.gov/pmc/articles/PMC12147255/pdf/","citationCount":"0","resultStr":"{\"title\":\"Extensive striated muscle damage in a rat model of Duchenne muscular dystrophy with Dmd exons 10-17 duplication.\",\"authors\":\"Jean-Daniel Masson, Valentina Taglietti, François Ruby, Hiroya Ono, Nadir Mouri, Alan Jorge, Laurent Guillaud, Laurent Tiret, Frederic Relaix\",\"doi\":\"10.1186/s13395-025-00386-2\",\"DOIUrl\":null,\"url\":null,\"abstract\":\"<p><strong>Background: </strong>Duchenne muscular dystrophy (DMD) mainly affects young boys with out-of-frame mutations in the DMD gene, leading to dystrophin deficiency. This loss disrupts the assembly of the sarcolemmal dystrophin-associated glycoprotein complex, resulting in membrane fragility and damage during muscle contraction-relaxation cycles. Consequently, patients experience progressive muscle weakness, loss of ambulation and cardiorespiratory failure. Gene therapy represents one of the most promising therapeutic approaches, requiring rigorous preclinical validation of candidate strategies. While several preclinical models of dystrophin deficiency mimic point mutations or exon deletions, no existing rat model accurately replicates DMD gene duplications, which account for approximately 10% of DMD cases.</p><p><strong>Methods: </strong>Using CRISPR/Cas9 genome editing, we generated a ~ 125 kbp duplication encompassing exons 10-17 of the Dmd gene in Sprague Dawley rats. To characterise disease progression in these rats, we assessed biochemical, histological and functional biomarkers at 6 and 10 months of age, comparing them to their healthy littermates.</p><p><strong>Results: </strong>We established the R-DMDdup10-17 line. The microstructure of limb, diaphragm and cardiac muscles of R-DMDdup10-17 (DMD) rats exhibited dystrophic changes at 6 and 10 months, including loss of myofibres and fibrosis. These alterations led to a significant body mass reduction, muscle weakness (including diaphragm deficiency) and cardiac electrical defects. Premature lethality was observed between 10 and 13 months.</p><p><strong>Conclusion: </strong>Duplication of the Dmd genomic region encompassing exons 10 to 17 in rats results in dystrophin deficiency, severe striated muscle dystrophy, and premature death. The R-DMDdup10-17 line represents the first reported genetic model of a severe and early lethal duplication variant in the Dmd gene. It provides a critical tool for assessing targeted gene therapies aimed to correct such mutations.</p>\",\"PeriodicalId\":21747,\"journal\":{\"name\":\"Skeletal Muscle\",\"volume\":\"15 1\",\"pages\":\"16\"},\"PeriodicalIF\":4.4000,\"publicationDate\":\"2025-06-09\",\"publicationTypes\":\"Journal Article\",\"fieldsOfStudy\":null,\"isOpenAccess\":false,\"openAccessPdf\":\"https://www.ncbi.nlm.nih.gov/pmc/articles/PMC12147255/pdf/\",\"citationCount\":\"0\",\"resultStr\":null,\"platform\":\"Semanticscholar\",\"paperid\":null,\"PeriodicalName\":\"Skeletal Muscle\",\"FirstCategoryId\":\"3\",\"ListUrlMain\":\"https://doi.org/10.1186/s13395-025-00386-2\",\"RegionNum\":2,\"RegionCategory\":\"医学\",\"ArticlePicture\":[],\"TitleCN\":null,\"AbstractTextCN\":null,\"PMCID\":null,\"EPubDate\":\"\",\"PubModel\":\"\",\"JCR\":\"Q2\",\"JCRName\":\"CELL BIOLOGY\",\"Score\":null,\"Total\":0}","platform":"Semanticscholar","paperid":null,"PeriodicalName":"Skeletal Muscle","FirstCategoryId":"3","ListUrlMain":"https://doi.org/10.1186/s13395-025-00386-2","RegionNum":2,"RegionCategory":"医学","ArticlePicture":[],"TitleCN":null,"AbstractTextCN":null,"PMCID":null,"EPubDate":"","PubModel":"","JCR":"Q2","JCRName":"CELL BIOLOGY","Score":null,"Total":0}
引用次数: 0

摘要

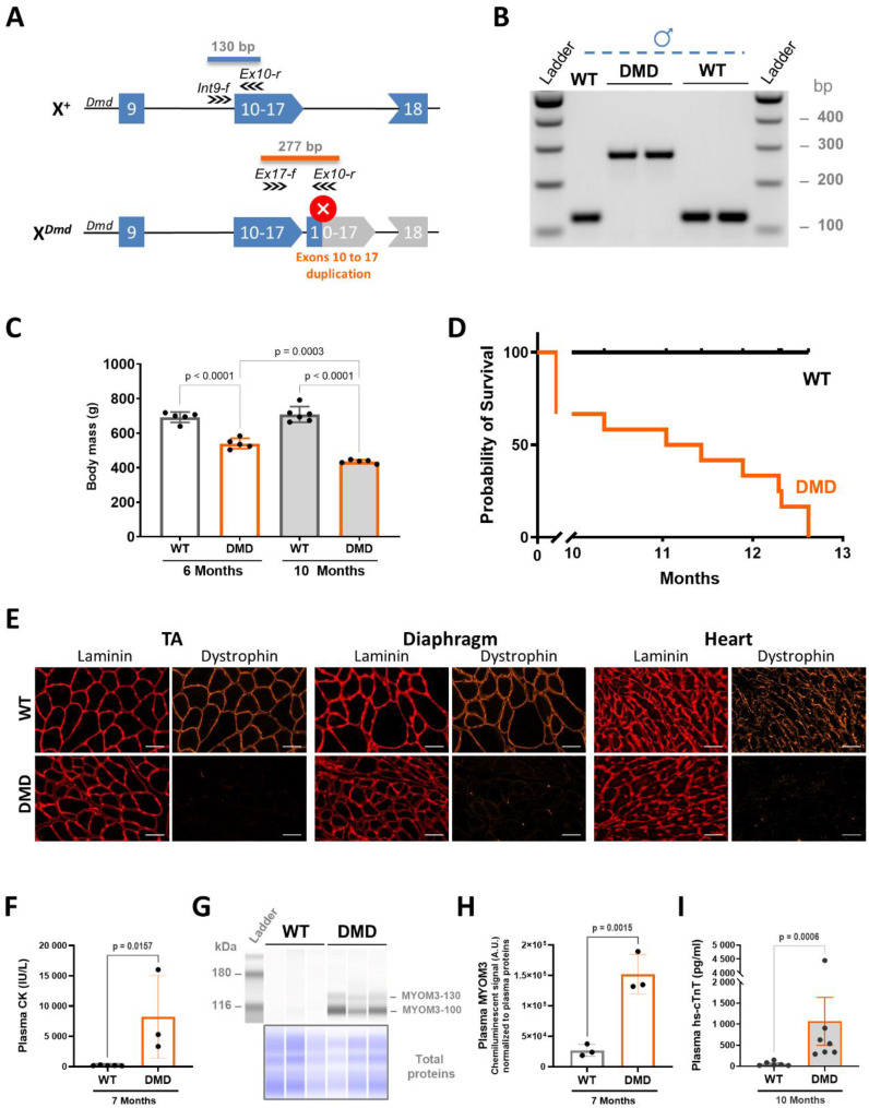
背景:杜氏肌营养不良症(DMD)主要影响DMD基因框外突变的年轻男孩,导致肌营养不良蛋白缺乏。这种损失破坏了肌层肌营养不良蛋白相关糖蛋白复合物的组装,在肌肉收缩-松弛周期中导致膜脆性和损伤。因此,患者会经历进行性肌肉无力、行动不便和心肺衰竭。基因治疗是最有前途的治疗方法之一,需要对候选策略进行严格的临床前验证。虽然一些肌营养不良蛋白缺乏症的临床前模型模拟了点突变或外显子缺失,但现有的大鼠模型没有准确地复制DMD基因重复,这约占DMD病例的10%。方法:利用CRISPR/Cas9基因组编辑技术,我们在Sprague Dawley大鼠中产生了包含Dmd基因外显子10-17的约125 kbp的重复。为了表征这些大鼠的疾病进展,我们评估了6个月和10个月大时的生化、组织学和功能生物标志物,并将它们与健康的窝友进行了比较。结果:建立了R-DMDdup10-17系。R-DMDdup10-17 (DMD)大鼠在6个月和10个月时肢体、膈肌和心肌微结构发生营养不良变化,包括肌纤维丢失和纤维化。这些改变导致显著的体重减少,肌肉无力(包括膈肌缺乏)和心脏电缺陷。在10至13个月间观察到过早死亡。结论:大鼠中包含外显子10至17的Dmd基因组区域的重复导致肌营养不良蛋白缺乏,严重的横纹肌营养不良和过早死亡。R-DMDdup10-17系代表了首次报道的Dmd基因严重和早期致死重复变异的遗传模型。它为评估旨在纠正此类突变的靶向基因疗法提供了一个关键工具。
本文章由计算机程序翻译,如有差异,请以英文原文为准。

Extensive striated muscle damage in a rat model of Duchenne muscular dystrophy with Dmd exons 10-17 duplication.

Extensive striated muscle damage in a rat model of Duchenne muscular dystrophy with Dmd exons 10-17 duplication.

Extensive striated muscle damage in a rat model of Duchenne muscular dystrophy with Dmd exons 10-17 duplication.

Extensive striated muscle damage in a rat model of Duchenne muscular dystrophy with Dmd exons 10-17 duplication.

Background: Duchenne muscular dystrophy (DMD) mainly affects young boys with out-of-frame mutations in the DMD gene, leading to dystrophin deficiency. This loss disrupts the assembly of the sarcolemmal dystrophin-associated glycoprotein complex, resulting in membrane fragility and damage during muscle contraction-relaxation cycles. Consequently, patients experience progressive muscle weakness, loss of ambulation and cardiorespiratory failure. Gene therapy represents one of the most promising therapeutic approaches, requiring rigorous preclinical validation of candidate strategies. While several preclinical models of dystrophin deficiency mimic point mutations or exon deletions, no existing rat model accurately replicates DMD gene duplications, which account for approximately 10% of DMD cases.

Methods: Using CRISPR/Cas9 genome editing, we generated a ~ 125 kbp duplication encompassing exons 10-17 of the Dmd gene in Sprague Dawley rats. To characterise disease progression in these rats, we assessed biochemical, histological and functional biomarkers at 6 and 10 months of age, comparing them to their healthy littermates.

Results: We established the R-DMDdup10-17 line. The microstructure of limb, diaphragm and cardiac muscles of R-DMDdup10-17 (DMD) rats exhibited dystrophic changes at 6 and 10 months, including loss of myofibres and fibrosis. These alterations led to a significant body mass reduction, muscle weakness (including diaphragm deficiency) and cardiac electrical defects. Premature lethality was observed between 10 and 13 months.

Conclusion: Duplication of the Dmd genomic region encompassing exons 10 to 17 in rats results in dystrophin deficiency, severe striated muscle dystrophy, and premature death. The R-DMDdup10-17 line represents the first reported genetic model of a severe and early lethal duplication variant in the Dmd gene. It provides a critical tool for assessing targeted gene therapies aimed to correct such mutations.

求助全文
通过发布文献求助,成功后即可免费获取论文全文。 去求助
来源期刊
Skeletal Muscle
Skeletal Muscle CELL BIOLOGY-
CiteScore
9.10
自引率
0.00%
发文量
25
审稿时长
12 weeks
期刊介绍: The only open access journal in its field, Skeletal Muscle publishes novel, cutting-edge research and technological advancements that investigate the molecular mechanisms underlying the biology of skeletal muscle. Reflecting the breadth of research in this area, the journal welcomes manuscripts about the development, metabolism, the regulation of mass and function, aging, degeneration, dystrophy and regeneration of skeletal muscle, with an emphasis on understanding adult skeletal muscle, its maintenance, and its interactions with non-muscle cell types and regulatory modulators. Main areas of interest include: -differentiation of skeletal muscle- atrophy and hypertrophy of skeletal muscle- aging of skeletal muscle- regeneration and degeneration of skeletal muscle- biology of satellite and satellite-like cells- dystrophic degeneration of skeletal muscle- energy and glucose homeostasis in skeletal muscle- non-dystrophic genetic diseases of skeletal muscle, such as Spinal Muscular Atrophy and myopathies- maintenance of neuromuscular junctions- roles of ryanodine receptors and calcium signaling in skeletal muscle- roles of nuclear receptors in skeletal muscle- roles of GPCRs and GPCR signaling in skeletal muscle- other relevant aspects of skeletal muscle biology. In addition, articles on translational clinical studies that address molecular and cellular mechanisms of skeletal muscle will be published. Case reports are also encouraged for submission. Skeletal Muscle reflects the breadth of research on skeletal muscle and bridges gaps between diverse areas of science for example cardiac cell biology and neurobiology, which share common features with respect to cell differentiation, excitatory membranes, cell-cell communication, and maintenance. Suitable articles are model and mechanism-driven, and apply statistical principles where appropriate; purely descriptive studies are of lesser interest.
×
引用
GB/T 7714-2015
复制
MLA
复制
APA
复制
导出至
BibTeX EndNote RefMan NoteFirst NoteExpress
×
提示
您的信息不完整,为了账户安全,请先补充。
现在去补充
×
提示
您因"违规操作"
具体请查看互助需知
我知道了
×
提示
确定
请完成安全验证×
copy
已复制链接
快去分享给好友吧!
我知道了
右上角分享
点击右上角分享
0
联系我们:info@booksci.cn Book学术提供免费学术资源搜索服务,方便国内外学者检索中英文文献。致力于提供最便捷和优质的服务体验。 Copyright © 2023 布克学术 All rights reserved.
京ICP备2023020795号-1
ghs 京公网安备 11010802042870号
Book学术文献互助
Book学术文献互助群
群 号:604180095
Book学术官方微信