小鼠梨状皮质双皮质素细胞密度受成年期过渡的影响,但首次怀孕不受影响。

IF 2.9 3区 医学 Q1 ANATOMY & MORPHOLOGY
Rafael Esteve-Pérez, María Abellán-Álvaro, Cinta Navarro-Moreno, Michele Prina, Manuela Barneo-Muñoz, Enrique Lanuza, María José Sánchez-Catalán, Fernando Martínez-García, Jose Vicente Torres-Pérez, Carmen Agustín-Pavón
{"title":"小鼠梨状皮质双皮质素细胞密度受成年期过渡的影响,但首次怀孕不受影响。","authors":"Rafael Esteve-Pérez, María Abellán-Álvaro, Cinta Navarro-Moreno, Michele Prina, Manuela Barneo-Muñoz, Enrique Lanuza, María José Sánchez-Catalán, Fernando Martínez-García, Jose Vicente Torres-Pérez, Carmen Agustín-Pavón","doi":"10.1007/s00429-025-02957-x","DOIUrl":null,"url":null,"abstract":"","PeriodicalId":9145,"journal":{"name":"Brain Structure & Function","volume":"230 6","pages":"94"},"PeriodicalIF":2.9000,"publicationDate":"2025-06-10","publicationTypes":"Journal Article","fieldsOfStudy":null,"isOpenAccess":false,"openAccessPdf":"https://www.ncbi.nlm.nih.gov/pmc/articles/PMC12152085/pdf/","citationCount":"0","resultStr":"{\"title\":\"The density of doublecortin cells in the piriform cortex is affected by transition to adulthood but not first pregnancy in mice.\",\"authors\":\"Rafael Esteve-Pérez, María Abellán-Álvaro, Cinta Navarro-Moreno, Michele Prina, Manuela Barneo-Muñoz, Enrique Lanuza, María José Sánchez-Catalán, Fernando Martínez-García, Jose Vicente Torres-Pérez, Carmen Agustín-Pavón\",\"doi\":\"10.1007/s00429-025-02957-x\",\"DOIUrl\":null,\"url\":null,\"abstract\":\"\",\"PeriodicalId\":9145,\"journal\":{\"name\":\"Brain Structure & Function\",\"volume\":\"230 6\",\"pages\":\"94\"},\"PeriodicalIF\":2.9000,\"publicationDate\":\"2025-06-10\",\"publicationTypes\":\"Journal Article\",\"fieldsOfStudy\":null,\"isOpenAccess\":false,\"openAccessPdf\":\"https://www.ncbi.nlm.nih.gov/pmc/articles/PMC12152085/pdf/\",\"citationCount\":\"0\",\"resultStr\":null,\"platform\":\"Semanticscholar\",\"paperid\":null,\"PeriodicalName\":\"Brain Structure & Function\",\"FirstCategoryId\":\"3\",\"ListUrlMain\":\"https://doi.org/10.1007/s00429-025-02957-x\",\"RegionNum\":3,\"RegionCategory\":\"医学\",\"ArticlePicture\":[],\"TitleCN\":null,\"AbstractTextCN\":null,\"PMCID\":null,\"EPubDate\":\"\",\"PubModel\":\"\",\"JCR\":\"Q1\",\"JCRName\":\"ANATOMY & MORPHOLOGY\",\"Score\":null,\"Total\":0}","platform":"Semanticscholar","paperid":null,"PeriodicalName":"Brain Structure & Function","FirstCategoryId":"3","ListUrlMain":"https://doi.org/10.1007/s00429-025-02957-x","RegionNum":3,"RegionCategory":"医学","ArticlePicture":[],"TitleCN":null,"AbstractTextCN":null,"PMCID":null,"EPubDate":"","PubModel":"","JCR":"Q1","JCRName":"ANATOMY & MORPHOLOGY","Score":null,"Total":0}
引用次数: 0

摘要

本文章由计算机程序翻译,如有差异,请以英文原文为准。

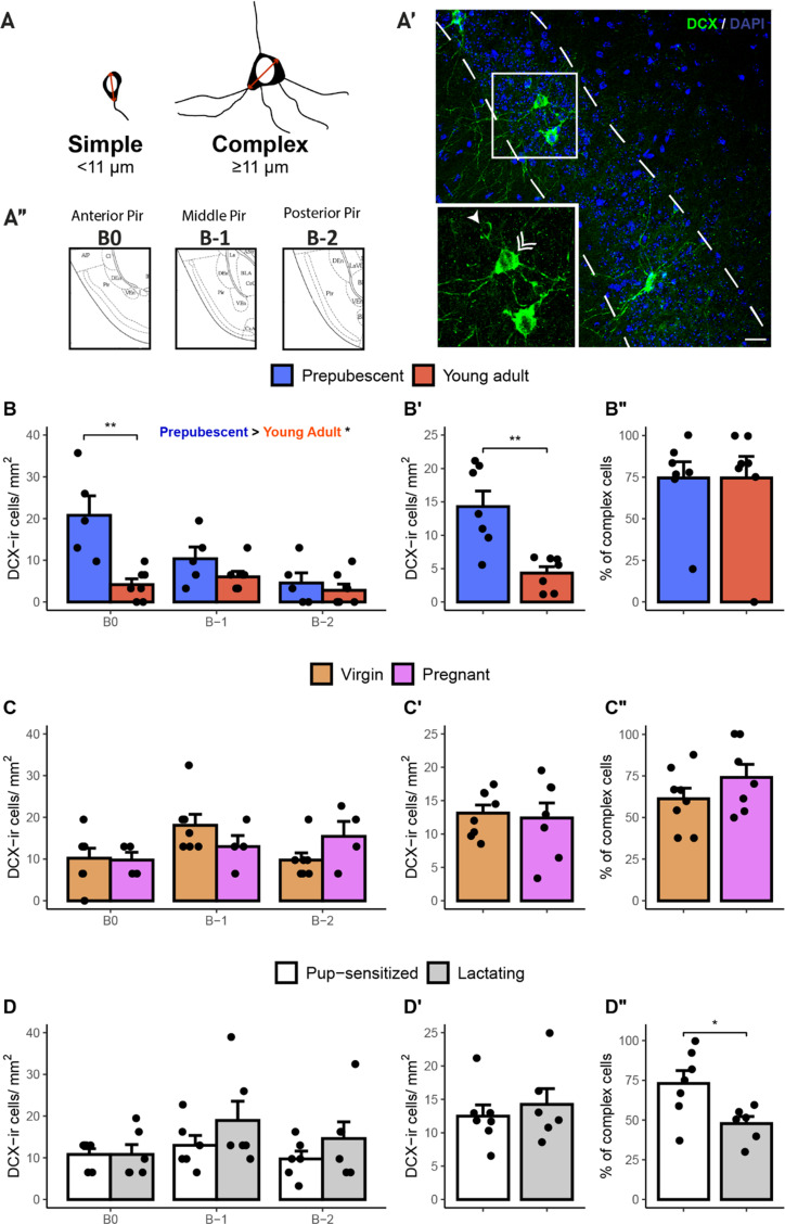
The density of doublecortin cells in the piriform cortex is affected by transition to adulthood but not first pregnancy in mice.

The density of doublecortin cells in the piriform cortex is affected by transition to adulthood but not first pregnancy in mice.

The density of doublecortin cells in the piriform cortex is affected by transition to adulthood but not first pregnancy in mice.
求助全文
通过发布文献求助,成功后即可免费获取论文全文。 去求助
来源期刊
Brain Structure & Function
Brain Structure & Function 医学-解剖学与形态学
CiteScore
6.00
自引率
6.50%
发文量
168
审稿时长
8 months
期刊介绍: Brain Structure & Function publishes research that provides insight into brain structure−function relationships. Studies published here integrate data spanning from molecular, cellular, developmental, and systems architecture to the neuroanatomy of behavior and cognitive functions. Manuscripts with focus on the spinal cord or the peripheral nervous system are not accepted for publication. Manuscripts with focus on diseases, animal models of diseases, or disease-related mechanisms are only considered for publication, if the findings provide novel insight into the organization and mechanisms of normal brain structure and function.
×
引用
GB/T 7714-2015
复制
MLA
复制
APA
复制
导出至
BibTeX EndNote RefMan NoteFirst NoteExpress
×
提示
您的信息不完整,为了账户安全,请先补充。
现在去补充
×
提示
您因"违规操作"
具体请查看互助需知
我知道了
×
提示
确定
请完成安全验证×
copy
已复制链接
快去分享给好友吧!
我知道了
右上角分享
点击右上角分享
0
联系我们:info@booksci.cn Book学术提供免费学术资源搜索服务,方便国内外学者检索中英文文献。致力于提供最便捷和优质的服务体验。 Copyright © 2023 布克学术 All rights reserved.
京ICP备2023020795号-1
ghs 京公网安备 11010802042870号
Book学术文献互助
Book学术文献互助群
群 号:604180095
Book学术官方微信