一种治疗帕金森病的有前途的脑靶向递送策略:环糊精超分子包合复合物热敏凝胶。

IF 8.9
Journal of pharmaceutical analysis Pub Date : 2025-05-01 Epub Date: 2024-09-13 DOI:10.1016/j.jpha.2024.101102
Yan-Qiu Wang, Li-Ming Wang, Li-Feng Han, Yi-Bing Chen, Yuan-Lu Cui
{"title":"一种治疗帕金森病的有前途的脑靶向递送策略:环糊精超分子包合复合物热敏凝胶。","authors":"Yan-Qiu Wang, Li-Ming Wang, Li-Feng Han, Yi-Bing Chen, Yuan-Lu Cui","doi":"10.1016/j.jpha.2024.101102","DOIUrl":null,"url":null,"abstract":"<p><p>Image 1.</p>","PeriodicalId":94338,"journal":{"name":"Journal of pharmaceutical analysis","volume":"15 5","pages":"101102"},"PeriodicalIF":8.9000,"publicationDate":"2025-05-01","publicationTypes":"Journal Article","fieldsOfStudy":null,"isOpenAccess":false,"openAccessPdf":"https://www.ncbi.nlm.nih.gov/pmc/articles/PMC12143808/pdf/","citationCount":"0","resultStr":"{\"title\":\"A promising strategy of brain targeted delivery for the treatment of Parkinson's disease: Cyclodextrin supramolecular inclusion complex based thermosensitive gel.\",\"authors\":\"Yan-Qiu Wang, Li-Ming Wang, Li-Feng Han, Yi-Bing Chen, Yuan-Lu Cui\",\"doi\":\"10.1016/j.jpha.2024.101102\",\"DOIUrl\":null,\"url\":null,\"abstract\":\"<p><p>Image 1.</p>\",\"PeriodicalId\":94338,\"journal\":{\"name\":\"Journal of pharmaceutical analysis\",\"volume\":\"15 5\",\"pages\":\"101102\"},\"PeriodicalIF\":8.9000,\"publicationDate\":\"2025-05-01\",\"publicationTypes\":\"Journal Article\",\"fieldsOfStudy\":null,\"isOpenAccess\":false,\"openAccessPdf\":\"https://www.ncbi.nlm.nih.gov/pmc/articles/PMC12143808/pdf/\",\"citationCount\":\"0\",\"resultStr\":null,\"platform\":\"Semanticscholar\",\"paperid\":null,\"PeriodicalName\":\"Journal of pharmaceutical analysis\",\"FirstCategoryId\":\"1085\",\"ListUrlMain\":\"https://doi.org/10.1016/j.jpha.2024.101102\",\"RegionNum\":0,\"RegionCategory\":null,\"ArticlePicture\":[],\"TitleCN\":null,\"AbstractTextCN\":null,\"PMCID\":null,\"EPubDate\":\"2024/9/13 0:00:00\",\"PubModel\":\"Epub\",\"JCR\":\"\",\"JCRName\":\"\",\"Score\":null,\"Total\":0}","platform":"Semanticscholar","paperid":null,"PeriodicalName":"Journal of pharmaceutical analysis","FirstCategoryId":"1085","ListUrlMain":"https://doi.org/10.1016/j.jpha.2024.101102","RegionNum":0,"RegionCategory":null,"ArticlePicture":[],"TitleCN":null,"AbstractTextCN":null,"PMCID":null,"EPubDate":"2024/9/13 0:00:00","PubModel":"Epub","JCR":"","JCRName":"","Score":null,"Total":0}
引用次数: 0

摘要

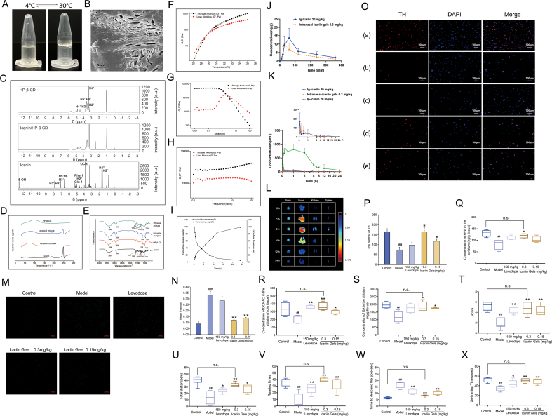
图片1。
本文章由计算机程序翻译,如有差异,请以英文原文为准。

A promising strategy of brain targeted delivery for the treatment of Parkinson's disease: Cyclodextrin supramolecular inclusion complex based thermosensitive gel.

A promising strategy of brain targeted delivery for the treatment of Parkinson's disease: Cyclodextrin supramolecular inclusion complex based thermosensitive gel.

A promising strategy of brain targeted delivery for the treatment of Parkinson's disease: Cyclodextrin supramolecular inclusion complex based thermosensitive gel.

Image 1.

求助全文
通过发布文献求助,成功后即可免费获取论文全文。 去求助
来源期刊
自引率
0.00%
发文量
0
×
引用
GB/T 7714-2015
复制
MLA
复制
APA
复制
导出至
BibTeX EndNote RefMan NoteFirst NoteExpress
×
提示
您的信息不完整,为了账户安全,请先补充。
现在去补充
×
提示
您因"违规操作"
具体请查看互助需知
我知道了
×
提示
确定
请完成安全验证×
copy
已复制链接
快去分享给好友吧!
我知道了
右上角分享
点击右上角分享
0
联系我们:info@booksci.cn Book学术提供免费学术资源搜索服务,方便国内外学者检索中英文文献。致力于提供最便捷和优质的服务体验。 Copyright © 2023 布克学术 All rights reserved.
京ICP备2023020795号-1
ghs 京公网安备 11010802042870号
Book学术文献互助
Book学术文献互助群
群 号:604180095
Book学术官方微信