揭示遗传风险对自闭症谱系障碍先证者非语言状态的贡献。

IF 3.3 2区 心理学 Q1 BEHAVIORAL SCIENCES
Huan Liu, Shenghan Wang, Binbin Cao, Jijun Zhu, Zhifang Huang, Pan Li, Shunjie Zhang, Xian Liu, Jing Yu, Zhongting Huang, Linzhuo Lv, Fuqiang Cai, Weixin Liu, Zhijian Song, Yuxin Liu, Tao Pang, Suhua Chang, Ying Chen, Junfang Chen, Wen-Xiong Chen
{"title":"揭示遗传风险对自闭症谱系障碍先证者非语言状态的贡献。","authors":"Huan Liu, Shenghan Wang, Binbin Cao, Jijun Zhu, Zhifang Huang, Pan Li, Shunjie Zhang, Xian Liu, Jing Yu, Zhongting Huang, Linzhuo Lv, Fuqiang Cai, Weixin Liu, Zhijian Song, Yuxin Liu, Tao Pang, Suhua Chang, Ying Chen, Junfang Chen, Wen-Xiong Chen","doi":"10.1186/s12993-025-00278-x","DOIUrl":null,"url":null,"abstract":"<p><p>Autism spectrum disorder (ASD) presents a wide range of cognitive and language impairments. In this study, we investigated the genetic basis of non-verbal status in ASD using a comprehensive genomic approach. We identified a novel common variant, rs1944180 in CNTN5, significantly associated with non-verbal status through family-based Transmission Disequilibrium Testing. Polygenic risk score (PRS) analysis further showed that higher ASD PRS was significantly linked to non-verbal status (p = 0.034), specific to ASD and not related to other conditions such as bipolar disorder, schizophrenia and three language-related traits. Using structural equation modeling (SEM), we found two causal SNPs, rs1247761 located in KCNMA1 and rs2524290 in RAB3IL1, linking ASD with language traits. The model indicated a unidirectional effect, with ASD driving language impairments. Additionally, de novo mutations (DNMs) were found to be related with ASD and interaction between common variants and DNMs significantly impacted non-verbal status (p = 0.038). Our findings also identified 5 high-risk ASD genes, and DNMs were enriched in glycosylation-related pathways. These results offer new insights into the genetic mechanisms underlying language deficits in ASD.</p>","PeriodicalId":8729,"journal":{"name":"Behavioral and Brain Functions","volume":"21 1","pages":"15"},"PeriodicalIF":3.3000,"publicationDate":"2025-06-07","publicationTypes":"Journal Article","fieldsOfStudy":null,"isOpenAccess":false,"openAccessPdf":"https://www.ncbi.nlm.nih.gov/pmc/articles/PMC12144768/pdf/","citationCount":"0","resultStr":"{\"title\":\"Unraveling genetic risk contributions to nonverbal status in autism spectrum disorder probands.\",\"authors\":\"Huan Liu, Shenghan Wang, Binbin Cao, Jijun Zhu, Zhifang Huang, Pan Li, Shunjie Zhang, Xian Liu, Jing Yu, Zhongting Huang, Linzhuo Lv, Fuqiang Cai, Weixin Liu, Zhijian Song, Yuxin Liu, Tao Pang, Suhua Chang, Ying Chen, Junfang Chen, Wen-Xiong Chen\",\"doi\":\"10.1186/s12993-025-00278-x\",\"DOIUrl\":null,\"url\":null,\"abstract\":\"<p><p>Autism spectrum disorder (ASD) presents a wide range of cognitive and language impairments. In this study, we investigated the genetic basis of non-verbal status in ASD using a comprehensive genomic approach. We identified a novel common variant, rs1944180 in CNTN5, significantly associated with non-verbal status through family-based Transmission Disequilibrium Testing. Polygenic risk score (PRS) analysis further showed that higher ASD PRS was significantly linked to non-verbal status (p = 0.034), specific to ASD and not related to other conditions such as bipolar disorder, schizophrenia and three language-related traits. Using structural equation modeling (SEM), we found two causal SNPs, rs1247761 located in KCNMA1 and rs2524290 in RAB3IL1, linking ASD with language traits. The model indicated a unidirectional effect, with ASD driving language impairments. Additionally, de novo mutations (DNMs) were found to be related with ASD and interaction between common variants and DNMs significantly impacted non-verbal status (p = 0.038). Our findings also identified 5 high-risk ASD genes, and DNMs were enriched in glycosylation-related pathways. These results offer new insights into the genetic mechanisms underlying language deficits in ASD.</p>\",\"PeriodicalId\":8729,\"journal\":{\"name\":\"Behavioral and Brain Functions\",\"volume\":\"21 1\",\"pages\":\"15\"},\"PeriodicalIF\":3.3000,\"publicationDate\":\"2025-06-07\",\"publicationTypes\":\"Journal Article\",\"fieldsOfStudy\":null,\"isOpenAccess\":false,\"openAccessPdf\":\"https://www.ncbi.nlm.nih.gov/pmc/articles/PMC12144768/pdf/\",\"citationCount\":\"0\",\"resultStr\":null,\"platform\":\"Semanticscholar\",\"paperid\":null,\"PeriodicalName\":\"Behavioral and Brain Functions\",\"FirstCategoryId\":\"102\",\"ListUrlMain\":\"https://doi.org/10.1186/s12993-025-00278-x\",\"RegionNum\":2,\"RegionCategory\":\"心理学\",\"ArticlePicture\":[],\"TitleCN\":null,\"AbstractTextCN\":null,\"PMCID\":null,\"EPubDate\":\"\",\"PubModel\":\"\",\"JCR\":\"Q1\",\"JCRName\":\"BEHAVIORAL SCIENCES\",\"Score\":null,\"Total\":0}","platform":"Semanticscholar","paperid":null,"PeriodicalName":"Behavioral and Brain Functions","FirstCategoryId":"102","ListUrlMain":"https://doi.org/10.1186/s12993-025-00278-x","RegionNum":2,"RegionCategory":"心理学","ArticlePicture":[],"TitleCN":null,"AbstractTextCN":null,"PMCID":null,"EPubDate":"","PubModel":"","JCR":"Q1","JCRName":"BEHAVIORAL SCIENCES","Score":null,"Total":0}
引用次数: 0

摘要

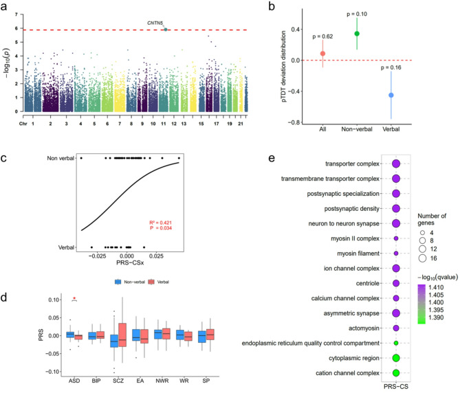
自闭症谱系障碍(ASD)表现为广泛的认知和语言障碍。在这项研究中,我们使用全面的基因组方法研究了ASD中非语言状态的遗传基础。通过基于家族的传播不平衡测试,我们在CNTN5中发现了一个新的常见变异rs1944180,与非语言状态显著相关。多基因风险评分(PRS)分析进一步表明,较高的ASD PRS与非语言状态显著相关(p = 0.034),这是ASD特有的,与双相情感障碍、精神分裂症和三种语言相关特征等其他疾病无关。利用结构方程模型(SEM),我们发现了两个致病snp,位于KCNMA1的rs1247761和RAB3IL1的rs2524290,将ASD与语言特征联系起来。该模型显示了单向效应,ASD驱动语言障碍。此外,发现新生突变(dnm)与ASD有关,常见变异和dnm之间的相互作用显著影响非语言状态(p = 0.038)。我们的研究结果还确定了5个高危ASD基因,dnm在糖基化相关通路中富集。这些结果为ASD语言缺陷的遗传机制提供了新的见解。
本文章由计算机程序翻译,如有差异,请以英文原文为准。

Unraveling genetic risk contributions to nonverbal status in autism spectrum disorder probands.

Unraveling genetic risk contributions to nonverbal status in autism spectrum disorder probands.

Unraveling genetic risk contributions to nonverbal status in autism spectrum disorder probands.

Unraveling genetic risk contributions to nonverbal status in autism spectrum disorder probands.

Autism spectrum disorder (ASD) presents a wide range of cognitive and language impairments. In this study, we investigated the genetic basis of non-verbal status in ASD using a comprehensive genomic approach. We identified a novel common variant, rs1944180 in CNTN5, significantly associated with non-verbal status through family-based Transmission Disequilibrium Testing. Polygenic risk score (PRS) analysis further showed that higher ASD PRS was significantly linked to non-verbal status (p = 0.034), specific to ASD and not related to other conditions such as bipolar disorder, schizophrenia and three language-related traits. Using structural equation modeling (SEM), we found two causal SNPs, rs1247761 located in KCNMA1 and rs2524290 in RAB3IL1, linking ASD with language traits. The model indicated a unidirectional effect, with ASD driving language impairments. Additionally, de novo mutations (DNMs) were found to be related with ASD and interaction between common variants and DNMs significantly impacted non-verbal status (p = 0.038). Our findings also identified 5 high-risk ASD genes, and DNMs were enriched in glycosylation-related pathways. These results offer new insights into the genetic mechanisms underlying language deficits in ASD.

求助全文
通过发布文献求助,成功后即可免费获取论文全文。 去求助
来源期刊
Behavioral and Brain Functions
Behavioral and Brain Functions 医学-行为科学
CiteScore
5.90
自引率
0.00%
发文量
11
审稿时长
6-12 weeks
期刊介绍: A well-established journal in the field of behavioral and cognitive neuroscience, Behavioral and Brain Functions welcomes manuscripts which provide insight into the neurobiological mechanisms underlying behavior and brain function, or dysfunction. The journal gives priority to manuscripts that combine both neurobiology and behavior in a non-clinical manner.
×
引用
GB/T 7714-2015
复制
MLA
复制
APA
复制
导出至
BibTeX EndNote RefMan NoteFirst NoteExpress
×
提示
您的信息不完整,为了账户安全,请先补充。
现在去补充
×
提示
您因"违规操作"
具体请查看互助需知
我知道了
×
提示
确定
请完成安全验证×
copy
已复制链接
快去分享给好友吧!
我知道了
右上角分享
点击右上角分享
0
联系我们:info@booksci.cn Book学术提供免费学术资源搜索服务,方便国内外学者检索中英文文献。致力于提供最便捷和优质的服务体验。 Copyright © 2023 布克学术 All rights reserved.
京ICP备2023020795号-1
ghs 京公网安备 11010802042870号
Book学术文献互助
Book学术文献互助群
群 号:604180095
Book学术官方微信