综合多组学数据和机器学习揭示CD151是代谢综合征相关早发性左侧结直肠癌中诱导化疗耐药的关键生物标志物。

IF 3.1 4区 生物学 Q1 GENETICS & HEREDITY
Yingdong Hou, Hubin Xia, Chenshan Xu, Yuhua Yu, Chenghao Ji, Wenli Ruan, Wencheng Kong, Yifeng Zhou, Xiaofeng Zhang
{"title":"综合多组学数据和机器学习揭示CD151是代谢综合征相关早发性左侧结直肠癌中诱导化疗耐药的关键生物标志物。","authors":"Yingdong Hou, Hubin Xia, Chenshan Xu, Yuhua Yu, Chenghao Ji, Wenli Ruan, Wencheng Kong, Yifeng Zhou, Xiaofeng Zhang","doi":"10.1007/s10142-025-01634-w","DOIUrl":null,"url":null,"abstract":"<p><p>Emerging evidence has suggested a potential pathological association between early-onset left-sided colorectal cancer (EOLCC) and metabolic syndrome (MetS). However, the underlying genetic and molecular mechanisms remain insufficiently elucidated. This study aimed to identify and characterize key biomarkers associated with the progression and treatment response of MetS-related EOLCC. An in-hospital cohort was utilized to assess the clinical implications of primary tumor location in early-onset colorectal cancer (EOCRC). Differentially expressed genes (DEGs) and weighted gene coexpression network analysis (WGCNA) were employed to identify genes potentially associated with MetS-related EOLCC. Functional enrichment analyses were conducted to explore the underlying mechanisms. Candidate biomarkers were screened using random forest (RF) and support vector machine-recursive feature elimination (SVM-RFE) algorithms. Survival relevance, expression profiles, and diagnostic performance were analyzed to identify key biomarkers. Treatment responses were evaluated, and potential therapeutic compounds were identified through molecular docking. Single-cell RNA sequencing (scRNA-seq) data and in vitro experiments were used to validate gene expression and functional characteristics. The in-hospital cohort revealed a higher proportion of EOLCC among EOCRC patients. Using the edgeR package and WGCNA, we identified coexpressed genes common to both EOLCC and MetS, significantly enriched in pathways associated with stromal remodeling and metabolic regulation. Machine learning algorithms highlighted three candidate biomarkers. Among them, only CD151 was associated with prognosis and advanced disease stage. CD151 was strongly correlated with stromal remodeling and chemoresistance. Additionally, potential therapeutic compounds targeting MetS-related EOLCC were identified via molecular docking. scRNA-seq analysis confirmed the expression and functional patterns of CD151, particularly in tumor cells. The bioinformatics results were further validated through quantitative real-time PCR (qRT-PCR), western blotting, and immunohistochemical (IHC) staining. This study identified CD151 as a key biomarker in MetS-related EOLCC, offering valuable insights into prognosis, tumor biology, and personalized treatment strategies. CD151 may serve as a reference for future research and clinical applications targeting this disease subtype.</p>","PeriodicalId":574,"journal":{"name":"Functional & Integrative Genomics","volume":"25 1","pages":"122"},"PeriodicalIF":3.1000,"publicationDate":"2025-06-09","publicationTypes":"Journal Article","fieldsOfStudy":null,"isOpenAccess":false,"openAccessPdf":"https://www.ncbi.nlm.nih.gov/pmc/articles/PMC12146227/pdf/","citationCount":"0","resultStr":"{\"title\":\"Integrated muti-omics data and machine learning reveal CD151 as a key biomarker inducing chemoresistance in metabolic syndrome-related early-onset left-sided colorectal cancer.\",\"authors\":\"Yingdong Hou, Hubin Xia, Chenshan Xu, Yuhua Yu, Chenghao Ji, Wenli Ruan, Wencheng Kong, Yifeng Zhou, Xiaofeng Zhang\",\"doi\":\"10.1007/s10142-025-01634-w\",\"DOIUrl\":null,\"url\":null,\"abstract\":\"<p><p>Emerging evidence has suggested a potential pathological association between early-onset left-sided colorectal cancer (EOLCC) and metabolic syndrome (MetS). However, the underlying genetic and molecular mechanisms remain insufficiently elucidated. This study aimed to identify and characterize key biomarkers associated with the progression and treatment response of MetS-related EOLCC. An in-hospital cohort was utilized to assess the clinical implications of primary tumor location in early-onset colorectal cancer (EOCRC). Differentially expressed genes (DEGs) and weighted gene coexpression network analysis (WGCNA) were employed to identify genes potentially associated with MetS-related EOLCC. Functional enrichment analyses were conducted to explore the underlying mechanisms. Candidate biomarkers were screened using random forest (RF) and support vector machine-recursive feature elimination (SVM-RFE) algorithms. Survival relevance, expression profiles, and diagnostic performance were analyzed to identify key biomarkers. Treatment responses were evaluated, and potential therapeutic compounds were identified through molecular docking. Single-cell RNA sequencing (scRNA-seq) data and in vitro experiments were used to validate gene expression and functional characteristics. The in-hospital cohort revealed a higher proportion of EOLCC among EOCRC patients. Using the edgeR package and WGCNA, we identified coexpressed genes common to both EOLCC and MetS, significantly enriched in pathways associated with stromal remodeling and metabolic regulation. Machine learning algorithms highlighted three candidate biomarkers. Among them, only CD151 was associated with prognosis and advanced disease stage. CD151 was strongly correlated with stromal remodeling and chemoresistance. Additionally, potential therapeutic compounds targeting MetS-related EOLCC were identified via molecular docking. scRNA-seq analysis confirmed the expression and functional patterns of CD151, particularly in tumor cells. The bioinformatics results were further validated through quantitative real-time PCR (qRT-PCR), western blotting, and immunohistochemical (IHC) staining. This study identified CD151 as a key biomarker in MetS-related EOLCC, offering valuable insights into prognosis, tumor biology, and personalized treatment strategies. CD151 may serve as a reference for future research and clinical applications targeting this disease subtype.</p>\",\"PeriodicalId\":574,\"journal\":{\"name\":\"Functional & Integrative Genomics\",\"volume\":\"25 1\",\"pages\":\"122\"},\"PeriodicalIF\":3.1000,\"publicationDate\":\"2025-06-09\",\"publicationTypes\":\"Journal Article\",\"fieldsOfStudy\":null,\"isOpenAccess\":false,\"openAccessPdf\":\"https://www.ncbi.nlm.nih.gov/pmc/articles/PMC12146227/pdf/\",\"citationCount\":\"0\",\"resultStr\":null,\"platform\":\"Semanticscholar\",\"paperid\":null,\"PeriodicalName\":\"Functional & Integrative Genomics\",\"FirstCategoryId\":\"99\",\"ListUrlMain\":\"https://doi.org/10.1007/s10142-025-01634-w\",\"RegionNum\":4,\"RegionCategory\":\"生物学\",\"ArticlePicture\":[],\"TitleCN\":null,\"AbstractTextCN\":null,\"PMCID\":null,\"EPubDate\":\"\",\"PubModel\":\"\",\"JCR\":\"Q1\",\"JCRName\":\"GENETICS & HEREDITY\",\"Score\":null,\"Total\":0}","platform":"Semanticscholar","paperid":null,"PeriodicalName":"Functional & Integrative Genomics","FirstCategoryId":"99","ListUrlMain":"https://doi.org/10.1007/s10142-025-01634-w","RegionNum":4,"RegionCategory":"生物学","ArticlePicture":[],"TitleCN":null,"AbstractTextCN":null,"PMCID":null,"EPubDate":"","PubModel":"","JCR":"Q1","JCRName":"GENETICS & HEREDITY","Score":null,"Total":0}
引用次数: 0

摘要

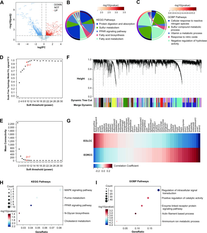
新出现的证据表明早发性左侧结直肠癌(EOLCC)和代谢综合征(MetS)之间存在潜在的病理关联。然而,潜在的遗传和分子机制仍未充分阐明。本研究旨在鉴定和表征与met相关EOLCC进展和治疗反应相关的关键生物标志物。一项住院队列研究用于评估早发性结直肠癌(EOCRC)原发肿瘤位置的临床意义。采用差异表达基因(DEGs)和加权基因共表达网络分析(WGCNA)来鉴定与met相关EOLCC可能相关的基因。通过功能富集分析来探索其潜在机制。使用随机森林(RF)和支持向量机递归特征消除(SVM-RFE)算法筛选候选生物标志物。分析生存相关性、表达谱和诊断性能,以确定关键的生物标志物。通过分子对接对治疗效果进行了评估,并鉴定了潜在的治疗化合物。使用单细胞RNA测序(scRNA-seq)数据和体外实验验证基因表达和功能特征。住院队列显示EOCRC患者中EOLCC的比例较高。利用edgeR包和WGCNA,我们发现了EOLCC和MetS共有的共表达基因,这些基因在基质重塑和代谢调节相关的途径中显著富集。机器学习算法突出了三种候选生物标志物。其中只有CD151与预后和疾病晚期相关。CD151与基质重塑和化疗耐药密切相关。此外,通过分子对接发现了靶向met相关EOLCC的潜在治疗化合物。scRNA-seq分析证实了CD151的表达和功能模式,特别是在肿瘤细胞中。通过实时荧光定量PCR (qRT-PCR)、免疫印迹(western blotting)和免疫组化(IHC)染色进一步验证生物信息学结果。本研究确定CD151是met相关EOLCC的关键生物标志物,为预后、肿瘤生物学和个性化治疗策略提供了有价值的见解。CD151可以作为未来针对该疾病亚型的研究和临床应用的参考。
本文章由计算机程序翻译,如有差异,请以英文原文为准。

Integrated muti-omics data and machine learning reveal CD151 as a key biomarker inducing chemoresistance in metabolic syndrome-related early-onset left-sided colorectal cancer.

Integrated muti-omics data and machine learning reveal CD151 as a key biomarker inducing chemoresistance in metabolic syndrome-related early-onset left-sided colorectal cancer.

Integrated muti-omics data and machine learning reveal CD151 as a key biomarker inducing chemoresistance in metabolic syndrome-related early-onset left-sided colorectal cancer.

Integrated muti-omics data and machine learning reveal CD151 as a key biomarker inducing chemoresistance in metabolic syndrome-related early-onset left-sided colorectal cancer.

Emerging evidence has suggested a potential pathological association between early-onset left-sided colorectal cancer (EOLCC) and metabolic syndrome (MetS). However, the underlying genetic and molecular mechanisms remain insufficiently elucidated. This study aimed to identify and characterize key biomarkers associated with the progression and treatment response of MetS-related EOLCC. An in-hospital cohort was utilized to assess the clinical implications of primary tumor location in early-onset colorectal cancer (EOCRC). Differentially expressed genes (DEGs) and weighted gene coexpression network analysis (WGCNA) were employed to identify genes potentially associated with MetS-related EOLCC. Functional enrichment analyses were conducted to explore the underlying mechanisms. Candidate biomarkers were screened using random forest (RF) and support vector machine-recursive feature elimination (SVM-RFE) algorithms. Survival relevance, expression profiles, and diagnostic performance were analyzed to identify key biomarkers. Treatment responses were evaluated, and potential therapeutic compounds were identified through molecular docking. Single-cell RNA sequencing (scRNA-seq) data and in vitro experiments were used to validate gene expression and functional characteristics. The in-hospital cohort revealed a higher proportion of EOLCC among EOCRC patients. Using the edgeR package and WGCNA, we identified coexpressed genes common to both EOLCC and MetS, significantly enriched in pathways associated with stromal remodeling and metabolic regulation. Machine learning algorithms highlighted three candidate biomarkers. Among them, only CD151 was associated with prognosis and advanced disease stage. CD151 was strongly correlated with stromal remodeling and chemoresistance. Additionally, potential therapeutic compounds targeting MetS-related EOLCC were identified via molecular docking. scRNA-seq analysis confirmed the expression and functional patterns of CD151, particularly in tumor cells. The bioinformatics results were further validated through quantitative real-time PCR (qRT-PCR), western blotting, and immunohistochemical (IHC) staining. This study identified CD151 as a key biomarker in MetS-related EOLCC, offering valuable insights into prognosis, tumor biology, and personalized treatment strategies. CD151 may serve as a reference for future research and clinical applications targeting this disease subtype.

求助全文
通过发布文献求助,成功后即可免费获取论文全文。 去求助
来源期刊
CiteScore
3.50
自引率
3.40%
发文量
92
审稿时长
2 months
期刊介绍: Functional & Integrative Genomics is devoted to large-scale studies of genomes and their functions, including systems analyses of biological processes. The journal will provide the research community an integrated platform where researchers can share, review and discuss their findings on important biological questions that will ultimately enable us to answer the fundamental question: How do genomes work?
×
引用
GB/T 7714-2015
复制
MLA
复制
APA
复制
导出至
BibTeX EndNote RefMan NoteFirst NoteExpress
×
提示
您的信息不完整,为了账户安全,请先补充。
现在去补充
×
提示
您因"违规操作"
具体请查看互助需知
我知道了
×
提示
确定
请完成安全验证×
copy
已复制链接
快去分享给好友吧!
我知道了
右上角分享
点击右上角分享
0
联系我们:info@booksci.cn Book学术提供免费学术资源搜索服务,方便国内外学者检索中英文文献。致力于提供最便捷和优质的服务体验。 Copyright © 2023 布克学术 All rights reserved.
京ICP备2023020795号-1
ghs 京公网安备 11010802042870号
Book学术文献互助
Book学术文献互助群
群 号:604180095
Book学术官方微信