连接组蛋白伴侣原胸腺酶α (PTMA)对于有效的DNA损伤修复和PARP1的募集至关重要。

IF 3.5 2区 生物学 Q1 GENETICS & HEREDITY
Ciara A McKnight, Mary E Graichen, Eric M George, David T Brown
{"title":"连接组蛋白伴侣原胸腺酶α (PTMA)对于有效的DNA损伤修复和PARP1的募集至关重要。","authors":"Ciara A McKnight, Mary E Graichen, Eric M George, David T Brown","doi":"10.1186/s13072-025-00599-1","DOIUrl":null,"url":null,"abstract":"<p><strong>Background: </strong>Mammalian cells have numerous DNA repair pathways to repair lesions generated by replication errors, metabolism, and exogenous agents. Cells can sense and respond to DNA damage within seconds, suggesting that there is a highly effective sensor of lesions although the mechanistic details are unclear. The DNA damage response in mammalian cells results in a localized transient de-condensation of chromatin, loss of linker histones and the recruitment of DNA repair proteins such as PARP1 and chromatin remodelers.</p><p><strong>Results: </strong>Here we investigated the interactions between poly(ADP-ribose) polymerase-1 (PARP1), the linker histone H1.0 and linker histone chaperone Prothymosin α (PTMA). Using H1.0 tagged with a photoconvertible fluorescent protein, we observed a significant increase in the initial rate of exit of H1.0 from regions of chromatin containing microirradiation-induced DNA lesions. Surprisingly, this was also seen in Parp1<sup>-/-</sup> cells but not in stable cell lines with homozygous null mutations in the PTMA gene (Ptma<sup>-/-</sup>). The recruitment of PARP1 to damaged DNA was inhibited by overexpression of a mutant of H1.0 with a tighter chromatin-binding affinity or by reduced expression of PTMA. Relative to the wild type, Ptma<sup>-/-</sup> cell lines displayed increased sensitivity to DNA-damaging agents.</p><p><strong>Conclusion: </strong>We suggest that DNA damage alters the interaction of H1.0 with the nucleosome to allow the chaperone PTMA to bind and promote release of linker histones thereby initiating the local chromatin de-condensation necessary for the efficient recruitment of repair proteins such as PARP1. In this context linker histones may serve as in situ \"sensors\" of DNA damage.</p>","PeriodicalId":49253,"journal":{"name":"Epigenetics & Chromatin","volume":"18 1","pages":"32"},"PeriodicalIF":3.5000,"publicationDate":"2025-06-05","publicationTypes":"Journal Article","fieldsOfStudy":null,"isOpenAccess":false,"openAccessPdf":"https://www.ncbi.nlm.nih.gov/pmc/articles/PMC12139302/pdf/","citationCount":"0","resultStr":"{\"title\":\"The linker histone chaperone Prothymosin α (PTMA) is essential for efficient DNA damage repair and the recruitment of PARP1.\",\"authors\":\"Ciara A McKnight, Mary E Graichen, Eric M George, David T Brown\",\"doi\":\"10.1186/s13072-025-00599-1\",\"DOIUrl\":null,\"url\":null,\"abstract\":\"<p><strong>Background: </strong>Mammalian cells have numerous DNA repair pathways to repair lesions generated by replication errors, metabolism, and exogenous agents. Cells can sense and respond to DNA damage within seconds, suggesting that there is a highly effective sensor of lesions although the mechanistic details are unclear. The DNA damage response in mammalian cells results in a localized transient de-condensation of chromatin, loss of linker histones and the recruitment of DNA repair proteins such as PARP1 and chromatin remodelers.</p><p><strong>Results: </strong>Here we investigated the interactions between poly(ADP-ribose) polymerase-1 (PARP1), the linker histone H1.0 and linker histone chaperone Prothymosin α (PTMA). Using H1.0 tagged with a photoconvertible fluorescent protein, we observed a significant increase in the initial rate of exit of H1.0 from regions of chromatin containing microirradiation-induced DNA lesions. Surprisingly, this was also seen in Parp1<sup>-/-</sup> cells but not in stable cell lines with homozygous null mutations in the PTMA gene (Ptma<sup>-/-</sup>). The recruitment of PARP1 to damaged DNA was inhibited by overexpression of a mutant of H1.0 with a tighter chromatin-binding affinity or by reduced expression of PTMA. Relative to the wild type, Ptma<sup>-/-</sup> cell lines displayed increased sensitivity to DNA-damaging agents.</p><p><strong>Conclusion: </strong>We suggest that DNA damage alters the interaction of H1.0 with the nucleosome to allow the chaperone PTMA to bind and promote release of linker histones thereby initiating the local chromatin de-condensation necessary for the efficient recruitment of repair proteins such as PARP1. In this context linker histones may serve as in situ \\\"sensors\\\" of DNA damage.</p>\",\"PeriodicalId\":49253,\"journal\":{\"name\":\"Epigenetics & Chromatin\",\"volume\":\"18 1\",\"pages\":\"32\"},\"PeriodicalIF\":3.5000,\"publicationDate\":\"2025-06-05\",\"publicationTypes\":\"Journal Article\",\"fieldsOfStudy\":null,\"isOpenAccess\":false,\"openAccessPdf\":\"https://www.ncbi.nlm.nih.gov/pmc/articles/PMC12139302/pdf/\",\"citationCount\":\"0\",\"resultStr\":null,\"platform\":\"Semanticscholar\",\"paperid\":null,\"PeriodicalName\":\"Epigenetics & Chromatin\",\"FirstCategoryId\":\"99\",\"ListUrlMain\":\"https://doi.org/10.1186/s13072-025-00599-1\",\"RegionNum\":2,\"RegionCategory\":\"生物学\",\"ArticlePicture\":[],\"TitleCN\":null,\"AbstractTextCN\":null,\"PMCID\":null,\"EPubDate\":\"\",\"PubModel\":\"\",\"JCR\":\"Q1\",\"JCRName\":\"GENETICS & HEREDITY\",\"Score\":null,\"Total\":0}","platform":"Semanticscholar","paperid":null,"PeriodicalName":"Epigenetics & Chromatin","FirstCategoryId":"99","ListUrlMain":"https://doi.org/10.1186/s13072-025-00599-1","RegionNum":2,"RegionCategory":"生物学","ArticlePicture":[],"TitleCN":null,"AbstractTextCN":null,"PMCID":null,"EPubDate":"","PubModel":"","JCR":"Q1","JCRName":"GENETICS & HEREDITY","Score":null,"Total":0}
引用次数: 0

摘要

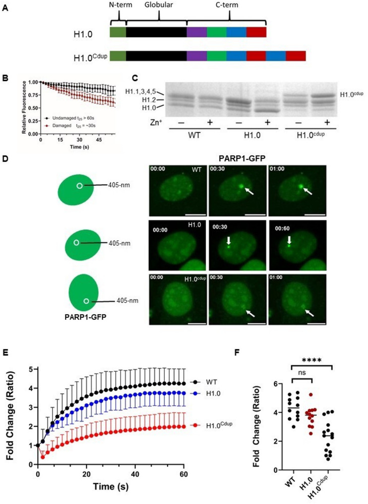
背景:哺乳动物细胞有许多DNA修复途径来修复由复制错误、代谢和外源性药物产生的损伤。细胞可以在几秒钟内感知和响应DNA损伤,这表明存在一种非常有效的病变传感器,尽管机制细节尚不清楚。哺乳动物细胞中的DNA损伤反应导致染色质的局部瞬时脱凝、连接组蛋白的缺失和DNA修复蛋白(如PARP1和染色质重塑蛋白)的募集。结果:我们研究了聚adp核糖聚合酶1 (PARP1)与连接蛋白H1.0和连接蛋白伴侣原胸腺酶α (PTMA)之间的相互作用。使用光转换荧光蛋白标记的H1.0,我们观察到H1.0从含有微辐射诱导的DNA损伤的染色质区域的初始退出率显著增加。令人惊讶的是,这种情况也出现在Parp1-/-细胞中,但在PTMA基因纯合子零突变(PTMA -/-)的稳定细胞系中却没有出现。通过过表达具有更紧密染色质结合亲和力的H1.0突变体或减少PTMA的表达,可以抑制PARP1向受损DNA的募集。与野生型相比,Ptma-/-细胞系对dna损伤剂表现出更高的敏感性。结论:我们认为DNA损伤改变了H1.0与核小体的相互作用,使伴侣蛋白PTMA结合并促进连接组蛋白的释放,从而启动局部染色质脱凝,这是有效募集修复蛋白如PARP1所必需的。在这种情况下,连接蛋白可以作为DNA损伤的原位“传感器”。
本文章由计算机程序翻译,如有差异,请以英文原文为准。

The linker histone chaperone Prothymosin α (PTMA) is essential for efficient DNA damage repair and the recruitment of PARP1.

The linker histone chaperone Prothymosin α (PTMA) is essential for efficient DNA damage repair and the recruitment of PARP1.

The linker histone chaperone Prothymosin α (PTMA) is essential for efficient DNA damage repair and the recruitment of PARP1.

The linker histone chaperone Prothymosin α (PTMA) is essential for efficient DNA damage repair and the recruitment of PARP1.

Background: Mammalian cells have numerous DNA repair pathways to repair lesions generated by replication errors, metabolism, and exogenous agents. Cells can sense and respond to DNA damage within seconds, suggesting that there is a highly effective sensor of lesions although the mechanistic details are unclear. The DNA damage response in mammalian cells results in a localized transient de-condensation of chromatin, loss of linker histones and the recruitment of DNA repair proteins such as PARP1 and chromatin remodelers.

Results: Here we investigated the interactions between poly(ADP-ribose) polymerase-1 (PARP1), the linker histone H1.0 and linker histone chaperone Prothymosin α (PTMA). Using H1.0 tagged with a photoconvertible fluorescent protein, we observed a significant increase in the initial rate of exit of H1.0 from regions of chromatin containing microirradiation-induced DNA lesions. Surprisingly, this was also seen in Parp1-/- cells but not in stable cell lines with homozygous null mutations in the PTMA gene (Ptma-/-). The recruitment of PARP1 to damaged DNA was inhibited by overexpression of a mutant of H1.0 with a tighter chromatin-binding affinity or by reduced expression of PTMA. Relative to the wild type, Ptma-/- cell lines displayed increased sensitivity to DNA-damaging agents.

Conclusion: We suggest that DNA damage alters the interaction of H1.0 with the nucleosome to allow the chaperone PTMA to bind and promote release of linker histones thereby initiating the local chromatin de-condensation necessary for the efficient recruitment of repair proteins such as PARP1. In this context linker histones may serve as in situ "sensors" of DNA damage.

求助全文
通过发布文献求助,成功后即可免费获取论文全文。 去求助
来源期刊
Epigenetics & Chromatin
Epigenetics & Chromatin GENETICS & HEREDITY-
CiteScore
7.00
自引率
0.00%
发文量
35
审稿时长
1 months
期刊介绍: Epigenetics & Chromatin is a peer-reviewed, open access, online journal that publishes research, and reviews, providing novel insights into epigenetic inheritance and chromatin-based interactions. The journal aims to understand how gene and chromosomal elements are regulated and their activities maintained during processes such as cell division, differentiation and environmental alteration.
×
引用
GB/T 7714-2015
复制
MLA
复制
APA
复制
导出至
BibTeX EndNote RefMan NoteFirst NoteExpress
×
提示
您的信息不完整,为了账户安全,请先补充。
现在去补充
×
提示
您因"违规操作"
具体请查看互助需知
我知道了
×
提示
确定
请完成安全验证×
copy
已复制链接
快去分享给好友吧!
我知道了
右上角分享
点击右上角分享
0
联系我们:info@booksci.cn Book学术提供免费学术资源搜索服务,方便国内外学者检索中英文文献。致力于提供最便捷和优质的服务体验。 Copyright © 2023 布克学术 All rights reserved.
京ICP备2023020795号-1
ghs 京公网安备 11010802042870号
Book学术文献互助
Book学术文献互助群
群 号:604180095
Book学术官方微信