脊髓和球性肌萎缩细胞模型的无标记形态学表型分析。

IF 3.3 3区 医学 Q2 CELL BIOLOGY
Disease Models & Mechanisms Pub Date : 2025-06-01 Epub Date: 2025-06-25 DOI:10.1242/dmm.052220
Kenji Sakakibara, Kenjiro Tanaka, Madoka Iida, Yuta Imai, Mai Okada, Kentaro Sahashi, Tomoki Hirunagi, Kentaro Maeda, Ryuji Kato, Masahisa Katsuno
{"title":"脊髓和球性肌萎缩细胞模型的无标记形态学表型分析。","authors":"Kenji Sakakibara, Kenjiro Tanaka, Madoka Iida, Yuta Imai, Mai Okada, Kentaro Sahashi, Tomoki Hirunagi, Kentaro Maeda, Ryuji Kato, Masahisa Katsuno","doi":"10.1242/dmm.052220","DOIUrl":null,"url":null,"abstract":"<p><p>Spinal and bulbar muscular atrophy (SBMA) is a neuromuscular disorder caused by CAG trinucleotide expansion in the androgen receptor (AR) gene. To improve the quality of in vitro cell-based assays for the evaluation of potential drug candidates for SBMA, we developed a morphology-based phenotypic analysis for a muscle cell model of SBMA that involves multiparametric morphological profiling to quantitatively assess the therapeutic effects of drugs on muscle cell phenotype. The analysis was validated using dihydrotestosterone and pioglitazone, which have been shown to exacerbate and ameliorate the pathophysiology of SBMA, respectively. Gene expression analysis revealed activation of the JNK pathway in the SBMA cells compared to the control cells. Phenotypic analysis revealed the effect of naratriptan, a JNK inhibitor, on the phenotypic changes of SBMA cells, and the results were confirmed by LDH assays. We then trained a predictive machine learning model to classify the drug responses, and it successfully discriminated between pioglitazone-type and naratriptan-type morphological profiles based on their morphological characteristics. Our morphology-based phenotypic analysis provides a noninvasive and efficient screening method to accelerate the development of therapeutics for SBMA.</p>","PeriodicalId":11144,"journal":{"name":"Disease Models & Mechanisms","volume":" ","pages":""},"PeriodicalIF":3.3000,"publicationDate":"2025-06-01","publicationTypes":"Journal Article","fieldsOfStudy":null,"isOpenAccess":false,"openAccessPdf":"https://www.ncbi.nlm.nih.gov/pmc/articles/PMC12233066/pdf/","citationCount":"0","resultStr":"{\"title\":\"Label-free morphology-based phenotypic analysis of spinal and bulbar muscular atrophy muscle cell models.\",\"authors\":\"Kenji Sakakibara, Kenjiro Tanaka, Madoka Iida, Yuta Imai, Mai Okada, Kentaro Sahashi, Tomoki Hirunagi, Kentaro Maeda, Ryuji Kato, Masahisa Katsuno\",\"doi\":\"10.1242/dmm.052220\",\"DOIUrl\":null,\"url\":null,\"abstract\":\"<p><p>Spinal and bulbar muscular atrophy (SBMA) is a neuromuscular disorder caused by CAG trinucleotide expansion in the androgen receptor (AR) gene. To improve the quality of in vitro cell-based assays for the evaluation of potential drug candidates for SBMA, we developed a morphology-based phenotypic analysis for a muscle cell model of SBMA that involves multiparametric morphological profiling to quantitatively assess the therapeutic effects of drugs on muscle cell phenotype. The analysis was validated using dihydrotestosterone and pioglitazone, which have been shown to exacerbate and ameliorate the pathophysiology of SBMA, respectively. Gene expression analysis revealed activation of the JNK pathway in the SBMA cells compared to the control cells. Phenotypic analysis revealed the effect of naratriptan, a JNK inhibitor, on the phenotypic changes of SBMA cells, and the results were confirmed by LDH assays. We then trained a predictive machine learning model to classify the drug responses, and it successfully discriminated between pioglitazone-type and naratriptan-type morphological profiles based on their morphological characteristics. Our morphology-based phenotypic analysis provides a noninvasive and efficient screening method to accelerate the development of therapeutics for SBMA.</p>\",\"PeriodicalId\":11144,\"journal\":{\"name\":\"Disease Models & Mechanisms\",\"volume\":\" \",\"pages\":\"\"},\"PeriodicalIF\":3.3000,\"publicationDate\":\"2025-06-01\",\"publicationTypes\":\"Journal Article\",\"fieldsOfStudy\":null,\"isOpenAccess\":false,\"openAccessPdf\":\"https://www.ncbi.nlm.nih.gov/pmc/articles/PMC12233066/pdf/\",\"citationCount\":\"0\",\"resultStr\":null,\"platform\":\"Semanticscholar\",\"paperid\":null,\"PeriodicalName\":\"Disease Models & Mechanisms\",\"FirstCategoryId\":\"3\",\"ListUrlMain\":\"https://doi.org/10.1242/dmm.052220\",\"RegionNum\":3,\"RegionCategory\":\"医学\",\"ArticlePicture\":[],\"TitleCN\":null,\"AbstractTextCN\":null,\"PMCID\":null,\"EPubDate\":\"2025/6/25 0:00:00\",\"PubModel\":\"Epub\",\"JCR\":\"Q2\",\"JCRName\":\"CELL BIOLOGY\",\"Score\":null,\"Total\":0}","platform":"Semanticscholar","paperid":null,"PeriodicalName":"Disease Models & Mechanisms","FirstCategoryId":"3","ListUrlMain":"https://doi.org/10.1242/dmm.052220","RegionNum":3,"RegionCategory":"医学","ArticlePicture":[],"TitleCN":null,"AbstractTextCN":null,"PMCID":null,"EPubDate":"2025/6/25 0:00:00","PubModel":"Epub","JCR":"Q2","JCRName":"CELL BIOLOGY","Score":null,"Total":0}
引用次数: 0

摘要

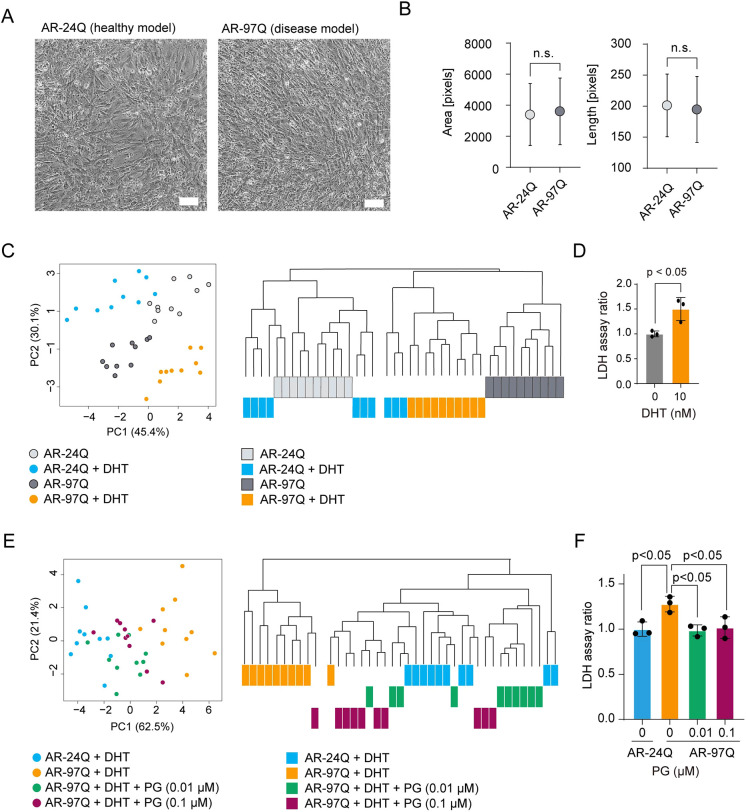
脊髓和球性肌萎缩症(SBMA)是一种由雄激素受体(AR)基因CAG三核苷酸扩增引起的神经肌肉疾病。为了提高体外细胞分析的质量,以评估潜在的SBMA候选药物,我们开发了一种基于形态学的SBMA肌肉细胞模型表型分析,包括多参数形态学分析,以定量评估药物对肌肉细胞表型的治疗作用。使用双氢睾酮和吡格列酮验证了该分析,这两种药物已被证明分别加剧和改善SBMA的病理生理。基因表达分析显示,与对照细胞相比,SBMA细胞中的JNK通路被激活。表型分析显示JNK抑制剂naratriptan对SBMA细胞的表型改变有影响,LDH实验证实了这一结果。然后,我们训练了一个预测机器学习模型来对药物反应进行分类,并成功地根据它们的形态特征区分了吡格列酮型和纳曲普利坦型的形态特征。我们基于形态学的表型分析提供了一种无创和有效的筛选方法,以加速SBMA治疗方法的发展。
本文章由计算机程序翻译,如有差异,请以英文原文为准。

Label-free morphology-based phenotypic analysis of spinal and bulbar muscular atrophy muscle cell models.

Label-free morphology-based phenotypic analysis of spinal and bulbar muscular atrophy muscle cell models.

Label-free morphology-based phenotypic analysis of spinal and bulbar muscular atrophy muscle cell models.

Label-free morphology-based phenotypic analysis of spinal and bulbar muscular atrophy muscle cell models.

Spinal and bulbar muscular atrophy (SBMA) is a neuromuscular disorder caused by CAG trinucleotide expansion in the androgen receptor (AR) gene. To improve the quality of in vitro cell-based assays for the evaluation of potential drug candidates for SBMA, we developed a morphology-based phenotypic analysis for a muscle cell model of SBMA that involves multiparametric morphological profiling to quantitatively assess the therapeutic effects of drugs on muscle cell phenotype. The analysis was validated using dihydrotestosterone and pioglitazone, which have been shown to exacerbate and ameliorate the pathophysiology of SBMA, respectively. Gene expression analysis revealed activation of the JNK pathway in the SBMA cells compared to the control cells. Phenotypic analysis revealed the effect of naratriptan, a JNK inhibitor, on the phenotypic changes of SBMA cells, and the results were confirmed by LDH assays. We then trained a predictive machine learning model to classify the drug responses, and it successfully discriminated between pioglitazone-type and naratriptan-type morphological profiles based on their morphological characteristics. Our morphology-based phenotypic analysis provides a noninvasive and efficient screening method to accelerate the development of therapeutics for SBMA.

求助全文
通过发布文献求助,成功后即可免费获取论文全文。 去求助
来源期刊
Disease Models & Mechanisms
Disease Models & Mechanisms 医学-病理学
CiteScore
6.60
自引率
7.00%
发文量
203
审稿时长
6-12 weeks
期刊介绍: Disease Models & Mechanisms (DMM) is an online Open Access journal focusing on the use of model systems to better understand, diagnose and treat human disease.
×
引用
GB/T 7714-2015
复制
MLA
复制
APA
复制
导出至
BibTeX EndNote RefMan NoteFirst NoteExpress
×
提示
您的信息不完整,为了账户安全,请先补充。
现在去补充
×
提示
您因"违规操作"
具体请查看互助需知
我知道了
×
提示
确定
请完成安全验证×
copy
已复制链接
快去分享给好友吧!
我知道了
右上角分享
点击右上角分享
0
联系我们:info@booksci.cn Book学术提供免费学术资源搜索服务,方便国内外学者检索中英文文献。致力于提供最便捷和优质的服务体验。 Copyright © 2023 布克学术 All rights reserved.
京ICP备2023020795号-1
ghs 京公网安备 11010802042870号
Book学术文献互助
Book学术文献互助群
群 号:604180095
Book学术官方微信