基质玻璃蛋白介导CD8+ t细胞衰竭促进肝内胆管癌的免疫逃逸。

IF 3.1 4区 医学 Q2 PATHOLOGY
Cytojournal Pub Date : 2025-04-01 eCollection Date: 2025-01-01 DOI:10.25259/Cytojournal_232_2024
Xiaohan Cao, Shiqian Lang, Yuchi Xie, Kai Zheng, Jun Liu
{"title":"基质玻璃蛋白介导CD8+ t细胞衰竭促进肝内胆管癌的免疫逃逸。","authors":"Xiaohan Cao, Shiqian Lang, Yuchi Xie, Kai Zheng, Jun Liu","doi":"10.25259/Cytojournal_232_2024","DOIUrl":null,"url":null,"abstract":"<p><strong>Objective: </strong>Matrix Gla protein (MGP) has been found to be strongly associated with cancer progression. However, its role in intrahepatic cholangiocarcinoma (ICC) remains unclear, particularly within the tumor immune microenvironment. MGP may promote immune evasion by activating the nuclear factor-kappa-light-chain-enha ncer of activated B-cells (NF-κB) signaling pathway, which increases the expression of programmed death-ligand 1 (PD-L1) and contributes to CD8<sup>+</sup> T-cell exhaustion. This research mainly aims to examine the regulatory role of MGP in immune evasion in ICC.</p><p><strong>Material and methods: </strong>ICC xenograft mouse models and human ICC cell line (HuCCT1) cell models were established to evaluate MGP expression patterns. MGP knockdown or overexpression in HuCCT1 cells was co-incubated with antigen-specific CD8<sup>+</sup> T cells, and flow cytometry was used to detect markers of CD8<sup>+</sup> T-cell exhaustion. The effects of MGP modulation on PD-L1 expression were assessed by immunohistochemistry and immunofluorescence. Western blotting was employed to analyze the impact on NF-κB signaling. In addition, MGP overexpression and p65 knockdown in HuCCT1 cells were co-transfected to study their combined effects on PD-L1 expression and CD8<sup>+</sup> T-cell exhaustion markers. Cell proliferation and apoptosis were evaluated through colony formation assays and flow cytometry.</p><p><strong>Results: </strong>Compared to adjacent tissues and human intrahepatic cholangiocellular epithelial cells, MGP was significantly overexpressed in ICC tumor tissues and HuCCT1 cells (<i>P</i> < 0.001). MGP overexpression led to NF-κB signaling phosphorylation (<i>P</i> < 0.001), elevated PD-L1 expression (<i>P</i> < 0.001), and heightened levels of CD8<sup>+</sup> T-cell exhaustion markers (<i>P</i> < 0.001). Conversely, p65 knockdown mitigated the effects of MGP overexpression on HuCCT1 cell proliferation (<i>P</i> < 0.01) and CD8<sup>+</sup> T-cell exhaustion (<i>P</i> < 0.01 and <i>P</i> < 0.001), while also significantly reducing PD-L1 expression (<i>P</i> < 0.01).</p><p><strong>Conclusions: </strong>MGP promotes CD8<sup>+</sup> T-cell exhaustion and facilitates immune evasion in ICC through NF-κB pathway activation.</p>","PeriodicalId":49082,"journal":{"name":"Cytojournal","volume":"22 ","pages":"41"},"PeriodicalIF":3.1000,"publicationDate":"2025-04-01","publicationTypes":"Journal Article","fieldsOfStudy":null,"isOpenAccess":false,"openAccessPdf":"https://www.ncbi.nlm.nih.gov/pmc/articles/PMC12134819/pdf/","citationCount":"0","resultStr":"{\"title\":\"Matrix gla protein mediates CD8<sup>+</sup> T-cell exhaustion to facilitate immune evasion in intrahepatic cholangiocarcinoma.\",\"authors\":\"Xiaohan Cao, Shiqian Lang, Yuchi Xie, Kai Zheng, Jun Liu\",\"doi\":\"10.25259/Cytojournal_232_2024\",\"DOIUrl\":null,\"url\":null,\"abstract\":\"<p><strong>Objective: </strong>Matrix Gla protein (MGP) has been found to be strongly associated with cancer progression. However, its role in intrahepatic cholangiocarcinoma (ICC) remains unclear, particularly within the tumor immune microenvironment. MGP may promote immune evasion by activating the nuclear factor-kappa-light-chain-enha ncer of activated B-cells (NF-κB) signaling pathway, which increases the expression of programmed death-ligand 1 (PD-L1) and contributes to CD8<sup>+</sup> T-cell exhaustion. This research mainly aims to examine the regulatory role of MGP in immune evasion in ICC.</p><p><strong>Material and methods: </strong>ICC xenograft mouse models and human ICC cell line (HuCCT1) cell models were established to evaluate MGP expression patterns. MGP knockdown or overexpression in HuCCT1 cells was co-incubated with antigen-specific CD8<sup>+</sup> T cells, and flow cytometry was used to detect markers of CD8<sup>+</sup> T-cell exhaustion. The effects of MGP modulation on PD-L1 expression were assessed by immunohistochemistry and immunofluorescence. Western blotting was employed to analyze the impact on NF-κB signaling. In addition, MGP overexpression and p65 knockdown in HuCCT1 cells were co-transfected to study their combined effects on PD-L1 expression and CD8<sup>+</sup> T-cell exhaustion markers. Cell proliferation and apoptosis were evaluated through colony formation assays and flow cytometry.</p><p><strong>Results: </strong>Compared to adjacent tissues and human intrahepatic cholangiocellular epithelial cells, MGP was significantly overexpressed in ICC tumor tissues and HuCCT1 cells (<i>P</i> < 0.001). MGP overexpression led to NF-κB signaling phosphorylation (<i>P</i> < 0.001), elevated PD-L1 expression (<i>P</i> < 0.001), and heightened levels of CD8<sup>+</sup> T-cell exhaustion markers (<i>P</i> < 0.001). Conversely, p65 knockdown mitigated the effects of MGP overexpression on HuCCT1 cell proliferation (<i>P</i> < 0.01) and CD8<sup>+</sup> T-cell exhaustion (<i>P</i> < 0.01 and <i>P</i> < 0.001), while also significantly reducing PD-L1 expression (<i>P</i> < 0.01).</p><p><strong>Conclusions: </strong>MGP promotes CD8<sup>+</sup> T-cell exhaustion and facilitates immune evasion in ICC through NF-κB pathway activation.</p>\",\"PeriodicalId\":49082,\"journal\":{\"name\":\"Cytojournal\",\"volume\":\"22 \",\"pages\":\"41\"},\"PeriodicalIF\":3.1000,\"publicationDate\":\"2025-04-01\",\"publicationTypes\":\"Journal Article\",\"fieldsOfStudy\":null,\"isOpenAccess\":false,\"openAccessPdf\":\"https://www.ncbi.nlm.nih.gov/pmc/articles/PMC12134819/pdf/\",\"citationCount\":\"0\",\"resultStr\":null,\"platform\":\"Semanticscholar\",\"paperid\":null,\"PeriodicalName\":\"Cytojournal\",\"FirstCategoryId\":\"3\",\"ListUrlMain\":\"https://doi.org/10.25259/Cytojournal_232_2024\",\"RegionNum\":4,\"RegionCategory\":\"医学\",\"ArticlePicture\":[],\"TitleCN\":null,\"AbstractTextCN\":null,\"PMCID\":null,\"EPubDate\":\"2025/1/1 0:00:00\",\"PubModel\":\"eCollection\",\"JCR\":\"Q2\",\"JCRName\":\"PATHOLOGY\",\"Score\":null,\"Total\":0}","platform":"Semanticscholar","paperid":null,"PeriodicalName":"Cytojournal","FirstCategoryId":"3","ListUrlMain":"https://doi.org/10.25259/Cytojournal_232_2024","RegionNum":4,"RegionCategory":"医学","ArticlePicture":[],"TitleCN":null,"AbstractTextCN":null,"PMCID":null,"EPubDate":"2025/1/1 0:00:00","PubModel":"eCollection","JCR":"Q2","JCRName":"PATHOLOGY","Score":null,"Total":0}
引用次数: 0

摘要

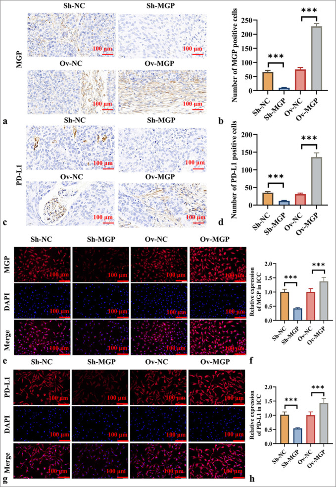
目的:基质Gla蛋白(MGP)已被发现与癌症进展密切相关。然而,其在肝内胆管癌(ICC)中的作用仍不清楚,特别是在肿瘤免疫微环境中的作用。MGP可能通过激活活化b细胞(NF-κB)信号通路的核因子-kappa-轻链增强子,增加程序性死亡配体1 (PD-L1)的表达,促进CD8+ t细胞衰竭,从而促进免疫逃避。本研究主要旨在探讨MGP在ICC免疫逃避中的调节作用。材料和方法:建立小鼠ICC异种移植模型和人ICC细胞系(HuCCT1)细胞模型,评价MGP的表达模式。将MGP敲低或过表达的HuCCT1细胞与抗原特异性CD8+ T细胞共孵卵,用流式细胞术检测CD8+ T细胞衰竭的标志物。通过免疫组织化学和免疫荧光检测MGP对PD-L1表达的影响。Western blotting分析对NF-κB信号传导的影响。此外,在HuCCT1细胞中共转染MGP过表达和p65敲低,研究它们对PD-L1表达和CD8+ t细胞衰竭标志物的联合影响。通过集落形成实验和流式细胞术观察细胞增殖和凋亡情况。结果:与邻近组织和人肝内胆管细胞上皮细胞相比,MGP在ICC肿瘤组织和HuCCT1细胞中显著过表达(P < 0.001)。MGP过表达导致NF-κB信号磷酸化(P < 0.001), PD-L1表达升高(P < 0.001), CD8+ t细胞衰竭标志物水平升高(P < 0.001)。相反,p65敲低可减轻MGP过表达对HuCCT1细胞增殖(P < 0.01)和CD8+ t细胞衰竭(P < 0.01和P < 0.001)的影响,同时显著降低PD-L1表达(P < 0.01)。结论:MGP通过激活NF-κB通路促进ICC中CD8+ t细胞衰竭,促进免疫逃避。
本文章由计算机程序翻译,如有差异,请以英文原文为准。

Matrix gla protein mediates CD8<sup>+</sup> T-cell exhaustion to facilitate immune evasion in intrahepatic cholangiocarcinoma.

Matrix gla protein mediates CD8<sup>+</sup> T-cell exhaustion to facilitate immune evasion in intrahepatic cholangiocarcinoma.

Matrix gla protein mediates CD8<sup>+</sup> T-cell exhaustion to facilitate immune evasion in intrahepatic cholangiocarcinoma.

Matrix gla protein mediates CD8+ T-cell exhaustion to facilitate immune evasion in intrahepatic cholangiocarcinoma.

Objective: Matrix Gla protein (MGP) has been found to be strongly associated with cancer progression. However, its role in intrahepatic cholangiocarcinoma (ICC) remains unclear, particularly within the tumor immune microenvironment. MGP may promote immune evasion by activating the nuclear factor-kappa-light-chain-enha ncer of activated B-cells (NF-κB) signaling pathway, which increases the expression of programmed death-ligand 1 (PD-L1) and contributes to CD8+ T-cell exhaustion. This research mainly aims to examine the regulatory role of MGP in immune evasion in ICC.

Material and methods: ICC xenograft mouse models and human ICC cell line (HuCCT1) cell models were established to evaluate MGP expression patterns. MGP knockdown or overexpression in HuCCT1 cells was co-incubated with antigen-specific CD8+ T cells, and flow cytometry was used to detect markers of CD8+ T-cell exhaustion. The effects of MGP modulation on PD-L1 expression were assessed by immunohistochemistry and immunofluorescence. Western blotting was employed to analyze the impact on NF-κB signaling. In addition, MGP overexpression and p65 knockdown in HuCCT1 cells were co-transfected to study their combined effects on PD-L1 expression and CD8+ T-cell exhaustion markers. Cell proliferation and apoptosis were evaluated through colony formation assays and flow cytometry.

Results: Compared to adjacent tissues and human intrahepatic cholangiocellular epithelial cells, MGP was significantly overexpressed in ICC tumor tissues and HuCCT1 cells (P < 0.001). MGP overexpression led to NF-κB signaling phosphorylation (P < 0.001), elevated PD-L1 expression (P < 0.001), and heightened levels of CD8+ T-cell exhaustion markers (P < 0.001). Conversely, p65 knockdown mitigated the effects of MGP overexpression on HuCCT1 cell proliferation (P < 0.01) and CD8+ T-cell exhaustion (P < 0.01 and P < 0.001), while also significantly reducing PD-L1 expression (P < 0.01).

Conclusions: MGP promotes CD8+ T-cell exhaustion and facilitates immune evasion in ICC through NF-κB pathway activation.

求助全文
通过发布文献求助,成功后即可免费获取论文全文。 去求助
来源期刊
Cytojournal
Cytojournal PATHOLOGY-
CiteScore
2.20
自引率
42.10%
发文量
56
审稿时长
>12 weeks
期刊介绍: The CytoJournal is an open-access peer-reviewed journal committed to publishing high-quality articles in the field of Diagnostic Cytopathology including Molecular aspects. The journal is owned by the Cytopathology Foundation and published by the Scientific Scholar.
×
引用
GB/T 7714-2015
复制
MLA
复制
APA
复制
导出至
BibTeX EndNote RefMan NoteFirst NoteExpress
×
提示
您的信息不完整,为了账户安全,请先补充。
现在去补充
×
提示
您因"违规操作"
具体请查看互助需知
我知道了
×
提示
确定
请完成安全验证×
copy
已复制链接
快去分享给好友吧!
我知道了
右上角分享
点击右上角分享
0
联系我们:info@booksci.cn Book学术提供免费学术资源搜索服务,方便国内外学者检索中英文文献。致力于提供最便捷和优质的服务体验。 Copyright © 2023 布克学术 All rights reserved.
京ICP备2023020795号-1
ghs 京公网安备 11010802042870号
Book学术文献互助
Book学术文献互助群
群 号:604180095
Book学术官方微信