氢气疗法:通过调节炎症、氧化应激和伤口愈合来治疗烧伤后脓毒症的一种有希望的方法。

IF 3.1 4区 医学 Q2 PATHOLOGY
Cytojournal Pub Date : 2025-04-25 eCollection Date: 2025-01-01 DOI:10.25259/Cytojournal_253_2024
Pan Yu, Nan Hong, Genwang Wang, Shuqiang Chen, Zhipeng Zhao
{"title":"氢气疗法:通过调节炎症、氧化应激和伤口愈合来治疗烧伤后脓毒症的一种有希望的方法。","authors":"Pan Yu, Nan Hong, Genwang Wang, Shuqiang Chen, Zhipeng Zhao","doi":"10.25259/Cytojournal_253_2024","DOIUrl":null,"url":null,"abstract":"<p><strong>Objective: </strong>Burns refers to a severe form of trauma that often leads to localized and systemic inflammatory responses, oxidative stress, and immune dysfunction. Patients with severe burns are highly susceptible to the development of postburn sepsis, a condition influenced by multiple factors, such as bacterial infection of the burn wound, alterations in immune status, and excessive release of inflammatory mediators. This study aimed to investigate the mechanisms by which hydrogen gas treatment exerts its effects on postburn sepsis, with a focus on its influence on inflammatory responses, oxidative stress, and wound healing.</p><p><strong>Material and methods: </strong>This work employed <i>in vitro</i> assays with Sprague-Dawley (SD) rat skin fibroblasts (RSFs) to assess the effects of burn serum and hydrogen gas on cell proliferation through methylthiazolyldiphenyltetrazolium bromide assays and on apoptosis through flow cytometry with Annexin V-fluorescein isothiocyanate/propidium iodide staining. In addition, an enzyme-linked immunosorbent assay was performed to quantify inflammatory cytokines and oxidative stress markers in fibroblasts treated with burn serum. Western blotting (WB) analysis was conducted to investigate signaling pathway modulation. The severe burn sepsis models of SD rats were segregated into three experimental groups: a healthy normal control group, a burn sepsis control group, and a burn sepsis + hydrogen gas (2%) treatment group. Wound healing was monitored, with wound contraction rates recorded and histological assessments conducted using hematoxylin and eosin and Masson's trichrome staining to evaluate tissue repair and collagen deposition.</p><p><strong>Results: </strong><i>In vitro</i> assays showed that burn serum reduced fibroblast proliferation and increased apoptosis (<i>P</i> < 0.01), which hydrogen gas mitigated by rescuing cell viability and reducing apoptosis (<i>P</i> < 0.01). Enzyme-linked immunosorbent assay revealed burn serum-induced increases in the levels of inflammatory cytokines and oxidative stress markers, with decreases in antioxidant enzymes (<i>P</i> < 0.01), which hydrogen gas reversed (<i>P</i> < 0.05). WB analysis suggested hydrogen gas's anti-inflammatory and proliferative effects by modulating signaling pathways (<i>P</i> < 0.01). <i>In vivo</i>, hydrogen gas treatment considerably improved wound healing, with accelerated contraction and enhanced collagen deposition. Plasma and skin tissue analyses indicated systemic and local anti-inflammatory and antioxidant effects from hydrogen gas.</p><p><strong>Conclusion: </strong>Hydrogen gas treatment demonstrates potential therapeutic efficacy in the management of postburn sepsis by modulating inflammatory responses, reducing oxidative stress, and promoting wound healing. These findings provide scientific evidence supporting hydrogen gas as an adjunctive treatment strategy for postburn sepsis.</p>","PeriodicalId":49082,"journal":{"name":"Cytojournal","volume":"22 ","pages":"46"},"PeriodicalIF":3.1000,"publicationDate":"2025-04-25","publicationTypes":"Journal Article","fieldsOfStudy":null,"isOpenAccess":false,"openAccessPdf":"https://www.ncbi.nlm.nih.gov/pmc/articles/PMC12134856/pdf/","citationCount":"0","resultStr":"{\"title\":\"Hydrogen gas therapy: A promising approach for sepsis management post-burn injury by modulating inflammation, oxidative stress, and wound healing.\",\"authors\":\"Pan Yu, Nan Hong, Genwang Wang, Shuqiang Chen, Zhipeng Zhao\",\"doi\":\"10.25259/Cytojournal_253_2024\",\"DOIUrl\":null,\"url\":null,\"abstract\":\"<p><strong>Objective: </strong>Burns refers to a severe form of trauma that often leads to localized and systemic inflammatory responses, oxidative stress, and immune dysfunction. Patients with severe burns are highly susceptible to the development of postburn sepsis, a condition influenced by multiple factors, such as bacterial infection of the burn wound, alterations in immune status, and excessive release of inflammatory mediators. This study aimed to investigate the mechanisms by which hydrogen gas treatment exerts its effects on postburn sepsis, with a focus on its influence on inflammatory responses, oxidative stress, and wound healing.</p><p><strong>Material and methods: </strong>This work employed <i>in vitro</i> assays with Sprague-Dawley (SD) rat skin fibroblasts (RSFs) to assess the effects of burn serum and hydrogen gas on cell proliferation through methylthiazolyldiphenyltetrazolium bromide assays and on apoptosis through flow cytometry with Annexin V-fluorescein isothiocyanate/propidium iodide staining. In addition, an enzyme-linked immunosorbent assay was performed to quantify inflammatory cytokines and oxidative stress markers in fibroblasts treated with burn serum. Western blotting (WB) analysis was conducted to investigate signaling pathway modulation. The severe burn sepsis models of SD rats were segregated into three experimental groups: a healthy normal control group, a burn sepsis control group, and a burn sepsis + hydrogen gas (2%) treatment group. Wound healing was monitored, with wound contraction rates recorded and histological assessments conducted using hematoxylin and eosin and Masson's trichrome staining to evaluate tissue repair and collagen deposition.</p><p><strong>Results: </strong><i>In vitro</i> assays showed that burn serum reduced fibroblast proliferation and increased apoptosis (<i>P</i> < 0.01), which hydrogen gas mitigated by rescuing cell viability and reducing apoptosis (<i>P</i> < 0.01). Enzyme-linked immunosorbent assay revealed burn serum-induced increases in the levels of inflammatory cytokines and oxidative stress markers, with decreases in antioxidant enzymes (<i>P</i> < 0.01), which hydrogen gas reversed (<i>P</i> < 0.05). WB analysis suggested hydrogen gas's anti-inflammatory and proliferative effects by modulating signaling pathways (<i>P</i> < 0.01). <i>In vivo</i>, hydrogen gas treatment considerably improved wound healing, with accelerated contraction and enhanced collagen deposition. Plasma and skin tissue analyses indicated systemic and local anti-inflammatory and antioxidant effects from hydrogen gas.</p><p><strong>Conclusion: </strong>Hydrogen gas treatment demonstrates potential therapeutic efficacy in the management of postburn sepsis by modulating inflammatory responses, reducing oxidative stress, and promoting wound healing. These findings provide scientific evidence supporting hydrogen gas as an adjunctive treatment strategy for postburn sepsis.</p>\",\"PeriodicalId\":49082,\"journal\":{\"name\":\"Cytojournal\",\"volume\":\"22 \",\"pages\":\"46\"},\"PeriodicalIF\":3.1000,\"publicationDate\":\"2025-04-25\",\"publicationTypes\":\"Journal Article\",\"fieldsOfStudy\":null,\"isOpenAccess\":false,\"openAccessPdf\":\"https://www.ncbi.nlm.nih.gov/pmc/articles/PMC12134856/pdf/\",\"citationCount\":\"0\",\"resultStr\":null,\"platform\":\"Semanticscholar\",\"paperid\":null,\"PeriodicalName\":\"Cytojournal\",\"FirstCategoryId\":\"3\",\"ListUrlMain\":\"https://doi.org/10.25259/Cytojournal_253_2024\",\"RegionNum\":4,\"RegionCategory\":\"医学\",\"ArticlePicture\":[],\"TitleCN\":null,\"AbstractTextCN\":null,\"PMCID\":null,\"EPubDate\":\"2025/1/1 0:00:00\",\"PubModel\":\"eCollection\",\"JCR\":\"Q2\",\"JCRName\":\"PATHOLOGY\",\"Score\":null,\"Total\":0}","platform":"Semanticscholar","paperid":null,"PeriodicalName":"Cytojournal","FirstCategoryId":"3","ListUrlMain":"https://doi.org/10.25259/Cytojournal_253_2024","RegionNum":4,"RegionCategory":"医学","ArticlePicture":[],"TitleCN":null,"AbstractTextCN":null,"PMCID":null,"EPubDate":"2025/1/1 0:00:00","PubModel":"eCollection","JCR":"Q2","JCRName":"PATHOLOGY","Score":null,"Total":0}
引用次数: 0

摘要

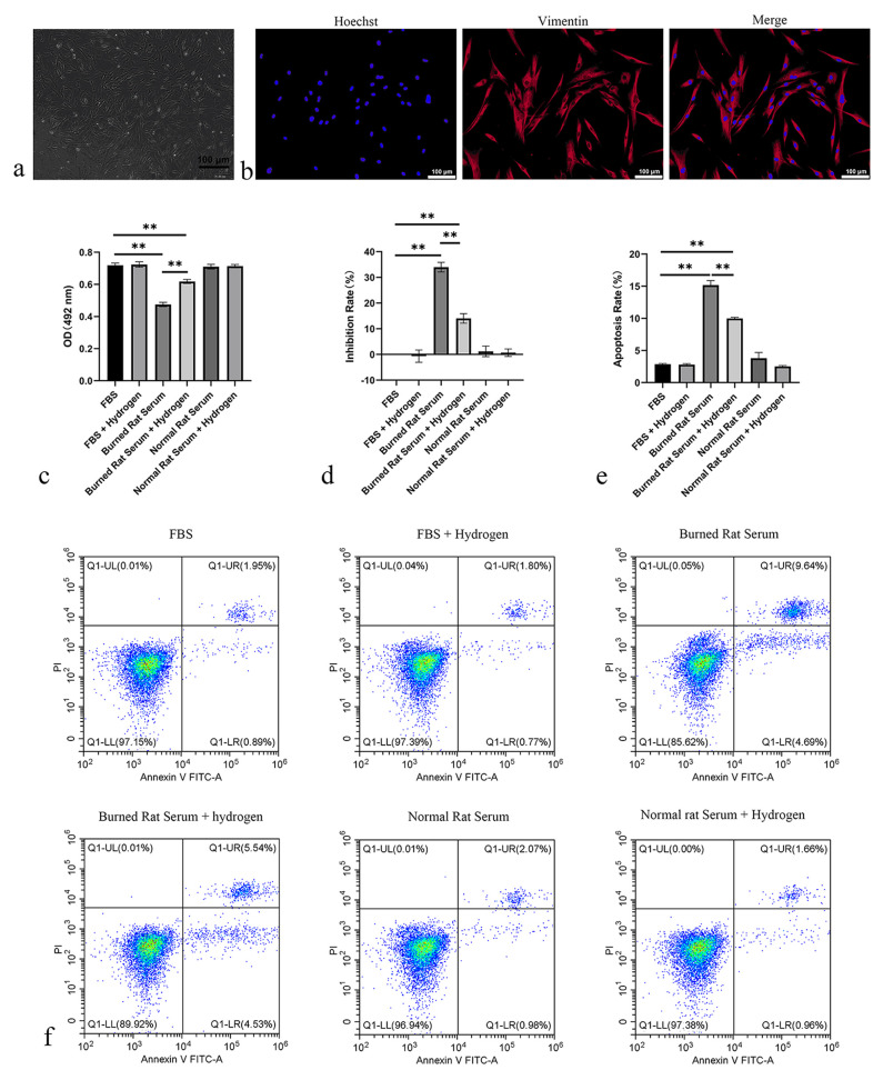
目的:烧伤是一种严重的创伤,通常会导致局部和全身炎症反应、氧化应激和免疫功能障碍。严重烧伤患者极易发生烧伤后脓毒症,其发生受多种因素影响,如烧伤创面细菌感染、免疫状态改变、炎症介质过度释放等。本研究旨在探讨氢气治疗烧伤后脓毒症的作用机制,重点关注其对炎症反应、氧化应激和伤口愈合的影响。材料和方法:采用SD大鼠皮肤成纤维细胞(RSFs)体外实验,通过甲基噻唑基二苯四唑溴化试验评估烧伤血清和氢气对细胞增殖的影响,并通过Annexin v -异硫氰酸荧光素/碘化丙啶染色的流式细胞术评估烧伤血清和氢气对细胞凋亡的影响。此外,采用酶联免疫吸附法定量烧伤血清处理的成纤维细胞中的炎症细胞因子和氧化应激标志物。Western blotting (WB)分析研究信号通路的调节。将SD大鼠重度烧伤脓毒症模型分为3个实验组:健康正常对照组、烧伤脓毒症对照组和烧伤脓毒症+氢气(2%)治疗组。监测创面愈合,记录创面收缩率,并用苏木精、伊红和马松三色染色进行组织学评估,评估组织修复和胶原沉积。结果:烧伤血清降低成纤维细胞增殖,增加细胞凋亡(P < 0.01),氢气通过挽救细胞活力和减少细胞凋亡来减轻烧伤血清的作用(P < 0.01)。酶联免疫吸附试验显示,烧伤血清诱导炎症因子和氧化应激标志物水平升高(P < 0.01),抗氧化酶水平降低(P < 0.05),氢气逆转了这一趋势(P < 0.05)。WB分析提示氢气通过调节信号通路具有抗炎和增殖作用(P < 0.01)。在体内,氢气处理显著改善伤口愈合,加速收缩和增强胶原沉积。血浆和皮肤组织分析表明,氢气具有全身和局部的抗炎和抗氧化作用。结论:氢气治疗通过调节炎症反应,减少氧化应激,促进伤口愈合,在烧伤后脓毒症的治疗中具有潜在的疗效。这些发现为支持氢气作为烧伤后脓毒症的辅助治疗策略提供了科学证据。
本文章由计算机程序翻译,如有差异,请以英文原文为准。

Hydrogen gas therapy: A promising approach for sepsis management post-burn injury by modulating inflammation, oxidative stress, and wound healing.

Hydrogen gas therapy: A promising approach for sepsis management post-burn injury by modulating inflammation, oxidative stress, and wound healing.

Hydrogen gas therapy: A promising approach for sepsis management post-burn injury by modulating inflammation, oxidative stress, and wound healing.

Hydrogen gas therapy: A promising approach for sepsis management post-burn injury by modulating inflammation, oxidative stress, and wound healing.

Objective: Burns refers to a severe form of trauma that often leads to localized and systemic inflammatory responses, oxidative stress, and immune dysfunction. Patients with severe burns are highly susceptible to the development of postburn sepsis, a condition influenced by multiple factors, such as bacterial infection of the burn wound, alterations in immune status, and excessive release of inflammatory mediators. This study aimed to investigate the mechanisms by which hydrogen gas treatment exerts its effects on postburn sepsis, with a focus on its influence on inflammatory responses, oxidative stress, and wound healing.

Material and methods: This work employed in vitro assays with Sprague-Dawley (SD) rat skin fibroblasts (RSFs) to assess the effects of burn serum and hydrogen gas on cell proliferation through methylthiazolyldiphenyltetrazolium bromide assays and on apoptosis through flow cytometry with Annexin V-fluorescein isothiocyanate/propidium iodide staining. In addition, an enzyme-linked immunosorbent assay was performed to quantify inflammatory cytokines and oxidative stress markers in fibroblasts treated with burn serum. Western blotting (WB) analysis was conducted to investigate signaling pathway modulation. The severe burn sepsis models of SD rats were segregated into three experimental groups: a healthy normal control group, a burn sepsis control group, and a burn sepsis + hydrogen gas (2%) treatment group. Wound healing was monitored, with wound contraction rates recorded and histological assessments conducted using hematoxylin and eosin and Masson's trichrome staining to evaluate tissue repair and collagen deposition.

Results: In vitro assays showed that burn serum reduced fibroblast proliferation and increased apoptosis (P < 0.01), which hydrogen gas mitigated by rescuing cell viability and reducing apoptosis (P < 0.01). Enzyme-linked immunosorbent assay revealed burn serum-induced increases in the levels of inflammatory cytokines and oxidative stress markers, with decreases in antioxidant enzymes (P < 0.01), which hydrogen gas reversed (P < 0.05). WB analysis suggested hydrogen gas's anti-inflammatory and proliferative effects by modulating signaling pathways (P < 0.01). In vivo, hydrogen gas treatment considerably improved wound healing, with accelerated contraction and enhanced collagen deposition. Plasma and skin tissue analyses indicated systemic and local anti-inflammatory and antioxidant effects from hydrogen gas.

Conclusion: Hydrogen gas treatment demonstrates potential therapeutic efficacy in the management of postburn sepsis by modulating inflammatory responses, reducing oxidative stress, and promoting wound healing. These findings provide scientific evidence supporting hydrogen gas as an adjunctive treatment strategy for postburn sepsis.

求助全文
通过发布文献求助,成功后即可免费获取论文全文。 去求助
来源期刊
Cytojournal
Cytojournal PATHOLOGY-
CiteScore
2.20
自引率
42.10%
发文量
56
审稿时长
>12 weeks
期刊介绍: The CytoJournal is an open-access peer-reviewed journal committed to publishing high-quality articles in the field of Diagnostic Cytopathology including Molecular aspects. The journal is owned by the Cytopathology Foundation and published by the Scientific Scholar.
×
引用
GB/T 7714-2015
复制
MLA
复制
APA
复制
导出至
BibTeX EndNote RefMan NoteFirst NoteExpress
×
提示
您的信息不完整,为了账户安全,请先补充。
现在去补充
×
提示
您因"违规操作"
具体请查看互助需知
我知道了
×
提示
确定
请完成安全验证×
copy
已复制链接
快去分享给好友吧!
我知道了
右上角分享
点击右上角分享
0
联系我们:info@booksci.cn Book学术提供免费学术资源搜索服务,方便国内外学者检索中英文文献。致力于提供最便捷和优质的服务体验。 Copyright © 2023 布克学术 All rights reserved.
京ICP备2023020795号-1
ghs 京公网安备 11010802042870号
Book学术文献互助
Book学术文献互助群
群 号:604180095
Book学术官方微信