非阻塞性无精子症患者睾丸组织炎症基因表达特征及免疫微环境调控机制分析

IF 2.6 3区 综合性期刊 Q1 MULTIDISCIPLINARY SCIENCES
PLoS ONE Pub Date : 2025-06-03 eCollection Date: 2025-01-01 DOI:10.1371/journal.pone.0324948
Qiang Ling, Mingqi Liu, Wei Xu, Chunhua Liao, Guijian Pang
{"title":"非阻塞性无精子症患者睾丸组织炎症基因表达特征及免疫微环境调控机制分析","authors":"Qiang Ling, Mingqi Liu, Wei Xu, Chunhua Liao, Guijian Pang","doi":"10.1371/journal.pone.0324948","DOIUrl":null,"url":null,"abstract":"<p><strong>Background: </strong>This study aimed to deepen understanding of the molecular mechanisms and key characteristic genes of non-obstructive azoospermia (NOA).</p><p><strong>Methods: </strong>A systematic retrieval method was used to collect the mRNA expression data of NOA and obstructive azoospermia (OA) samples from the GEO database. Data preprocessing, differential gene expression screening, functional annotation, and signal pathway enrichment analysis were conducted using R software. The differences in immune microenvironment between NOA and OA samples were compared through CIBERSORT analysis. LASSO and SVM-RFE, two machine learning algorithms, were applied to select NOA-related characteristic genes. Subsequently, our investigation further identified genes differentially expressed in NOA that are associated with inflammatory responses. NOA samples were clustered based on these inflammation-related genes, while molecular features between different types were explored through pathway enrichment analysis of gene set variation analysis (GSVA). Finally, potential traditional Chinese medicine components targeting these inflammation-related genes were screened from the Chinese medicine database, followed by drug-protein docking simulations.</p><p><strong>Results: </strong>The study identified 772 DEGs mainly involved in the generation and maturation of sperm. Immune microenvironment analysis revealed significant differences in the infiltration levels of resting NK cells and activated dendritic cells between NOA and OA samples. Eight NOA-related characteristic genes were identified through LASSO and SVM-RFE algorithms. Further analysis revealed that three inflammation-related genes, namely LAMP3, PROK2, and CD14, exhibited significant differential expression in samples of NOA and OA. After clustering of these NOA samples based on the three inflammation-related DEGs, GSVA pathway enrichment analysis revealed molecular features between different NOA subtypes. Finally, potential traditional Chinese medicine components targeting these inflammation-related genes were selected.</p><p><strong>Conclusion: </strong>This study revealed the key molecular mechanisms and characteristic genes of NOA, especially the role of inflammation-related genes, providing new therapeutic targets and directions for the treatment of NOA.</p>","PeriodicalId":20189,"journal":{"name":"PLoS ONE","volume":"20 6","pages":"e0324948"},"PeriodicalIF":2.6000,"publicationDate":"2025-06-03","publicationTypes":"Journal Article","fieldsOfStudy":null,"isOpenAccess":false,"openAccessPdf":"https://www.ncbi.nlm.nih.gov/pmc/articles/PMC12132964/pdf/","citationCount":"0","resultStr":"{\"title\":\"Analysis of the inflammatory gene expression characteristics and immune microenvironment regulatory mechanisms in the testicular tissue of patients with non-obstructive azoospermia.\",\"authors\":\"Qiang Ling, Mingqi Liu, Wei Xu, Chunhua Liao, Guijian Pang\",\"doi\":\"10.1371/journal.pone.0324948\",\"DOIUrl\":null,\"url\":null,\"abstract\":\"<p><strong>Background: </strong>This study aimed to deepen understanding of the molecular mechanisms and key characteristic genes of non-obstructive azoospermia (NOA).</p><p><strong>Methods: </strong>A systematic retrieval method was used to collect the mRNA expression data of NOA and obstructive azoospermia (OA) samples from the GEO database. Data preprocessing, differential gene expression screening, functional annotation, and signal pathway enrichment analysis were conducted using R software. The differences in immune microenvironment between NOA and OA samples were compared through CIBERSORT analysis. LASSO and SVM-RFE, two machine learning algorithms, were applied to select NOA-related characteristic genes. Subsequently, our investigation further identified genes differentially expressed in NOA that are associated with inflammatory responses. NOA samples were clustered based on these inflammation-related genes, while molecular features between different types were explored through pathway enrichment analysis of gene set variation analysis (GSVA). Finally, potential traditional Chinese medicine components targeting these inflammation-related genes were screened from the Chinese medicine database, followed by drug-protein docking simulations.</p><p><strong>Results: </strong>The study identified 772 DEGs mainly involved in the generation and maturation of sperm. Immune microenvironment analysis revealed significant differences in the infiltration levels of resting NK cells and activated dendritic cells between NOA and OA samples. Eight NOA-related characteristic genes were identified through LASSO and SVM-RFE algorithms. Further analysis revealed that three inflammation-related genes, namely LAMP3, PROK2, and CD14, exhibited significant differential expression in samples of NOA and OA. After clustering of these NOA samples based on the three inflammation-related DEGs, GSVA pathway enrichment analysis revealed molecular features between different NOA subtypes. Finally, potential traditional Chinese medicine components targeting these inflammation-related genes were selected.</p><p><strong>Conclusion: </strong>This study revealed the key molecular mechanisms and characteristic genes of NOA, especially the role of inflammation-related genes, providing new therapeutic targets and directions for the treatment of NOA.</p>\",\"PeriodicalId\":20189,\"journal\":{\"name\":\"PLoS ONE\",\"volume\":\"20 6\",\"pages\":\"e0324948\"},\"PeriodicalIF\":2.6000,\"publicationDate\":\"2025-06-03\",\"publicationTypes\":\"Journal Article\",\"fieldsOfStudy\":null,\"isOpenAccess\":false,\"openAccessPdf\":\"https://www.ncbi.nlm.nih.gov/pmc/articles/PMC12132964/pdf/\",\"citationCount\":\"0\",\"resultStr\":null,\"platform\":\"Semanticscholar\",\"paperid\":null,\"PeriodicalName\":\"PLoS ONE\",\"FirstCategoryId\":\"103\",\"ListUrlMain\":\"https://doi.org/10.1371/journal.pone.0324948\",\"RegionNum\":3,\"RegionCategory\":\"综合性期刊\",\"ArticlePicture\":[],\"TitleCN\":null,\"AbstractTextCN\":null,\"PMCID\":null,\"EPubDate\":\"2025/1/1 0:00:00\",\"PubModel\":\"eCollection\",\"JCR\":\"Q1\",\"JCRName\":\"MULTIDISCIPLINARY SCIENCES\",\"Score\":null,\"Total\":0}","platform":"Semanticscholar","paperid":null,"PeriodicalName":"PLoS ONE","FirstCategoryId":"103","ListUrlMain":"https://doi.org/10.1371/journal.pone.0324948","RegionNum":3,"RegionCategory":"综合性期刊","ArticlePicture":[],"TitleCN":null,"AbstractTextCN":null,"PMCID":null,"EPubDate":"2025/1/1 0:00:00","PubModel":"eCollection","JCR":"Q1","JCRName":"MULTIDISCIPLINARY SCIENCES","Score":null,"Total":0}
引用次数: 0

摘要

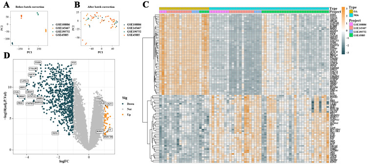
背景:本研究旨在深入了解非阻塞性无精子症(NOA)的分子机制和关键特征基因。方法:采用系统检索方法,从GEO数据库中收集NOA和阻塞性无精子症(OA)样本的mRNA表达数据。使用R软件进行数据预处理、差异基因表达筛选、功能注释和信号通路富集分析。通过CIBERSORT分析比较NOA和OA样品免疫微环境的差异。采用LASSO和SVM-RFE两种机器学习算法筛选noaa相关特征基因。随后,我们的研究进一步确定了NOA中与炎症反应相关的差异表达基因。根据这些炎症相关基因对NOA样本进行聚类,并通过基因集变异分析(GSVA)的途径富集分析来探索不同类型之间的分子特征。最后,从中药数据库中筛选针对这些炎症相关基因的潜在中药成分,然后进行药物-蛋白对接模拟。结果:该研究确定了772个主要参与精子产生和成熟的基因。免疫微环境分析显示,NOA和OA样品中静息NK细胞和活化树突状细胞的浸润水平存在显著差异。通过LASSO和SVM-RFE算法鉴定出8个与noaa相关的特征基因。进一步分析发现,在NOA和OA样本中,三个炎症相关基因LAMP3、PROK2和CD14的表达存在显著差异。基于三种炎症相关的DEGs对这些NOA样本进行聚类后,GSVA途径富集分析揭示了不同NOA亚型之间的分子特征。最后,选择针对这些炎症相关基因的潜在中药成分。结论:本研究揭示了NOA的关键分子机制和特征基因,特别是炎症相关基因的作用,为NOA的治疗提供了新的治疗靶点和方向。
本文章由计算机程序翻译,如有差异,请以英文原文为准。

Analysis of the inflammatory gene expression characteristics and immune microenvironment regulatory mechanisms in the testicular tissue of patients with non-obstructive azoospermia.

Analysis of the inflammatory gene expression characteristics and immune microenvironment regulatory mechanisms in the testicular tissue of patients with non-obstructive azoospermia.

Analysis of the inflammatory gene expression characteristics and immune microenvironment regulatory mechanisms in the testicular tissue of patients with non-obstructive azoospermia.

Analysis of the inflammatory gene expression characteristics and immune microenvironment regulatory mechanisms in the testicular tissue of patients with non-obstructive azoospermia.

Background: This study aimed to deepen understanding of the molecular mechanisms and key characteristic genes of non-obstructive azoospermia (NOA).

Methods: A systematic retrieval method was used to collect the mRNA expression data of NOA and obstructive azoospermia (OA) samples from the GEO database. Data preprocessing, differential gene expression screening, functional annotation, and signal pathway enrichment analysis were conducted using R software. The differences in immune microenvironment between NOA and OA samples were compared through CIBERSORT analysis. LASSO and SVM-RFE, two machine learning algorithms, were applied to select NOA-related characteristic genes. Subsequently, our investigation further identified genes differentially expressed in NOA that are associated with inflammatory responses. NOA samples were clustered based on these inflammation-related genes, while molecular features between different types were explored through pathway enrichment analysis of gene set variation analysis (GSVA). Finally, potential traditional Chinese medicine components targeting these inflammation-related genes were screened from the Chinese medicine database, followed by drug-protein docking simulations.

Results: The study identified 772 DEGs mainly involved in the generation and maturation of sperm. Immune microenvironment analysis revealed significant differences in the infiltration levels of resting NK cells and activated dendritic cells between NOA and OA samples. Eight NOA-related characteristic genes were identified through LASSO and SVM-RFE algorithms. Further analysis revealed that three inflammation-related genes, namely LAMP3, PROK2, and CD14, exhibited significant differential expression in samples of NOA and OA. After clustering of these NOA samples based on the three inflammation-related DEGs, GSVA pathway enrichment analysis revealed molecular features between different NOA subtypes. Finally, potential traditional Chinese medicine components targeting these inflammation-related genes were selected.

Conclusion: This study revealed the key molecular mechanisms and characteristic genes of NOA, especially the role of inflammation-related genes, providing new therapeutic targets and directions for the treatment of NOA.

求助全文
通过发布文献求助,成功后即可免费获取论文全文。 去求助
来源期刊
PLoS ONE
PLoS ONE 生物-生物学
CiteScore
6.20
自引率
5.40%
发文量
14242
审稿时长
3.7 months
期刊介绍: PLOS ONE is an international, peer-reviewed, open-access, online publication. PLOS ONE welcomes reports on primary research from any scientific discipline. It provides: * Open-access—freely accessible online, authors retain copyright * Fast publication times * Peer review by expert, practicing researchers * Post-publication tools to indicate quality and impact * Community-based dialogue on articles * Worldwide media coverage
×
引用
GB/T 7714-2015
复制
MLA
复制
APA
复制
导出至
BibTeX EndNote RefMan NoteFirst NoteExpress
×
提示
您的信息不完整,为了账户安全,请先补充。
现在去补充
×
提示
您因"违规操作"
具体请查看互助需知
我知道了
×
提示
确定
请完成安全验证×
copy
已复制链接
快去分享给好友吧!
我知道了
右上角分享
点击右上角分享
0
联系我们:info@booksci.cn Book学术提供免费学术资源搜索服务,方便国内外学者检索中英文文献。致力于提供最便捷和优质的服务体验。 Copyright © 2023 布克学术 All rights reserved.
京ICP备2023020795号-1
ghs 京公网安备 11010802042870号
Book学术文献互助
Book学术文献互助群
群 号:604180095
Book学术官方微信