肠润方对大鼠功能性便秘的改善作用。

IF 1.4 4区 医学 Q3 GASTROENTEROLOGY & HEPATOLOGY
Gastroenterology Research and Practice Pub Date : 2025-05-27 eCollection Date: 2025-01-01 DOI:10.1155/grp/5790162
Qiuping Xiao, Yanqiu Hong, Xuesi Geng
{"title":"肠润方对大鼠功能性便秘的改善作用。","authors":"Qiuping Xiao, Yanqiu Hong, Xuesi Geng","doi":"10.1155/grp/5790162","DOIUrl":null,"url":null,"abstract":"<p><p><b>Background and Study Aim:</b> Changrun Formula (CRF) is a representative traditional Chinese medicine prescription for functional constipation (FC). However, the mechanism by which CRF alleviates FC remains unclear. Therefore, this study aimed to investigate the therapeutic mechanism of CRF in an FC rat model. <b>Material and Methods:</b> A total of 72 healthy SD rats were selected and randomly divided into six groups: the blank group, model group, hemp seed pill (HSP) group, high-dose CRF group, medium-dose CRF group, and low-dose CRF group. Except for the blank group, all the other groups were administered compound diphenoxylate via oral gavage to establish the FC rat model with impaired intestinal motility. The expression of genes related to intestinal motility in the colon tissues of rats was analyzed using Western blotting and real-time PCR. The effect of CRF on isolated colonic smooth muscle was assessed through electrophysiological analysis. <b>Results:</b> Compared with the blank group, the other groups exhibited a longer time to expel the first black stool and a reduced number of fecal particles within 6 h, confirming the successful establishment of the FC rat model. Furthermore, the expressions of HCN1, c-kit, and SP in the colon tissue of the model group were significantly decreased, while the expression level of VIP was significantly increased. HCN1 was found to colocalize with c-kit, SP, and VIP. Treatment of CRF (high and medium doses) significantly increased the expressions of c-kit, SCF, HCN1, and HCN2, enhanced the contractile movement of colonic smooth muscle, and improved muscle tension. <b>Conclusions:</b> CRF likely improves intestinal motility by targeting HCN1 and HCN2 ion channels and the SCF/c-kit signaling pathway, thereby alleviating FC symptoms in rats.</p>","PeriodicalId":12597,"journal":{"name":"Gastroenterology Research and Practice","volume":"2025 ","pages":"5790162"},"PeriodicalIF":1.4000,"publicationDate":"2025-05-27","publicationTypes":"Journal Article","fieldsOfStudy":null,"isOpenAccess":false,"openAccessPdf":"https://www.ncbi.nlm.nih.gov/pmc/articles/PMC12133367/pdf/","citationCount":"0","resultStr":"{\"title\":\"Changrun Formula Relieves Functional Constipation by Improving Intestinal Motility in Rats.\",\"authors\":\"Qiuping Xiao, Yanqiu Hong, Xuesi Geng\",\"doi\":\"10.1155/grp/5790162\",\"DOIUrl\":null,\"url\":null,\"abstract\":\"<p><p><b>Background and Study Aim:</b> Changrun Formula (CRF) is a representative traditional Chinese medicine prescription for functional constipation (FC). However, the mechanism by which CRF alleviates FC remains unclear. Therefore, this study aimed to investigate the therapeutic mechanism of CRF in an FC rat model. <b>Material and Methods:</b> A total of 72 healthy SD rats were selected and randomly divided into six groups: the blank group, model group, hemp seed pill (HSP) group, high-dose CRF group, medium-dose CRF group, and low-dose CRF group. Except for the blank group, all the other groups were administered compound diphenoxylate via oral gavage to establish the FC rat model with impaired intestinal motility. The expression of genes related to intestinal motility in the colon tissues of rats was analyzed using Western blotting and real-time PCR. The effect of CRF on isolated colonic smooth muscle was assessed through electrophysiological analysis. <b>Results:</b> Compared with the blank group, the other groups exhibited a longer time to expel the first black stool and a reduced number of fecal particles within 6 h, confirming the successful establishment of the FC rat model. Furthermore, the expressions of HCN1, c-kit, and SP in the colon tissue of the model group were significantly decreased, while the expression level of VIP was significantly increased. HCN1 was found to colocalize with c-kit, SP, and VIP. Treatment of CRF (high and medium doses) significantly increased the expressions of c-kit, SCF, HCN1, and HCN2, enhanced the contractile movement of colonic smooth muscle, and improved muscle tension. <b>Conclusions:</b> CRF likely improves intestinal motility by targeting HCN1 and HCN2 ion channels and the SCF/c-kit signaling pathway, thereby alleviating FC symptoms in rats.</p>\",\"PeriodicalId\":12597,\"journal\":{\"name\":\"Gastroenterology Research and Practice\",\"volume\":\"2025 \",\"pages\":\"5790162\"},\"PeriodicalIF\":1.4000,\"publicationDate\":\"2025-05-27\",\"publicationTypes\":\"Journal Article\",\"fieldsOfStudy\":null,\"isOpenAccess\":false,\"openAccessPdf\":\"https://www.ncbi.nlm.nih.gov/pmc/articles/PMC12133367/pdf/\",\"citationCount\":\"0\",\"resultStr\":null,\"platform\":\"Semanticscholar\",\"paperid\":null,\"PeriodicalName\":\"Gastroenterology Research and Practice\",\"FirstCategoryId\":\"3\",\"ListUrlMain\":\"https://doi.org/10.1155/grp/5790162\",\"RegionNum\":4,\"RegionCategory\":\"医学\",\"ArticlePicture\":[],\"TitleCN\":null,\"AbstractTextCN\":null,\"PMCID\":null,\"EPubDate\":\"2025/1/1 0:00:00\",\"PubModel\":\"eCollection\",\"JCR\":\"Q3\",\"JCRName\":\"GASTROENTEROLOGY & HEPATOLOGY\",\"Score\":null,\"Total\":0}","platform":"Semanticscholar","paperid":null,"PeriodicalName":"Gastroenterology Research and Practice","FirstCategoryId":"3","ListUrlMain":"https://doi.org/10.1155/grp/5790162","RegionNum":4,"RegionCategory":"医学","ArticlePicture":[],"TitleCN":null,"AbstractTextCN":null,"PMCID":null,"EPubDate":"2025/1/1 0:00:00","PubModel":"eCollection","JCR":"Q3","JCRName":"GASTROENTEROLOGY & HEPATOLOGY","Score":null,"Total":0}
引用次数: 0

摘要

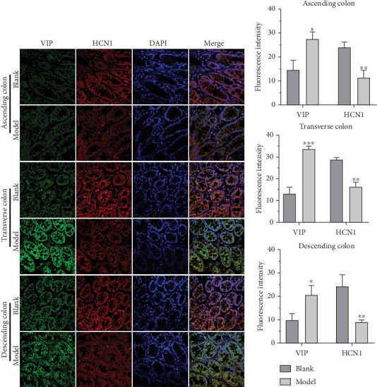
背景与研究目的:肠润方是治疗功能性便秘的代表性中药方剂。然而,CRF减轻FC的机制尚不清楚。因此,本研究旨在探讨CRF在FC大鼠模型中的治疗机制。材料与方法:选取健康SD大鼠72只,随机分为空白组、模型组、大麻籽丸(HSP)组、CRF高剂量组、CRF中剂量组、CRF低剂量组。除空白组外,其余各组均灌胃复方地芬诺酯,建立肠动力受损大鼠模型。采用Western blotting和real-time PCR分析大鼠结肠组织中肠蠕动相关基因的表达。电生理分析评价CRF对离体结肠平滑肌的影响。结果:与空白组相比,其他各组在6 h内排便首黑便时间延长,粪便颗粒数量减少,证实FC大鼠模型建立成功。模型组大鼠结肠组织中HCN1、c-kit、SP的表达均显著降低,VIP的表达水平显著升高。发现HCN1与c-kit、SP和VIP共定位。CRF处理(高、中剂量)可显著提高c-kit、SCF、HCN1和HCN2的表达,增强结肠平滑肌的收缩运动,改善肌肉张力。结论:CRF可能通过靶向HCN1和HCN2离子通道以及SCF/c-kit信号通路改善肠道蠕动,从而缓解大鼠FC症状。
本文章由计算机程序翻译,如有差异,请以英文原文为准。

Changrun Formula Relieves Functional Constipation by Improving Intestinal Motility in Rats.

Changrun Formula Relieves Functional Constipation by Improving Intestinal Motility in Rats.

Changrun Formula Relieves Functional Constipation by Improving Intestinal Motility in Rats.

Changrun Formula Relieves Functional Constipation by Improving Intestinal Motility in Rats.

Background and Study Aim: Changrun Formula (CRF) is a representative traditional Chinese medicine prescription for functional constipation (FC). However, the mechanism by which CRF alleviates FC remains unclear. Therefore, this study aimed to investigate the therapeutic mechanism of CRF in an FC rat model. Material and Methods: A total of 72 healthy SD rats were selected and randomly divided into six groups: the blank group, model group, hemp seed pill (HSP) group, high-dose CRF group, medium-dose CRF group, and low-dose CRF group. Except for the blank group, all the other groups were administered compound diphenoxylate via oral gavage to establish the FC rat model with impaired intestinal motility. The expression of genes related to intestinal motility in the colon tissues of rats was analyzed using Western blotting and real-time PCR. The effect of CRF on isolated colonic smooth muscle was assessed through electrophysiological analysis. Results: Compared with the blank group, the other groups exhibited a longer time to expel the first black stool and a reduced number of fecal particles within 6 h, confirming the successful establishment of the FC rat model. Furthermore, the expressions of HCN1, c-kit, and SP in the colon tissue of the model group were significantly decreased, while the expression level of VIP was significantly increased. HCN1 was found to colocalize with c-kit, SP, and VIP. Treatment of CRF (high and medium doses) significantly increased the expressions of c-kit, SCF, HCN1, and HCN2, enhanced the contractile movement of colonic smooth muscle, and improved muscle tension. Conclusions: CRF likely improves intestinal motility by targeting HCN1 and HCN2 ion channels and the SCF/c-kit signaling pathway, thereby alleviating FC symptoms in rats.

求助全文
通过发布文献求助,成功后即可免费获取论文全文。 去求助
来源期刊
Gastroenterology Research and Practice
Gastroenterology Research and Practice GASTROENTEROLOGY & HEPATOLOGY-
CiteScore
4.40
自引率
0.00%
发文量
91
审稿时长
1 months
期刊介绍: Gastroenterology Research and Practice is a peer-reviewed, Open Access journal which publishes original research articles, review articles and clinical studies based on all areas of gastroenterology, hepatology, pancreas and biliary, and related cancers. The journal welcomes submissions on the physiology, pathophysiology, etiology, diagnosis and therapy of gastrointestinal diseases. The aim of the journal is to provide cutting edge research related to the field of gastroenterology, as well as digestive diseases and disorders. Topics of interest include: Management of pancreatic diseases Third space endoscopy Endoscopic resection Therapeutic endoscopy Therapeutic endosonography.
×
引用
GB/T 7714-2015
复制
MLA
复制
APA
复制
导出至
BibTeX EndNote RefMan NoteFirst NoteExpress
×
提示
您的信息不完整,为了账户安全,请先补充。
现在去补充
×
提示
您因"违规操作"
具体请查看互助需知
我知道了
×
提示
确定
请完成安全验证×
copy
已复制链接
快去分享给好友吧!
我知道了
右上角分享
点击右上角分享
0
联系我们:info@booksci.cn Book学术提供免费学术资源搜索服务,方便国内外学者检索中英文文献。致力于提供最便捷和优质的服务体验。 Copyright © 2023 布克学术 All rights reserved.
京ICP备2023020795号-1
ghs 京公网安备 11010802042870号
Book学术文献互助
Book学术文献互助群
群 号:604180095
Book学术官方微信