CD151通过MAPK信号通路诱导EMT促进三阴性乳腺癌的癌症进展。

IF 3.4 4区 医学 Q2 ONCOLOGY
Breast Cancer : Targets and Therapy Pub Date : 2025-05-28 eCollection Date: 2025-01-01 DOI:10.2147/BCTT.S518760
Haishu Lv, Beibei Zhang, Xi Weng, Youjia Li, Chaoxian Deng, Rui Wang, Lei Shi, Yuanqin Yin
{"title":"CD151通过MAPK信号通路诱导EMT促进三阴性乳腺癌的癌症进展。","authors":"Haishu Lv, Beibei Zhang, Xi Weng, Youjia Li, Chaoxian Deng, Rui Wang, Lei Shi, Yuanqin Yin","doi":"10.2147/BCTT.S518760","DOIUrl":null,"url":null,"abstract":"<p><strong>Background: </strong>Breast cancer has become one of the most prevalent malignant neoplasms among women, poses a significant threat to public health. As a member of the tetraspanin family of proteins, CD151 is implicated in tumor progression and has been shown to regulate various cellular and molecular mechanisms that drive malignancy. However, the specific functions of CD151 in triple-negative breast cancer (TNBC) remain unclear. In this study, we aimed to investigate the pro-tumorigenic role of CD151 in TNBC by focusing on its interaction with integrin α3β1, which often forms a complex with CD151.</p><p><strong>Methods: </strong>Our study first evaluated CD151 expression in clinical samples from TNBC patients and TNBC cell lines by immunohistochemistry and Western blotting analysis. Through RNA interference (RNAi) and constructed overexpressed plasmids, we further validated the impact of CD151 on the migration and invasion of TNBC cells. Then the differentially expressed genes were screened by single-cell RNA sequencing, and these genes were enriched and analyzed. Co-immunoprecipitation studies demonstrated the binding of CD151 with integrin α3β1. Western blotting analysis was used to evaluate the expression of proteins related to epithelial-mesenchymal transition (EMT) and Mitogen-activated protein kinase (MAPK) signaling pathway.</p><p><strong>Results: </strong>CD151 is highly expressed in TNBC tissues and cell lines. It enhanced the migration and invasive ability of TNBC cells by promoting EMT. Co-IP demonstrated the binding of CD151 and integrin α3β1. In addition, we found that knockdown of either integrin α3β1 or CD151 reduced the migration and invasion of TNBC cells in vitro. Western blot analysis revealed that the CD151-integrin α3β1 complex could activate the MAPK signaling pathway in TNBC cells, subsequently leading to EMT of these cells.</p><p><strong>Conclusion: </strong>Based on our findings, we propose a novel mechanism by which CD151 mediates tumor progression through the initiation of EMT. This suggests that CD151 could be considered a potential therapeutic target for TNBC.</p>","PeriodicalId":9106,"journal":{"name":"Breast Cancer : Targets and Therapy","volume":"17 ","pages":"455-470"},"PeriodicalIF":3.4000,"publicationDate":"2025-05-28","publicationTypes":"Journal Article","fieldsOfStudy":null,"isOpenAccess":false,"openAccessPdf":"https://www.ncbi.nlm.nih.gov/pmc/articles/PMC12127528/pdf/","citationCount":"0","resultStr":"{\"title\":\"CD151 Promotes Cancer Progression in Triple-Negative Breast Cancer by Inducing EMT through the MAPK Signaling Pathway.\",\"authors\":\"Haishu Lv, Beibei Zhang, Xi Weng, Youjia Li, Chaoxian Deng, Rui Wang, Lei Shi, Yuanqin Yin\",\"doi\":\"10.2147/BCTT.S518760\",\"DOIUrl\":null,\"url\":null,\"abstract\":\"<p><strong>Background: </strong>Breast cancer has become one of the most prevalent malignant neoplasms among women, poses a significant threat to public health. As a member of the tetraspanin family of proteins, CD151 is implicated in tumor progression and has been shown to regulate various cellular and molecular mechanisms that drive malignancy. However, the specific functions of CD151 in triple-negative breast cancer (TNBC) remain unclear. In this study, we aimed to investigate the pro-tumorigenic role of CD151 in TNBC by focusing on its interaction with integrin α3β1, which often forms a complex with CD151.</p><p><strong>Methods: </strong>Our study first evaluated CD151 expression in clinical samples from TNBC patients and TNBC cell lines by immunohistochemistry and Western blotting analysis. Through RNA interference (RNAi) and constructed overexpressed plasmids, we further validated the impact of CD151 on the migration and invasion of TNBC cells. Then the differentially expressed genes were screened by single-cell RNA sequencing, and these genes were enriched and analyzed. Co-immunoprecipitation studies demonstrated the binding of CD151 with integrin α3β1. Western blotting analysis was used to evaluate the expression of proteins related to epithelial-mesenchymal transition (EMT) and Mitogen-activated protein kinase (MAPK) signaling pathway.</p><p><strong>Results: </strong>CD151 is highly expressed in TNBC tissues and cell lines. It enhanced the migration and invasive ability of TNBC cells by promoting EMT. Co-IP demonstrated the binding of CD151 and integrin α3β1. In addition, we found that knockdown of either integrin α3β1 or CD151 reduced the migration and invasion of TNBC cells in vitro. Western blot analysis revealed that the CD151-integrin α3β1 complex could activate the MAPK signaling pathway in TNBC cells, subsequently leading to EMT of these cells.</p><p><strong>Conclusion: </strong>Based on our findings, we propose a novel mechanism by which CD151 mediates tumor progression through the initiation of EMT. This suggests that CD151 could be considered a potential therapeutic target for TNBC.</p>\",\"PeriodicalId\":9106,\"journal\":{\"name\":\"Breast Cancer : Targets and Therapy\",\"volume\":\"17 \",\"pages\":\"455-470\"},\"PeriodicalIF\":3.4000,\"publicationDate\":\"2025-05-28\",\"publicationTypes\":\"Journal Article\",\"fieldsOfStudy\":null,\"isOpenAccess\":false,\"openAccessPdf\":\"https://www.ncbi.nlm.nih.gov/pmc/articles/PMC12127528/pdf/\",\"citationCount\":\"0\",\"resultStr\":null,\"platform\":\"Semanticscholar\",\"paperid\":null,\"PeriodicalName\":\"Breast Cancer : Targets and Therapy\",\"FirstCategoryId\":\"3\",\"ListUrlMain\":\"https://doi.org/10.2147/BCTT.S518760\",\"RegionNum\":4,\"RegionCategory\":\"医学\",\"ArticlePicture\":[],\"TitleCN\":null,\"AbstractTextCN\":null,\"PMCID\":null,\"EPubDate\":\"2025/1/1 0:00:00\",\"PubModel\":\"eCollection\",\"JCR\":\"Q2\",\"JCRName\":\"ONCOLOGY\",\"Score\":null,\"Total\":0}","platform":"Semanticscholar","paperid":null,"PeriodicalName":"Breast Cancer : Targets and Therapy","FirstCategoryId":"3","ListUrlMain":"https://doi.org/10.2147/BCTT.S518760","RegionNum":4,"RegionCategory":"医学","ArticlePicture":[],"TitleCN":null,"AbstractTextCN":null,"PMCID":null,"EPubDate":"2025/1/1 0:00:00","PubModel":"eCollection","JCR":"Q2","JCRName":"ONCOLOGY","Score":null,"Total":0}
引用次数: 0

摘要

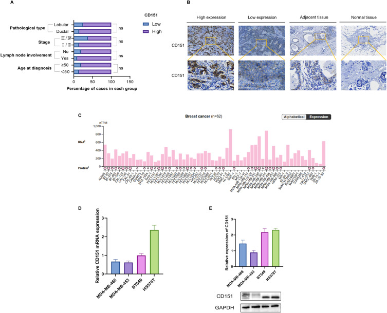
背景:乳腺癌已成为妇女中最常见的恶性肿瘤之一,对公众健康构成重大威胁。作为蛋白家族的一员,CD151与肿瘤进展有关,并已被证明调节驱动恶性肿瘤的各种细胞和分子机制。然而,CD151在三阴性乳腺癌(TNBC)中的具体功能尚不清楚。在这项研究中,我们旨在通过关注其与整合素α3β1的相互作用来研究CD151在TNBC中的促肿瘤作用,整合素α3β1通常与CD151形成复合物。方法:本研究首先通过免疫组织化学和Western blotting分析,评估TNBC患者和TNBC细胞系临床样本中CD151的表达。通过RNA干扰(RNAi)和构建过表达质粒,我们进一步验证了CD151对TNBC细胞迁移和侵袭的影响。然后通过单细胞RNA测序筛选差异表达基因,并对这些基因进行富集分析。共免疫沉淀研究证实CD151与整合素α3β1结合。Western blotting检测上皮-间质转化(EMT)和丝裂原活化蛋白激酶(MAPK)信号通路相关蛋白的表达。结果:CD151在TNBC组织和细胞系中高表达。通过促进EMT,增强TNBC细胞的迁移和侵袭能力。Co-IP证实了CD151与整合素α3β1的结合。此外,我们发现,在体外,敲低整合素α3β1或CD151均可减少TNBC细胞的迁移和侵袭。Western blot分析显示,cd151 -整合素α3β1复合物可激活TNBC细胞的MAPK信号通路,导致TNBC细胞发生EMT。结论:基于我们的研究结果,我们提出了CD151通过启动EMT介导肿瘤进展的新机制。这表明CD151可以被认为是TNBC的潜在治疗靶点。
本文章由计算机程序翻译,如有差异,请以英文原文为准。

CD151 Promotes Cancer Progression in Triple-Negative Breast Cancer by Inducing EMT through the MAPK Signaling Pathway.

CD151 Promotes Cancer Progression in Triple-Negative Breast Cancer by Inducing EMT through the MAPK Signaling Pathway.

CD151 Promotes Cancer Progression in Triple-Negative Breast Cancer by Inducing EMT through the MAPK Signaling Pathway.

CD151 Promotes Cancer Progression in Triple-Negative Breast Cancer by Inducing EMT through the MAPK Signaling Pathway.

Background: Breast cancer has become one of the most prevalent malignant neoplasms among women, poses a significant threat to public health. As a member of the tetraspanin family of proteins, CD151 is implicated in tumor progression and has been shown to regulate various cellular and molecular mechanisms that drive malignancy. However, the specific functions of CD151 in triple-negative breast cancer (TNBC) remain unclear. In this study, we aimed to investigate the pro-tumorigenic role of CD151 in TNBC by focusing on its interaction with integrin α3β1, which often forms a complex with CD151.

Methods: Our study first evaluated CD151 expression in clinical samples from TNBC patients and TNBC cell lines by immunohistochemistry and Western blotting analysis. Through RNA interference (RNAi) and constructed overexpressed plasmids, we further validated the impact of CD151 on the migration and invasion of TNBC cells. Then the differentially expressed genes were screened by single-cell RNA sequencing, and these genes were enriched and analyzed. Co-immunoprecipitation studies demonstrated the binding of CD151 with integrin α3β1. Western blotting analysis was used to evaluate the expression of proteins related to epithelial-mesenchymal transition (EMT) and Mitogen-activated protein kinase (MAPK) signaling pathway.

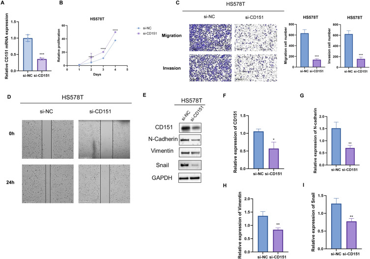
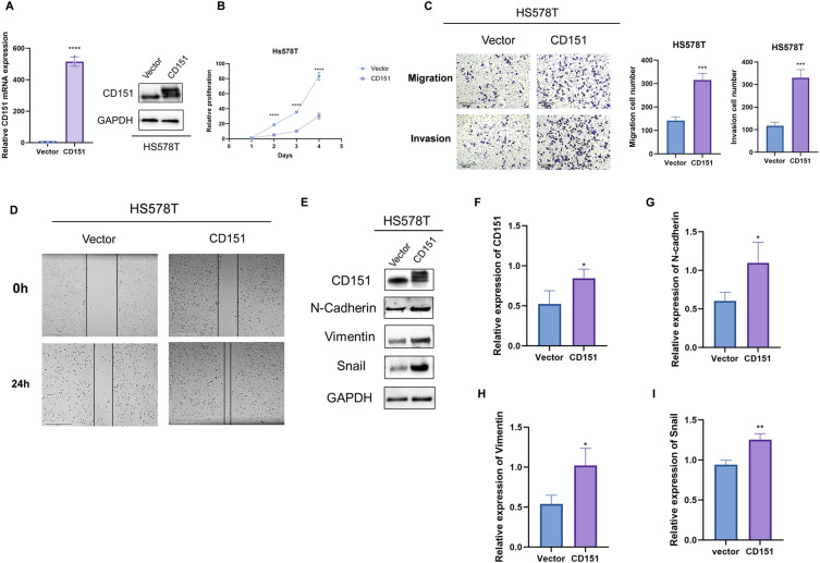
Results: CD151 is highly expressed in TNBC tissues and cell lines. It enhanced the migration and invasive ability of TNBC cells by promoting EMT. Co-IP demonstrated the binding of CD151 and integrin α3β1. In addition, we found that knockdown of either integrin α3β1 or CD151 reduced the migration and invasion of TNBC cells in vitro. Western blot analysis revealed that the CD151-integrin α3β1 complex could activate the MAPK signaling pathway in TNBC cells, subsequently leading to EMT of these cells.

Conclusion: Based on our findings, we propose a novel mechanism by which CD151 mediates tumor progression through the initiation of EMT. This suggests that CD151 could be considered a potential therapeutic target for TNBC.

求助全文
通过发布文献求助,成功后即可免费获取论文全文。 去求助
来源期刊
CiteScore
4.10
自引率
0.00%
发文量
40
审稿时长
16 weeks
×
引用
GB/T 7714-2015
复制
MLA
复制
APA
复制
导出至
BibTeX EndNote RefMan NoteFirst NoteExpress
×
提示
您的信息不完整,为了账户安全,请先补充。
现在去补充
×
提示
您因"违规操作"
具体请查看互助需知
我知道了
×
提示
确定
请完成安全验证×
copy
已复制链接
快去分享给好友吧!
我知道了
右上角分享
点击右上角分享
0
联系我们:info@booksci.cn Book学术提供免费学术资源搜索服务,方便国内外学者检索中英文文献。致力于提供最便捷和优质的服务体验。 Copyright © 2023 布克学术 All rights reserved.
京ICP备2023020795号-1
ghs 京公网安备 11010802042870号
Book学术文献互助
Book学术文献互助群
群 号:604180095
Book学术官方微信