秀丽隐杆线虫血清素能神经元中的蛋氨酸循环通过神经元-肠道信号调节饮食依赖行为和寿命

IF 15.7 1区 综合性期刊 Q1 MULTIDISCIPLINARY SCIENCES
Sabnam Sahin Rahman, Shreya Bhattacharjee, Simran Motwani, Govind Prakash, Rajat Ujjainiya, Shivani Chitkara, Tripti Nair, Rachamadugu Sai Keerthana, Shantanu Sengupta, Arnab Mukhopadhyay
{"title":"秀丽隐杆线虫血清素能神经元中的蛋氨酸循环通过神经元-肠道信号调节饮食依赖行为和寿命","authors":"Sabnam Sahin Rahman, Shreya Bhattacharjee, Simran Motwani, Govind Prakash, Rajat Ujjainiya, Shivani Chitkara, Tripti Nair, Rachamadugu Sai Keerthana, Shantanu Sengupta, Arnab Mukhopadhyay","doi":"10.1038/s41467-025-60475-0","DOIUrl":null,"url":null,"abstract":"<p>The folate and methionine cycles (Met-C) are regulated by vitamin B12 (B12), obtained exclusively from diet and microbiota. Met-C supports amino acid, nucleotide, and lipid biosynthesis and provides one-carbon moieties for methylation reactions. While B12 deficiency and polymorphisms in Met-C genes are clinically attributed to neurological and metabolic disorders, less is known about their cell-non-autonomous regulation of systemic physiological processes. Using a B12-sensitive <i>Caenorhabditis elegans</i> mutant, we show that the neuronal Met-C responds to differential B12 content in diet to regulate p38-MAPK activation in the intestine, thereby modulating cytoprotective gene expression, osmotic stress tolerance, behaviour and longevity. Mechanistically, our data suggest that B12-driven changes in the metabolic flux through the Met-C in the mutant’s serotonergic neurons increase serotonin biosynthesis. Serotonin activates its receptor, MOD-1, in the post-synaptic interneurons, which then secretes the neuropeptide FLR-2. FLR-2 binding to its intestinal receptor, FSHR-1, induces the phase transition of the SARM domain protein TIR-1, thereby activating the p38-MAPK pathway. Together, we reveal a dynamic neuron-gut signalling axis that helps an organism modulate life history traits based on the status of neuronal Met-C, determined by B12 availability in its diet.</p>","PeriodicalId":19066,"journal":{"name":"Nature Communications","volume":"8 1","pages":""},"PeriodicalIF":15.7000,"publicationDate":"2025-06-02","publicationTypes":"Journal Article","fieldsOfStudy":null,"isOpenAccess":false,"openAccessPdf":"","citationCount":"0","resultStr":"{\"title\":\"Methionine cycle in C. elegans serotonergic neurons regulates diet-dependent behaviour and longevity through neuron-gut signaling\",\"authors\":\"Sabnam Sahin Rahman, Shreya Bhattacharjee, Simran Motwani, Govind Prakash, Rajat Ujjainiya, Shivani Chitkara, Tripti Nair, Rachamadugu Sai Keerthana, Shantanu Sengupta, Arnab Mukhopadhyay\",\"doi\":\"10.1038/s41467-025-60475-0\",\"DOIUrl\":null,\"url\":null,\"abstract\":\"<p>The folate and methionine cycles (Met-C) are regulated by vitamin B12 (B12), obtained exclusively from diet and microbiota. Met-C supports amino acid, nucleotide, and lipid biosynthesis and provides one-carbon moieties for methylation reactions. While B12 deficiency and polymorphisms in Met-C genes are clinically attributed to neurological and metabolic disorders, less is known about their cell-non-autonomous regulation of systemic physiological processes. Using a B12-sensitive <i>Caenorhabditis elegans</i> mutant, we show that the neuronal Met-C responds to differential B12 content in diet to regulate p38-MAPK activation in the intestine, thereby modulating cytoprotective gene expression, osmotic stress tolerance, behaviour and longevity. Mechanistically, our data suggest that B12-driven changes in the metabolic flux through the Met-C in the mutant’s serotonergic neurons increase serotonin biosynthesis. Serotonin activates its receptor, MOD-1, in the post-synaptic interneurons, which then secretes the neuropeptide FLR-2. FLR-2 binding to its intestinal receptor, FSHR-1, induces the phase transition of the SARM domain protein TIR-1, thereby activating the p38-MAPK pathway. Together, we reveal a dynamic neuron-gut signalling axis that helps an organism modulate life history traits based on the status of neuronal Met-C, determined by B12 availability in its diet.</p>\",\"PeriodicalId\":19066,\"journal\":{\"name\":\"Nature Communications\",\"volume\":\"8 1\",\"pages\":\"\"},\"PeriodicalIF\":15.7000,\"publicationDate\":\"2025-06-02\",\"publicationTypes\":\"Journal Article\",\"fieldsOfStudy\":null,\"isOpenAccess\":false,\"openAccessPdf\":\"\",\"citationCount\":\"0\",\"resultStr\":null,\"platform\":\"Semanticscholar\",\"paperid\":null,\"PeriodicalName\":\"Nature Communications\",\"FirstCategoryId\":\"103\",\"ListUrlMain\":\"https://doi.org/10.1038/s41467-025-60475-0\",\"RegionNum\":1,\"RegionCategory\":\"综合性期刊\",\"ArticlePicture\":[],\"TitleCN\":null,\"AbstractTextCN\":null,\"PMCID\":null,\"EPubDate\":\"\",\"PubModel\":\"\",\"JCR\":\"Q1\",\"JCRName\":\"MULTIDISCIPLINARY SCIENCES\",\"Score\":null,\"Total\":0}","platform":"Semanticscholar","paperid":null,"PeriodicalName":"Nature Communications","FirstCategoryId":"103","ListUrlMain":"https://doi.org/10.1038/s41467-025-60475-0","RegionNum":1,"RegionCategory":"综合性期刊","ArticlePicture":[],"TitleCN":null,"AbstractTextCN":null,"PMCID":null,"EPubDate":"","PubModel":"","JCR":"Q1","JCRName":"MULTIDISCIPLINARY SCIENCES","Score":null,"Total":0}
引用次数: 0

摘要

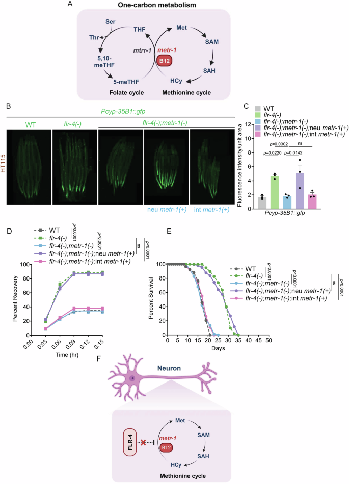
叶酸和蛋氨酸循环(Met-C)由维生素B12 (B12)调节,维生素B12完全从饮食和微生物群中获得。Met-C支持氨基酸、核苷酸和脂质生物合成,并为甲基化反应提供单碳部分。虽然B12缺乏症和Met-C基因多态性在临床上归因于神经和代谢疾病,但对它们在全身生理过程中的细胞非自主调节知之甚少。利用一个B12敏感的秀丽隐杆线虫突变体,我们发现神经元Met-C对饮食中不同的B12含量做出反应,从而调节肠道中p38-MAPK的激活,从而调节细胞保护基因的表达、渗透应激耐受性、行为和寿命。从机制上讲,我们的数据表明,b12驱动的突变体血清素能神经元中Met-C代谢通量的变化增加了血清素的生物合成。5 -羟色胺激活突触后中间神经元中的受体MOD-1,然后分泌神经肽FLR-2。FLR-2与其肠道受体fshr1结合,诱导SARM结构域蛋白TIR-1的相变,从而激活p38-MAPK通路。总之,我们揭示了一个动态的神经元-肠道信号轴,它可以帮助生物体根据神经元Met-C的状态来调节生活史特征,这是由饮食中B12的可用性决定的。
本文章由计算机程序翻译,如有差异,请以英文原文为准。

Methionine cycle in C. elegans serotonergic neurons regulates diet-dependent behaviour and longevity through neuron-gut signaling

Methionine cycle in C. elegans serotonergic neurons regulates diet-dependent behaviour and longevity through neuron-gut signaling

The folate and methionine cycles (Met-C) are regulated by vitamin B12 (B12), obtained exclusively from diet and microbiota. Met-C supports amino acid, nucleotide, and lipid biosynthesis and provides one-carbon moieties for methylation reactions. While B12 deficiency and polymorphisms in Met-C genes are clinically attributed to neurological and metabolic disorders, less is known about their cell-non-autonomous regulation of systemic physiological processes. Using a B12-sensitive Caenorhabditis elegans mutant, we show that the neuronal Met-C responds to differential B12 content in diet to regulate p38-MAPK activation in the intestine, thereby modulating cytoprotective gene expression, osmotic stress tolerance, behaviour and longevity. Mechanistically, our data suggest that B12-driven changes in the metabolic flux through the Met-C in the mutant’s serotonergic neurons increase serotonin biosynthesis. Serotonin activates its receptor, MOD-1, in the post-synaptic interneurons, which then secretes the neuropeptide FLR-2. FLR-2 binding to its intestinal receptor, FSHR-1, induces the phase transition of the SARM domain protein TIR-1, thereby activating the p38-MAPK pathway. Together, we reveal a dynamic neuron-gut signalling axis that helps an organism modulate life history traits based on the status of neuronal Met-C, determined by B12 availability in its diet.

求助全文
通过发布文献求助,成功后即可免费获取论文全文。 去求助
来源期刊
Nature Communications
Nature Communications Biological Science Disciplines-
CiteScore
24.90
自引率
2.40%
发文量
6928
审稿时长
3.7 months
期刊介绍: Nature Communications, an open-access journal, publishes high-quality research spanning all areas of the natural sciences. Papers featured in the journal showcase significant advances relevant to specialists in each respective field. With a 2-year impact factor of 16.6 (2022) and a median time of 8 days from submission to the first editorial decision, Nature Communications is committed to rapid dissemination of research findings. As a multidisciplinary journal, it welcomes contributions from biological, health, physical, chemical, Earth, social, mathematical, applied, and engineering sciences, aiming to highlight important breakthroughs within each domain.
×
引用
GB/T 7714-2015
复制
MLA
复制
APA
复制
导出至
BibTeX EndNote RefMan NoteFirst NoteExpress
×
提示
您的信息不完整,为了账户安全,请先补充。
现在去补充
×
提示
您因"违规操作"
具体请查看互助需知
我知道了
×
提示
确定
请完成安全验证×
copy
已复制链接
快去分享给好友吧!
我知道了
右上角分享
点击右上角分享
0
联系我们:info@booksci.cn Book学术提供免费学术资源搜索服务,方便国内外学者检索中英文文献。致力于提供最便捷和优质的服务体验。 Copyright © 2023 布克学术 All rights reserved.
京ICP备2023020795号-1
ghs 京公网安备 11010802042870号
Book学术文献互助
Book学术文献互助群
群 号:604180095
Book学术官方微信