长期COVID的肠道微生物特征:潜在的生物标志物和治疗靶点。

IF 5.3 3区 医学 Q1 INFECTIOUS DISEASES
Infectious Diseases and Therapy Pub Date : 2025-07-01 Epub Date: 2025-06-01 DOI:10.1007/s40121-025-01167-6
Soyoung Oh, Sujin An, Kihyun Park, Soohyung Lee, Yoo Min Han, Seong-Joon Koh, Joowon Lee, Hyerin Gim, Donghyun Kim, Haesook Seo
{"title":"长期COVID的肠道微生物特征:潜在的生物标志物和治疗靶点。","authors":"Soyoung Oh, Sujin An, Kihyun Park, Soohyung Lee, Yoo Min Han, Seong-Joon Koh, Joowon Lee, Hyerin Gim, Donghyun Kim, Haesook Seo","doi":"10.1007/s40121-025-01167-6","DOIUrl":null,"url":null,"abstract":"<p><strong>Introduction: </strong>Following severe acute respiratory syndrome-coronavirus-2 (SARS-CoV-2) infection, symptoms can persist for more than 12 weeks in over 10% of patients in a condition known as long coronavirus disease (COVID). Gut microbiota dysbiosis is correlated with long COVID, but the specific relationship between long COVID and the gut microbiome remains unclear. Here, we aimed to investigate connections between the gut microbiota and long COVID severity.</p><p><strong>Methods: </strong>Fecal samples were collected from 31 patients with long COVID, 14 with COVID-19 but not long COVID, and 23 healthy controls. The mean interval between COVID-19 diagnosis and sample collection was 65.5 (range: 13.0-110.3) weeks for patients with long COVID and 74.8 (range: 50.7-110.4) weeks for positive control group. Gut microbiota composition was analyzed using 16S rRNA gene sequencing. Patient-reported outcomes were used to comprehensively assess long COVID symptom severity.</p><p><strong>Results: </strong>Symptom severity was higher in patients with severe initial infections and significantly correlated with serum triglyceride, fasting blood glucose, and high-density lipoprotein-cholesterol levels. Results showed distinct microbial profiles in patients with long COVID. Leuconostoc, Actinomyces, and Granulicatella were significantly enriched, and they accurately distinguished patients with long COVID from controls, indicating their potential as long COVID biomarkers. Particular gut bacteria were significantly correlated with certain systemic, gastrointestinal, otolaryngologic, and visual symptoms. Parabacteroides, Eubacterium ventriosum group, and Rothia abundance was correlated with blood biomarkers that influence long COVID development, including total and low-density lipoprotein cholesterol and basophil levels.</p><p><strong>Conclusions: </strong>The gut microbial signature of patients with long COVID differed from that of healthy controls. Certain microbial genera showed significant differences between patients with long COVID and controls, suggesting potential as preliminary biomarkers and therapeutic targets for long COVID pending validation in larger studies.</p>","PeriodicalId":13592,"journal":{"name":"Infectious Diseases and Therapy","volume":" ","pages":"1461-1475"},"PeriodicalIF":5.3000,"publicationDate":"2025-07-01","publicationTypes":"Journal Article","fieldsOfStudy":null,"isOpenAccess":false,"openAccessPdf":"https://www.ncbi.nlm.nih.gov/pmc/articles/PMC12271030/pdf/","citationCount":"0","resultStr":"{\"title\":\"Gut Microbial Signatures in Long COVID: Potential Biomarkers and Therapeutic Targets.\",\"authors\":\"Soyoung Oh, Sujin An, Kihyun Park, Soohyung Lee, Yoo Min Han, Seong-Joon Koh, Joowon Lee, Hyerin Gim, Donghyun Kim, Haesook Seo\",\"doi\":\"10.1007/s40121-025-01167-6\",\"DOIUrl\":null,\"url\":null,\"abstract\":\"<p><strong>Introduction: </strong>Following severe acute respiratory syndrome-coronavirus-2 (SARS-CoV-2) infection, symptoms can persist for more than 12 weeks in over 10% of patients in a condition known as long coronavirus disease (COVID). Gut microbiota dysbiosis is correlated with long COVID, but the specific relationship between long COVID and the gut microbiome remains unclear. Here, we aimed to investigate connections between the gut microbiota and long COVID severity.</p><p><strong>Methods: </strong>Fecal samples were collected from 31 patients with long COVID, 14 with COVID-19 but not long COVID, and 23 healthy controls. The mean interval between COVID-19 diagnosis and sample collection was 65.5 (range: 13.0-110.3) weeks for patients with long COVID and 74.8 (range: 50.7-110.4) weeks for positive control group. Gut microbiota composition was analyzed using 16S rRNA gene sequencing. Patient-reported outcomes were used to comprehensively assess long COVID symptom severity.</p><p><strong>Results: </strong>Symptom severity was higher in patients with severe initial infections and significantly correlated with serum triglyceride, fasting blood glucose, and high-density lipoprotein-cholesterol levels. Results showed distinct microbial profiles in patients with long COVID. Leuconostoc, Actinomyces, and Granulicatella were significantly enriched, and they accurately distinguished patients with long COVID from controls, indicating their potential as long COVID biomarkers. Particular gut bacteria were significantly correlated with certain systemic, gastrointestinal, otolaryngologic, and visual symptoms. Parabacteroides, Eubacterium ventriosum group, and Rothia abundance was correlated with blood biomarkers that influence long COVID development, including total and low-density lipoprotein cholesterol and basophil levels.</p><p><strong>Conclusions: </strong>The gut microbial signature of patients with long COVID differed from that of healthy controls. Certain microbial genera showed significant differences between patients with long COVID and controls, suggesting potential as preliminary biomarkers and therapeutic targets for long COVID pending validation in larger studies.</p>\",\"PeriodicalId\":13592,\"journal\":{\"name\":\"Infectious Diseases and Therapy\",\"volume\":\" \",\"pages\":\"1461-1475\"},\"PeriodicalIF\":5.3000,\"publicationDate\":\"2025-07-01\",\"publicationTypes\":\"Journal Article\",\"fieldsOfStudy\":null,\"isOpenAccess\":false,\"openAccessPdf\":\"https://www.ncbi.nlm.nih.gov/pmc/articles/PMC12271030/pdf/\",\"citationCount\":\"0\",\"resultStr\":null,\"platform\":\"Semanticscholar\",\"paperid\":null,\"PeriodicalName\":\"Infectious Diseases and Therapy\",\"FirstCategoryId\":\"3\",\"ListUrlMain\":\"https://doi.org/10.1007/s40121-025-01167-6\",\"RegionNum\":3,\"RegionCategory\":\"医学\",\"ArticlePicture\":[],\"TitleCN\":null,\"AbstractTextCN\":null,\"PMCID\":null,\"EPubDate\":\"2025/6/1 0:00:00\",\"PubModel\":\"Epub\",\"JCR\":\"Q1\",\"JCRName\":\"INFECTIOUS DISEASES\",\"Score\":null,\"Total\":0}","platform":"Semanticscholar","paperid":null,"PeriodicalName":"Infectious Diseases and Therapy","FirstCategoryId":"3","ListUrlMain":"https://doi.org/10.1007/s40121-025-01167-6","RegionNum":3,"RegionCategory":"医学","ArticlePicture":[],"TitleCN":null,"AbstractTextCN":null,"PMCID":null,"EPubDate":"2025/6/1 0:00:00","PubModel":"Epub","JCR":"Q1","JCRName":"INFECTIOUS DISEASES","Score":null,"Total":0}
引用次数: 0

摘要

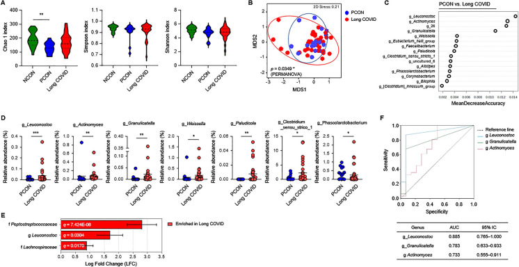
在严重急性呼吸综合征-冠状病毒-2 (SARS-CoV-2)感染后,超过10%的患者的症状可持续12周以上,这种情况被称为长冠状病毒病(COVID)。肠道菌群失调与长冠状病毒相关,但长冠状病毒与肠道菌群之间的具体关系尚不清楚。在这里,我们的目的是研究肠道微生物群与长期COVID严重程度之间的联系。方法:收集31例长冠肺炎患者、14例未长冠肺炎患者和23例健康对照者的粪便标本。长冠肺炎患者诊断至采集样本的平均间隔时间为65.5周(范围:13.0 ~ 110.3),阳性对照组为74.8周(范围:50.7 ~ 110.4)。采用16S rRNA基因测序分析肠道菌群组成。患者报告的结果用于综合评估长期COVID症状严重程度。结果:初始感染严重的患者症状严重程度较高,且与血清甘油三酯、空腹血糖、高密度脂蛋白-胆固醇水平显著相关。结果显示,长冠患者的微生物谱明显不同。Leuconostoc、放线菌(Actinomyces)和Granulicatella显著富集,它们能准确区分长COVID患者和对照组,表明它们具有作为长COVID生物标志物的潜力。特定肠道细菌与某些系统、胃肠道、耳鼻喉科和视觉症状显著相关。拟副杆菌、室状真杆菌组和罗氏菌丰度与影响COVID长期发展的血液生物标志物相关,包括总脂蛋白、低密度脂蛋白胆固醇和嗜碱性粒细胞水平。结论:长冠肺炎患者的肠道微生物特征与健康对照组不同。某些微生物属在长冠状病毒感染者和对照组之间显示出显著差异,这表明它们有可能成为长冠状病毒的初步生物标志物和治疗靶点,有待于更大规模的研究验证。
本文章由计算机程序翻译,如有差异,请以英文原文为准。

Gut Microbial Signatures in Long COVID: Potential Biomarkers and Therapeutic Targets.

Gut Microbial Signatures in Long COVID: Potential Biomarkers and Therapeutic Targets.

Gut Microbial Signatures in Long COVID: Potential Biomarkers and Therapeutic Targets.

Gut Microbial Signatures in Long COVID: Potential Biomarkers and Therapeutic Targets.

Introduction: Following severe acute respiratory syndrome-coronavirus-2 (SARS-CoV-2) infection, symptoms can persist for more than 12 weeks in over 10% of patients in a condition known as long coronavirus disease (COVID). Gut microbiota dysbiosis is correlated with long COVID, but the specific relationship between long COVID and the gut microbiome remains unclear. Here, we aimed to investigate connections between the gut microbiota and long COVID severity.

Methods: Fecal samples were collected from 31 patients with long COVID, 14 with COVID-19 but not long COVID, and 23 healthy controls. The mean interval between COVID-19 diagnosis and sample collection was 65.5 (range: 13.0-110.3) weeks for patients with long COVID and 74.8 (range: 50.7-110.4) weeks for positive control group. Gut microbiota composition was analyzed using 16S rRNA gene sequencing. Patient-reported outcomes were used to comprehensively assess long COVID symptom severity.

Results: Symptom severity was higher in patients with severe initial infections and significantly correlated with serum triglyceride, fasting blood glucose, and high-density lipoprotein-cholesterol levels. Results showed distinct microbial profiles in patients with long COVID. Leuconostoc, Actinomyces, and Granulicatella were significantly enriched, and they accurately distinguished patients with long COVID from controls, indicating their potential as long COVID biomarkers. Particular gut bacteria were significantly correlated with certain systemic, gastrointestinal, otolaryngologic, and visual symptoms. Parabacteroides, Eubacterium ventriosum group, and Rothia abundance was correlated with blood biomarkers that influence long COVID development, including total and low-density lipoprotein cholesterol and basophil levels.

Conclusions: The gut microbial signature of patients with long COVID differed from that of healthy controls. Certain microbial genera showed significant differences between patients with long COVID and controls, suggesting potential as preliminary biomarkers and therapeutic targets for long COVID pending validation in larger studies.

求助全文
通过发布文献求助,成功后即可免费获取论文全文。 去求助
来源期刊
Infectious Diseases and Therapy
Infectious Diseases and Therapy Medicine-Microbiology (medical)
CiteScore
8.60
自引率
1.90%
发文量
136
审稿时长
6 weeks
期刊介绍: Infectious Diseases and Therapy is an international, open access, peer-reviewed, rapid publication journal dedicated to the publication of high-quality clinical (all phases), observational, real-world, and health outcomes research around the discovery, development, and use of infectious disease therapies and interventions, including vaccines and devices. Studies relating to diagnostic products and diagnosis, pharmacoeconomics, public health, epidemiology, quality of life, and patient care, management, and education are also encouraged. Areas of focus include, but are not limited to, bacterial and fungal infections, viral infections (including HIV/AIDS and hepatitis), parasitological diseases, tuberculosis and other mycobacterial diseases, vaccinations and other interventions, and drug-resistance, chronic infections, epidemiology and tropical, emergent, pediatric, dermal and sexually-transmitted diseases.
×
引用
GB/T 7714-2015
复制
MLA
复制
APA
复制
导出至
BibTeX EndNote RefMan NoteFirst NoteExpress
×
提示
您的信息不完整,为了账户安全,请先补充。
现在去补充
×
提示
您因"违规操作"
具体请查看互助需知
我知道了
×
提示
确定
请完成安全验证×
copy
已复制链接
快去分享给好友吧!
我知道了
右上角分享
点击右上角分享
0
联系我们:info@booksci.cn Book学术提供免费学术资源搜索服务,方便国内外学者检索中英文文献。致力于提供最便捷和优质的服务体验。 Copyright © 2023 布克学术 All rights reserved.
京ICP备2023020795号-1
ghs 京公网安备 11010802042870号
Book学术文献互助
Book学术文献互助群
群 号:604180095
Book学术官方微信