白细胞介素-37通过STAT3介导口腔癌的抗口腔肿瘤活性。

IF 1.6 4区 医学 Q2 MEDICINE, GENERAL & INTERNAL
Open Medicine Pub Date : 2025-05-26 eCollection Date: 2025-01-01 DOI:10.1515/med-2025-1173
Jing Fang, Kunshan Li, Liyuan Zhang, Ying Zhang, Yifan Wang, Jing Zhang
{"title":"白细胞介素-37通过STAT3介导口腔癌的抗口腔肿瘤活性。","authors":"Jing Fang, Kunshan Li, Liyuan Zhang, Ying Zhang, Yifan Wang, Jing Zhang","doi":"10.1515/med-2025-1173","DOIUrl":null,"url":null,"abstract":"<p><p>Oral cancer constitutes a significant public health challenge, and gaining insights into the pathogenesis of oral cancer is crucial for the development of innovative therapeutic approaches. To address this objective, this study investigates the impact of interleukin-37 (IL-37) on oral cancer and its underlying mechanisms. Two oral cancer cell lines, HN13 and HSC-6, were employed in the study. Our findings reveal that IL-37 markedly inhibits cell viability and induces apoptosis in oral cancer cells. IL-37 attenuates the proliferation of oral cancer cells induced by lipopolysaccharide and tumor necrosis factor-alpha, while knockdown of <i>IL-37</i> exacerbates this induction. Furthermore, IL-37 demonstrates anti-inflammatory effects on oral cancer cells. The modulation of inflammation, proliferation, apoptosis, and migration by IL-37 is mediated through the STAT3 pathway. The outcomes of this study contribute valuable insights to a deeper understanding of oral cancer pathogenesis and pave the way for the development of novel drugs for the treatment of this disease.</p>","PeriodicalId":19715,"journal":{"name":"Open Medicine","volume":"20 1","pages":"20251173"},"PeriodicalIF":1.6000,"publicationDate":"2025-05-26","publicationTypes":"Journal Article","fieldsOfStudy":null,"isOpenAccess":false,"openAccessPdf":"https://www.ncbi.nlm.nih.gov/pmc/articles/PMC12120405/pdf/","citationCount":"0","resultStr":"{\"title\":\"Interleukin-37 mediates the anti-oral tumor activity in oral cancer through STAT3.\",\"authors\":\"Jing Fang, Kunshan Li, Liyuan Zhang, Ying Zhang, Yifan Wang, Jing Zhang\",\"doi\":\"10.1515/med-2025-1173\",\"DOIUrl\":null,\"url\":null,\"abstract\":\"<p><p>Oral cancer constitutes a significant public health challenge, and gaining insights into the pathogenesis of oral cancer is crucial for the development of innovative therapeutic approaches. To address this objective, this study investigates the impact of interleukin-37 (IL-37) on oral cancer and its underlying mechanisms. Two oral cancer cell lines, HN13 and HSC-6, were employed in the study. Our findings reveal that IL-37 markedly inhibits cell viability and induces apoptosis in oral cancer cells. IL-37 attenuates the proliferation of oral cancer cells induced by lipopolysaccharide and tumor necrosis factor-alpha, while knockdown of <i>IL-37</i> exacerbates this induction. Furthermore, IL-37 demonstrates anti-inflammatory effects on oral cancer cells. The modulation of inflammation, proliferation, apoptosis, and migration by IL-37 is mediated through the STAT3 pathway. The outcomes of this study contribute valuable insights to a deeper understanding of oral cancer pathogenesis and pave the way for the development of novel drugs for the treatment of this disease.</p>\",\"PeriodicalId\":19715,\"journal\":{\"name\":\"Open Medicine\",\"volume\":\"20 1\",\"pages\":\"20251173\"},\"PeriodicalIF\":1.6000,\"publicationDate\":\"2025-05-26\",\"publicationTypes\":\"Journal Article\",\"fieldsOfStudy\":null,\"isOpenAccess\":false,\"openAccessPdf\":\"https://www.ncbi.nlm.nih.gov/pmc/articles/PMC12120405/pdf/\",\"citationCount\":\"0\",\"resultStr\":null,\"platform\":\"Semanticscholar\",\"paperid\":null,\"PeriodicalName\":\"Open Medicine\",\"FirstCategoryId\":\"3\",\"ListUrlMain\":\"https://doi.org/10.1515/med-2025-1173\",\"RegionNum\":4,\"RegionCategory\":\"医学\",\"ArticlePicture\":[],\"TitleCN\":null,\"AbstractTextCN\":null,\"PMCID\":null,\"EPubDate\":\"2025/1/1 0:00:00\",\"PubModel\":\"eCollection\",\"JCR\":\"Q2\",\"JCRName\":\"MEDICINE, GENERAL & INTERNAL\",\"Score\":null,\"Total\":0}","platform":"Semanticscholar","paperid":null,"PeriodicalName":"Open Medicine","FirstCategoryId":"3","ListUrlMain":"https://doi.org/10.1515/med-2025-1173","RegionNum":4,"RegionCategory":"医学","ArticlePicture":[],"TitleCN":null,"AbstractTextCN":null,"PMCID":null,"EPubDate":"2025/1/1 0:00:00","PubModel":"eCollection","JCR":"Q2","JCRName":"MEDICINE, GENERAL & INTERNAL","Score":null,"Total":0}
引用次数: 0

摘要

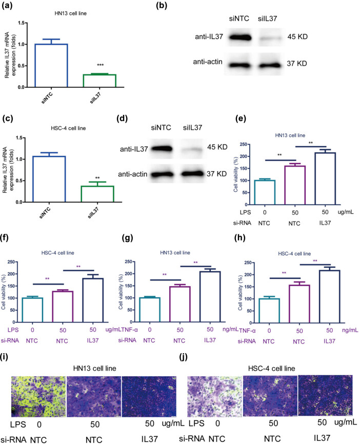
口腔癌构成了重大的公共卫生挑战,深入了解口腔癌的发病机制对于开发创新的治疗方法至关重要。为了实现这一目标,本研究探讨了白细胞介素-37 (IL-37)对口腔癌的影响及其潜在机制。本研究采用两种口腔癌细胞系HN13和HSC-6。结果表明,IL-37可显著抑制口腔癌细胞活力,诱导细胞凋亡。IL-37可减弱脂多糖和肿瘤坏死因子α诱导的口腔癌细胞的增殖,而IL-37的下调则会加剧这种诱导作用。此外,IL-37对口腔癌细胞具有抗炎作用。IL-37对炎症、增殖、凋亡和迁移的调节是通过STAT3途径介导的。本研究的结果为深入了解口腔癌的发病机制提供了有价值的见解,并为开发治疗口腔癌的新药铺平了道路。
本文章由计算机程序翻译,如有差异,请以英文原文为准。

Interleukin-37 mediates the anti-oral tumor activity in oral cancer through STAT3.

Interleukin-37 mediates the anti-oral tumor activity in oral cancer through STAT3.

Interleukin-37 mediates the anti-oral tumor activity in oral cancer through STAT3.

Interleukin-37 mediates the anti-oral tumor activity in oral cancer through STAT3.

Oral cancer constitutes a significant public health challenge, and gaining insights into the pathogenesis of oral cancer is crucial for the development of innovative therapeutic approaches. To address this objective, this study investigates the impact of interleukin-37 (IL-37) on oral cancer and its underlying mechanisms. Two oral cancer cell lines, HN13 and HSC-6, were employed in the study. Our findings reveal that IL-37 markedly inhibits cell viability and induces apoptosis in oral cancer cells. IL-37 attenuates the proliferation of oral cancer cells induced by lipopolysaccharide and tumor necrosis factor-alpha, while knockdown of IL-37 exacerbates this induction. Furthermore, IL-37 demonstrates anti-inflammatory effects on oral cancer cells. The modulation of inflammation, proliferation, apoptosis, and migration by IL-37 is mediated through the STAT3 pathway. The outcomes of this study contribute valuable insights to a deeper understanding of oral cancer pathogenesis and pave the way for the development of novel drugs for the treatment of this disease.

求助全文
通过发布文献求助,成功后即可免费获取论文全文。 去求助
来源期刊
Open Medicine
Open Medicine Medicine-General Medicine
CiteScore
3.00
自引率
0.00%
发文量
153
审稿时长
20 weeks
期刊介绍: Open Medicine is an open access journal that provides users with free, instant, and continued access to all content worldwide. The primary goal of the journal has always been a focus on maintaining the high quality of its published content. Its mission is to facilitate the exchange of ideas between medical science researchers from different countries. Papers connected to all fields of medicine and public health are welcomed. Open Medicine accepts submissions of research articles, reviews, case reports, letters to editor and book reviews.
×
引用
GB/T 7714-2015
复制
MLA
复制
APA
复制
导出至
BibTeX EndNote RefMan NoteFirst NoteExpress
×
提示
您的信息不完整,为了账户安全,请先补充。
现在去补充
×
提示
您因"违规操作"
具体请查看互助需知
我知道了
×
提示
确定
请完成安全验证×
copy
已复制链接
快去分享给好友吧!
我知道了
右上角分享
点击右上角分享
0
联系我们:info@booksci.cn Book学术提供免费学术资源搜索服务,方便国内外学者检索中英文文献。致力于提供最便捷和优质的服务体验。 Copyright © 2023 布克学术 All rights reserved.
京ICP备2023020795号-1
ghs 京公网安备 11010802042870号
Book学术文献互助
Book学术文献互助群
群 号:604180095
Book学术官方微信