血管平滑肌细胞片形成的无血清内皮细胞培养基。

IF 6.5 3区 生物学 Q1 BIOCHEMICAL RESEARCH METHODS
Jing Yang, Xuheng Sun, Hongjing Jiang, Jiandong Li, Jierong Liang, Zhanyi Lin
{"title":"血管平滑肌细胞片形成的无血清内皮细胞培养基。","authors":"Jing Yang, Xuheng Sun, Hongjing Jiang, Jiandong Li, Jierong Liang, Zhanyi Lin","doi":"10.1186/s13036-025-00522-y","DOIUrl":null,"url":null,"abstract":"<p><strong>Background: </strong>Cell sheet technology has been identified as a promising approach for the construction of tissue-engineered vascular grafts (TEVGs). However, concerns regarding immunogenicity and ethical issues, which are raised by the use of fetal bovine serum (FBS) in traditional culture systems, limit its potential for clinical translation. Serum-free medium (SFM) has emerged as a safer and more controllable alternative, but further validation is required to determine its effectiveness and superiority in generating high-quality cell sheets.</p><p><strong>Methods: </strong>This study systematically compared cell sheets generated under SFM and 10% FBS culture conditions in terms of structure, cellular phenotype, and functional properties. The expression levels of α-SMA and SM22, markers of vascular smooth muscle cells(VSMCs), were evaluated using immunofluorescence staining, qRT-PCR, and Western blot analysis to assess cellular phenotype. Histological staining and mechanical testing were employed to compare the morphology and mechanical properties of the cell sheets, while extracellular matrix (ECM) deposition and biochemical characteristics were also analyzed.</p><p><strong>Results: </strong>Under SFM conditions, cells exhibited significantly higher α-SMA and SM22 expression levels (qRT-PCR showed a 1.8-fold and 2-fold increase, respectively; ****p < 0.0001) with clearer cytoskeletal arrangement. Cell sheets formed in SFM displayed comparable area(ns, p > 0.05), thickness(**p < 0.01), and mechanical properties to those cultured in 10% FBS, while ECM deposition was significantly enhanced (collagen content increased by approximately 40%, **p < 0.01). Furthermore, histological analysis revealed that cell sheets generated under SFM conditions were more compact and uniform, exhibiting superior structural organization.</p><p><strong>Conclusion: </strong>SFM facilitates the generation of cell sheets that exhibit structural and functional properties analogous to those cultured in FBS. Additionally, SFM promotes cellular phenotype transition and ECM deposition. Consequently, SFM provides a safer, more controllable, and clinically translatable solution for cell sheet construction.</p>","PeriodicalId":15053,"journal":{"name":"Journal of Biological Engineering","volume":"19 1","pages":"51"},"PeriodicalIF":6.5000,"publicationDate":"2025-05-28","publicationTypes":"Journal Article","fieldsOfStudy":null,"isOpenAccess":false,"openAccessPdf":"https://www.ncbi.nlm.nih.gov/pmc/articles/PMC12121044/pdf/","citationCount":"0","resultStr":"{\"title\":\"Serum-free endothelial cell culture medium for vascular smooth muscle cells sheet formation.\",\"authors\":\"Jing Yang, Xuheng Sun, Hongjing Jiang, Jiandong Li, Jierong Liang, Zhanyi Lin\",\"doi\":\"10.1186/s13036-025-00522-y\",\"DOIUrl\":null,\"url\":null,\"abstract\":\"<p><strong>Background: </strong>Cell sheet technology has been identified as a promising approach for the construction of tissue-engineered vascular grafts (TEVGs). However, concerns regarding immunogenicity and ethical issues, which are raised by the use of fetal bovine serum (FBS) in traditional culture systems, limit its potential for clinical translation. Serum-free medium (SFM) has emerged as a safer and more controllable alternative, but further validation is required to determine its effectiveness and superiority in generating high-quality cell sheets.</p><p><strong>Methods: </strong>This study systematically compared cell sheets generated under SFM and 10% FBS culture conditions in terms of structure, cellular phenotype, and functional properties. The expression levels of α-SMA and SM22, markers of vascular smooth muscle cells(VSMCs), were evaluated using immunofluorescence staining, qRT-PCR, and Western blot analysis to assess cellular phenotype. Histological staining and mechanical testing were employed to compare the morphology and mechanical properties of the cell sheets, while extracellular matrix (ECM) deposition and biochemical characteristics were also analyzed.</p><p><strong>Results: </strong>Under SFM conditions, cells exhibited significantly higher α-SMA and SM22 expression levels (qRT-PCR showed a 1.8-fold and 2-fold increase, respectively; ****p < 0.0001) with clearer cytoskeletal arrangement. Cell sheets formed in SFM displayed comparable area(ns, p > 0.05), thickness(**p < 0.01), and mechanical properties to those cultured in 10% FBS, while ECM deposition was significantly enhanced (collagen content increased by approximately 40%, **p < 0.01). Furthermore, histological analysis revealed that cell sheets generated under SFM conditions were more compact and uniform, exhibiting superior structural organization.</p><p><strong>Conclusion: </strong>SFM facilitates the generation of cell sheets that exhibit structural and functional properties analogous to those cultured in FBS. Additionally, SFM promotes cellular phenotype transition and ECM deposition. Consequently, SFM provides a safer, more controllable, and clinically translatable solution for cell sheet construction.</p>\",\"PeriodicalId\":15053,\"journal\":{\"name\":\"Journal of Biological Engineering\",\"volume\":\"19 1\",\"pages\":\"51\"},\"PeriodicalIF\":6.5000,\"publicationDate\":\"2025-05-28\",\"publicationTypes\":\"Journal Article\",\"fieldsOfStudy\":null,\"isOpenAccess\":false,\"openAccessPdf\":\"https://www.ncbi.nlm.nih.gov/pmc/articles/PMC12121044/pdf/\",\"citationCount\":\"0\",\"resultStr\":null,\"platform\":\"Semanticscholar\",\"paperid\":null,\"PeriodicalName\":\"Journal of Biological Engineering\",\"FirstCategoryId\":\"99\",\"ListUrlMain\":\"https://doi.org/10.1186/s13036-025-00522-y\",\"RegionNum\":3,\"RegionCategory\":\"生物学\",\"ArticlePicture\":[],\"TitleCN\":null,\"AbstractTextCN\":null,\"PMCID\":null,\"EPubDate\":\"\",\"PubModel\":\"\",\"JCR\":\"Q1\",\"JCRName\":\"BIOCHEMICAL RESEARCH METHODS\",\"Score\":null,\"Total\":0}","platform":"Semanticscholar","paperid":null,"PeriodicalName":"Journal of Biological Engineering","FirstCategoryId":"99","ListUrlMain":"https://doi.org/10.1186/s13036-025-00522-y","RegionNum":3,"RegionCategory":"生物学","ArticlePicture":[],"TitleCN":null,"AbstractTextCN":null,"PMCID":null,"EPubDate":"","PubModel":"","JCR":"Q1","JCRName":"BIOCHEMICAL RESEARCH METHODS","Score":null,"Total":0}
引用次数: 0

摘要

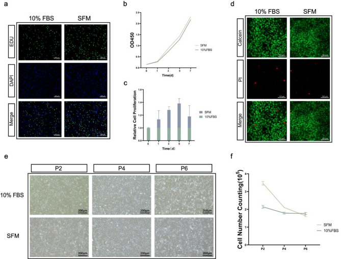
背景:细胞片技术被认为是构建组织工程血管移植物(TEVGs)的一种很有前途的方法。然而,由于在传统培养系统中使用胎牛血清(FBS)而引起的对免疫原性和伦理问题的担忧,限制了其临床转化的潜力。无血清培养基(SFM)已成为一种更安全、更可控的替代方法,但需要进一步验证以确定其在生成高质量细胞片方面的有效性和优越性。方法:本研究系统地比较了SFM和10%胎牛血清培养条件下生成的细胞片的结构、细胞表型和功能特性。采用免疫荧光染色、qRT-PCR和Western blot分析血管平滑肌细胞(VSMCs)标志物α-SMA和SM22的表达水平,评价细胞表型。采用组织学染色和力学测试比较细胞片的形态和力学性能,并分析细胞外基质(ECM)沉积和生化特性。结果:SFM条件下,细胞α-SMA和SM22的表达水平显著升高(qRT-PCR分别显示1.8倍和2倍的升高;结论:SFM有助于生成具有类似于FBS培养的结构和功能特性的细胞片。此外,SFM促进细胞表型转变和ECM沉积。因此,SFM为细胞片的构建提供了更安全、更可控和临床可翻译的解决方案。
本文章由计算机程序翻译,如有差异,请以英文原文为准。

Serum-free endothelial cell culture medium for vascular smooth muscle cells sheet formation.

Serum-free endothelial cell culture medium for vascular smooth muscle cells sheet formation.

Serum-free endothelial cell culture medium for vascular smooth muscle cells sheet formation.

Serum-free endothelial cell culture medium for vascular smooth muscle cells sheet formation.

Background: Cell sheet technology has been identified as a promising approach for the construction of tissue-engineered vascular grafts (TEVGs). However, concerns regarding immunogenicity and ethical issues, which are raised by the use of fetal bovine serum (FBS) in traditional culture systems, limit its potential for clinical translation. Serum-free medium (SFM) has emerged as a safer and more controllable alternative, but further validation is required to determine its effectiveness and superiority in generating high-quality cell sheets.

Methods: This study systematically compared cell sheets generated under SFM and 10% FBS culture conditions in terms of structure, cellular phenotype, and functional properties. The expression levels of α-SMA and SM22, markers of vascular smooth muscle cells(VSMCs), were evaluated using immunofluorescence staining, qRT-PCR, and Western blot analysis to assess cellular phenotype. Histological staining and mechanical testing were employed to compare the morphology and mechanical properties of the cell sheets, while extracellular matrix (ECM) deposition and biochemical characteristics were also analyzed.

Results: Under SFM conditions, cells exhibited significantly higher α-SMA and SM22 expression levels (qRT-PCR showed a 1.8-fold and 2-fold increase, respectively; ****p < 0.0001) with clearer cytoskeletal arrangement. Cell sheets formed in SFM displayed comparable area(ns, p > 0.05), thickness(**p < 0.01), and mechanical properties to those cultured in 10% FBS, while ECM deposition was significantly enhanced (collagen content increased by approximately 40%, **p < 0.01). Furthermore, histological analysis revealed that cell sheets generated under SFM conditions were more compact and uniform, exhibiting superior structural organization.

Conclusion: SFM facilitates the generation of cell sheets that exhibit structural and functional properties analogous to those cultured in FBS. Additionally, SFM promotes cellular phenotype transition and ECM deposition. Consequently, SFM provides a safer, more controllable, and clinically translatable solution for cell sheet construction.

求助全文
通过发布文献求助,成功后即可免费获取论文全文。 去求助
来源期刊
Journal of Biological Engineering
Journal of Biological Engineering BIOCHEMICAL RESEARCH METHODS-BIOTECHNOLOGY & APPLIED MICROBIOLOGY
CiteScore
7.10
自引率
1.80%
发文量
32
审稿时长
17 weeks
期刊介绍: Biological engineering is an emerging discipline that encompasses engineering theory and practice connected to and derived from the science of biology, just as mechanical engineering and electrical engineering are rooted in physics and chemical engineering in chemistry. Topical areas include, but are not limited to: Synthetic biology and cellular design Biomolecular, cellular and tissue engineering Bioproduction and metabolic engineering Biosensors Ecological and environmental engineering Biological engineering education and the biodesign process As the official journal of the Institute of Biological Engineering, Journal of Biological Engineering provides a home for the continuum from biological information science, molecules and cells, product formation, wastes and remediation, and educational advances in curriculum content and pedagogy at the undergraduate and graduate-levels. Manuscripts should explore commonalities with other fields of application by providing some discussion of the broader context of the work and how it connects to other areas within the field.
×
引用
GB/T 7714-2015
复制
MLA
复制
APA
复制
导出至
BibTeX EndNote RefMan NoteFirst NoteExpress
×
提示
您的信息不完整,为了账户安全,请先补充。
现在去补充
×
提示
您因"违规操作"
具体请查看互助需知
我知道了
×
提示
确定
请完成安全验证×
copy
已复制链接
快去分享给好友吧!
我知道了
右上角分享
点击右上角分享
0
联系我们:info@booksci.cn Book学术提供免费学术资源搜索服务,方便国内外学者检索中英文文献。致力于提供最便捷和优质的服务体验。 Copyright © 2023 布克学术 All rights reserved.
京ICP备2023020795号-1
ghs 京公网安备 11010802042870号
Book学术文献互助
Book学术文献互助群
群 号:604180095
Book学术官方微信