供氧是烟草(Nicotiana tabacum)细胞对铝反应的先决条件。

IF 4 2区 生物学 Q2 CELL BIOLOGY
Yoshiyuki Tsuchiya, Maki Katsuhara, Takayuki Sasaki, Yoko Yamamoto
{"title":"供氧是烟草(Nicotiana tabacum)细胞对铝反应的先决条件。","authors":"Yoshiyuki Tsuchiya, Maki Katsuhara, Takayuki Sasaki, Yoko Yamamoto","doi":"10.1093/pcp/pcaf055","DOIUrl":null,"url":null,"abstract":"<p><p>Responses to aluminum (Al) were investigated in tobacco cells (cell line SL) in a calcium-sucrose solution for up to 24 h under shaking (aerobic) condition. Microarray analysis of upregulated and downregulated genes under Al exposure and following Gene Ontology (GO) enrichment analysis of biological process category revealed only one GO term to be enriched for the upregulated genes, \"response to chitin,\" annotated with genes encoding transcription factors (NtERF1 and NtMYB3) and MAP kinase (WIPK), and nine GO terms for the downregulated genes, including \"cell wall loosening\" and \"lipid transport,\" annotated with genes encoding expansin (NtEXPA4) and lipid transfer protein (LTP)/LTP-like (NtLTP3 and NtEIG-C29), respectively. Al triggered the production of nitric oxide (NO) then reactive oxygen species (ROS). Addition of NO scavenger 2-(4-carboxyphenyl)-4,4,5,5-tetramethylimidazoline-1-oxyl-3-oxide decreased the levels of NO and a part of the transcriptional changes described above, but increased the levels of ROS and a loss of growth capacity, suggesting a role of the NO to induce the transcriptional changes partly and to repress these toxic responses under Al exposure. Under non-shaking (anaerobic) condition, the cells exhibited upregulation of several hypoxia-responsive genes. The cells exposed to Al exhibited the same level of Al accumulation but much lower levels of the Al responses including NO production, ROS production, a loss of growth capacity, citrate secretion, and a part of the transcriptional changes described above, compared with the cells under shaking condition. These results suggest that coexistence of oxygen with Al is necessary to trigger the Al responses related to toxicity and tolerance.</p>","PeriodicalId":20575,"journal":{"name":"Plant and Cell Physiology","volume":" ","pages":"1044-1060"},"PeriodicalIF":4.0000,"publicationDate":"2025-08-12","publicationTypes":"Journal Article","fieldsOfStudy":null,"isOpenAccess":false,"openAccessPdf":"https://www.ncbi.nlm.nih.gov/pmc/articles/PMC12344093/pdf/","citationCount":"0","resultStr":"{\"title\":\"Oxygen supply is a prerequisite for response to aluminum in cultured cells of tobacco (Nicotiana tabacum).\",\"authors\":\"Yoshiyuki Tsuchiya, Maki Katsuhara, Takayuki Sasaki, Yoko Yamamoto\",\"doi\":\"10.1093/pcp/pcaf055\",\"DOIUrl\":null,\"url\":null,\"abstract\":\"<p><p>Responses to aluminum (Al) were investigated in tobacco cells (cell line SL) in a calcium-sucrose solution for up to 24 h under shaking (aerobic) condition. Microarray analysis of upregulated and downregulated genes under Al exposure and following Gene Ontology (GO) enrichment analysis of biological process category revealed only one GO term to be enriched for the upregulated genes, \\\"response to chitin,\\\" annotated with genes encoding transcription factors (NtERF1 and NtMYB3) and MAP kinase (WIPK), and nine GO terms for the downregulated genes, including \\\"cell wall loosening\\\" and \\\"lipid transport,\\\" annotated with genes encoding expansin (NtEXPA4) and lipid transfer protein (LTP)/LTP-like (NtLTP3 and NtEIG-C29), respectively. Al triggered the production of nitric oxide (NO) then reactive oxygen species (ROS). Addition of NO scavenger 2-(4-carboxyphenyl)-4,4,5,5-tetramethylimidazoline-1-oxyl-3-oxide decreased the levels of NO and a part of the transcriptional changes described above, but increased the levels of ROS and a loss of growth capacity, suggesting a role of the NO to induce the transcriptional changes partly and to repress these toxic responses under Al exposure. Under non-shaking (anaerobic) condition, the cells exhibited upregulation of several hypoxia-responsive genes. The cells exposed to Al exhibited the same level of Al accumulation but much lower levels of the Al responses including NO production, ROS production, a loss of growth capacity, citrate secretion, and a part of the transcriptional changes described above, compared with the cells under shaking condition. These results suggest that coexistence of oxygen with Al is necessary to trigger the Al responses related to toxicity and tolerance.</p>\",\"PeriodicalId\":20575,\"journal\":{\"name\":\"Plant and Cell Physiology\",\"volume\":\" \",\"pages\":\"1044-1060\"},\"PeriodicalIF\":4.0000,\"publicationDate\":\"2025-08-12\",\"publicationTypes\":\"Journal Article\",\"fieldsOfStudy\":null,\"isOpenAccess\":false,\"openAccessPdf\":\"https://www.ncbi.nlm.nih.gov/pmc/articles/PMC12344093/pdf/\",\"citationCount\":\"0\",\"resultStr\":null,\"platform\":\"Semanticscholar\",\"paperid\":null,\"PeriodicalName\":\"Plant and Cell Physiology\",\"FirstCategoryId\":\"99\",\"ListUrlMain\":\"https://doi.org/10.1093/pcp/pcaf055\",\"RegionNum\":2,\"RegionCategory\":\"生物学\",\"ArticlePicture\":[],\"TitleCN\":null,\"AbstractTextCN\":null,\"PMCID\":null,\"EPubDate\":\"\",\"PubModel\":\"\",\"JCR\":\"Q2\",\"JCRName\":\"CELL BIOLOGY\",\"Score\":null,\"Total\":0}","platform":"Semanticscholar","paperid":null,"PeriodicalName":"Plant and Cell Physiology","FirstCategoryId":"99","ListUrlMain":"https://doi.org/10.1093/pcp/pcaf055","RegionNum":2,"RegionCategory":"生物学","ArticlePicture":[],"TitleCN":null,"AbstractTextCN":null,"PMCID":null,"EPubDate":"","PubModel":"","JCR":"Q2","JCRName":"CELL BIOLOGY","Score":null,"Total":0}
引用次数: 0

摘要

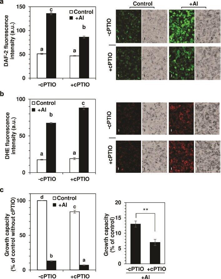
研究了烟草细胞(细胞系SL)在摇(好氧)条件下,在钙-蔗糖溶液中对铝(Al)的反应长达24 h。对Al暴露下上调和下调基因的微阵列分析以及随后对生物过程类别的基因本体(Gene Ontology, GO)富集分析显示,上调基因只有一个GO术语被富集,即“对几粒质的反应”,用编码转录因子(NtERF1, NtMYB3)和MAP激酶(WIPK)的基因注释,下调基因有9个GO术语,包括“细胞壁松动”和“脂质转运”。分别被编码扩张蛋白(NtEXPA4)和脂质转运蛋白(LTP)/LTP样蛋白(NtLTP3, NtEIG-C29)的基因注释。铝触发了一氧化氮(NO)的产生,然后是活性氧(ROS)的产生。NO清除剂2-(4-羧基苯基)-4,4,5,5-四甲基咪唑啉-1-氧-3-氧化物(cPTIO)的加入降低了NO水平和上述部分转录变化,但增加了ROS水平和生长能力的丧失,提示NO在一定程度上诱导了转录变化,并抑制了铝暴露下的这些毒性反应。在非摇动(无氧)条件下,细胞表现出几个缺氧反应基因的上调。与振荡条件下的细胞相比,暴露于Al的细胞表现出相同水平的Al积累,但Al反应的水平要低得多,包括NO的产生、ROS的产生、生长能力的丧失、柠檬酸盐的分泌以及上述部分转录变化。这些结果表明,氧与Al的共存是触发与毒性和耐受性相关的Al反应的必要条件。
本文章由计算机程序翻译,如有差异,请以英文原文为准。

Oxygen supply is a prerequisite for response to aluminum in cultured cells of tobacco (Nicotiana tabacum).

Oxygen supply is a prerequisite for response to aluminum in cultured cells of tobacco (Nicotiana tabacum).

Oxygen supply is a prerequisite for response to aluminum in cultured cells of tobacco (Nicotiana tabacum).

Oxygen supply is a prerequisite for response to aluminum in cultured cells of tobacco (Nicotiana tabacum).

Responses to aluminum (Al) were investigated in tobacco cells (cell line SL) in a calcium-sucrose solution for up to 24 h under shaking (aerobic) condition. Microarray analysis of upregulated and downregulated genes under Al exposure and following Gene Ontology (GO) enrichment analysis of biological process category revealed only one GO term to be enriched for the upregulated genes, "response to chitin," annotated with genes encoding transcription factors (NtERF1 and NtMYB3) and MAP kinase (WIPK), and nine GO terms for the downregulated genes, including "cell wall loosening" and "lipid transport," annotated with genes encoding expansin (NtEXPA4) and lipid transfer protein (LTP)/LTP-like (NtLTP3 and NtEIG-C29), respectively. Al triggered the production of nitric oxide (NO) then reactive oxygen species (ROS). Addition of NO scavenger 2-(4-carboxyphenyl)-4,4,5,5-tetramethylimidazoline-1-oxyl-3-oxide decreased the levels of NO and a part of the transcriptional changes described above, but increased the levels of ROS and a loss of growth capacity, suggesting a role of the NO to induce the transcriptional changes partly and to repress these toxic responses under Al exposure. Under non-shaking (anaerobic) condition, the cells exhibited upregulation of several hypoxia-responsive genes. The cells exposed to Al exhibited the same level of Al accumulation but much lower levels of the Al responses including NO production, ROS production, a loss of growth capacity, citrate secretion, and a part of the transcriptional changes described above, compared with the cells under shaking condition. These results suggest that coexistence of oxygen with Al is necessary to trigger the Al responses related to toxicity and tolerance.

求助全文
通过发布文献求助,成功后即可免费获取论文全文。 去求助
来源期刊
Plant and Cell Physiology
Plant and Cell Physiology 生物-细胞生物学
CiteScore
8.40
自引率
4.10%
发文量
166
审稿时长
1.7 months
期刊介绍: Plant & Cell Physiology (PCP) was established in 1959 and is the official journal of the Japanese Society of Plant Physiologists (JSPP). The title reflects the journal''s original interest and scope to encompass research not just at the whole-organism level but also at the cellular and subcellular levels. Amongst the broad range of topics covered by this international journal, readers will find the very best original research on plant physiology, biochemistry, cell biology, molecular genetics, epigenetics, biotechnology, bioinformatics and –omics; as well as how plants respond to and interact with their environment (abiotic and biotic factors), and the biology of photosynthetic microorganisms.
×
引用
GB/T 7714-2015
复制
MLA
复制
APA
复制
导出至
BibTeX EndNote RefMan NoteFirst NoteExpress
×
提示
您的信息不完整,为了账户安全,请先补充。
现在去补充
×
提示
您因"违规操作"
具体请查看互助需知
我知道了
×
提示
确定
请完成安全验证×
copy
已复制链接
快去分享给好友吧!
我知道了
右上角分享
点击右上角分享
0
联系我们:info@booksci.cn Book学术提供免费学术资源搜索服务,方便国内外学者检索中英文文献。致力于提供最便捷和优质的服务体验。 Copyright © 2023 布克学术 All rights reserved.
京ICP备2023020795号-1
ghs 京公网安备 11010802042870号
Book学术文献互助
Book学术文献互助群
群 号:604180095
Book学术官方微信