巨噬细胞在精原干细胞生态位中发挥间充质基质细胞分泌组作用的作用。

Sovremennye tekhnologii v meditsine Pub Date : 2025-01-01 Epub Date: 2025-04-30 DOI:10.17691/stm2025.17.2.04
A O Monakova, N A Basalova, V Yu Balabanyan, K L Kryshen, A A Matichin, G D Sagaradze, V S Popov, A Yu Efimenko
{"title":"巨噬细胞在精原干细胞生态位中发挥间充质基质细胞分泌组作用的作用。","authors":"A O Monakova, N A Basalova, V Yu Balabanyan, K L Kryshen, A A Matichin, G D Sagaradze, V S Popov, A Yu Efimenko","doi":"10.17691/stm2025.17.2.04","DOIUrl":null,"url":null,"abstract":"<p><p>Postnatal stem cells surrounded by a niche support the renewal and regeneration of tissues and organs throughout life. The dysfunction of niche components can lead to the development of diseases, which are hard to cure. We previously showed that the subtunical injection of mesenchymal stromal cell (MSC) secretome induced the spermatogonial stem cell niche restoration, although the mechanisms of the process are not fully revealed. <b>The study aimed</b> at analyzing the effect of the MSC secretome on resident macrophages in animal models of male infertility and on peritoneal macrophages of intact animals.</p><p><strong>Materials and methods: </strong>To study the effect of the MSC secretome on resident macrophages, doxorubicin-induced damage of murine spermatogenesis was modeled by intraperitoneal injections of 1 mg/kg of doxorubicin once in two days to reach a cumulative dose of 10 mg/kg. The second animal model of spermatogenesis injury was the abdominal cryptorchidism in rats. The MSC secretome was injected under the tunica albuginea. The animals were divided into the following groups: \"intact\", \"damage\", \"MSC secretome\". After isolating the testes, the number of macrophages was estimated using the immunohistochemical analysis. To investigate the phagocytic activity of macrophages mice were intramuscularly injected into the thigh with the MSC secretome with the following isolation of peritoneal macrophages. The ability of peritoneal macrophages to absorb FITC latex particles was analyzed.</p><p><strong>Results: </strong>In cryptorchidism model the number of CD163<sup>+</sup> M2 macrophages in the interstitium of testes increased significantly. The MSC secretome injection under the tunica albuginea of the testicle led to decreasing the number of CD163<sup>+</sup> M2 macrophages. In the model of the toxic damage of spermatogenesis with doxorubicin the number of CD163<sup>+</sup> M2 macrophages in the interstitium increased, however, there were no effects in the group with the MSC secretome injection. The number of M2 macrophages in this model, positive for another classical marker CD206, also increased, but the administration of MSC secretome reduced their number neither during the early nor in the late periods after damage. The study of MSC secretome effects on peritoneal macrophages demonstrated that a single intramuscular injection of MSC secretome in doses lower and higher than the therapeutic dose didn't reduce, but conversely increased the phagocytic activity of macrophages.</p><p><strong>Conclusion: </strong>Our findings indicate the impact of the damage etiology and pathogenesis on the involvement of M2 macrophages in the implementation of the MSC secretome effects and the absence of its systemic immunotoxicity.</p>","PeriodicalId":520289,"journal":{"name":"Sovremennye tekhnologii v meditsine","volume":"17 2","pages":"37-45"},"PeriodicalIF":0.0000,"publicationDate":"2025-01-01","publicationTypes":"Journal Article","fieldsOfStudy":null,"isOpenAccess":false,"openAccessPdf":"https://www.ncbi.nlm.nih.gov/pmc/articles/PMC12096361/pdf/","citationCount":"0","resultStr":"{\"title\":\"The Role of Macrophages in Implementing the Effects of Secretome of Mesenchymal Stromal Cells in the Spermatogonial Stem Cell Niche.\",\"authors\":\"A O Monakova, N A Basalova, V Yu Balabanyan, K L Kryshen, A A Matichin, G D Sagaradze, V S Popov, A Yu Efimenko\",\"doi\":\"10.17691/stm2025.17.2.04\",\"DOIUrl\":null,\"url\":null,\"abstract\":\"<p><p>Postnatal stem cells surrounded by a niche support the renewal and regeneration of tissues and organs throughout life. The dysfunction of niche components can lead to the development of diseases, which are hard to cure. We previously showed that the subtunical injection of mesenchymal stromal cell (MSC) secretome induced the spermatogonial stem cell niche restoration, although the mechanisms of the process are not fully revealed. <b>The study aimed</b> at analyzing the effect of the MSC secretome on resident macrophages in animal models of male infertility and on peritoneal macrophages of intact animals.</p><p><strong>Materials and methods: </strong>To study the effect of the MSC secretome on resident macrophages, doxorubicin-induced damage of murine spermatogenesis was modeled by intraperitoneal injections of 1 mg/kg of doxorubicin once in two days to reach a cumulative dose of 10 mg/kg. The second animal model of spermatogenesis injury was the abdominal cryptorchidism in rats. The MSC secretome was injected under the tunica albuginea. The animals were divided into the following groups: \\\"intact\\\", \\\"damage\\\", \\\"MSC secretome\\\". After isolating the testes, the number of macrophages was estimated using the immunohistochemical analysis. To investigate the phagocytic activity of macrophages mice were intramuscularly injected into the thigh with the MSC secretome with the following isolation of peritoneal macrophages. The ability of peritoneal macrophages to absorb FITC latex particles was analyzed.</p><p><strong>Results: </strong>In cryptorchidism model the number of CD163<sup>+</sup> M2 macrophages in the interstitium of testes increased significantly. The MSC secretome injection under the tunica albuginea of the testicle led to decreasing the number of CD163<sup>+</sup> M2 macrophages. In the model of the toxic damage of spermatogenesis with doxorubicin the number of CD163<sup>+</sup> M2 macrophages in the interstitium increased, however, there were no effects in the group with the MSC secretome injection. The number of M2 macrophages in this model, positive for another classical marker CD206, also increased, but the administration of MSC secretome reduced their number neither during the early nor in the late periods after damage. The study of MSC secretome effects on peritoneal macrophages demonstrated that a single intramuscular injection of MSC secretome in doses lower and higher than the therapeutic dose didn't reduce, but conversely increased the phagocytic activity of macrophages.</p><p><strong>Conclusion: </strong>Our findings indicate the impact of the damage etiology and pathogenesis on the involvement of M2 macrophages in the implementation of the MSC secretome effects and the absence of its systemic immunotoxicity.</p>\",\"PeriodicalId\":520289,\"journal\":{\"name\":\"Sovremennye tekhnologii v meditsine\",\"volume\":\"17 2\",\"pages\":\"37-45\"},\"PeriodicalIF\":0.0000,\"publicationDate\":\"2025-01-01\",\"publicationTypes\":\"Journal Article\",\"fieldsOfStudy\":null,\"isOpenAccess\":false,\"openAccessPdf\":\"https://www.ncbi.nlm.nih.gov/pmc/articles/PMC12096361/pdf/\",\"citationCount\":\"0\",\"resultStr\":null,\"platform\":\"Semanticscholar\",\"paperid\":null,\"PeriodicalName\":\"Sovremennye tekhnologii v meditsine\",\"FirstCategoryId\":\"1085\",\"ListUrlMain\":\"https://doi.org/10.17691/stm2025.17.2.04\",\"RegionNum\":0,\"RegionCategory\":null,\"ArticlePicture\":[],\"TitleCN\":null,\"AbstractTextCN\":null,\"PMCID\":null,\"EPubDate\":\"2025/4/30 0:00:00\",\"PubModel\":\"Epub\",\"JCR\":\"\",\"JCRName\":\"\",\"Score\":null,\"Total\":0}","platform":"Semanticscholar","paperid":null,"PeriodicalName":"Sovremennye tekhnologii v meditsine","FirstCategoryId":"1085","ListUrlMain":"https://doi.org/10.17691/stm2025.17.2.04","RegionNum":0,"RegionCategory":null,"ArticlePicture":[],"TitleCN":null,"AbstractTextCN":null,"PMCID":null,"EPubDate":"2025/4/30 0:00:00","PubModel":"Epub","JCR":"","JCRName":"","Score":null,"Total":0}
引用次数: 0

摘要

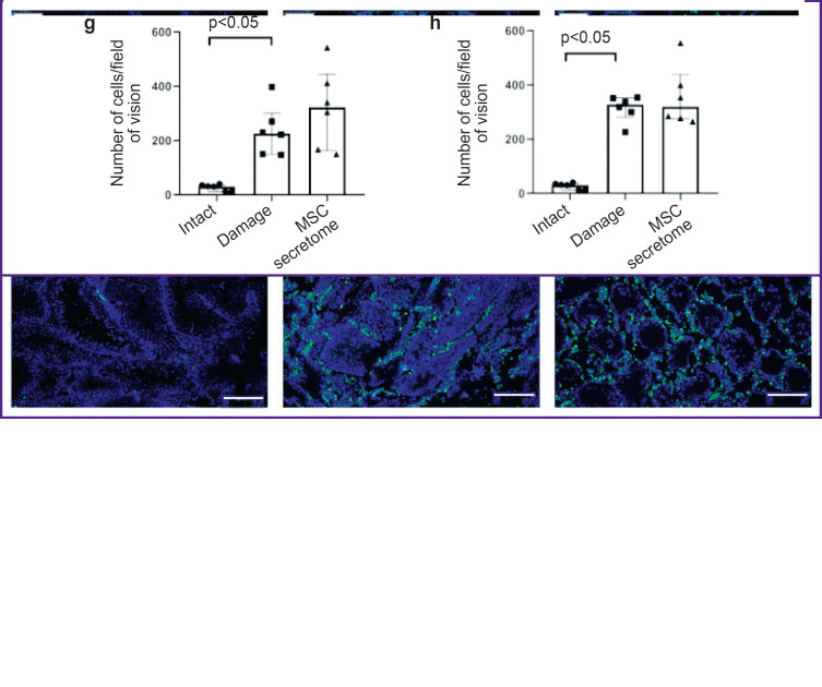
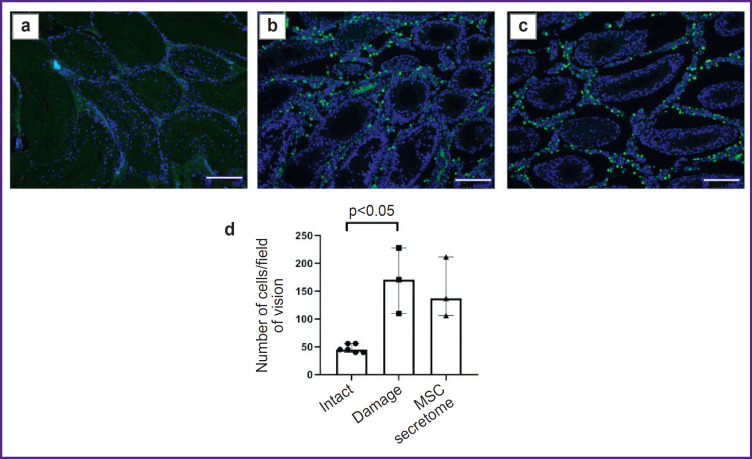
被生态位包围的出生后干细胞支持组织和器官在整个生命过程中的更新和再生。生态位成分的功能失调会导致疾病的发展,这些疾病很难治愈。我们之前的研究表明,鞘下注射间充质基质细胞(MSC)分泌组诱导了精原干细胞生态位的恢复,尽管这一过程的机制尚未完全揭示。本研究旨在分析间充质干细胞分泌组对雄性不育动物模型中常驻巨噬细胞的影响以及对完整动物腹膜巨噬细胞的影响。材料和方法:为研究间充质干细胞分泌组对常驻巨噬细胞的影响,采用每2天1次腹腔注射阿霉素1 mg/kg,累计剂量达到10 mg/kg的方法,建立阿霉素诱导的小鼠精子发生损伤模型。精子发生损伤的第二种动物模型是大鼠腹部隐睾。在白膜下注射MSC分泌组。将动物分为“完整”组、“损伤”组、“MSC分泌组”组。分离睾丸后,利用免疫组织化学分析估计巨噬细胞的数量。为了研究巨噬细胞的吞噬活性,我们将骨髓间充质干细胞分泌组肌内注射到小鼠大腿,然后分离腹腔巨噬细胞。分析腹腔巨噬细胞对FITC乳胶颗粒的吸收能力。结果:隐睾模型大鼠睾丸间质CD163+ M2巨噬细胞数量明显增加。在睾丸白膜下注射MSC分泌组导致CD163+ M2巨噬细胞数量减少。在阿霉素致精子发生毒性损伤模型中,间质中CD163+ M2巨噬细胞数量增加,而注射MSC分泌组对其无影响。在该模型中,另一种经典标志物CD206阳性的M2巨噬细胞数量也有所增加,但MSC分泌组在损伤早期和后期均未减少其数量。MSC分泌组对腹腔巨噬细胞作用的研究表明,单次肌内注射低于和高于治疗剂量的MSC分泌组不仅没有降低巨噬细胞的吞噬活性,反而增加了巨噬细胞的吞噬活性。结论:我们的研究结果表明,损伤的病因和发病机制影响M2巨噬细胞参与骨髓间充质干细胞分泌组效应的实施,以及其全身免疫毒性的缺失。
本文章由计算机程序翻译,如有差异,请以英文原文为准。

The Role of Macrophages in Implementing the Effects of Secretome of Mesenchymal Stromal Cells in the Spermatogonial Stem Cell Niche.

The Role of Macrophages in Implementing the Effects of Secretome of Mesenchymal Stromal Cells in the Spermatogonial Stem Cell Niche.

The Role of Macrophages in Implementing the Effects of Secretome of Mesenchymal Stromal Cells in the Spermatogonial Stem Cell Niche.

The Role of Macrophages in Implementing the Effects of Secretome of Mesenchymal Stromal Cells in the Spermatogonial Stem Cell Niche.

Postnatal stem cells surrounded by a niche support the renewal and regeneration of tissues and organs throughout life. The dysfunction of niche components can lead to the development of diseases, which are hard to cure. We previously showed that the subtunical injection of mesenchymal stromal cell (MSC) secretome induced the spermatogonial stem cell niche restoration, although the mechanisms of the process are not fully revealed. The study aimed at analyzing the effect of the MSC secretome on resident macrophages in animal models of male infertility and on peritoneal macrophages of intact animals.

Materials and methods: To study the effect of the MSC secretome on resident macrophages, doxorubicin-induced damage of murine spermatogenesis was modeled by intraperitoneal injections of 1 mg/kg of doxorubicin once in two days to reach a cumulative dose of 10 mg/kg. The second animal model of spermatogenesis injury was the abdominal cryptorchidism in rats. The MSC secretome was injected under the tunica albuginea. The animals were divided into the following groups: "intact", "damage", "MSC secretome". After isolating the testes, the number of macrophages was estimated using the immunohistochemical analysis. To investigate the phagocytic activity of macrophages mice were intramuscularly injected into the thigh with the MSC secretome with the following isolation of peritoneal macrophages. The ability of peritoneal macrophages to absorb FITC latex particles was analyzed.

Results: In cryptorchidism model the number of CD163+ M2 macrophages in the interstitium of testes increased significantly. The MSC secretome injection under the tunica albuginea of the testicle led to decreasing the number of CD163+ M2 macrophages. In the model of the toxic damage of spermatogenesis with doxorubicin the number of CD163+ M2 macrophages in the interstitium increased, however, there were no effects in the group with the MSC secretome injection. The number of M2 macrophages in this model, positive for another classical marker CD206, also increased, but the administration of MSC secretome reduced their number neither during the early nor in the late periods after damage. The study of MSC secretome effects on peritoneal macrophages demonstrated that a single intramuscular injection of MSC secretome in doses lower and higher than the therapeutic dose didn't reduce, but conversely increased the phagocytic activity of macrophages.

Conclusion: Our findings indicate the impact of the damage etiology and pathogenesis on the involvement of M2 macrophages in the implementation of the MSC secretome effects and the absence of its systemic immunotoxicity.

求助全文
通过发布文献求助,成功后即可免费获取论文全文。 去求助
来源期刊
自引率
0.00%
发文量
0
×
引用
GB/T 7714-2015
复制
MLA
复制
APA
复制
导出至
BibTeX EndNote RefMan NoteFirst NoteExpress
×
提示
您的信息不完整,为了账户安全,请先补充。
现在去补充
×
提示
您因"违规操作"
具体请查看互助需知
我知道了
×
提示
确定
请完成安全验证×
copy
已复制链接
快去分享给好友吧!
我知道了
右上角分享
点击右上角分享
0
联系我们:info@booksci.cn Book学术提供免费学术资源搜索服务,方便国内外学者检索中英文文献。致力于提供最便捷和优质的服务体验。 Copyright © 2023 布克学术 All rights reserved.
京ICP备2023020795号-1
ghs 京公网安备 11010802042870号
Book学术文献互助
Book学术文献互助群
群 号:604180095
Book学术官方微信