诊断时的免疫老化决定了儿童白血病幸存者的t细胞恢复。

IF 6 Q2 GERIATRICS & GERONTOLOGY
Kavita M Dhodapkar, Sharon Castellino, Shivani Kapadia, Maryam I Azeem, Ava Horvat, Taylor Lawrence, Deborah DeRyckere, Madhav V Dhodapkar
{"title":"诊断时的免疫老化决定了儿童白血病幸存者的t细胞恢复。","authors":"Kavita M Dhodapkar, Sharon Castellino, Shivani Kapadia, Maryam I Azeem, Ava Horvat, Taylor Lawrence, Deborah DeRyckere, Madhav V Dhodapkar","doi":"10.1038/s41514-025-00233-0","DOIUrl":null,"url":null,"abstract":"<p><p>We show that T cells in survivors of childhood leukemia exhibit distinct profiles dominated by aging-associated changes and consistent with premature immune aging. Immune profiles during survivorship in biospecimens (n = 251) from uniformly-treated children with B-acute lymphoblastic leukemia recapitulate heterogeneity at diagnosis in individual patients and correlate with genetic-risk subtypes. These data suggest that pre-therapy immune aging may determine variance in immune status during survivorship.</p>","PeriodicalId":94160,"journal":{"name":"npj aging","volume":"11 1","pages":"39"},"PeriodicalIF":6.0000,"publicationDate":"2025-05-23","publicationTypes":"Journal Article","fieldsOfStudy":null,"isOpenAccess":false,"openAccessPdf":"https://www.ncbi.nlm.nih.gov/pmc/articles/PMC12102316/pdf/","citationCount":"0","resultStr":"{\"title\":\"Immune-aging at diagnosis determines T-cell recovery in childhood leukemia survivors.\",\"authors\":\"Kavita M Dhodapkar, Sharon Castellino, Shivani Kapadia, Maryam I Azeem, Ava Horvat, Taylor Lawrence, Deborah DeRyckere, Madhav V Dhodapkar\",\"doi\":\"10.1038/s41514-025-00233-0\",\"DOIUrl\":null,\"url\":null,\"abstract\":\"<p><p>We show that T cells in survivors of childhood leukemia exhibit distinct profiles dominated by aging-associated changes and consistent with premature immune aging. Immune profiles during survivorship in biospecimens (n = 251) from uniformly-treated children with B-acute lymphoblastic leukemia recapitulate heterogeneity at diagnosis in individual patients and correlate with genetic-risk subtypes. These data suggest that pre-therapy immune aging may determine variance in immune status during survivorship.</p>\",\"PeriodicalId\":94160,\"journal\":{\"name\":\"npj aging\",\"volume\":\"11 1\",\"pages\":\"39\"},\"PeriodicalIF\":6.0000,\"publicationDate\":\"2025-05-23\",\"publicationTypes\":\"Journal Article\",\"fieldsOfStudy\":null,\"isOpenAccess\":false,\"openAccessPdf\":\"https://www.ncbi.nlm.nih.gov/pmc/articles/PMC12102316/pdf/\",\"citationCount\":\"0\",\"resultStr\":null,\"platform\":\"Semanticscholar\",\"paperid\":null,\"PeriodicalName\":\"npj aging\",\"FirstCategoryId\":\"1085\",\"ListUrlMain\":\"https://doi.org/10.1038/s41514-025-00233-0\",\"RegionNum\":0,\"RegionCategory\":null,\"ArticlePicture\":[],\"TitleCN\":null,\"AbstractTextCN\":null,\"PMCID\":null,\"EPubDate\":\"\",\"PubModel\":\"\",\"JCR\":\"Q2\",\"JCRName\":\"GERIATRICS & GERONTOLOGY\",\"Score\":null,\"Total\":0}","platform":"Semanticscholar","paperid":null,"PeriodicalName":"npj aging","FirstCategoryId":"1085","ListUrlMain":"https://doi.org/10.1038/s41514-025-00233-0","RegionNum":0,"RegionCategory":null,"ArticlePicture":[],"TitleCN":null,"AbstractTextCN":null,"PMCID":null,"EPubDate":"","PubModel":"","JCR":"Q2","JCRName":"GERIATRICS & GERONTOLOGY","Score":null,"Total":0}
引用次数: 0

摘要

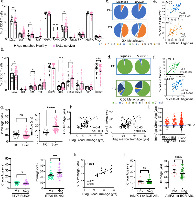
我们发现,儿童白血病幸存者的T细胞表现出不同的特征,主要是与年龄相关的变化,并与过早的免疫衰老相一致。来自统一治疗的b急性淋巴细胞白血病儿童的生物标本(n = 251)存活期间的免疫谱概括了个体患者诊断时的异质性,并与遗传风险亚型相关。这些数据表明,治疗前免疫老化可能决定了生存期间免疫状态的差异。
本文章由计算机程序翻译,如有差异,请以英文原文为准。

Immune-aging at diagnosis determines T-cell recovery in childhood leukemia survivors.

Immune-aging at diagnosis determines T-cell recovery in childhood leukemia survivors.

We show that T cells in survivors of childhood leukemia exhibit distinct profiles dominated by aging-associated changes and consistent with premature immune aging. Immune profiles during survivorship in biospecimens (n = 251) from uniformly-treated children with B-acute lymphoblastic leukemia recapitulate heterogeneity at diagnosis in individual patients and correlate with genetic-risk subtypes. These data suggest that pre-therapy immune aging may determine variance in immune status during survivorship.

求助全文
通过发布文献求助,成功后即可免费获取论文全文。 去求助
来源期刊
CiteScore
8.90
自引率
0.00%
发文量
0
×
引用
GB/T 7714-2015
复制
MLA
复制
APA
复制
导出至
BibTeX EndNote RefMan NoteFirst NoteExpress
×
提示
您的信息不完整,为了账户安全,请先补充。
现在去补充
×
提示
您因"违规操作"
具体请查看互助需知
我知道了
×
提示
确定
请完成安全验证×
copy
已复制链接
快去分享给好友吧!
我知道了
右上角分享
点击右上角分享
0
联系我们:info@booksci.cn Book学术提供免费学术资源搜索服务,方便国内外学者检索中英文文献。致力于提供最便捷和优质的服务体验。 Copyright © 2023 布克学术 All rights reserved.
京ICP备2023020795号-1
ghs 京公网安备 11010802042870号
Book学术文献互助
Book学术文献互助群
群 号:604180095
Book学术官方微信