接受mRNA COVID-19疫苗的西班牙裔美国人对高度保守的SARS-CoV-2表位的t细胞反应

IF 3.5 4区 医学 Q2 BIOTECHNOLOGY & APPLIED MICROBIOLOGY
Human Vaccines & Immunotherapeutics Pub Date : 2025-12-01 Epub Date: 2025-05-23 DOI:10.1080/21645515.2025.2501844
Kirk Haltaufderhyde, Andres H Gutiérrez, Mitchell McAllister, Christine M Boyle, Leonard Moise, William Martin, Anne S De Groot
{"title":"接受mRNA COVID-19疫苗的西班牙裔美国人对高度保守的SARS-CoV-2表位的t细胞反应","authors":"Kirk Haltaufderhyde, Andres H Gutiérrez, Mitchell McAllister, Christine M Boyle, Leonard Moise, William Martin, Anne S De Groot","doi":"10.1080/21645515.2025.2501844","DOIUrl":null,"url":null,"abstract":"<p><p>This study reports the pre-clinical evaluation of peptides from EPV-CoV-19, a T cell epitope-based SARS-CoV-2 vaccine candidate, following spike-mRNA vaccination of a predominantly Hispanic American cohort. EPV-COV-19 peptides' potential to boost T cell responses to spike protein vaccines was evaluated, confirming previously observed memory recall responses in donors with prior immunity to COVID-19. The vaccinated subjects' averaged immune responses to the 15-peptide EPV-CoV-19 pool achieved 85% of the observed response to a spike protein peptide array containing a 7-fold greater epitope content, suggesting that the EPV-CoV-19 peptides have a higher relative concentration of T cell epitope content per-peptide. Ten of the 15 peptides contained spike epitopes conserved in the majority of variants of concern (VOC) evaluated over the 2020-2024 period. While commercial vaccines exhibited gradual loss of T cell epitope conservation with VOC over time, the EPV-CoV-19 epitope-peptides maintained conservation until the XBB variant emerged. The addition of one new peptide to the vaccine design reestablished broad T cell epitope coverage. These findings underscore the importance of identifying highly conserved T cell epitopes for vaccine designs that target rapidly-mutating strains of emergent pathogens, while also documenting broad memory T cell response to the vaccine in a predominantly Hispanic American cohort.</p>","PeriodicalId":49067,"journal":{"name":"Human Vaccines & Immunotherapeutics","volume":"21 1","pages":"2501844"},"PeriodicalIF":3.5000,"publicationDate":"2025-12-01","publicationTypes":"Journal Article","fieldsOfStudy":null,"isOpenAccess":false,"openAccessPdf":"https://www.ncbi.nlm.nih.gov/pmc/articles/PMC12118426/pdf/","citationCount":"0","resultStr":"{\"title\":\"T-cell responses to highly conserved SARS-CoV-2 epitopes in Hispanic Americans receiving an mRNA COVID-19 vaccine.\",\"authors\":\"Kirk Haltaufderhyde, Andres H Gutiérrez, Mitchell McAllister, Christine M Boyle, Leonard Moise, William Martin, Anne S De Groot\",\"doi\":\"10.1080/21645515.2025.2501844\",\"DOIUrl\":null,\"url\":null,\"abstract\":\"<p><p>This study reports the pre-clinical evaluation of peptides from EPV-CoV-19, a T cell epitope-based SARS-CoV-2 vaccine candidate, following spike-mRNA vaccination of a predominantly Hispanic American cohort. EPV-COV-19 peptides' potential to boost T cell responses to spike protein vaccines was evaluated, confirming previously observed memory recall responses in donors with prior immunity to COVID-19. The vaccinated subjects' averaged immune responses to the 15-peptide EPV-CoV-19 pool achieved 85% of the observed response to a spike protein peptide array containing a 7-fold greater epitope content, suggesting that the EPV-CoV-19 peptides have a higher relative concentration of T cell epitope content per-peptide. Ten of the 15 peptides contained spike epitopes conserved in the majority of variants of concern (VOC) evaluated over the 2020-2024 period. While commercial vaccines exhibited gradual loss of T cell epitope conservation with VOC over time, the EPV-CoV-19 epitope-peptides maintained conservation until the XBB variant emerged. The addition of one new peptide to the vaccine design reestablished broad T cell epitope coverage. These findings underscore the importance of identifying highly conserved T cell epitopes for vaccine designs that target rapidly-mutating strains of emergent pathogens, while also documenting broad memory T cell response to the vaccine in a predominantly Hispanic American cohort.</p>\",\"PeriodicalId\":49067,\"journal\":{\"name\":\"Human Vaccines & Immunotherapeutics\",\"volume\":\"21 1\",\"pages\":\"2501844\"},\"PeriodicalIF\":3.5000,\"publicationDate\":\"2025-12-01\",\"publicationTypes\":\"Journal Article\",\"fieldsOfStudy\":null,\"isOpenAccess\":false,\"openAccessPdf\":\"https://www.ncbi.nlm.nih.gov/pmc/articles/PMC12118426/pdf/\",\"citationCount\":\"0\",\"resultStr\":null,\"platform\":\"Semanticscholar\",\"paperid\":null,\"PeriodicalName\":\"Human Vaccines & Immunotherapeutics\",\"FirstCategoryId\":\"3\",\"ListUrlMain\":\"https://doi.org/10.1080/21645515.2025.2501844\",\"RegionNum\":4,\"RegionCategory\":\"医学\",\"ArticlePicture\":[],\"TitleCN\":null,\"AbstractTextCN\":null,\"PMCID\":null,\"EPubDate\":\"2025/5/23 0:00:00\",\"PubModel\":\"Epub\",\"JCR\":\"Q2\",\"JCRName\":\"BIOTECHNOLOGY & APPLIED MICROBIOLOGY\",\"Score\":null,\"Total\":0}","platform":"Semanticscholar","paperid":null,"PeriodicalName":"Human Vaccines & Immunotherapeutics","FirstCategoryId":"3","ListUrlMain":"https://doi.org/10.1080/21645515.2025.2501844","RegionNum":4,"RegionCategory":"医学","ArticlePicture":[],"TitleCN":null,"AbstractTextCN":null,"PMCID":null,"EPubDate":"2025/5/23 0:00:00","PubModel":"Epub","JCR":"Q2","JCRName":"BIOTECHNOLOGY & APPLIED MICROBIOLOGY","Score":null,"Total":0}
引用次数: 0

摘要

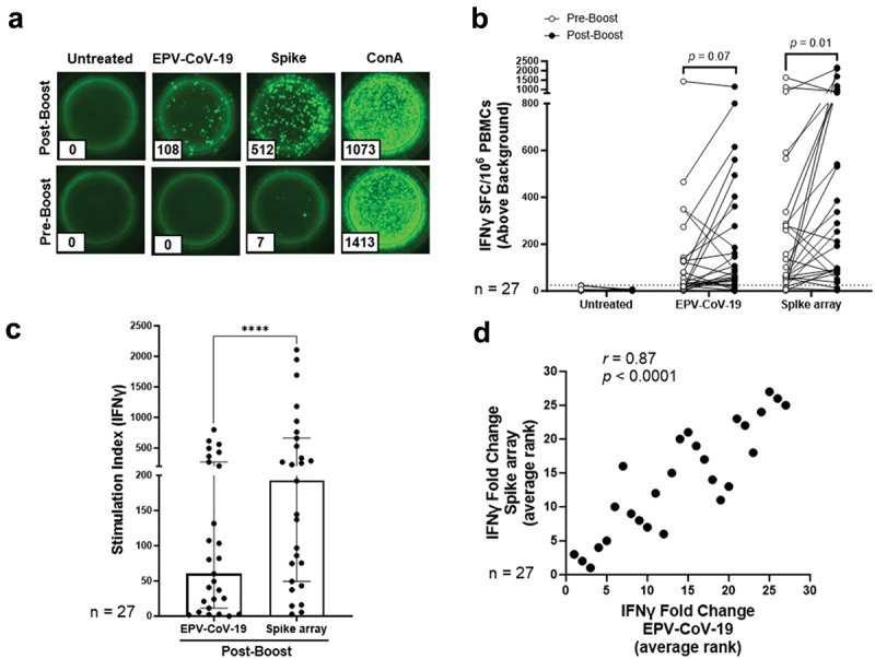
本研究报告了一种基于T细胞表位的SARS-CoV-2候选疫苗EPV-CoV-19的肽的临床前评估,该疫苗接种了以拉美裔为主的队列的spike-mRNA。研究人员评估了EPV-COV-19肽增强T细胞对刺突蛋白疫苗反应的潜力,证实了先前观察到的对COVID-19免疫的供体的记忆回忆反应。接种疫苗的受试者对15肽EPV-CoV-19池的平均免疫应答达到了对含有7倍表位含量的spike蛋白肽阵列的85%,这表明EPV-CoV-19肽具有更高的每肽T细胞表位含量的相对浓度。在2020-2024年期间评估的15个多肽中,有10个含有在大多数关注变异(VOC)中保守的刺突表位。随着时间的推移,商业疫苗显示出VOC对T细胞表位的保护逐渐丧失,而EPV-CoV-19表位肽在XBB变体出现之前保持着保护。在疫苗设计中加入一种新肽重建了广泛的T细胞表位覆盖。这些发现强调了鉴定高度保守的T细胞表位对于针对突发病原体快速突变菌株的疫苗设计的重要性,同时也记录了在以西班牙裔美国人为主的队列中对疫苗的广泛记忆T细胞反应。
本文章由计算机程序翻译,如有差异,请以英文原文为准。

T-cell responses to highly conserved SARS-CoV-2 epitopes in Hispanic Americans receiving an mRNA COVID-19 vaccine.

T-cell responses to highly conserved SARS-CoV-2 epitopes in Hispanic Americans receiving an mRNA COVID-19 vaccine.

T-cell responses to highly conserved SARS-CoV-2 epitopes in Hispanic Americans receiving an mRNA COVID-19 vaccine.

T-cell responses to highly conserved SARS-CoV-2 epitopes in Hispanic Americans receiving an mRNA COVID-19 vaccine.

This study reports the pre-clinical evaluation of peptides from EPV-CoV-19, a T cell epitope-based SARS-CoV-2 vaccine candidate, following spike-mRNA vaccination of a predominantly Hispanic American cohort. EPV-COV-19 peptides' potential to boost T cell responses to spike protein vaccines was evaluated, confirming previously observed memory recall responses in donors with prior immunity to COVID-19. The vaccinated subjects' averaged immune responses to the 15-peptide EPV-CoV-19 pool achieved 85% of the observed response to a spike protein peptide array containing a 7-fold greater epitope content, suggesting that the EPV-CoV-19 peptides have a higher relative concentration of T cell epitope content per-peptide. Ten of the 15 peptides contained spike epitopes conserved in the majority of variants of concern (VOC) evaluated over the 2020-2024 period. While commercial vaccines exhibited gradual loss of T cell epitope conservation with VOC over time, the EPV-CoV-19 epitope-peptides maintained conservation until the XBB variant emerged. The addition of one new peptide to the vaccine design reestablished broad T cell epitope coverage. These findings underscore the importance of identifying highly conserved T cell epitopes for vaccine designs that target rapidly-mutating strains of emergent pathogens, while also documenting broad memory T cell response to the vaccine in a predominantly Hispanic American cohort.

求助全文
通过发布文献求助,成功后即可免费获取论文全文。 去求助
来源期刊
Human Vaccines & Immunotherapeutics
Human Vaccines & Immunotherapeutics BIOTECHNOLOGY & APPLIED MICROBIOLOGY-IMMUNOLOGY
CiteScore
7.90
自引率
8.30%
发文量
489
审稿时长
3-6 weeks
期刊介绍: (formerly Human Vaccines; issn 1554-8619) Vaccine research and development is extending its reach beyond the prevention of bacterial or viral diseases. There are experimental vaccines for immunotherapeutic purposes and for applications outside of infectious diseases, in diverse fields such as cancer, autoimmunity, allergy, Alzheimer’s and addiction. Many of these vaccines and immunotherapeutics should become available in the next two decades, with consequent benefit for human health. Continued advancement in this field will benefit from a forum that can (A) help to promote interest by keeping investigators updated, and (B) enable an exchange of ideas regarding the latest progress in the many topics pertaining to vaccines and immunotherapeutics. Human Vaccines & Immunotherapeutics provides such a forum. It is published monthly in a format that is accessible to a wide international audience in the academic, industrial and public sectors.
×
引用
GB/T 7714-2015
复制
MLA
复制
APA
复制
导出至
BibTeX EndNote RefMan NoteFirst NoteExpress
×
提示
您的信息不完整,为了账户安全,请先补充。
现在去补充
×
提示
您因"违规操作"
具体请查看互助需知
我知道了
×
提示
确定
请完成安全验证×
copy
已复制链接
快去分享给好友吧!
我知道了
右上角分享
点击右上角分享
0
联系我们:info@booksci.cn Book学术提供免费学术资源搜索服务,方便国内外学者检索中英文文献。致力于提供最便捷和优质的服务体验。 Copyright © 2023 布克学术 All rights reserved.
京ICP备2023020795号-1
ghs 京公网安备 11010802042870号
Book学术文献互助
Book学术文献互助群
群 号:604180095
Book学术官方微信