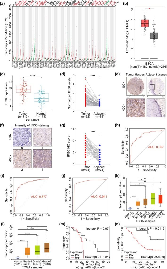
更正“IFI30敲低通过激活JNK和P21/P16通路促进凋亡和衰老抑制ESCC进展”。

IF 2.3 3区 医学 Q3 ONCOLOGY
{"title":"更正“IFI30敲低通过激活JNK和P21/P16通路促进凋亡和衰老抑制ESCC进展”。","authors":"","doi":"10.1111/1759-7714.70087","DOIUrl":null,"url":null,"abstract":"","PeriodicalId":23338,"journal":{"name":"Thoracic Cancer","volume":"16 10","pages":"e70087"},"PeriodicalIF":2.3000,"publicationDate":"2025-05-01","publicationTypes":"Journal Article","fieldsOfStudy":null,"isOpenAccess":false,"openAccessPdf":"https://www.ncbi.nlm.nih.gov/pmc/articles/PMC12099218/pdf/","citationCount":"0","resultStr":"{\"title\":\"Correction to \\\"IFI30 Knockdown Inhibits ESCC Progression by Promoting Apoptosis and Senescence via Activation of JNK and P21/P16 Pathways\\\".\",\"authors\":\"\",\"doi\":\"10.1111/1759-7714.70087\",\"DOIUrl\":null,\"url\":null,\"abstract\":\"\",\"PeriodicalId\":23338,\"journal\":{\"name\":\"Thoracic Cancer\",\"volume\":\"16 10\",\"pages\":\"e70087\"},\"PeriodicalIF\":2.3000,\"publicationDate\":\"2025-05-01\",\"publicationTypes\":\"Journal Article\",\"fieldsOfStudy\":null,\"isOpenAccess\":false,\"openAccessPdf\":\"https://www.ncbi.nlm.nih.gov/pmc/articles/PMC12099218/pdf/\",\"citationCount\":\"0\",\"resultStr\":null,\"platform\":\"Semanticscholar\",\"paperid\":null,\"PeriodicalName\":\"Thoracic Cancer\",\"FirstCategoryId\":\"3\",\"ListUrlMain\":\"https://doi.org/10.1111/1759-7714.70087\",\"RegionNum\":3,\"RegionCategory\":\"医学\",\"ArticlePicture\":[],\"TitleCN\":null,\"AbstractTextCN\":null,\"PMCID\":null,\"EPubDate\":\"\",\"PubModel\":\"\",\"JCR\":\"Q3\",\"JCRName\":\"ONCOLOGY\",\"Score\":null,\"Total\":0}","platform":"Semanticscholar","paperid":null,"PeriodicalName":"Thoracic Cancer","FirstCategoryId":"3","ListUrlMain":"https://doi.org/10.1111/1759-7714.70087","RegionNum":3,"RegionCategory":"医学","ArticlePicture":[],"TitleCN":null,"AbstractTextCN":null,"PMCID":null,"EPubDate":"","PubModel":"","JCR":"Q3","JCRName":"ONCOLOGY","Score":null,"Total":0}
引用次数: 0

摘要

本文章由计算机程序翻译,如有差异,请以英文原文为准。

Correction to "IFI30 Knockdown Inhibits ESCC Progression by Promoting Apoptosis and Senescence via Activation of JNK and P21/P16 Pathways".

Correction to "IFI30 Knockdown Inhibits ESCC Progression by Promoting Apoptosis and Senescence via Activation of JNK and P21/P16 Pathways".
求助全文
通过发布文献求助,成功后即可免费获取论文全文。 去求助
来源期刊
Thoracic Cancer
Thoracic Cancer ONCOLOGY-RESPIRATORY SYSTEM
CiteScore
5.20
自引率
3.40%
发文量
439
审稿时长
2 months
期刊介绍: Thoracic Cancer aims to facilitate international collaboration and exchange of comprehensive and cutting-edge information on basic, translational, and applied clinical research in lung cancer, esophageal cancer, mediastinal cancer, breast cancer and other thoracic malignancies. Prevention, treatment and research relevant to Asia-Pacific is a focus area, but submissions from all regions are welcomed. The editors encourage contributions relevant to prevention, general thoracic surgery, medical oncology, radiology, radiation medicine, pathology, basic cancer research, as well as epidemiological and translational studies in thoracic cancer. Thoracic Cancer is the official publication of the Chinese Society of Lung Cancer, International Chinese Society of Thoracic Surgery and is endorsed by the Korean Association for the Study of Lung Cancer and the Hong Kong Cancer Therapy Society. The Journal publishes a range of article types including: Editorials, Invited Reviews, Mini Reviews, Original Articles, Clinical Guidelines, Technological Notes, Imaging in thoracic cancer, Meeting Reports, Case Reports, Letters to the Editor, Commentaries, and Brief Reports.
×
引用
GB/T 7714-2015
复制
MLA
复制
APA
复制
导出至
BibTeX EndNote RefMan NoteFirst NoteExpress
×
提示
您的信息不完整,为了账户安全,请先补充。
现在去补充
×
提示
您因"违规操作"
具体请查看互助需知
我知道了
×
提示
确定
请完成安全验证×
copy
已复制链接
快去分享给好友吧!
我知道了
右上角分享
点击右上角分享
0
联系我们:info@booksci.cn Book学术提供免费学术资源搜索服务,方便国内外学者检索中英文文献。致力于提供最便捷和优质的服务体验。 Copyright © 2023 布克学术 All rights reserved.
京ICP备2023020795号-1
ghs 京公网安备 11010802042870号
Book学术文献互助
Book学术文献互助群
群 号:604180095
Book学术官方微信