PRRSV nsp1α的二聚体构象对其调节病毒RNA合成的能力很重要。

IF 3.5 1区 农林科学 Q1 VETERINARY SCIENCES
Qingyu Li, Jingbo Hu, Xue Jiao, Jing Shi, Chenxi Li, Yanhua Li
{"title":"PRRSV nsp1α的二聚体构象对其调节病毒RNA合成的能力很重要。","authors":"Qingyu Li, Jingbo Hu, Xue Jiao, Jing Shi, Chenxi Li, Yanhua Li","doi":"10.1186/s13567-025-01537-5","DOIUrl":null,"url":null,"abstract":"<p><p>PRRSV nsp1α, the first viral protein translated in virus-infected cells, is released from viral polyprotein 1a through autocleavage. It plays important roles in viral replication, the suppression of the host innate immune response, and the modulation of cell-mediated immune responses. Nsp1α forms a homodimer in vitro. In this study, we aimed to elucidate the functional significance of nsp1α dimerization. Using the alanine scanning strategy, we identified valine132 and proline134 as critical residues for nsp1α dimerization. Using recombinant viruses expressing an additional FLAG-nsp1α mutant (V132A or P134A), we demonstrated that both the V132A and P134A mutations disrupted nsp1α dimerization in PRRSV-infected cells. When ectopically expressed, the V132A or P134A mutation did not affect the ability of nsp1α to antagonize host type I IFN production or degrade SLA-I molecules. Introducing V132A or P134A mutations into an HP‒PRRSV replicon system significantly interfered with the expression of a Gaussia luciferase reporter and viral proteins, suggesting that nsp1α dimerization is critical for viral replication. Using PRRSV reverse genetics, a recombinant virus carrying the V132A mutation (vV132A) was successfully rescued, while the P134A mutation was lethal. Compared with the wild-type virus, vV132A significantly attenuated growth and reduced the relative expression levels of subgenomic RNAs in MARC-145 cells. In BHK-21 cells transfected with full-length cDNA clones, the P134A mutation nearly completely blocked the synthesis of specific sgRNAs at both the minus- and positive-strand levels while maintaining sgRNA6 accumulation. Thus, nsp1α dimerization is essential for viral RNA synthesis and transcriptional regulation but appears to be dispensable for both the autoproteolytic activity and immune evasion functions of PCPα. This study not only enhances our fundamental knowledge of PRRSV biology but also establishes a foundation for developing targeted antiviral strategies against PRRSV and related arteriviruses.</p>","PeriodicalId":23658,"journal":{"name":"Veterinary Research","volume":"56 1","pages":"105"},"PeriodicalIF":3.5000,"publicationDate":"2025-05-21","publicationTypes":"Journal Article","fieldsOfStudy":null,"isOpenAccess":false,"openAccessPdf":"https://www.ncbi.nlm.nih.gov/pmc/articles/PMC12096626/pdf/","citationCount":"0","resultStr":"{\"title\":\"The dimeric conformation of PRRSV nsp1α is important for its ability to regulate viral RNA synthesis.\",\"authors\":\"Qingyu Li, Jingbo Hu, Xue Jiao, Jing Shi, Chenxi Li, Yanhua Li\",\"doi\":\"10.1186/s13567-025-01537-5\",\"DOIUrl\":null,\"url\":null,\"abstract\":\"<p><p>PRRSV nsp1α, the first viral protein translated in virus-infected cells, is released from viral polyprotein 1a through autocleavage. It plays important roles in viral replication, the suppression of the host innate immune response, and the modulation of cell-mediated immune responses. Nsp1α forms a homodimer in vitro. In this study, we aimed to elucidate the functional significance of nsp1α dimerization. Using the alanine scanning strategy, we identified valine132 and proline134 as critical residues for nsp1α dimerization. Using recombinant viruses expressing an additional FLAG-nsp1α mutant (V132A or P134A), we demonstrated that both the V132A and P134A mutations disrupted nsp1α dimerization in PRRSV-infected cells. When ectopically expressed, the V132A or P134A mutation did not affect the ability of nsp1α to antagonize host type I IFN production or degrade SLA-I molecules. Introducing V132A or P134A mutations into an HP‒PRRSV replicon system significantly interfered with the expression of a Gaussia luciferase reporter and viral proteins, suggesting that nsp1α dimerization is critical for viral replication. Using PRRSV reverse genetics, a recombinant virus carrying the V132A mutation (vV132A) was successfully rescued, while the P134A mutation was lethal. Compared with the wild-type virus, vV132A significantly attenuated growth and reduced the relative expression levels of subgenomic RNAs in MARC-145 cells. In BHK-21 cells transfected with full-length cDNA clones, the P134A mutation nearly completely blocked the synthesis of specific sgRNAs at both the minus- and positive-strand levels while maintaining sgRNA6 accumulation. Thus, nsp1α dimerization is essential for viral RNA synthesis and transcriptional regulation but appears to be dispensable for both the autoproteolytic activity and immune evasion functions of PCPα. This study not only enhances our fundamental knowledge of PRRSV biology but also establishes a foundation for developing targeted antiviral strategies against PRRSV and related arteriviruses.</p>\",\"PeriodicalId\":23658,\"journal\":{\"name\":\"Veterinary Research\",\"volume\":\"56 1\",\"pages\":\"105\"},\"PeriodicalIF\":3.5000,\"publicationDate\":\"2025-05-21\",\"publicationTypes\":\"Journal Article\",\"fieldsOfStudy\":null,\"isOpenAccess\":false,\"openAccessPdf\":\"https://www.ncbi.nlm.nih.gov/pmc/articles/PMC12096626/pdf/\",\"citationCount\":\"0\",\"resultStr\":null,\"platform\":\"Semanticscholar\",\"paperid\":null,\"PeriodicalName\":\"Veterinary Research\",\"FirstCategoryId\":\"97\",\"ListUrlMain\":\"https://doi.org/10.1186/s13567-025-01537-5\",\"RegionNum\":1,\"RegionCategory\":\"农林科学\",\"ArticlePicture\":[],\"TitleCN\":null,\"AbstractTextCN\":null,\"PMCID\":null,\"EPubDate\":\"\",\"PubModel\":\"\",\"JCR\":\"Q1\",\"JCRName\":\"VETERINARY SCIENCES\",\"Score\":null,\"Total\":0}","platform":"Semanticscholar","paperid":null,"PeriodicalName":"Veterinary Research","FirstCategoryId":"97","ListUrlMain":"https://doi.org/10.1186/s13567-025-01537-5","RegionNum":1,"RegionCategory":"农林科学","ArticlePicture":[],"TitleCN":null,"AbstractTextCN":null,"PMCID":null,"EPubDate":"","PubModel":"","JCR":"Q1","JCRName":"VETERINARY SCIENCES","Score":null,"Total":0}
引用次数: 0

摘要

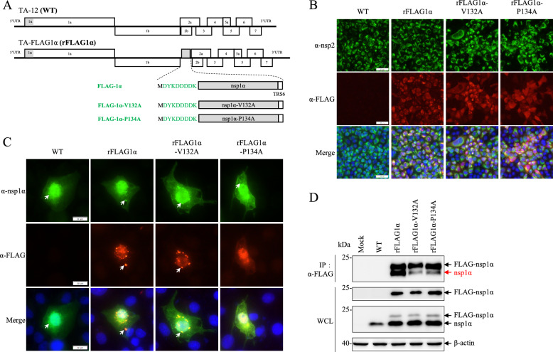
PRRSV nsp1α是第一个在病毒感染细胞中翻译的病毒蛋白,通过自裂从病毒多蛋白1a中释放出来。它在病毒复制、抑制宿主先天免疫反应和调节细胞介导的免疫反应中发挥重要作用。Nsp1α在体外形成同二聚体。在本研究中,我们旨在阐明nsp1α二聚化的功能意义。利用丙氨酸扫描策略,我们确定了缬氨酸132和脯氨酸134是nsp1α二聚化的关键残基。利用表达另一种FLAG-nsp1α突变体(V132A或P134A)的重组病毒,我们证明了V132A和P134A突变都破坏了prrsv感染细胞中的nsp1α二聚体。当异位表达时,V132A或P134A突变不影响nsp1α拮抗宿主I型IFN产生或降解sla - 1分子的能力。将V132A或P134A突变引入HP-PRRSV复制子系统可显著干扰高斯荧光素酶报告基因和病毒蛋白的表达,表明nsp1α二聚化对病毒复制至关重要。利用PRRSV反向遗传学技术,成功拯救了一种携带V132A突变(vV132A)的重组病毒,而P134A突变是致命的。与野生型病毒相比,vV132A显著抑制了MARC-145细胞的生长,降低了亚基因组rna的相对表达水平。在转染全长cDNA克隆的BHK-21细胞中,P134A突变在负链和正链水平上几乎完全阻断了特定sgRNAs的合成,同时维持了sgRNA6的积累。因此,nsp1α二聚化对于病毒RNA合成和转录调控至关重要,但对于PCPα的自身蛋白水解活性和免疫逃避功能似乎都是必不可少的。本研究不仅增强了我们对PRRSV生物学的基础知识,而且为制定针对PRRSV及其相关动脉病毒的靶向抗病毒策略奠定了基础。
本文章由计算机程序翻译,如有差异,请以英文原文为准。

The dimeric conformation of PRRSV nsp1α is important for its ability to regulate viral RNA synthesis.

The dimeric conformation of PRRSV nsp1α is important for its ability to regulate viral RNA synthesis.

The dimeric conformation of PRRSV nsp1α is important for its ability to regulate viral RNA synthesis.

The dimeric conformation of PRRSV nsp1α is important for its ability to regulate viral RNA synthesis.

PRRSV nsp1α, the first viral protein translated in virus-infected cells, is released from viral polyprotein 1a through autocleavage. It plays important roles in viral replication, the suppression of the host innate immune response, and the modulation of cell-mediated immune responses. Nsp1α forms a homodimer in vitro. In this study, we aimed to elucidate the functional significance of nsp1α dimerization. Using the alanine scanning strategy, we identified valine132 and proline134 as critical residues for nsp1α dimerization. Using recombinant viruses expressing an additional FLAG-nsp1α mutant (V132A or P134A), we demonstrated that both the V132A and P134A mutations disrupted nsp1α dimerization in PRRSV-infected cells. When ectopically expressed, the V132A or P134A mutation did not affect the ability of nsp1α to antagonize host type I IFN production or degrade SLA-I molecules. Introducing V132A or P134A mutations into an HP‒PRRSV replicon system significantly interfered with the expression of a Gaussia luciferase reporter and viral proteins, suggesting that nsp1α dimerization is critical for viral replication. Using PRRSV reverse genetics, a recombinant virus carrying the V132A mutation (vV132A) was successfully rescued, while the P134A mutation was lethal. Compared with the wild-type virus, vV132A significantly attenuated growth and reduced the relative expression levels of subgenomic RNAs in MARC-145 cells. In BHK-21 cells transfected with full-length cDNA clones, the P134A mutation nearly completely blocked the synthesis of specific sgRNAs at both the minus- and positive-strand levels while maintaining sgRNA6 accumulation. Thus, nsp1α dimerization is essential for viral RNA synthesis and transcriptional regulation but appears to be dispensable for both the autoproteolytic activity and immune evasion functions of PCPα. This study not only enhances our fundamental knowledge of PRRSV biology but also establishes a foundation for developing targeted antiviral strategies against PRRSV and related arteriviruses.

求助全文
通过发布文献求助,成功后即可免费获取论文全文。 去求助
来源期刊
Veterinary Research
Veterinary Research 农林科学-兽医学
CiteScore
7.00
自引率
4.50%
发文量
92
审稿时长
3 months
期刊介绍: Veterinary Research is an open access journal that publishes high quality and novel research and review articles focusing on all aspects of infectious diseases and host-pathogen interaction in animals.
×
引用
GB/T 7714-2015
复制
MLA
复制
APA
复制
导出至
BibTeX EndNote RefMan NoteFirst NoteExpress
×
提示
您的信息不完整,为了账户安全,请先补充。
现在去补充
×
提示
您因"违规操作"
具体请查看互助需知
我知道了
×
提示
确定
请完成安全验证×
copy
已复制链接
快去分享给好友吧!
我知道了
右上角分享
点击右上角分享
0
联系我们:info@booksci.cn Book学术提供免费学术资源搜索服务,方便国内外学者检索中英文文献。致力于提供最便捷和优质的服务体验。 Copyright © 2023 布克学术 All rights reserved.
京ICP备2023020795号-1
ghs 京公网安备 11010802042870号
Book学术文献互助
Book学术文献互助群
群 号:604180095
Book学术官方微信