Nrf2缺乏导致对IR和7,12-二甲基苯(a)蒽的敏感性增加和白血病易感性。

IF 2.4 4区 医学 Q3 PHARMACOLOGY & PHARMACY
Dose-Response Pub Date : 2025-05-19 eCollection Date: 2025-04-01 DOI:10.1177/15593258251341593
Mingxin Dong, Ping Yang, Xinyu Zhang, Shasha Nie, Xiaohui Sun
{"title":"Nrf2缺乏导致对IR和7,12-二甲基苯(a)蒽的敏感性增加和白血病易感性。","authors":"Mingxin Dong, Ping Yang, Xinyu Zhang, Shasha Nie, Xiaohui Sun","doi":"10.1177/15593258251341593","DOIUrl":null,"url":null,"abstract":"<p><strong>Purpose: </strong>Nuclear factor erythroid 2-related factor 2 (Nrf2) is a crucial cytoprotective protein that shields cells from electrophilic and oxidative stress. Mice lacking Nrf2 exhibit heightened susceptibility to myelosuppression due to impaired hematopoietic reconstitution. In this study, we examined the altered sensitivity to ionizing radiation (IR) and 7,12-dimethylbenz(a)anthracene (DMBA) in Nrf2<sup>-/-</sup> mice separately.</p><p><strong>Materials and methods: </strong>Irradiate Nrf2<sup>-/-</sup> or wild-type mice with a dose of 4 Gy to observe changes in body weight, survival rate, and blood routine at 12 months. DMBA was used to treat Nrf2<sup>-/-</sup> and wild-type mice, and the body weight and survival rate of the mice were measured. The changes of heme oxygenase-1(HO1) and NAD(P)H: quinone oxidoreductase 1(NQO1) in mice treated with IR or DMBA were detected by RT-qPCR and western blotting.</p><p><strong>Results: </strong>Our results indicate that Nrf2 deficiency leads to more severe blood and immune system injury in mice exposed to IR or DMBA. Additionally, long-term monitoring revealed that Nrf2 deletion resulted in more severe myelosuppression, leukemia-like symptoms, and higher cancer rates. At the mRNA and protein levels, there was no significant increase in HO1 and NQO1 levels in the Nrf2<sup>-/-</sup> mice treated with IR or DMBA. These adverse effects might be attributed to the inhibited protein levels of HO1 and NQO1 and significant DNA damage in hematopoietic stem and progenitor cells (HSPCs).</p><p><strong>Conclusions: </strong>We demonstrate that the genetic deficiency of Nrf2 in mice leads to reduced antioxidant capacity and suppression of hematopoietic and immune system function, resulting in increased sensitivity to IR or DMBA.</p>","PeriodicalId":11285,"journal":{"name":"Dose-Response","volume":"23 2","pages":"15593258251341593"},"PeriodicalIF":2.4000,"publicationDate":"2025-05-19","publicationTypes":"Journal Article","fieldsOfStudy":null,"isOpenAccess":false,"openAccessPdf":"https://www.ncbi.nlm.nih.gov/pmc/articles/PMC12089726/pdf/","citationCount":"0","resultStr":"{\"title\":\"Nrf2 Deficiency Brings About Increased Sensitive to IR and 7,12-dimethylbenz(a)anthracene and Leukemia Predisposition.\",\"authors\":\"Mingxin Dong, Ping Yang, Xinyu Zhang, Shasha Nie, Xiaohui Sun\",\"doi\":\"10.1177/15593258251341593\",\"DOIUrl\":null,\"url\":null,\"abstract\":\"<p><strong>Purpose: </strong>Nuclear factor erythroid 2-related factor 2 (Nrf2) is a crucial cytoprotective protein that shields cells from electrophilic and oxidative stress. Mice lacking Nrf2 exhibit heightened susceptibility to myelosuppression due to impaired hematopoietic reconstitution. In this study, we examined the altered sensitivity to ionizing radiation (IR) and 7,12-dimethylbenz(a)anthracene (DMBA) in Nrf2<sup>-/-</sup> mice separately.</p><p><strong>Materials and methods: </strong>Irradiate Nrf2<sup>-/-</sup> or wild-type mice with a dose of 4 Gy to observe changes in body weight, survival rate, and blood routine at 12 months. DMBA was used to treat Nrf2<sup>-/-</sup> and wild-type mice, and the body weight and survival rate of the mice were measured. The changes of heme oxygenase-1(HO1) and NAD(P)H: quinone oxidoreductase 1(NQO1) in mice treated with IR or DMBA were detected by RT-qPCR and western blotting.</p><p><strong>Results: </strong>Our results indicate that Nrf2 deficiency leads to more severe blood and immune system injury in mice exposed to IR or DMBA. Additionally, long-term monitoring revealed that Nrf2 deletion resulted in more severe myelosuppression, leukemia-like symptoms, and higher cancer rates. At the mRNA and protein levels, there was no significant increase in HO1 and NQO1 levels in the Nrf2<sup>-/-</sup> mice treated with IR or DMBA. These adverse effects might be attributed to the inhibited protein levels of HO1 and NQO1 and significant DNA damage in hematopoietic stem and progenitor cells (HSPCs).</p><p><strong>Conclusions: </strong>We demonstrate that the genetic deficiency of Nrf2 in mice leads to reduced antioxidant capacity and suppression of hematopoietic and immune system function, resulting in increased sensitivity to IR or DMBA.</p>\",\"PeriodicalId\":11285,\"journal\":{\"name\":\"Dose-Response\",\"volume\":\"23 2\",\"pages\":\"15593258251341593\"},\"PeriodicalIF\":2.4000,\"publicationDate\":\"2025-05-19\",\"publicationTypes\":\"Journal Article\",\"fieldsOfStudy\":null,\"isOpenAccess\":false,\"openAccessPdf\":\"https://www.ncbi.nlm.nih.gov/pmc/articles/PMC12089726/pdf/\",\"citationCount\":\"0\",\"resultStr\":null,\"platform\":\"Semanticscholar\",\"paperid\":null,\"PeriodicalName\":\"Dose-Response\",\"FirstCategoryId\":\"3\",\"ListUrlMain\":\"https://doi.org/10.1177/15593258251341593\",\"RegionNum\":4,\"RegionCategory\":\"医学\",\"ArticlePicture\":[],\"TitleCN\":null,\"AbstractTextCN\":null,\"PMCID\":null,\"EPubDate\":\"2025/4/1 0:00:00\",\"PubModel\":\"eCollection\",\"JCR\":\"Q3\",\"JCRName\":\"PHARMACOLOGY & PHARMACY\",\"Score\":null,\"Total\":0}","platform":"Semanticscholar","paperid":null,"PeriodicalName":"Dose-Response","FirstCategoryId":"3","ListUrlMain":"https://doi.org/10.1177/15593258251341593","RegionNum":4,"RegionCategory":"医学","ArticlePicture":[],"TitleCN":null,"AbstractTextCN":null,"PMCID":null,"EPubDate":"2025/4/1 0:00:00","PubModel":"eCollection","JCR":"Q3","JCRName":"PHARMACOLOGY & PHARMACY","Score":null,"Total":0}
引用次数: 0

摘要

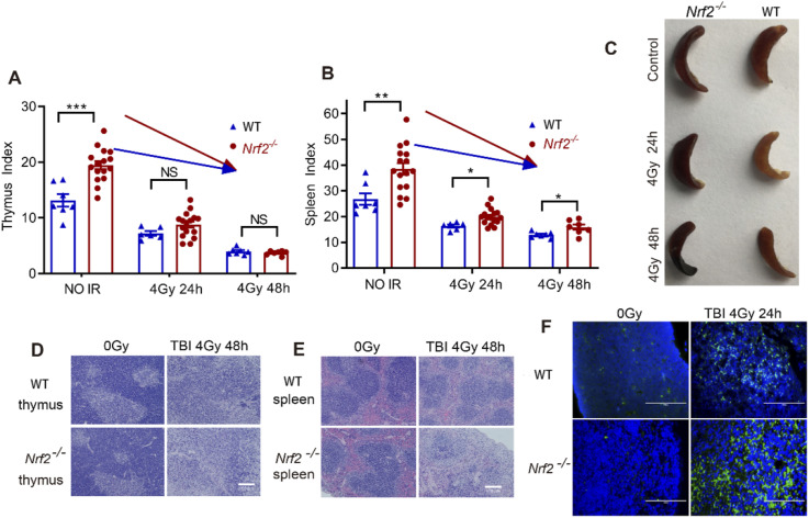
目的:核因子红细胞2相关因子2 (Nrf2)是一种重要的细胞保护蛋白,可保护细胞免受亲电应激和氧化应激的影响。由于造血重建受损,缺乏Nrf2的小鼠对骨髓抑制的易感性增加。在本研究中,我们分别检测了Nrf2-/-小鼠对电离辐射(IR)和7,12-二甲基苯(a)蒽(DMBA)敏感性的改变。材料与方法:以4 Gy的剂量照射Nrf2-/-或野生型小鼠,观察12个月时体重、存活率及血常规的变化。采用DMBA治疗Nrf2-/-和野生型小鼠,测定小鼠体重和存活率。采用RT-qPCR和western blotting检测IR和DMBA处理小鼠血红素加氧酶-1(HO1)和醌氧化还原酶-1(NQO1)的变化。结果:我们的研究结果表明,Nrf2缺乏导致暴露于IR或DMBA的小鼠更严重的血液和免疫系统损伤。此外,长期监测显示Nrf2缺失导致更严重的骨髓抑制、白血病样症状和更高的癌症发病率。在mRNA和蛋白水平上,IR和DMBA处理的Nrf2-/-小鼠的HO1和NQO1水平均无显著升高。这些不良反应可能归因于HO1和NQO1蛋白水平的抑制以及造血干细胞和祖细胞(HSPCs)中显著的DNA损伤。结论:我们证明Nrf2基因缺失导致小鼠抗氧化能力降低,造血和免疫系统功能受到抑制,导致对IR或DMBA的敏感性增加。
本文章由计算机程序翻译,如有差异,请以英文原文为准。

Nrf2 Deficiency Brings About Increased Sensitive to IR and 7,12-dimethylbenz(a)anthracene and Leukemia Predisposition.

Nrf2 Deficiency Brings About Increased Sensitive to IR and 7,12-dimethylbenz(a)anthracene and Leukemia Predisposition.

Nrf2 Deficiency Brings About Increased Sensitive to IR and 7,12-dimethylbenz(a)anthracene and Leukemia Predisposition.

Nrf2 Deficiency Brings About Increased Sensitive to IR and 7,12-dimethylbenz(a)anthracene and Leukemia Predisposition.

Purpose: Nuclear factor erythroid 2-related factor 2 (Nrf2) is a crucial cytoprotective protein that shields cells from electrophilic and oxidative stress. Mice lacking Nrf2 exhibit heightened susceptibility to myelosuppression due to impaired hematopoietic reconstitution. In this study, we examined the altered sensitivity to ionizing radiation (IR) and 7,12-dimethylbenz(a)anthracene (DMBA) in Nrf2-/- mice separately.

Materials and methods: Irradiate Nrf2-/- or wild-type mice with a dose of 4 Gy to observe changes in body weight, survival rate, and blood routine at 12 months. DMBA was used to treat Nrf2-/- and wild-type mice, and the body weight and survival rate of the mice were measured. The changes of heme oxygenase-1(HO1) and NAD(P)H: quinone oxidoreductase 1(NQO1) in mice treated with IR or DMBA were detected by RT-qPCR and western blotting.

Results: Our results indicate that Nrf2 deficiency leads to more severe blood and immune system injury in mice exposed to IR or DMBA. Additionally, long-term monitoring revealed that Nrf2 deletion resulted in more severe myelosuppression, leukemia-like symptoms, and higher cancer rates. At the mRNA and protein levels, there was no significant increase in HO1 and NQO1 levels in the Nrf2-/- mice treated with IR or DMBA. These adverse effects might be attributed to the inhibited protein levels of HO1 and NQO1 and significant DNA damage in hematopoietic stem and progenitor cells (HSPCs).

Conclusions: We demonstrate that the genetic deficiency of Nrf2 in mice leads to reduced antioxidant capacity and suppression of hematopoietic and immune system function, resulting in increased sensitivity to IR or DMBA.

求助全文
通过发布文献求助,成功后即可免费获取论文全文。 去求助
来源期刊
Dose-Response
Dose-Response PHARMACOLOGY & PHARMACY-RADIOLOGY, NUCLEAR MEDICINE & MEDICAL IMAGING
CiteScore
4.90
自引率
4.00%
发文量
140
审稿时长
>12 weeks
期刊介绍: Dose-Response is an open access peer-reviewed online journal publishing original findings and commentaries on the occurrence of dose-response relationships across a broad range of disciplines. Particular interest focuses on experimental evidence providing mechanistic understanding of nonlinear dose-response relationships.
×
引用
GB/T 7714-2015
复制
MLA
复制
APA
复制
导出至
BibTeX EndNote RefMan NoteFirst NoteExpress
×
提示
您的信息不完整,为了账户安全,请先补充。
现在去补充
×
提示
您因"违规操作"
具体请查看互助需知
我知道了
×
提示
确定
请完成安全验证×
copy
已复制链接
快去分享给好友吧!
我知道了
右上角分享
点击右上角分享
0
联系我们:info@booksci.cn Book学术提供免费学术资源搜索服务,方便国内外学者检索中英文文献。致力于提供最便捷和优质的服务体验。 Copyright © 2023 布克学术 All rights reserved.
京ICP备2023020795号-1
ghs 京公网安备 11010802042870号
Book学术文献互助
Book学术文献互助群
群 号:604180095
Book学术官方微信