纳米诱导剂介导的线粒体选择性降解增强T细胞免疫治疗多种癌症

IF 34.9 1区 材料科学 Q1 MATERIALS SCIENCE, MULTIDISCIPLINARY
Xueting Pan, Zhihang Wang, Mixiao Tan, Ziying Fu, Guangjun Nie, Hai Wang
{"title":"纳米诱导剂介导的线粒体选择性降解增强T细胞免疫治疗多种癌症","authors":"Xueting Pan, Zhihang Wang, Mixiao Tan, Ziying Fu, Guangjun Nie, Hai Wang","doi":"10.1038/s41565-025-01909-0","DOIUrl":null,"url":null,"abstract":"Cancer immunotherapy utilizing cytotoxic T lymphocytes has demonstrated significant promise in clinical applications, but cancer immunosuppressive mechanisms hamper further progress in T cell immunotherapy. Here we show a correlation between cancer cell mitochondrial content and their resistance to immunotherapy. Observing that cancer cells with higher mitochondrial content show increased resistance to CD8+ T cells, we developed mitochondrial nanoinducers designed to selectively target and degrade mitochondria within autophagosomes. The direct degradation of mitochondria not only enhances the recognition and activation of CD8+ T cells but also increases the susceptibility of cancer cells to CD8+ T cell-mediated cytotoxicity. We demonstrated the feasibility and efficacy of this strategy in multiple in vitro and in vivo tumour therapeutic models. This nanoinducer, designed to manipulate cellular mitochondrial degradation, holds promise as a versatile tool for enhancing adoptive T cell therapy, CAR-T cell therapy and tumour-vaccine-based immunotherapy. Mitochondrial nanoinducers that degrade mitochondria via autophagy enhance T cell activation and tumour cell susceptibility, improving immunotherapy.","PeriodicalId":18915,"journal":{"name":"Nature nanotechnology","volume":"20 7","pages":"947-958"},"PeriodicalIF":34.9000,"publicationDate":"2025-05-21","publicationTypes":"Journal Article","fieldsOfStudy":null,"isOpenAccess":false,"openAccessPdf":"","citationCount":"0","resultStr":"{\"title\":\"Nanoinducer-mediated mitochondria-selective degradation enhances T cell immunotherapy against multiple cancers\",\"authors\":\"Xueting Pan, Zhihang Wang, Mixiao Tan, Ziying Fu, Guangjun Nie, Hai Wang\",\"doi\":\"10.1038/s41565-025-01909-0\",\"DOIUrl\":null,\"url\":null,\"abstract\":\"Cancer immunotherapy utilizing cytotoxic T lymphocytes has demonstrated significant promise in clinical applications, but cancer immunosuppressive mechanisms hamper further progress in T cell immunotherapy. Here we show a correlation between cancer cell mitochondrial content and their resistance to immunotherapy. Observing that cancer cells with higher mitochondrial content show increased resistance to CD8+ T cells, we developed mitochondrial nanoinducers designed to selectively target and degrade mitochondria within autophagosomes. The direct degradation of mitochondria not only enhances the recognition and activation of CD8+ T cells but also increases the susceptibility of cancer cells to CD8+ T cell-mediated cytotoxicity. We demonstrated the feasibility and efficacy of this strategy in multiple in vitro and in vivo tumour therapeutic models. This nanoinducer, designed to manipulate cellular mitochondrial degradation, holds promise as a versatile tool for enhancing adoptive T cell therapy, CAR-T cell therapy and tumour-vaccine-based immunotherapy. Mitochondrial nanoinducers that degrade mitochondria via autophagy enhance T cell activation and tumour cell susceptibility, improving immunotherapy.\",\"PeriodicalId\":18915,\"journal\":{\"name\":\"Nature nanotechnology\",\"volume\":\"20 7\",\"pages\":\"947-958\"},\"PeriodicalIF\":34.9000,\"publicationDate\":\"2025-05-21\",\"publicationTypes\":\"Journal Article\",\"fieldsOfStudy\":null,\"isOpenAccess\":false,\"openAccessPdf\":\"\",\"citationCount\":\"0\",\"resultStr\":null,\"platform\":\"Semanticscholar\",\"paperid\":null,\"PeriodicalName\":\"Nature nanotechnology\",\"FirstCategoryId\":\"88\",\"ListUrlMain\":\"https://www.nature.com/articles/s41565-025-01909-0\",\"RegionNum\":1,\"RegionCategory\":\"材料科学\",\"ArticlePicture\":[],\"TitleCN\":null,\"AbstractTextCN\":null,\"PMCID\":null,\"EPubDate\":\"\",\"PubModel\":\"\",\"JCR\":\"Q1\",\"JCRName\":\"MATERIALS SCIENCE, MULTIDISCIPLINARY\",\"Score\":null,\"Total\":0}","platform":"Semanticscholar","paperid":null,"PeriodicalName":"Nature nanotechnology","FirstCategoryId":"88","ListUrlMain":"https://www.nature.com/articles/s41565-025-01909-0","RegionNum":1,"RegionCategory":"材料科学","ArticlePicture":[],"TitleCN":null,"AbstractTextCN":null,"PMCID":null,"EPubDate":"","PubModel":"","JCR":"Q1","JCRName":"MATERIALS SCIENCE, MULTIDISCIPLINARY","Score":null,"Total":0}
引用次数: 0

摘要

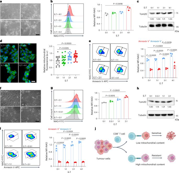
利用细胞毒性T淋巴细胞的癌症免疫治疗在临床应用中显示出显著的前景,但癌症免疫抑制机制阻碍了T细胞免疫治疗的进一步发展。在这里,我们展示了癌细胞线粒体含量与它们对免疫治疗的抵抗力之间的相关性。观察到线粒体含量较高的癌细胞对CD8+ T细胞的抗性增加,我们开发了线粒体纳米诱导剂,旨在选择性地靶向和降解自噬体中的线粒体。线粒体的直接降解不仅增强了CD8+ T细胞的识别和激活,而且增加了癌细胞对CD8+ T细胞介导的细胞毒性的易感性。我们在多种体外和体内肿瘤治疗模型中证明了这种策略的可行性和有效性。这种纳米诱导剂旨在操纵细胞线粒体降解,有望成为增强过继T细胞治疗、CAR-T细胞治疗和基于肿瘤疫苗的免疫治疗的通用工具。
本文章由计算机程序翻译,如有差异,请以英文原文为准。

Nanoinducer-mediated mitochondria-selective degradation enhances T cell immunotherapy against multiple cancers

Nanoinducer-mediated mitochondria-selective degradation enhances T cell immunotherapy against multiple cancers

Nanoinducer-mediated mitochondria-selective degradation enhances T cell immunotherapy against multiple cancers
Cancer immunotherapy utilizing cytotoxic T lymphocytes has demonstrated significant promise in clinical applications, but cancer immunosuppressive mechanisms hamper further progress in T cell immunotherapy. Here we show a correlation between cancer cell mitochondrial content and their resistance to immunotherapy. Observing that cancer cells with higher mitochondrial content show increased resistance to CD8+ T cells, we developed mitochondrial nanoinducers designed to selectively target and degrade mitochondria within autophagosomes. The direct degradation of mitochondria not only enhances the recognition and activation of CD8+ T cells but also increases the susceptibility of cancer cells to CD8+ T cell-mediated cytotoxicity. We demonstrated the feasibility and efficacy of this strategy in multiple in vitro and in vivo tumour therapeutic models. This nanoinducer, designed to manipulate cellular mitochondrial degradation, holds promise as a versatile tool for enhancing adoptive T cell therapy, CAR-T cell therapy and tumour-vaccine-based immunotherapy. Mitochondrial nanoinducers that degrade mitochondria via autophagy enhance T cell activation and tumour cell susceptibility, improving immunotherapy.
求助全文
通过发布文献求助,成功后即可免费获取论文全文。 去求助
来源期刊
Nature nanotechnology
Nature nanotechnology 工程技术-材料科学:综合
CiteScore
59.70
自引率
0.80%
发文量
196
审稿时长
4-8 weeks
期刊介绍: Nature Nanotechnology is a prestigious journal that publishes high-quality papers in various areas of nanoscience and nanotechnology. The journal focuses on the design, characterization, and production of structures, devices, and systems that manipulate and control materials at atomic, molecular, and macromolecular scales. It encompasses both bottom-up and top-down approaches, as well as their combinations. Furthermore, Nature Nanotechnology fosters the exchange of ideas among researchers from diverse disciplines such as chemistry, physics, material science, biomedical research, engineering, and more. It promotes collaboration at the forefront of this multidisciplinary field. The journal covers a wide range of topics, from fundamental research in physics, chemistry, and biology, including computational work and simulations, to the development of innovative devices and technologies for various industrial sectors such as information technology, medicine, manufacturing, high-performance materials, energy, and environmental technologies. It includes coverage of organic, inorganic, and hybrid materials.
×
引用
GB/T 7714-2015
复制
MLA
复制
APA
复制
导出至
BibTeX EndNote RefMan NoteFirst NoteExpress
×
提示
您的信息不完整,为了账户安全,请先补充。
现在去补充
×
提示
您因"违规操作"
具体请查看互助需知
我知道了
×
提示
确定
请完成安全验证×
copy
已复制链接
快去分享给好友吧!
我知道了
右上角分享
点击右上角分享
0
联系我们:info@booksci.cn Book学术提供免费学术资源搜索服务,方便国内外学者检索中英文文献。致力于提供最便捷和优质的服务体验。 Copyright © 2023 布克学术 All rights reserved.
京ICP备2023020795号-1
ghs 京公网安备 11010802042870号
Book学术文献互助
Book学术文献互助群
群 号:604180095
Book学术官方微信