肠道与维生素D的相互作用:缓解免疫衰老和促进健康衰老的关键。

IF 5.6 2区 医学 Q1 GERIATRICS & GERONTOLOGY
Hammad Ullah
{"title":"肠道与维生素D的相互作用:缓解免疫衰老和促进健康衰老的关键。","authors":"Hammad Ullah","doi":"10.1186/s12979-025-00514-y","DOIUrl":null,"url":null,"abstract":"<p><strong>Background: </strong>Immunosenescence is the loss and change of immunological organs, as well as innate and adaptive immune dysfunction with ageing, which can lead to increased sensitivity to infections, age-related diseases, and cancer. Emerging evidence highlights the role of gut-vitamin D axis in the regulation of immune ageing, influencing chronic inflammation and systemic health. This review aims to explore the interplay between the gut microbiota and vitamin D in mitigating immunosenescence and preventing against chronic inflammation and age-related diseases.</p><p><strong>Main text: </strong>Gut microbiota dysbiosis and vitamin D insufficiency accelerate immunosenescence and risk of chronic diseases. Literature data reveal that vitamin D modulates gut microbiota diversity and composition, enhances immune resilience, and reduce systemic inflammation. Conversely, gut microbiota influences vitamin D metabolism to promote the synthesis of active vitamin D metabolites with implications for immune health.</p><p><strong>Conclusions: </strong>These findings underscore the potential of targeting gut-vitamin D axis to modulate immune responses, delay the immune ageing, and mitigate age-related diseases. Further research is needed to integrate vitamin D supplementation and microbiome modulation into strategies aimed at promoting healthy ageing.</p>","PeriodicalId":51289,"journal":{"name":"Immunity & Ageing","volume":"22 1","pages":"20"},"PeriodicalIF":5.6000,"publicationDate":"2025-05-19","publicationTypes":"Journal Article","fieldsOfStudy":null,"isOpenAccess":false,"openAccessPdf":"https://www.ncbi.nlm.nih.gov/pmc/articles/PMC12087203/pdf/","citationCount":"0","resultStr":"{\"title\":\"Gut-vitamin D interplay: key to mitigating immunosenescence and promoting healthy ageing.\",\"authors\":\"Hammad Ullah\",\"doi\":\"10.1186/s12979-025-00514-y\",\"DOIUrl\":null,\"url\":null,\"abstract\":\"<p><strong>Background: </strong>Immunosenescence is the loss and change of immunological organs, as well as innate and adaptive immune dysfunction with ageing, which can lead to increased sensitivity to infections, age-related diseases, and cancer. Emerging evidence highlights the role of gut-vitamin D axis in the regulation of immune ageing, influencing chronic inflammation and systemic health. This review aims to explore the interplay between the gut microbiota and vitamin D in mitigating immunosenescence and preventing against chronic inflammation and age-related diseases.</p><p><strong>Main text: </strong>Gut microbiota dysbiosis and vitamin D insufficiency accelerate immunosenescence and risk of chronic diseases. Literature data reveal that vitamin D modulates gut microbiota diversity and composition, enhances immune resilience, and reduce systemic inflammation. Conversely, gut microbiota influences vitamin D metabolism to promote the synthesis of active vitamin D metabolites with implications for immune health.</p><p><strong>Conclusions: </strong>These findings underscore the potential of targeting gut-vitamin D axis to modulate immune responses, delay the immune ageing, and mitigate age-related diseases. Further research is needed to integrate vitamin D supplementation and microbiome modulation into strategies aimed at promoting healthy ageing.</p>\",\"PeriodicalId\":51289,\"journal\":{\"name\":\"Immunity & Ageing\",\"volume\":\"22 1\",\"pages\":\"20\"},\"PeriodicalIF\":5.6000,\"publicationDate\":\"2025-05-19\",\"publicationTypes\":\"Journal Article\",\"fieldsOfStudy\":null,\"isOpenAccess\":false,\"openAccessPdf\":\"https://www.ncbi.nlm.nih.gov/pmc/articles/PMC12087203/pdf/\",\"citationCount\":\"0\",\"resultStr\":null,\"platform\":\"Semanticscholar\",\"paperid\":null,\"PeriodicalName\":\"Immunity & Ageing\",\"FirstCategoryId\":\"3\",\"ListUrlMain\":\"https://doi.org/10.1186/s12979-025-00514-y\",\"RegionNum\":2,\"RegionCategory\":\"医学\",\"ArticlePicture\":[],\"TitleCN\":null,\"AbstractTextCN\":null,\"PMCID\":null,\"EPubDate\":\"\",\"PubModel\":\"\",\"JCR\":\"Q1\",\"JCRName\":\"GERIATRICS & GERONTOLOGY\",\"Score\":null,\"Total\":0}","platform":"Semanticscholar","paperid":null,"PeriodicalName":"Immunity & Ageing","FirstCategoryId":"3","ListUrlMain":"https://doi.org/10.1186/s12979-025-00514-y","RegionNum":2,"RegionCategory":"医学","ArticlePicture":[],"TitleCN":null,"AbstractTextCN":null,"PMCID":null,"EPubDate":"","PubModel":"","JCR":"Q1","JCRName":"GERIATRICS & GERONTOLOGY","Score":null,"Total":0}
引用次数: 0

摘要

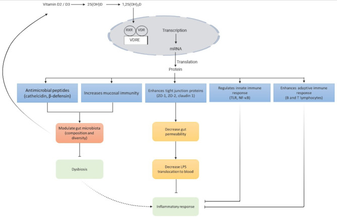
背景:免疫衰老是指随着年龄的增长,免疫器官的丧失和改变,以及先天和适应性免疫功能障碍,这可能导致对感染、年龄相关疾病和癌症的敏感性增加。新出现的证据强调了肠道维生素D轴在免疫衰老调节中的作用,影响慢性炎症和全身健康。本文旨在探讨肠道微生物群与维生素D在缓解免疫衰老、预防慢性炎症和年龄相关疾病中的相互作用。肠道菌群失调和维生素D不足加速免疫衰老和慢性疾病的风险。文献资料显示,维生素D可以调节肠道微生物群的多样性和组成,增强免疫弹性,减少全身炎症。相反,肠道微生物群影响维生素D代谢,促进活性维生素D代谢物的合成,对免疫健康有影响。结论:这些发现强调了靶向肠道维生素D轴调节免疫反应、延缓免疫老化和减轻年龄相关疾病的潜力。需要进一步研究将维生素D补充和微生物组调节整合到旨在促进健康老龄化的策略中。
本文章由计算机程序翻译,如有差异,请以英文原文为准。

Gut-vitamin D interplay: key to mitigating immunosenescence and promoting healthy ageing.

Gut-vitamin D interplay: key to mitigating immunosenescence and promoting healthy ageing.

Gut-vitamin D interplay: key to mitigating immunosenescence and promoting healthy ageing.

Background: Immunosenescence is the loss and change of immunological organs, as well as innate and adaptive immune dysfunction with ageing, which can lead to increased sensitivity to infections, age-related diseases, and cancer. Emerging evidence highlights the role of gut-vitamin D axis in the regulation of immune ageing, influencing chronic inflammation and systemic health. This review aims to explore the interplay between the gut microbiota and vitamin D in mitigating immunosenescence and preventing against chronic inflammation and age-related diseases.

Main text: Gut microbiota dysbiosis and vitamin D insufficiency accelerate immunosenescence and risk of chronic diseases. Literature data reveal that vitamin D modulates gut microbiota diversity and composition, enhances immune resilience, and reduce systemic inflammation. Conversely, gut microbiota influences vitamin D metabolism to promote the synthesis of active vitamin D metabolites with implications for immune health.

Conclusions: These findings underscore the potential of targeting gut-vitamin D axis to modulate immune responses, delay the immune ageing, and mitigate age-related diseases. Further research is needed to integrate vitamin D supplementation and microbiome modulation into strategies aimed at promoting healthy ageing.

求助全文
通过发布文献求助,成功后即可免费获取论文全文。 去求助
来源期刊
Immunity & Ageing
Immunity & Ageing GERIATRICS & GERONTOLOGY-IMMUNOLOGY
CiteScore
10.20
自引率
3.80%
发文量
55
期刊介绍: Immunity & Ageing is a specialist open access journal that was first published in 2004. The journal focuses on the impact of ageing on immune systems, the influence of aged immune systems on organismal well-being and longevity, age-associated diseases with immune etiology, and potential immune interventions to increase health span. All articles published in Immunity & Ageing are indexed in the following databases: Biological Abstracts, BIOSIS, CAS, Citebase, DOAJ, Embase, Google Scholar, Journal Citation Reports/Science Edition, OAIster, PubMed, PubMed Central, Science Citation Index Expanded, SCImago, Scopus, SOCOLAR, and Zetoc.
×
引用
GB/T 7714-2015
复制
MLA
复制
APA
复制
导出至
BibTeX EndNote RefMan NoteFirst NoteExpress
×
提示
您的信息不完整,为了账户安全,请先补充。
现在去补充
×
提示
您因"违规操作"
具体请查看互助需知
我知道了
×
提示
确定
请完成安全验证×
copy
已复制链接
快去分享给好友吧!
我知道了
右上角分享
点击右上角分享
0
联系我们:info@booksci.cn Book学术提供免费学术资源搜索服务,方便国内外学者检索中英文文献。致力于提供最便捷和优质的服务体验。 Copyright © 2023 布克学术 All rights reserved.
京ICP备2023020795号-1
ghs 京公网安备 11010802042870号
Book学术文献互助
Book学术文献互助群
群 号:604180095
Book学术官方微信