香叶二磷酸合成酶缺乏影响肺细胞增生和急性肺损伤的消退。

IF 5.8 2区 医学 Q1 Medicine
Jiajia Jin, Lihong Ma, Lulu Li, Xinyu Zhou, Suhua Zhu, Kaikai Shen, Qiuli Xu, Bei Jiang, Yanli Gu, Qianshan Ding, Hong Qian, Tangfeng Lv, Yong Song
{"title":"香叶二磷酸合成酶缺乏影响肺细胞增生和急性肺损伤的消退。","authors":"Jiajia Jin, Lihong Ma, Lulu Li, Xinyu Zhou, Suhua Zhu, Kaikai Shen, Qiuli Xu, Bei Jiang, Yanli Gu, Qianshan Ding, Hong Qian, Tangfeng Lv, Yong Song","doi":"10.1186/s12931-025-03241-6","DOIUrl":null,"url":null,"abstract":"<p><p>Acute respiratory distress syndrome (ARDS) are major causes of mortality of critically ill patients. Impaired macrophage-mediated clearance of apoptotic cells (efferocytosis) in ARDS contributes to prolonged inflammation, yet the underlying mechanisms remain unclear. In this study, we investigated the role of geranylgeranyl diphosphate synthase (GGPPS) in efferocytosis during lung injury resolution. We identified dynamic changes in GGPPS expression in lung macrophages and circulating monocytes throughout the progression and resolution phases of acute lung injury (ALI). Myeloid-specific GGPPS knockout mice exhibited prolonged lung inflammation, increased accumulation of apoptotic neutrophils, a higher number of recruited macrophages, and a reduced number of resident macrophages. Notably, recruited macrophages play a dominant role in efferocytosis compared to resident macrophages. GGPPS deficiency suppressed efferocytosis in both macrophage subsets in vivo and in vitro. Mechanistically, GGPPS knockout disrupted AXL signaling in recruited macrophages. Importantly, administration of geranylgeraniol (GGOH) rescued the delayed resolution of lung injury, restored efferocytosis, and increased the suppressed AXL expression in CKO mice. Collectively, this study identifies GGPPS as a key regulator of AXL-mediated efferocytosis in recruited macrophages, highlighting its potential as a therapeutic target to accelerate ARDS resolution.</p>","PeriodicalId":49131,"journal":{"name":"Respiratory Research","volume":"26 1","pages":"189"},"PeriodicalIF":5.8000,"publicationDate":"2025-05-17","publicationTypes":"Journal Article","fieldsOfStudy":null,"isOpenAccess":false,"openAccessPdf":"https://www.ncbi.nlm.nih.gov/pmc/articles/PMC12084987/pdf/","citationCount":"0","resultStr":"{\"title\":\"Geranylgeranyl diphosphate synthase deficiency impairs efferocytosis and resolution of acute lung injury.\",\"authors\":\"Jiajia Jin, Lihong Ma, Lulu Li, Xinyu Zhou, Suhua Zhu, Kaikai Shen, Qiuli Xu, Bei Jiang, Yanli Gu, Qianshan Ding, Hong Qian, Tangfeng Lv, Yong Song\",\"doi\":\"10.1186/s12931-025-03241-6\",\"DOIUrl\":null,\"url\":null,\"abstract\":\"<p><p>Acute respiratory distress syndrome (ARDS) are major causes of mortality of critically ill patients. Impaired macrophage-mediated clearance of apoptotic cells (efferocytosis) in ARDS contributes to prolonged inflammation, yet the underlying mechanisms remain unclear. In this study, we investigated the role of geranylgeranyl diphosphate synthase (GGPPS) in efferocytosis during lung injury resolution. We identified dynamic changes in GGPPS expression in lung macrophages and circulating monocytes throughout the progression and resolution phases of acute lung injury (ALI). Myeloid-specific GGPPS knockout mice exhibited prolonged lung inflammation, increased accumulation of apoptotic neutrophils, a higher number of recruited macrophages, and a reduced number of resident macrophages. Notably, recruited macrophages play a dominant role in efferocytosis compared to resident macrophages. GGPPS deficiency suppressed efferocytosis in both macrophage subsets in vivo and in vitro. Mechanistically, GGPPS knockout disrupted AXL signaling in recruited macrophages. Importantly, administration of geranylgeraniol (GGOH) rescued the delayed resolution of lung injury, restored efferocytosis, and increased the suppressed AXL expression in CKO mice. Collectively, this study identifies GGPPS as a key regulator of AXL-mediated efferocytosis in recruited macrophages, highlighting its potential as a therapeutic target to accelerate ARDS resolution.</p>\",\"PeriodicalId\":49131,\"journal\":{\"name\":\"Respiratory Research\",\"volume\":\"26 1\",\"pages\":\"189\"},\"PeriodicalIF\":5.8000,\"publicationDate\":\"2025-05-17\",\"publicationTypes\":\"Journal Article\",\"fieldsOfStudy\":null,\"isOpenAccess\":false,\"openAccessPdf\":\"https://www.ncbi.nlm.nih.gov/pmc/articles/PMC12084987/pdf/\",\"citationCount\":\"0\",\"resultStr\":null,\"platform\":\"Semanticscholar\",\"paperid\":null,\"PeriodicalName\":\"Respiratory Research\",\"FirstCategoryId\":\"3\",\"ListUrlMain\":\"https://doi.org/10.1186/s12931-025-03241-6\",\"RegionNum\":2,\"RegionCategory\":\"医学\",\"ArticlePicture\":[],\"TitleCN\":null,\"AbstractTextCN\":null,\"PMCID\":null,\"EPubDate\":\"\",\"PubModel\":\"\",\"JCR\":\"Q1\",\"JCRName\":\"Medicine\",\"Score\":null,\"Total\":0}","platform":"Semanticscholar","paperid":null,"PeriodicalName":"Respiratory Research","FirstCategoryId":"3","ListUrlMain":"https://doi.org/10.1186/s12931-025-03241-6","RegionNum":2,"RegionCategory":"医学","ArticlePicture":[],"TitleCN":null,"AbstractTextCN":null,"PMCID":null,"EPubDate":"","PubModel":"","JCR":"Q1","JCRName":"Medicine","Score":null,"Total":0}
引用次数: 0

摘要

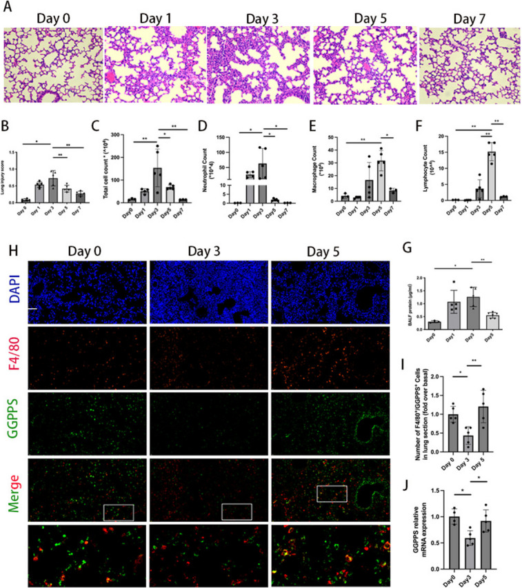
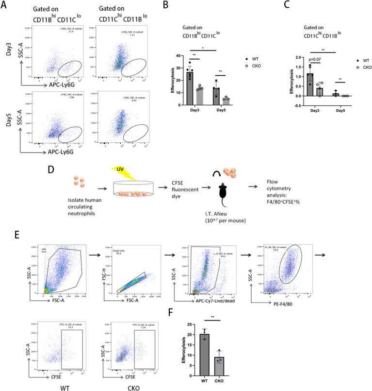
急性呼吸窘迫综合征(ARDS)是危重症患者死亡的主要原因。急性呼吸窘迫综合征中巨噬细胞介导的凋亡细胞(efferocytosis)清除受损有助于延长炎症,但其潜在机制尚不清楚。在这项研究中,我们研究了香叶基二磷酸合成酶(GGPPS)在肺损伤消退过程中efferocytosis的作用。我们发现在急性肺损伤(ALI)的进展和消退阶段,肺巨噬细胞和循环单核细胞中GGPPS表达的动态变化。骨髓特异性GGPPS敲除小鼠表现出肺部炎症延长,凋亡中性粒细胞积累增加,招募的巨噬细胞数量增加,常驻巨噬细胞数量减少。值得注意的是,与常驻巨噬细胞相比,招募的巨噬细胞在efferocytosis中起主导作用。GGPPS缺乏抑制体内和体外巨噬细胞亚群的efferocytic。在机制上,GGPPS敲除破坏了募集的巨噬细胞中的AXL信号。重要的是,给药香叶醇(GGOH)挽救了CKO小鼠肺损伤的延迟消退,恢复了efferocysis,并增加了被抑制的AXL表达。总的来说,本研究确定GGPPS是募集巨噬细胞axl介导的efferocytosis的关键调节因子,突出了其作为加速ARDS解决的治疗靶点的潜力。
本文章由计算机程序翻译,如有差异,请以英文原文为准。

Geranylgeranyl diphosphate synthase deficiency impairs efferocytosis and resolution of acute lung injury.

Geranylgeranyl diphosphate synthase deficiency impairs efferocytosis and resolution of acute lung injury.

Geranylgeranyl diphosphate synthase deficiency impairs efferocytosis and resolution of acute lung injury.

Geranylgeranyl diphosphate synthase deficiency impairs efferocytosis and resolution of acute lung injury.

Acute respiratory distress syndrome (ARDS) are major causes of mortality of critically ill patients. Impaired macrophage-mediated clearance of apoptotic cells (efferocytosis) in ARDS contributes to prolonged inflammation, yet the underlying mechanisms remain unclear. In this study, we investigated the role of geranylgeranyl diphosphate synthase (GGPPS) in efferocytosis during lung injury resolution. We identified dynamic changes in GGPPS expression in lung macrophages and circulating monocytes throughout the progression and resolution phases of acute lung injury (ALI). Myeloid-specific GGPPS knockout mice exhibited prolonged lung inflammation, increased accumulation of apoptotic neutrophils, a higher number of recruited macrophages, and a reduced number of resident macrophages. Notably, recruited macrophages play a dominant role in efferocytosis compared to resident macrophages. GGPPS deficiency suppressed efferocytosis in both macrophage subsets in vivo and in vitro. Mechanistically, GGPPS knockout disrupted AXL signaling in recruited macrophages. Importantly, administration of geranylgeraniol (GGOH) rescued the delayed resolution of lung injury, restored efferocytosis, and increased the suppressed AXL expression in CKO mice. Collectively, this study identifies GGPPS as a key regulator of AXL-mediated efferocytosis in recruited macrophages, highlighting its potential as a therapeutic target to accelerate ARDS resolution.

求助全文
通过发布文献求助,成功后即可免费获取论文全文。 去求助
来源期刊
Respiratory Research
Respiratory Research RESPIRATORY SYSTEM-
CiteScore
9.70
自引率
1.70%
发文量
314
审稿时长
4-8 weeks
期刊介绍: Respiratory Research publishes high-quality clinical and basic research, review and commentary articles on all aspects of respiratory medicine and related diseases. As the leading fully open access journal in the field, Respiratory Research provides an essential resource for pulmonologists, allergists, immunologists and other physicians, researchers, healthcare workers and medical students with worldwide dissemination of articles resulting in high visibility and generating international discussion. Topics of specific interest include asthma, chronic obstructive pulmonary disease, cystic fibrosis, genetics, infectious diseases, interstitial lung diseases, lung development, lung tumors, occupational and environmental factors, pulmonary circulation, pulmonary pharmacology and therapeutics, respiratory immunology, respiratory physiology, and sleep-related respiratory problems.
×
引用
GB/T 7714-2015
复制
MLA
复制
APA
复制
导出至
BibTeX EndNote RefMan NoteFirst NoteExpress
×
提示
您的信息不完整,为了账户安全,请先补充。
现在去补充
×
提示
您因"违规操作"
具体请查看互助需知
我知道了
×
提示
确定
请完成安全验证×
copy
已复制链接
快去分享给好友吧!
我知道了
右上角分享
点击右上角分享
0
联系我们:info@booksci.cn Book学术提供免费学术资源搜索服务,方便国内外学者检索中英文文献。致力于提供最便捷和优质的服务体验。 Copyright © 2023 布克学术 All rights reserved.
京ICP备2023020795号-1
ghs 京公网安备 11010802042870号
Book学术文献互助
Book学术文献互助群
群 号:604180095
Book学术官方微信