多组学综合分析揭示了细胞分裂素对工业大麻性别分化的影响。

IF 2.4 3区 生物学 Q2 ECOLOGY
AoB Plants Pub Date : 2025-03-31 eCollection Date: 2025-02-01 DOI:10.1093/aobpla/plaf019
Yushu Chen, Mengdi Yu, Junbao Zhang, Xuesong Wang, Qingyi Shao, Sen Yang, Jiaang Cao, Shanshan Li, Lijie Liu
{"title":"多组学综合分析揭示了细胞分裂素对工业大麻性别分化的影响。","authors":"Yushu Chen, Mengdi Yu, Junbao Zhang, Xuesong Wang, Qingyi Shao, Sen Yang, Jiaang Cao, Shanshan Li, Lijie Liu","doi":"10.1093/aobpla/plaf019","DOIUrl":null,"url":null,"abstract":"<p><p>To increase the cannabidiol (CBD) content of industrial hemp, male hemp was screened out by spraying cytokinin at the three-leaf stage of seedlings, and more female hemp was cultivated. 6-BA 60 mg·L<sup>-1</sup> treated female flowers of industrial hemp were subjected to transcriptomic, proteomic, and metabolomic analyses to investigate the changes and molecular mechanisms of gene expression and metabolites and related pathways of 6-BA in the development of female flowers of industrial hemp. The results showed that 1189 differentially expressed genes (DEGs), 168 differentially expressed proteins (DEPs), and 138 DAMs were screened compared with the control. Functional enrichment analysis revealed that phytohormone signaling, starch and sucrose metabolism, flavonoid biosynthesis, phenylpropane metabolism, and glutathione metabolism were the major pathways enriched, and differential genes, proteins, and metabolites enriched in the above pathways were further followed up and analyzed. It was found that, among them, <i>CCL1</i>, <i>PAL1,</i> and C4H were the key genes and proteins involved in the phenylpropane metabolic pathway, <i>CYP450</i> and <i>FLS</i> were not only the upstream genes in the flavonoid biosynthesis pathway, but <i>CYP450</i> were also involved in the synthesis of phytohormones and catabolism. <i>FLS</i> was related to the synthesis of saccharides. It was hypothesized that the carbohydrates might synergistically act with cytokinins to induce female flower differentiation in industrial hemp. The flavonoid biosynthesis pathway and glutathione metabolism pathway are also closely related to feminization. This paper provides a reference for subsequent studies on sex differentiation in hemp or other plants.</p>","PeriodicalId":48955,"journal":{"name":"AoB Plants","volume":"17 2","pages":"plaf019"},"PeriodicalIF":2.4000,"publicationDate":"2025-03-31","publicationTypes":"Journal Article","fieldsOfStudy":null,"isOpenAccess":false,"openAccessPdf":"https://www.ncbi.nlm.nih.gov/pmc/articles/PMC12079373/pdf/","citationCount":"0","resultStr":"{\"title\":\"Multi-omics integrated analysis reveals the impact of cytokinin on sex differentiation in industrial hemp.\",\"authors\":\"Yushu Chen, Mengdi Yu, Junbao Zhang, Xuesong Wang, Qingyi Shao, Sen Yang, Jiaang Cao, Shanshan Li, Lijie Liu\",\"doi\":\"10.1093/aobpla/plaf019\",\"DOIUrl\":null,\"url\":null,\"abstract\":\"<p><p>To increase the cannabidiol (CBD) content of industrial hemp, male hemp was screened out by spraying cytokinin at the three-leaf stage of seedlings, and more female hemp was cultivated. 6-BA 60 mg·L<sup>-1</sup> treated female flowers of industrial hemp were subjected to transcriptomic, proteomic, and metabolomic analyses to investigate the changes and molecular mechanisms of gene expression and metabolites and related pathways of 6-BA in the development of female flowers of industrial hemp. The results showed that 1189 differentially expressed genes (DEGs), 168 differentially expressed proteins (DEPs), and 138 DAMs were screened compared with the control. Functional enrichment analysis revealed that phytohormone signaling, starch and sucrose metabolism, flavonoid biosynthesis, phenylpropane metabolism, and glutathione metabolism were the major pathways enriched, and differential genes, proteins, and metabolites enriched in the above pathways were further followed up and analyzed. It was found that, among them, <i>CCL1</i>, <i>PAL1,</i> and C4H were the key genes and proteins involved in the phenylpropane metabolic pathway, <i>CYP450</i> and <i>FLS</i> were not only the upstream genes in the flavonoid biosynthesis pathway, but <i>CYP450</i> were also involved in the synthesis of phytohormones and catabolism. <i>FLS</i> was related to the synthesis of saccharides. It was hypothesized that the carbohydrates might synergistically act with cytokinins to induce female flower differentiation in industrial hemp. The flavonoid biosynthesis pathway and glutathione metabolism pathway are also closely related to feminization. This paper provides a reference for subsequent studies on sex differentiation in hemp or other plants.</p>\",\"PeriodicalId\":48955,\"journal\":{\"name\":\"AoB Plants\",\"volume\":\"17 2\",\"pages\":\"plaf019\"},\"PeriodicalIF\":2.4000,\"publicationDate\":\"2025-03-31\",\"publicationTypes\":\"Journal Article\",\"fieldsOfStudy\":null,\"isOpenAccess\":false,\"openAccessPdf\":\"https://www.ncbi.nlm.nih.gov/pmc/articles/PMC12079373/pdf/\",\"citationCount\":\"0\",\"resultStr\":null,\"platform\":\"Semanticscholar\",\"paperid\":null,\"PeriodicalName\":\"AoB Plants\",\"FirstCategoryId\":\"99\",\"ListUrlMain\":\"https://doi.org/10.1093/aobpla/plaf019\",\"RegionNum\":3,\"RegionCategory\":\"生物学\",\"ArticlePicture\":[],\"TitleCN\":null,\"AbstractTextCN\":null,\"PMCID\":null,\"EPubDate\":\"2025/2/1 0:00:00\",\"PubModel\":\"eCollection\",\"JCR\":\"Q2\",\"JCRName\":\"ECOLOGY\",\"Score\":null,\"Total\":0}","platform":"Semanticscholar","paperid":null,"PeriodicalName":"AoB Plants","FirstCategoryId":"99","ListUrlMain":"https://doi.org/10.1093/aobpla/plaf019","RegionNum":3,"RegionCategory":"生物学","ArticlePicture":[],"TitleCN":null,"AbstractTextCN":null,"PMCID":null,"EPubDate":"2025/2/1 0:00:00","PubModel":"eCollection","JCR":"Q2","JCRName":"ECOLOGY","Score":null,"Total":0}
引用次数: 0

摘要

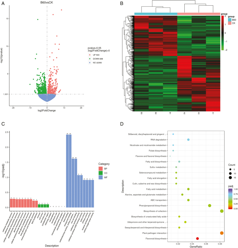
为了提高工业大麻中大麻二酚(CBD)的含量,在幼苗三叶期采用喷施细胞分裂素的方法筛选出雄性大麻,增加雌性大麻的种植。通过对6-BA 60 mg·L-1处理的工业大麻雌花进行转录组学、蛋白质组学和代谢组学分析,探讨6-BA在工业大麻雌花发育过程中基因表达、代谢产物及相关途径的变化及其分子机制。结果显示,与对照相比,共筛选出1189个差异表达基因(deg)、168个差异表达蛋白(dep)和138个dam。功能富集分析显示,植物激素信号、淀粉和蔗糖代谢、类黄酮生物合成、苯丙烷代谢和谷胱甘肽代谢是富集的主要途径,并对上述途径富集的差异基因、蛋白质和代谢物进行了进一步的跟踪和分析。结果发现,其中CCL1、PAL1和C4H是参与苯丙烷代谢途径的关键基因和蛋白,CYP450和FLS不仅是类黄酮生物合成途径的上游基因,而且CYP450还参与植物激素的合成和分解代谢。FLS与糖的合成有关。推测碳水化合物可能与细胞分裂素协同作用,诱导工业大麻雌花分化。类黄酮生物合成途径和谷胱甘肽代谢途径也与雌性化密切相关。为进一步研究大麻或其他植物的性别分化提供参考。
本文章由计算机程序翻译,如有差异,请以英文原文为准。

Multi-omics integrated analysis reveals the impact of cytokinin on sex differentiation in industrial hemp.

Multi-omics integrated analysis reveals the impact of cytokinin on sex differentiation in industrial hemp.

Multi-omics integrated analysis reveals the impact of cytokinin on sex differentiation in industrial hemp.

Multi-omics integrated analysis reveals the impact of cytokinin on sex differentiation in industrial hemp.

To increase the cannabidiol (CBD) content of industrial hemp, male hemp was screened out by spraying cytokinin at the three-leaf stage of seedlings, and more female hemp was cultivated. 6-BA 60 mg·L-1 treated female flowers of industrial hemp were subjected to transcriptomic, proteomic, and metabolomic analyses to investigate the changes and molecular mechanisms of gene expression and metabolites and related pathways of 6-BA in the development of female flowers of industrial hemp. The results showed that 1189 differentially expressed genes (DEGs), 168 differentially expressed proteins (DEPs), and 138 DAMs were screened compared with the control. Functional enrichment analysis revealed that phytohormone signaling, starch and sucrose metabolism, flavonoid biosynthesis, phenylpropane metabolism, and glutathione metabolism were the major pathways enriched, and differential genes, proteins, and metabolites enriched in the above pathways were further followed up and analyzed. It was found that, among them, CCL1, PAL1, and C4H were the key genes and proteins involved in the phenylpropane metabolic pathway, CYP450 and FLS were not only the upstream genes in the flavonoid biosynthesis pathway, but CYP450 were also involved in the synthesis of phytohormones and catabolism. FLS was related to the synthesis of saccharides. It was hypothesized that the carbohydrates might synergistically act with cytokinins to induce female flower differentiation in industrial hemp. The flavonoid biosynthesis pathway and glutathione metabolism pathway are also closely related to feminization. This paper provides a reference for subsequent studies on sex differentiation in hemp or other plants.

求助全文
通过发布文献求助,成功后即可免费获取论文全文。 去求助
来源期刊
AoB Plants
AoB Plants PLANT SCIENCES-
CiteScore
4.80
自引率
0.00%
发文量
54
审稿时长
20 weeks
期刊介绍: AoB PLANTS is an open-access, online journal that has been publishing peer-reviewed articles since 2010, with an emphasis on all aspects of environmental and evolutionary plant biology. Published by Oxford University Press, this journal is dedicated to rapid publication of research articles, reviews, commentaries and short communications. The taxonomic scope of the journal spans the full gamut of vascular and non-vascular plants, as well as other taxa that impact these organisms. AoB PLANTS provides a fast-track pathway for publishing high-quality research in an open-access environment, where papers are available online to anyone, anywhere free of charge.
×
引用
GB/T 7714-2015
复制
MLA
复制
APA
复制
导出至
BibTeX EndNote RefMan NoteFirst NoteExpress
×
提示
您的信息不完整,为了账户安全,请先补充。
现在去补充
×
提示
您因"违规操作"
具体请查看互助需知
我知道了
×
提示
确定
请完成安全验证×
copy
已复制链接
快去分享给好友吧!
我知道了
右上角分享
点击右上角分享
0
联系我们:info@booksci.cn Book学术提供免费学术资源搜索服务,方便国内外学者检索中英文文献。致力于提供最便捷和优质的服务体验。 Copyright © 2023 布克学术 All rights reserved.
京ICP备2023020795号-1
ghs 京公网安备 11010802042870号
Book学术文献互助
Book学术文献互助群
群 号:604180095
Book学术官方微信